Filed
Pursuant to Rule 497
Registration Statement No. 333-142879
PROSPECTUS
4,000,000 Shares
Main Street Capital
Corporation
Common
Stock
We are a specialty investment company focused on providing
customized debt and equity financing to lower middle market
companies that operate in diverse industries. We seek to fill
the current financing gap for lower middle market businesses,
which have limited access to financing from commercial banks and
other traditional sources.
Our investment objective is to maximize our portfolios
total return by generating current income from our debt
investments and realizing capital appreciation from our
equity-related investments. Upon completion of this offering, we
will be an internally managed, closed-end, non-diversified
management investment company that has elected to be treated as
a business development company under the Investment Company Act
of 1940.
Upon completion of the formation transactions described in this
prospectus, we will acquire (i) Main Street Mezzanine Fund,
LP, which is licensed as a Small Business Investment Company, or
SBIC, by the United States Small Business Administration and
(ii) Main Street Mezzanine Management, LLC, the general
partner of Main Street Mezzanine Fund, LP. In addition, as part
of the formation transactions, we will acquire Main Street
Capital Partners, LLC, which is the manager and investment
adviser to two SBICs, including Main Street Mezzanine Fund, LP.
We are offering 4,000,000 shares of our common stock. This
is our initial public offering, and no public market currently
exists for our shares. Our common stock has been approved for
listing on the Nasdaq Global Select Market under the symbol
MAIN.
Investing in our common stock involves risks, including the
risk of leverage, and should be considered speculative. See
Risk Factors beginning on page 15. Shares of
closed-end investment companies have in the past frequently
traded at a discount to their net asset value. If our shares
trade at a discount to net asset value, it may increase the risk
of loss for purchasers in this offering. Assuming an initial
public offering price of $15.00 per share, purchasers in this
offering will experience immediate dilution in net asset value
of approximately $1.57 per share. See Dilution for
more information.
This prospectus contains important information about us that a
prospective investor should know before investing in our common
stock. Please read this prospectus before investing and keep it
for future reference. Upon completion of this offering, we will
file annual, quarterly and current reports, proxy statements and
other information with the Securities and Exchange Commission.
This information will be available free of charge by contacting
us at 1300 Post Oak Boulevard, Suite 800, Houston, TX
77056 or by telephone at
(713) 350-6000
or on our website at www.mainstreethouston.com. Information
contained on our website is not incorporated by reference into
this prospectus, and you should not consider that information to
be part of this prospectus. The Securities and Exchange
Commission also maintains a website at www.sec.gov that contains
such information.
Neither the Securities and Exchange Commission nor any state
securities commission has approved or disapproved of these
securities or determined if this prospectus is truthful or
complete. Any representation to the contrary is a criminal
offense.
| |
|
|
|
|
|
|
|
|
|
|
|
Per Share
|
|
Total
|
|
|
|
Public offering
price(1)
|
|
$
|
15.00
|
|
|
$
|
60,000,000
|
|
|
Underwriting discount (sales load) on 3,700,000 shares sold
directly to public
|
|
|
1.05
|
|
|
|
3,885,000
|
|
|
Underwriting discount (sales load) on 300,000 directed
shares(2)
|
|
$
|
0.375
|
|
|
|
112,500
|
|
|
Proceeds to us, before
expenses(2)(3)
|
|
$
|
14.00
|
|
|
|
56,002,500
|
|
|
|
| (1)
|
In addition, we will issue 4,526,726 shares in exchange for
the aggregate consideration of $59.8 million in connection
with the formation transactions described herein.
|
| |
| (2)
|
Assumes the sale of all 300,000 shares reserved for sale
under the directed share program described in this prospectus to
participants in the program. The underwriting discount (sales
load) with respect to shares sold in the directed share program
is $0.375 per share. The number of shares of common stock
available for sale to the general public in the public offering
will be reduced to the extent these persons purchase any
reserved shares. Any shares not so purchased will be offered by
the underwriters to the general public on the same basis as
other shares offered hereby.
|
| |
| (3)
|
We estimate that we will incur approximately $2 million of
expenses in connection with this offering.
|
We have granted the underwriters a
30-day
option to purchase up to an additional 400,000 shares of
our common stock at the public offering price, less the
underwriting discount (sales load), solely to cover
over-allotments, if any. If the over-allotment option is
exercised in full, the total public offering price would be
$66,000,000, the total underwriting discount (sales load) would
be $4,417,500, and the proceeds to us, before expenses, would be
$61,582,500.
The underwriters expect to deliver the shares on or about
October 11, 2007.
|
|
| Morgan
Keegan & Company, Inc. |
BB&T
Capital Markets |
A
Division of Scott & Stringfellow, Inc.
|
|
| SMH
Capital Inc. |
Ferris,
Baker Watts |
Incorporated
The date of this prospectus is October 4, 2007
TABLE OF
CONTENTS
| |
|
|
|
|
|
|
|
Page
|
|
|
|
|
|
|
1
|
|
|
|
|
|
11
|
|
|
|
|
|
13
|
|
|
|
|
|
15
|
|
|
|
|
|
29
|
|
|
|
|
|
30
|
|
|
|
|
|
35
|
|
|
|
|
|
36
|
|
|
|
|
|
37
|
|
|
|
|
|
38
|
|
|
|
|
|
40
|
|
|
|
|
|
41
|
|
|
|
|
|
43
|
|
|
|
|
|
56
|
|
|
|
|
|
57
|
|
|
|
|
|
67
|
|
|
|
|
|
71
|
|
|
|
|
|
81
|
|
|
|
|
|
82
|
|
|
|
|
|
84
|
|
|
|
|
|
85
|
|
|
|
|
|
91
|
|
|
|
|
|
92
|
|
|
|
|
|
97
|
|
|
|
|
|
102
|
|
|
|
|
|
105
|
|
|
|
|
|
105
|
|
|
|
|
|
105
|
|
|
|
|
|
105
|
|
|
|
|
|
105
|
|
|
|
|
|
106
|
|
|
|
|
|
F-1
|
|
|
|
|
|
F-33
|
|
You should rely only on the information contained in this
prospectus. Neither we nor the underwriters have authorized any
other person to provide you with different information from that
contained in this prospectus. The information contained in this
prospectus is complete and accurate only as of the date of this
prospectus, regardless of the time of delivery of this
prospectus or sale of our common stock. However, if any material
change occurs while this prospectus is required by law to be
delivered, this prospectus will be amended or supplemented
accordingly.
This summary highlights some of the information in this
prospectus. It is not complete and may not contain all of the
information that you may want to consider. You should read the
entire prospectus carefully, including the section entitled
Risk Factors.
Since commencing investment operations in 2002, Main Street
Mezzanine Fund, LP has invested primarily in secured debt
instruments, equity investments, warrants and other securities
of lower middle market, privately-held companies based in the
United States. Main Street Mezzanine Fund is licensed as a Small
Business Investment Company, or SBIC, by the United States Small
Business Administration, or SBA. Main Street Mezzanine
Management, LLC, or the General Partner, has been the general
partner of Main Street Mezzanine Fund since its inception, and
Main Street Capital Partners, LLC, or the Investment Adviser,
has acted as Main Street Mezzanine Funds manager and
investment adviser. The Investment Adviser also acts as the
manager and investment adviser to Main Street Capital II,
LP, a separate affiliated SBIC which commenced its investment
operations in January 2006. The Investment Adviser receives
management fees pursuant to separate management services
agreements with both Main Street Mezzanine Fund and Main Street
Capital II. Immediately prior to our election to be treated as a
business development company under the Investment Company Act of
1940 and the consummation of the offering, in what we sometimes
refer to in this prospectus as the formation
transactions, Main Street Capital Corporation will acquire
all of the outstanding equity interests of Main Street Mezzanine
Fund, the General Partner and the Investment Adviser through a
series of transactions described in this prospectus under the
caption Formation; Business Development Company and
Regulated Investment Company Elections. We will not
acquire any equity interest in Main Street Capital II in
connection with the formation transactions but the Investment
Adviser will continue to act as the manager and investment
adviser to Main Street Capital II and receive a management
fee pursuant to the management services agreement with Main
Street Capital II subsequent to such transactions.
Unless otherwise noted, the terms we,
us, our and Main Street
refer to Main Street Mezzanine Fund, the General Partner and the
Investment Adviser prior to consummation of the formation
transactions, and to Main Street Capital Corporation, Main
Street Mezzanine Fund, the General Partner and the Investment
Adviser after that time.
Main
Street
We are a specialty investment company focused on providing
customized financing solutions to lower middle market companies,
which we define as companies with annual revenues between
$10.0 million and $100.0 million. Our investment
objective is to maximize our portfolios total return by
generating current income from our debt investments and
realizing capital appreciation from our equity-related
investments. Our investments generally range in size from
$2.0 million to $15.0 million. For larger investments
in this range, we have generally secured co-investments from
other institutional investors due to our historical regulatory
size limits. Since our wholly owned subsidiary, Main Street
Mezzanine Fund, was formed in 2002, it has funded over
$100 million in debt and equity investments. Our ability to
invest across a companys capital structure, from senior
secured loans to subordinated debt to equity securities, allows
us to offer portfolio companies a comprehensive suite of
financing solutions, or one-stop financing.
We typically seek to partner with entrepreneurs, business owners
and management teams to provide customized financing for
strategic acquisitions, business expansion and other growth
initiatives, ownership transitions and recapitalizations. In
structuring transactions, we seek to protect our rights, manage
our risk and create value by: (i) providing financing at
lower leverage ratios; (ii) taking first priority liens on
assets; and (iii) providing equity incentives for
management teams of our portfolio companies. We seek to avoid
competing with other capital providers for transactions because
we believe competitive transactions often have execution risks
and can result in potential conflicts among creditors and lower
returns due to more aggressive valuation multiples and higher
leverage ratios. In that regard, based upon information provided
to us by our portfolio companies (which we have not
independently verified), our portfolio had a total net debt to
EBITDA (Earnings Before Interest, Taxes, Depreciation and
Amortization) ratio of approximately 3.4 to 1.0 and a total
EBITDA to interest expense ratio of 2.1 to 1.0. In
calculating these ratios, we included all portfolio company
1
debt, EBITDA and interest expense as of June 30, 2007,
including debt junior to our debt investments but excluding
amounts related to one portfolio company with less than one year
of operations. If we also excluded debt junior to our debt
investments in calculating these ratios, the ratios would be
2.8 to 1.0 and 2.3 to 1.0, respectively. In addition,
approximately 90% of our total investments at cost are debt
investments and over 90.0% of such debt investments at cost were
secured by first priority liens on the assets of our portfolio
companies as of June 30, 2007. At June 30, 2007, our
average fully diluted ownership in portfolio companies where we
have an equity warrant and/or direct equity investment was
approximately 22%.
As of June 30, 2007, we had debt and equity investments in
25 portfolio companies with an aggregate fair market value of
$81.1 million and the weighted average effective yield on
all of our debt investments was approximately 14.7%. Weighted
average effective yields are computed using the effective
interest rates for all debt investments at June 30, 2007,
including amortization of deferred debt origination fees and
original issue discount. As of June 30, 2007, the weighted
average effective yield on all of our outstanding debt
investments was 13.8%, excluding the impact of the deferred debt
origination fee amortization.
The following table sets forth certain unaudited information as
of June 30, 2007, for each portfolio company in which we
had an investment:
| |
|
|
|
|
|
|
|
|
|
|
|
|
|
|
|
Cost of
|
|
|
Fair Value of
|
|
|
Company
|
|
Nature of Principal
Business
|
|
Investment(1)(2)
|
|
|
Investment(3)
|
|
|
|
|
|
|
(dollars in thousands)
|
|
|
|
|
Advantage Millwork Company, Inc.
|
|
Manufactures/distributes wood doors
|
|
$
|
2,480
|
|
|
$
|
2,480
|
|
|
All Hose & Specialty, LLC
|
|
Distributes commercial/industrial hoses
|
|
|
2,680
|
|
|
|
4,600
|
|
|
American Sensor Technologies, Inc.
|
|
Manufactures commercial/industrial sensors
|
|
|
3,450
|
|
|
|
3,975
|
|
|
Café Brazil, LLC
|
|
Operates casual restaurant chain
|
|
|
2,992
|
|
|
|
4,100
|
|
|
Carlton Global Resources, LLC
|
|
Produces and processes industrial minerals
|
|
|
4,931
|
|
|
|
4,931
|
|
|
CBT Nuggets, LLC
|
|
Produces and sells IT certification training videos
|
|
|
2,724
|
|
|
|
3,380
|
|
|
East Teak Fine Hardwoods, Inc.
|
|
Distributes hardwood products
|
|
|
1,737
|
|
|
|
2,062
|
|
|
Hawthorne Customs & Dispatch Services, LLC
|
|
Provides one stop logistics services
|
|
|
1,950
|
|
|
|
2,203
|
|
|
Hayden Acquisition, LLC
|
|
Manufactures utility structures
|
|
|
1,955
|
|
|
|
1,955
|
|
|
Houston Plating & Coatings, LLC
|
|
Provides plating and industrial coating services
|
|
|
310
|
|
|
|
2,220
|
|
|
Jensen Jewelers of Idaho, LLC
|
|
Sells retail jewelry
|
|
|
2,694
|
|
|
|
2,694
|
|
|
KBK Industries, LLC
|
|
Manufactures oilfield and industrial products
|
|
|
4,713
|
|
|
|
5,836
|
|
|
Laurus Healthcare, LP
|
|
Develops and manages healthcare facilities
|
|
|
3,115
|
|
|
|
3,115
|
|
|
Magna Card, Inc.
|
|
Distributes wholesale/consumer magnetic products
|
|
|
2,116
|
|
|
|
2.016
|
|
|
National Trench Safety, LLC
|
|
Rents and sells trench and traffic safety equipment
|
|
|
1,939
|
|
|
|
1,939
|
|
|
Pulse Systems, LLC
|
|
Manufactures components for medical devices
|
|
|
2,642
|
|
|
|
2,874
|
|
|
Quest Design & Production, LLC
|
|
Designs and fabricates custom displays
|
|
|
3,940
|
|
|
|
3,940
|
|
|
Support Systems Homes, Inc.
|
|
Manages substance abuse treatment centers
|
|
|
1,663
|
|
|
|
1,663
|
|
|
TA Acquisition Group, LP
|
|
Produces and processes construction aggregates
|
|
|
2,640
|
|
|
|
7,680
|
|
|
Technical Innovations, LLC
|
|
Manufactures specialty cutting tools and punches
|
|
|
2,065
|
|
|
|
3,105
|
|
|
Transportation General, Inc.
|
|
Provides taxi cab/transportation services
|
|
|
3,670
|
|
|
|
4,080
|
|
|
Turbine Air Systems, Ltd.
|
|
Manufactures commercial/industrial chilling systems
|
|
|
1,097
|
|
|
|
1,097
|
|
|
Vision Interests, Inc.
|
|
Manufactures/installs commercial signage
|
|
|
4,292
|
|
|
|
4,292
|
|
|
Wicks N More, LLC
|
|
Manufactures high-end candles
|
|
|
4,290
|
|
|
|
3,720
|
|
|
WorldCall, Inc.
|
|
Provides telecommunication/information services
|
|
|
1,064
|
|
|
|
1,150
|
|
|
|
|
|
|
|
|
|
|
|
|
|
|
|
|
Total
|
|
$
|
67,149
|
|
|
$
|
81,107
|
|
|
|
|
|
|
|
|
|
|
|
|
|
|
|
| (1)
|
Net of prepayments but before accumulated unearned income
allocations.
|
| |
| (2)
|
Aggregates the cost of all of our investments in each of our
portfolio companies.
|
| |
| (3)
|
Aggregates the fair value of all of our investments in each of
our portfolio companies.
|
2
Recent
Developments
In August 2007, Turbine Air Systems, Ltd. raised approximately
$20 million through an equity capital funding transaction
with certain institutional investors. In connection with this
funding transaction, Main Street Mezzanine Fund agreed to the
sale of its equity warrant position in Turbine Air Systems, Ltd.
for $1.1 million in cash. The sale of the equity warrant
resulted in a realized capital gain of approximately
$1 million, which will be fully recognized in the third
quarter of 2007.
In August 2007, Main Street Mezzanine Fund made a
$4.3 million secured debt investment and a
$1.0 million equity investment, representing an
approximately 19% fully diluted ownership interest, in Universal
Scaffolding & Equipment, LLC (Universal).
Universal is in the business of manufacturing, sourcing and
selling scaffolding, forming and shoring products, and custom
fabricated cast iron products principally for the commercial and
industrial construction and maintenance markets.
In August 2007, Main Street Mezzanine Fund made a
$3.2 million secured debt investment and a
$0.5 million equity investment in Gulf Manufacturing, LLC,
a manufacturer and distributor of machined parts for industrial
piping systems. In addition to its direct equity investment,
Main Street Mezzanine Fund received warrants in connection with
its debt investment and maintains a combined fully diluted
equity position of approximately 27%.
In September 2007, Main Street Mezzanine Funds equity
investment and equity warrant position were redeemed by
Technical Innovations, LLC for $1.6 million. This
redemption resulted in a total gain of $1.2 million which
exceeded the fair value of such investment as of June 30,
2007 by $150,000. Main Street Mezzanine Fund also received a
transaction advisory fee of $150,000 for facilitating and
structuring the third-party equity financing secured to fund the
redemption.
Subsequent to December 31, 2006, Main Street Mezzanine Fund
has continued to make regular quarterly cash distributions to
its partners from accumulated net investment income. On
January 2, 2007, April 2, 2007 and July 2, 2007,
Main Street Mezzanine Fund made regular quarterly cash
distributions to its partners totaling $0.9 million,
$1.0 million and $1.1 million, respectively.
In addition, Main Street Mezzanine Fund periodically distributes
special cash distributions to its partners from the net proceeds
of realized gains on investments. On January 5, 2007 and
January 31, 2007, Main Street Mezzanine Fund made special
cash distributions to its partners of $1.7 million and
$1.0 million, respectively, relating to realized gains on
its investments. Also, in August 2007, Main Street Mezzanine
Fund made a special cash distribution to its partners of
approximately $1 million related to the Turbine Air
Systems, Ltd. realized gain.
As of September 17, 2007, we have executed non-binding term
sheets for approximately $13 million of gross investment
commitments in prospective portfolio companies. These proposed
investments are subject to the completion of our due diligence
and approval process as well as negotiation of definitive
agreements with the prospective portfolio companies and, as a
result, may not result in completed investments.
Why We
Are Going Public
In 2002, Main Street Mezzanine Fund raised its initial capital,
obtained its license to operate as an SBIC and began investing
its capital. While we intend to continue to operate Main Street
Mezzanine Fund as an SBIC and to utilize lower cost capital we
can access through the SBAs SBIC Debenture Program, which
we refer to as SBA leverage or SBIC leverage, to partially fund
our investment portfolio, we believe that being a public company
will offer certain key advantages for our business that would
not be available to us if we continue to operate as a private
SBIC. These key advantages include:
|
|
|
| |
|
Permanent Capital Base and Longer Investment
Horizon. Unlike traditional private investment
vehicles such as SBICs, which typically are finite-life limited
partnerships with a limited investment horizon, we will operate
as a corporation with a perpetual life and no requirement to
return capital to investors. We believe raising separate pools
of capital with finite investment terms unreasonably diverts
managements time from its basic investment activities. We
believe that our new structure will allow us
|
3
|
|
|
| |
|
to make investments with a longer investment horizon and to
better control the timing and method of exiting our investments,
which we believe will enhance our returns.
|
|
|
|
| |
|
Investment Efficiency. SBICs are subject to a
number of regulatory restrictions on their investment
activities, including limits on the size of individual
investments and the size and types of companies in which they
are permitted to invest. Subsequent to the consummation of this
offering, we may make investments through Main Street Capital
Corporation without these restrictions, allowing us to pursue
certain attractive investment opportunities that we previously
were required to forgo. In addition, as a public company with
more capital available, we generally will not be required to
secure co-investments from non-affiliated investors for
investments exceeding our historical regulatory size limits.
|
| |
| |
|
Greater Access to Capital. As a public
company, we expect to have access to greater amounts and types
of capital that we can use to grow our investment portfolio. In
addition, we should be able to obtain additional capital in a
more efficient and cost effective manner than if we were to
remain a private entity. We will also have the ability to spread
our overhead and operating costs over a larger capital base.
|
| |
| |
|
Key Personnel Retention. Retaining and
providing proper incentives to key personnel over longer periods
of time is critical to the success of our operations. As a
public company, we will have the ability to provide competitive
rates of compensation, including equity incentives to current
and future employees, to further align their economic interests
with our stockholders.
|
Market
Opportunity
Our business is to provide customized financing solutions to
lower middle market companies, which we define as companies with
annual revenues between $10.0 million and
$100.0 million. Based on a search of the Dun and Bradstreet
database completed on June 20, 2007, we believe there are
approximately 68,000 companies in the United States with
revenues between $10.0 million and $100.0 million. We
believe many lower middle market companies are unable to obtain
sufficient financing from traditional financing sources. Due to
evolving market trends, traditional lenders and other sources of
private investment capital have focused their efforts on larger
companies and transactions. We believe this dynamic is
attributable to several factors, including the consolidation of
commercial banks and the aggregation of private investment funds
into larger pools of capital that are focused on larger
investments. In addition, many current funding sources do not
have relevant experience in dealing with some of the unique
business issues facing lower middle market companies.
Consequently, we believe that the market for lower middle market
investments, particularly those investments of less than
$10.0 million, is currently underserved and less
competitive. This market situation creates the opportunity for
us to meet the financing requirements of lower middle market
companies while also negotiating favorable transaction terms and
equity participations.
Business
Strategies
Our investment objective is to maximize our portfolios
total return by generating current income from our debt
investments and realizing capital appreciation from our
equity-related investments. We have adopted the following
business strategies to achieve our investment objective:
|
|
|
| |
|
Delivering Customized Financing Solutions. We
believe our ability to provide a broad range of customized
financing solutions to lower middle market companies sets us
apart from other capital providers that focus on providing a
limited number of financing solutions. We offer to our portfolio
companies customized debt financing solutions with equity
components that are tailored to the facts and circumstances of
each situation. Our ability to invest across a companys
capital structure, from senior secured loans to subordinated
debt to equity securities, allows us to offer our portfolio
companies a comprehensive suite of financing solutions, or
one-stop financing.
|
| |
| |
|
Focusing on Established Companies in the Lower Middle
Market. We generally invest in companies with
established market positions, experienced management teams and
proven revenue streams. Those companies generally possess better
risk-adjusted return profiles than newer companies that are
building
|
4
|
|
|
| |
|
management or are in the early stages of building a revenue
base. In addition, established lower middle market companies
generally provide opportunities for capital appreciation.
|
|
|
|
| |
|
Leveraging the Skills and Experience of Our Investment
Team. Our investment team has over 35 years
of combined experience in lending to and investing in lower
middle market companies. The members of our investment team have
broad investment backgrounds, with prior experience at private
investment funds, investment banks and other financial services
companies, and currently include five certified public
accountants and one chartered financial analyst. The expertise
of our investment team in analyzing, valuing, structuring,
negotiating and closing transactions should provide us with
competitive advantages by allowing us to consider customized
financing solutions and non-traditional and complex structures.
|
| |
| |
|
Maintaining Portfolio Diversification. We seek
to maintain a portfolio of investments that is appropriately
diversified among various companies, industries, geographic
regions and end markets. This portfolio diversity is intended to
mitigate the potential effects of negative economic events for
particular companies, regions and industries.
|
| |
| |
|
Capitalizing on Strong Transaction Sourcing
Network. Our investment team seeks to leverage
its extensive network of referral sources for investments in
lower middle market companies developed over the last ten years.
Since our wholly-owned subsidiary, Main Street Mezzanine Fund,
was formed in 2002, it has originated and been the lead investor
in over 25 principal investment transactions and has developed a
reputation in our marketplace as a responsive, efficient and
reliable source of financing, which has created a growing
proprietary deal flow for us.
|
| |
| |
|
Benefiting from Lower Cost of Capital. Main
Street Mezzanine Funds SBIC license has allowed it and,
subject to SBA approval, will allow us to issue SBA-guaranteed
debentures. SBA-guaranteed debentures carry long-term fixed
rates that are generally lower than rates on comparable bank and
public debt. Because lower cost SBA leverage is, and will
continue to be, a significant part of our capital base, our
relative cost of debt capital should be lower than many of our
competitors.
|
Investment
Criteria
Our investment team has identified the following investment
criteria that it believes are important in evaluating
prospective portfolio companies. Our investment team uses these
criteria in evaluating investment opportunities. However, not
all of these criteria have been, or will be, met in connection
with each of our investments.
|
|
|
| |
|
Proven Management Team with Meaningful Financial
Commitment. We look for operationally-oriented
management with direct industry experience and a successful
track record. In addition, we expect the management team of each
portfolio company to have meaningful equity ownership in the
portfolio company to better align our respective economic
interests. We believe management teams with these attributes are
more likely to manage the companies in a manner that protects
our debt investment and enhances the value of our equity
investment.
|
| |
| |
|
Established Companies with Positive Cash
Flow. We seek to invest in established companies
in the lower middle market with sound historical financial
performance. We typically focus on companies that have
historically generated EBITDA of greater than $1.0 million
and commensurate levels of free cash flow. We generally do not
intend to invest in
start-up
companies or companies with speculative business plans.
|
| |
| |
|
Defensible Competitive Advantages/Favorable Industry
Position. We primarily focus on companies having
competitive advantages in their respective markets
and/or
operating in industries with barriers to entry, which may help
to protect their market position and profitability.
|
| |
| |
|
Exit Alternatives. We expect that the primary
means by which we exit our debt investments will be through the
repayment of our investment from internally generated cash flow
and/or
refinancing. In addition, we seek to invest in companies whose
business models and expected future cash flows may
|
5
|
|
|
| |
|
provide alternate methods of repaying our investment, such as
through a strategic acquisition by other industry participants
or a recapitalization.
|
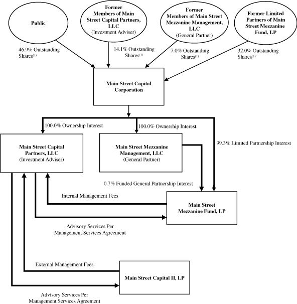
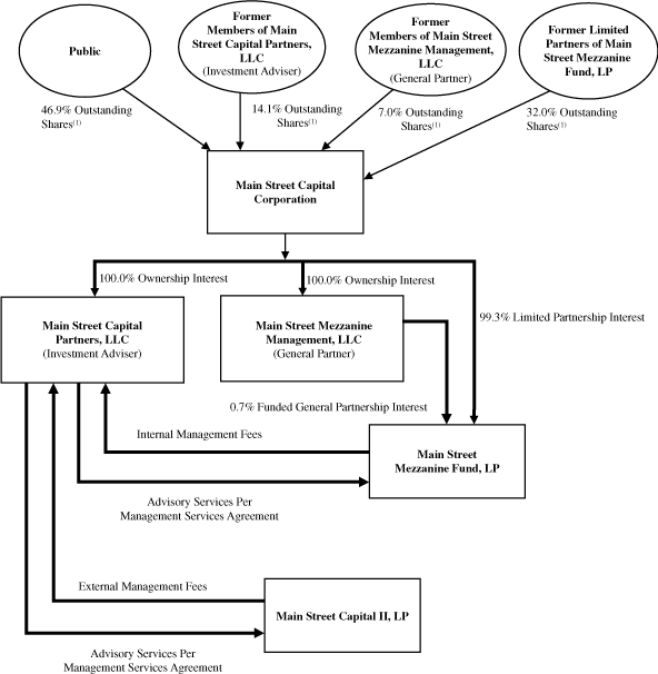
Formation
Transactions
Main Street Capital Corporation is a newly organized Maryland
corporation, formed on March 9, 2007, for the purpose of
acquiring Main Street Mezzanine Fund, the General Partner and
the Investment Adviser, raising capital in this offering and
thereafter operating as an internally-managed business
development company under the Investment Company Act of 1940, or
the 1940 Act.
Immediately prior to our election to be treated as a business
development company under the 1940 Act and the closing of this
offering, we will consummate the following formation
transactions to create an internally-managed operating structure
which we believe will align the interests of management and
stockholders and also enhance our net investment income, net
cash flow from operations and dividend paying potential:
|
|
|
| |
|
Pursuant to a merger agreement that has received the approval of
the General Partner and over 95% of the limited partners of Main
Street Mezzanine Fund, or the Limited Partners, we will acquire
100.0% of the limited partnership interests in Main Street
Mezzanine Fund for $40.9 million (which represents the
audited net asset value of Main Street Mezzanine Fund as of
December 31, 2006, less cash distributed to partners in
January 2007 related to realized gains). We will issue to the
Limited Partners shares of common stock valued at
$40.9 million in exchange for their limited partnership
interests. The $40.9 million valuation represents a 54.4%
premium over the total capital contributions made by the Limited
Partners to Main Street Mezzanine Fund as a result of Main
Street Mezzanine Funds cumulative retained earnings as
well as the net unrealized appreciation recorded in the value of
the investments held by Main Street Mezzanine Fund. The
aggregate number of shares issuable to the Limited Partners will
be determined by dividing $40.9 million by the initial
public offering price per share. The shares issuable to the
Limited Partners will be allocated among the Limited Partners in
proportion to the respective limited partnership interests held
by the Limited Partners.
|
| |
| |
|
We will acquire from the members of the General Partner 100.0%
of their equity interests in the General Partner and,
consequently, 100.0% of the general partnership interest in Main
Street Mezzanine Fund for $9.0 million. We will issue to
the members of the General Partner shares of common stock valued
at $9.0 million in exchange for their equity interests in
the General Partner. The aggregate number of shares issuable to
the members of the General Partner will be determined by
dividing $9.0 million by the initial public offering price
per share. Under the current agreement of limited partnership,
or partnership agreement, of Main Street Mezzanine Fund, the
General Partner is entitled to 20.0% of Main Street Mezzanine
Funds profits and related distributions. We refer to the
General Partners right to receive such profits and related
distributions as carried interest. The consideration
being received by the members of the General Partner is based
largely on the estimated present value of the 20.0% carried
interest in Main Street Mezzanine Fund and comparable public
market transactions, and was determined using industry standard
valuation methodologies that we believe are reasonable and
supportable.
|
In addition to serving as the general partner of Main Street
Mezzanine Fund, the General Partner holds partnership interests
in Main Street Mezzanine Fund equaling 0.7% of the total
partnership interests.
|
|
|
| |
|
We will acquire from the members of the Investment Adviser
100.0% of their equity interests in the Investment Adviser for
$18.0 million. We will issue to the members of the
Investment Adviser shares of common stock valued at
$18.0 million in exchange for their equity interests in the
Investment Adviser. The aggregate number of shares issuable to
the members of the Investment Adviser will be determined by
dividing $18.0 million by the initial public offering price
per share. The consideration payable to the members of the
Investment Adviser is based on the estimated present value of
net distributable income related to the management fees to which
the Investment Adviser is entitled to receive pursuant to
certain agreements and comparable public market transactions,
and was determined using industry standard valuation
methodologies that we believe are reasonable and supportable.
|
6
In connection with the determination of the fair value of the
investments held by Main Street Mezzanine Fund at
December 31, 2006, the value of the equity interests in the
General Partner and value of the equity interests in the
Investment Advisor, the General Partner engaged Duff &
Phelps LLC, an independent valuation firm (Duff &
Phelps), to provide third party valuation consulting
services which consisted of certain mutually agreed limited
procedures that the General Partner identified and requested
Duff & Phelps to perform (hereinafter referred to as
the Procedures). Upon completion of the Procedures,
Duff and Phelps concluded that the fair value of the investments
and the value of the equity interests subjected to the
Procedures, as determined by the General Partner, did not appear
unreasonable. Duff & Phelps performance of the
Procedures did not constitute an opinion or recommendation as to
the formation transactions. See also Business
Valuation Process and Determination of Net Asset Value and
Managements Discussion and Analysis of Financial
Condition and Results of Operations Critical
Accounting Policies Investment Valuation.
Under two separate management services agreements with Main
Street Mezzanine Fund and Main Street Capital II, the
Investment Adviser receives management fees from both Main
Street Mezzanine Fund and Main Street Capital II. Until
September 30, 2007, the Investment Adviser is entitled to
receive a quarterly management fee, paid in advance, from Main
Street Mezzanine Fund equal to 0.625% (2.5% annualized) of the
sum of (i) the amount of qualifying private capital
contributed or committed to Main Street Mezzanine Fund,
(ii) any SBA permitted return of capital distributions made
by Main Street Mezzanine Fund to its Limited Partners and
(iii) an amount equal to two times qualifying private
capital, representing the SBIC leverage available to Main Street
Mezzanine Fund. After September 30, 2007, the Investment
Adviser is entitled to receive a quarterly management fee from
Main Street Mezzanine Fund equal to 0.625% (2.5% annualized) of
the sum of (i) the amount of private capital contributed to
Main Street Mezzanine Fund and (ii) the actual outstanding
SBIC leverage of Main Street Mezzanine Fund. In connection with
the formation transactions, the quarterly management fee from
Main Street Mezzanine Fund will be adjusted to equal 0.625%
(2.5% annualized) multiplied by the cost basis of active
investments.
From January 1, 2006 until December 31, 2010 (or an
earlier date if Main Street Capital II receives 80.0% or
greater of its combined private funding and SBIC leverage), the
Investment Adviser is entitled to receive a quarterly management
fee, paid in advance, from Main Street Capital II equal to
0.5% (2.0% annualized) of the sum of (i) the amount of
qualifying private capital contributed or committed to Main
Street Capital II, (ii) any SBA permitted return of
capital distributions made by Main Street Capital II to its
limited partners, and (iii) an amount equal to two times
qualifying private capital, representing the SBIC leverage
available to Main Street Capital II. Thereafter, the
Investment Adviser is entitled to receive a quarterly management
fee, paid in advance, from Main Street Capital II equal to
0.5% (2.0% annualized) of the total cost of all active portfolio
investments of Main Street Capital II.
Pursuant to the applicable management fee provisions as
discussed above and the existing capital committed to both
funds, the Investment Adviser is entitled to receive management
fees of approximately $2 million and $3.2 million from
Main Street Mezzanine Fund and Main Street Capital II,
respectively, for the year ending December 31, 2007.
Prior to the closing of the formation transactions, the
Investment Advisor will compensate its personnel and its members
consistent with past practices, including paying bonus
compensation of substantially all accumulated net earnings.
After the closing of the formation transactions, the personnel
of the Investment Advisor will be compensated as determined by
the management of Main Street and the Compensation Committee of
its Board of Directors.
The formation transactions discussed above have received
approval from the SBA, subject only to receipt by the SBA of
final transaction documents.
7
|
|
| (1) |
Based on 8,526,726 shares of common stock to be outstanding
after this offering and completion of the formation transactions
described elsewhere in this prospectus. Does not include
400,000 shares of common stock issuable pursuant to the
underwriters over-allotment option.
|
After completion of this offering, we will be a closed-end,
non-diversified management investment company that has elected
to be treated as a business development company under the 1940
Act. We will be internally managed by our executive officers
under the supervision of our board of directors (Board of
Directors). As a result, we will not pay any external
investment advisory fees, but instead we will incur the
operating costs associated with employing investment and
portfolio management professionals.
8
As a business development company, we will be required to comply
with numerous regulatory requirements. We will be permitted to,
and expect to, finance our investments using debt and equity.
However, our ability to use debt will be limited in certain
significant respects. See Regulations. We intend to
elect to be treated for federal income tax purposes as a
regulated investment company, or RIC, under the Internal Revenue
Code of 1986, or the Code. See Material U.S. Federal
Income Tax Considerations. As a RIC, we generally will not
have to pay corporate-level federal income taxes on any net
ordinary income or capital gains that we distribute to our
stockholders if we meet certain
source-of-income,
asset diversification and other requirements.
Corporate
Information
Our principal executive offices are located at 1300 Post Oak
Boulevard, Suite 800, Houston, Texas 77056. We maintain a
website on the Internet at www.mainstreethouston.com.
Information contained on our website is not incorporated by
reference into this prospectus, and you should not consider that
information to be part of this prospectus.
Available
Information
We have filed with the SEC a registration statement on
Form N-2,
together with all amendments and related exhibits, under the
Securities Act, with respect to our shares of common stock
offered by this prospectus. The registration statement contains
additional information about us and our shares of common stock
being offered by this prospectus.
Upon completion of this offering, we will file with or submit to
the SEC annual, quarterly and current reports, proxy statements
and other information meeting the informational requirements of
the Securities Exchange Act of 1934. You may inspect and copy
these reports, proxy statements and other information, as well
as the registration statement and related exhibits and
schedules, at the Public Reference Room of the SEC at 100 F
Street, N.E., Washington, D.C. 20549. You may obtain
information on the operation of the Public Reference Room by
calling the SEC at
1-800-SEC-0330.
The SEC maintains an Internet site that contains reports, proxy
and information statements and other information filed
electronically by us with the SEC, which are available on the
SECs website at http://www.sec.gov. Copies of these
reports, proxy and information statements and other information
may be obtained, after paying a duplicating fee, by electronic
request at the following
e-mail
address: publicinfo@sec.gov, or by writing the SECs Public
Reference Section,
100 F Street, N.E., Washington, D.C. 20549.
9
The
Offering
|
|
|
|
Common stock offered by us |
|
4,000,000 shares(1) |
| |
|
Common stock issued in formation transactions |
|
4,526,726 shares |
| |
|
Common stock to be outstanding after this offering |
|
8,526,726 shares(1) |
| |
|
Use of proceeds |
|
Our net proceeds from this offering will be approximately
$54 million. We intend to use all of the net proceeds from
this offering to make investments in lower middle market
companies in accordance with our investment objective and
strategies described in this prospectus, pay our operating
expenses and dividends to our stockholders and for general
corporate purposes. Pending such use, we will invest the net
proceeds primarily in short-term securities consistent with our
business development company election and our election to be
taxed as a RIC. See Use of Proceeds. |
| |
|
Nasdaq Global Select Market symbol |
|
MAIN |
| |
|
Dividends |
|
We intend to pay quarterly dividends to our stockholders out of
assets legally available for distribution. Our dividends, if
any, will be determined by our Board of Directors. We expect to
declare our initial quarterly dividend in November 2007 and
pay the dividend on or before December 31, 2007. |
| |
|
Taxation |
|
We intend to elect, effective as of the date of our formation,
to be treated as a RIC for federal income tax purposes. As a
RIC, we generally will not pay corporate-level federal income
taxes on any net ordinary income or capital gains that we
distribute to our stockholders as dividends. To obtain and
maintain RIC tax treatment, we must meet specified
source-of-income
and asset diversification requirements and distribute annually
at least 90.0% of our net ordinary income and realized net
short-term capital gains in excess of realized net long-term
capital losses, if any. See Material U.S. Federal
Income Tax Considerations. |
| |
|
Dividend reinvestment plan |
|
We have adopted a dividend reinvestment plan for our
stockholders. The dividend reinvestment plan is an opt
out reinvestment plan. As a result, if we declare
dividends, then stockholders cash dividends will be
automatically reinvested in additional shares of our common
stock, unless they specifically opt out of the
dividend reinvestment plan so as to receive cash dividends.
Stockholders who receive dividends in the form of stock will be
subject to the same federal, state and local tax consequences as
stockholders who elect to receive their dividends in cash. See
Dividend Reinvestment Plan. |
| |
|
Trading at a discount |
|
Shares of closed-end investment companies frequently trade at a
discount to their net asset value. This risk is separate and
distinct from the risk that our net asset value per share may
decline. We cannot predict whether our shares will trade above,
at or below net asset value. |
| |
|
Risk factors |
|
See Risk Factors beginning on page 15 and the
other information included in this prospectus for a discussion
of factors you should carefully consider before deciding to
invest in shares of our common stock. |
|
|
| (1) |
Does not include 400,000 shares of common stock issuable
pursuant to the over-allotment option granted by us to the
underwriters.
|
10
The following table is intended to assist you in understanding
the costs and expenses that an investor in this offering will
bear directly or indirectly. We caution you that some of the
percentages indicated in the table below are estimates and may
vary. Except where the context suggests otherwise, whenever this
prospectus contains a reference to fees or expenses paid by
you, us or Main Street, or
that we will pay fees or expenses, stockholders will
indirectly bear such fees or expenses as investors in us.
Stockholder
Transaction Expenses:
| |
|
|
|
|
|
|
Sales load (as a percentage of offering price)
|
|
|
7.0
|
%
|
(1)
|
|
Offering and formation transaction expenses (as a percentage of
offering price)
|
|
|
3.3
|
%
|
(2)
|
|
Dividend reinvestment plan expenses
|
|
|
|
|
(3)
|
|
Total stockholder transaction expenses (as a percentage of
offering price)
|
|
|
10.3
|
%
|
|
Annual
Expenses (as a percentage of net assets attributable to common
stock):
| |
|
|
|
|
|
Operating expenses
|
|
|
2.5
|
%(4)
|
|
Acquired fund fees and expenses
|
|
|
2.8
|
%(5)
|
|
Interest payments on borrowed funds
|
|
|
|
%(6)
|
|
Total annual expenses
|
|
|
5.3
|
%(7)
|
Example
The following example demonstrates the projected dollar amount
of total cumulative expenses that would be incurred over various
periods with respect to a hypothetical investment in our common
stock. In calculating the following expense amounts, we have
assumed we would have no additional leverage and that our annual
operating expenses would remain at the levels set forth in the
table above, and that you would pay a sales load of 7.0% (the
underwriting discount to be paid by us with respect to common
stock sold by us in this offering).
| |
|
|
|
|
|
|
|
|
|
|
|
|
|
|
|
|
|
|
|
1 Year
|
|
|
3 Years
|
|
|
5 Years
|
|
|
10 Years
|
|
|
|
|
You would pay the following expenses on a $1,000 investment,
assuming a 5.0% annual return
|
|
$
|
146
|
|
|
$
|
255
|
|
|
$
|
362
|
|
|
$
|
626
|
|
|
|
|
|
(1) |
|
The underwriting discount with
respect to shares sold in this offering, which is a one-time
fee, is the only sales load paid in connection with this
offering. Assumes the sale of all 300,000 shares reserved
for sale under the directed share program described in this
prospectus to participants in the program. See
Underwriting Agreement Directed Share
Program. The underwriting discount (sales load) with
respect to shares sold in the directed share program is $0.375
per share. The number of shares of common stock available for
sale to the general public in the public offering will be
reduced to the extent these persons purchase any reserved
shares. Any shares not so purchased will be offered by the
underwriters to the general public on the same basis as other
shares offered hereby.
|
| |
|
(2) |
|
Amount reflects estimated offering
and formation transaction expenses of approximately
$2 million to be paid by us.
|
| |
|
(3) |
|
The expenses of administering our
dividend reinvestment plan are included in operating expenses.
|
| |
|
(4) |
|
Operating expenses represent our
estimated annual operating expenses, excluding overhead incurred
by the Investment Adviser related to its investment management
responsibilities for Main Street Mezzanine Fund and Main Street
Capital II. Upon consummation of the formation
transactions, the Investment Adviser will be reflected as an
investment in affiliated operating company as it does not
conduct substantially all of its investment management
activities for Main Street Mezzanine Fund. Operating expenses
also exclude interest payments on borrowed funds, which is
presented separately above.
|
| |
|
(5) |
|
Acquired fund fees and expenses are
not fees and expenses to be incurred by Main Street Capital
Corporation directly, but rather are expenses directly incurred
by Main Street Mezzanine Fund which will be a wholly-owned
subsidiary of Main Street Capital Corporation upon consummation
of the formation transactions and the offering. These fees and
expenses principally consist of approximately $3.2 million
of annual interest payments on funds borrowed directly by Main
Street Mezzanine Fund. As discussed elsewhere in this
prospectus, Main Street Mezzanine Fund currently has
$55.0 million of outstanding indebtedness guaranteed by the
SBA. You will incur these fees and expenses indirectly through
Main Street Capital Corporations 100% ownership of Main
Street Mezzanine Fund.
|
| |
|
(6) |
|
There are no interest payments on
borrowed funds as Main Street Capital Corporation has not
directly issued any indebtedness. You will indirectly incur
interest payments on the $55.0 million of outstanding
indebtedness of Main Street Mezzanine Fund, as a wholly-owned
subsidiary of Main Street Capital Corporation. However, the
interest payments to be made by Main Street Mezzanine Fund are
reflected in the Acquired fund fees and expense line
item above.
|
| |
|
(7) |
|
The total annual expenses are the
sum of operating expenses, acquired fund fees and expenses and
interest payments on borrowed funds. In the future we may borrow
money to leverage our net assets and increase our total assets.
|
11
The example and the expenses in the tables above should not
be considered a representation of our future expenses, and
actual expenses may be greater or less than those shown.
While the example assumes, as required by the SEC, a 5.0% annual
return, our performance will vary and may result in a return
greater or less than 5.0%. In addition, while the example
assumes reinvestment of all dividends at net asset value,
participants in our dividend reinvestment plan will receive a
number of shares of our common stock, determined by dividing the
total dollar amount of the dividend payable to a participant by
the market price per share of our common stock at the close of
trading on the dividend payment date, which may be at, above or
below net asset value. See Dividend Reinvestment
Plan for additional information regarding our dividend
reinvestment plan.
12
SUMMARY
FINANCIAL AND OTHER DATA
The summary financial and other data below reflects the combined
operations of Main Street Mezzanine Fund and the General
Partner. The summary financial data for the years ended
December 31, 2004, 2005 and 2006, and as of
December 31, 2006, have been derived from combined
financial statements that have been audited by Grant Thornton
LLP, an independent registered public accounting firm. The
summary financial and other data for the six months ended
June 30, 2006 and June 30, 2007, and as of
June 30, 2007, have been derived from unaudited financial
data but, in the opinion of management, reflect all adjustments
(consisting only of normal recurring adjustments) that are
necessary to present fairly the results for such interim
periods. Interim results as of and for the six months ended
June 30, 2007 are not necessarily indicative of the results
that may be expected for the year ending December 31, 2007.
You should read this summary financial and other data in
conjunction with our Managements Discussion and
Analysis of Financial Condition and Results of Operations
and the financial statements and notes thereto.
| |
|
|
|
|
|
|
|
|
|
|
|
|
|
|
|
|
|
|
|
|
|
|
|
|
|
|
Six Months
|
|
|
|
|
|
|
|
Ended
|
|
|
|
|
Year Ended December 31,
|
|
|
June 30,
|
|
|
|
|
2004
|
|
|
2005
|
|
|
2006
|
|
|
2006
|
|
|
2007
|
|
|
|
|
|
|
|
|
|
|
|
|
|
(Unaudited)
|
|
|
|
|
(dollars in thousands)
|
|
|
|
|
Income statement data:
|
|
|
|
|
|
|
|
|
|
|
|
|
|
|
|
|
|
|
|
|
|
Investment income:
|
|
|
|
|
|
|
|
|
|
|
|
|
|
|
|
|
|
|
|
|
|
Total interest, fee and dividend income
|
|
$
|
4,452
|
|
|
$
|
7,338
|
|
|
$
|
9,013
|
|
|
$
|
4,574
|
|
|
$
|
5,181
|
|
|
Interest from idle funds and other
|
|
|
9
|
|
|
|
222
|
|
|
|
749
|
|
|
|
368
|
|
|
|
374
|
|
|
|
|
|
|
|
|
|
|
|
|
|
|
|
|
|
|
|
|
|
|
|
|
Total investment income
|
|
|
4,461
|
|
|
|
7,560
|
|
|
|
9,762
|
|
|
|
4,942
|
|
|
|
5,555
|
|
|
|
|
|
|
|
|
|
|
|
|
|
|
|
|
|
|
|
|
|
|
|
|
Expenses:
|
|
|
|
|
|
|
|
|
|
|
|
|
|
|
|
|
|
|
|
|
|
Management fees to affiliate
|
|
|
1,916
|
|
|
|
1,929
|
|
|
|
1,942
|
|
|
|
968
|
|
|
|
1,000
|
|
|
Interest
|
|
|
869
|
|
|
|
2,064
|
|
|
|
2,717
|
|
|
|
1,349
|
|
|
|
1,547
|
|
|
General and administrative
|
|
|
184
|
|
|
|
197
|
|
|
|
198
|
|
|
|
104
|
|
|
|
172
|
|
|
Professional costs related to offering
|
|
|
|
|
|
|
|
|
|
|
|
|
|
|
|
|
|
|
695
|
|
|
|
|
|
|
|
|
|
|
|
|
|
|
|
|
|
|
|
|
|
|
|
|
Total expenses
|
|
|
2,969
|
|
|
|
4,190
|
|
|
|
4,857
|
|
|
|
2,421
|
|
|
|
3,414
|
|
|
|
|
|
|
|
|
|
|
|
|
|
|
|
|
|
|
|
|
|
|
|
|
Net investment income
|
|
|
1,492
|
|
|
|
3,370
|
|
|
|
4,905
|
|
|
|
2,521
|
|
|
|
2,141
|
|
|
Total net realized gain (loss) from investments
|
|
|
1,171
|
|
|
|
1,488
|
|
|
|
2,430
|
|
|
|
181
|
|
|
|
597
|
|
|
|
|
|
|
|
|
|
|
|
|
|
|
|
|
|
|
|
|
|
|
|
|
Net realized income
|
|
|
2,663
|
|
|
|
4,858
|
|
|
|
7,335
|
|
|
|
2,702
|
|
|
|
2,738
|
|
|
Total net change in unrealized appreciation (depreciation) from
investments
|
|
|
1,764
|
|
|
|
3,032
|
|
|
|
8,488
|
|
|
|
3,699
|
|
|
|
372
|
|
|
|
|
|
|
|
|
|
|
|
|
|
|
|
|
|
|
|
|
|
|
|
|
Net increase (decrease) in members equity and
partners capital resulting from operations
|
|
$
|
4,427
|
|
|
$
|
7,890
|
|
|
$
|
15,823
|
|
|
$
|
6,401
|
|
|
$
|
3,110
|
|
|
|
|
|
|
|
|
|
|
|
|
|
|
|
|
|
|
|
|
|
|
|
|
Other data:
|
|
|
|
|
|
|
|
|
|
|
|
|
|
|
|
|
|
|
|
|
|
Weighted average effective yield on debt
investments(1)
|
|
|
15.3
|
%
|
|
|
15.3
|
%
|
|
|
15.0
|
%
|
|
|
15.2
|
%
|
|
|
14.7
|
%
|
|
Number of portfolio companies
|
|
|
14
|
|
|
|
19
|
|
|
|
24
|
|
|
|
24
|
|
|
|
25
|
|
|
Expense ratios (as percentage of average net assets):
|
|
|
|
|
|
|
|
|
|
|
|
|
|
|
|
|
|
|
|
|
|
Operating
expenses(2)
|
|
|
13.7
|
%
|
|
|
9.0
|
%
|
|
|
5.5
|
%
|
|
|
3.0
|
%
|
|
|
4.4
|
%
|
|
Interest expense
|
|
|
5.7
|
%
|
|
|
8.8
|
%
|
|
|
7.0
|
%
|
|
|
3.8
|
%
|
|
|
3.7
|
%
|
|
|
|
|
(1) |
|
Weighted average effective yield is
calculated based upon our debt investments at the end of each
period and includes amortization of deferred debt origination
fees.
|
| |
|
(2) |
|
The six months ended June 30,
2007 ratio includes the impact of professional costs related to
this offering. These costs were 37.3% of operating expenses for
that period.
|
13
| |
|
|
|
|
|
|
|
|
|
|
|
As of
|
|
|
As of
|
|
|
|
|
December 31, 2006
|
|
|
June 30, 2007
|
|
|
|
|
|
|
|
(Unaudited)
|
|
|
|
|
(dollars in thousands)
|
|
|
|
|
Balance sheet data:
|
|
|
|
|
|
|
|
|
|
Assets:
|
|
|
|
|
|
|
|
|
|
Total investments at fair value
|
|
$
|
76,209
|
|
|
$
|
81,107
|
|
|
Accumulated unearned income
|
|
|
(2,498
|
)
|
|
|
(2,523
|
)
|
|
|
|
|
|
|
|
|
|
|
|
Total investments net of accumulated unearned income
|
|
|
73,711
|
|
|
|
78,584
|
|
|
Cash and cash equivalents
|
|
|
13,769
|
|
|
|
17,663
|
|
|
Deferred financing costs, net of accumulated amortization
|
|
|
1,333
|
|
|
|
1,484
|
|
|
Interest receivable and other assets
|
|
|
630
|
|
|
|
628
|
|
|
Deferred offering costs
|
|
|
|
|
|
|
698
|
|
|
|
|
|
|
|
|
|
|
|
|
Total assets
|
|
$
|
89,443
|
|
|
$
|
99,057
|
|
|
|
|
|
|
|
|
|
|
|
|
Liabilities, members equity and partners capital:
|
|
|
|
|
|
|
|
|
|
SBIC debentures
|
|
$
|
45,100
|
|
|
$
|
55,000
|
|
|
Interest payable
|
|
|
855
|
|
|
|
1,017
|
|
|
Accounts payable-offering costs
|
|
|
|
|
|
|
938
|
|
|
Accounts payable and other liabilities
|
|
|
216
|
|
|
|
259
|
|
|
|
|
|
|
|
|
|
|
|
|
Total liabilities
|
|
|
46,171
|
|
|
|
57,214
|
|
|
Total members equity and partners capital
|
|
|
43,272
|
|
|
|
41,843
|
|
|
|
|
|
|
|
|
|
|
|
|
Total liabilities, members equity and partners
capital
|
|
$
|
89,443
|
|
|
$
|
99,057
|
|
|
|
|
|
|
|
|
|
|
|
14
Investing in our common stock involves a number of
significant risks. In addition to the other information
contained in this prospectus, you should consider carefully the
following information before making an investment in our common
stock. The risks set out below are not the only risks we face.
Additional risks and uncertainties not presently known to us or
not presently deemed material by us might also impair our
operations and performance. If any of the following events
occur, our business, financial condition and results of
operations could be materially and adversely affected. In such
case, our net asset value and the trading price of our common
stock could decline, and you may lose all or part of your
investment.
Risks
Relating to Our Business and Structure
A
significant portion of our investment portfolio is and will
continue to be recorded at fair value as determined in good
faith by our Board of Directors and, as a result, there is and
will continue to be uncertainty as to the value of our portfolio
investments.
Under the 1940 Act, we are required to carry our portfolio
investments at market value or, if there is no readily available
market value, at fair value as determined by our Board of
Directors. Typically, there is not a public market for the
securities of the privately held companies in which we have
invested and will generally continue to invest. As a result, we
will value these securities quarterly at fair value as
determined in good faith by our Board of Directors.
Certain factors that may be considered in determining the fair
value of our investments include the nature and realizable value
of any collateral, the portfolio companys earnings and its
ability to make payments on its indebtedness, the markets in
which the portfolio company does business, comparison to
comparable publicly-traded companies, discounted cash flow and
other relevant factors. Because such valuations, and
particularly valuations of private securities and private
companies, are inherently uncertain, may fluctuate over short
periods of time and may be based on estimates, our
determinations of fair value may differ materially from the
values that would have been used if a ready market for these
securities existed. Due to this uncertainty, our fair value
determinations may cause our net asset value on a given date to
materially understate or overstate the value that we may
ultimately realize upon one or more of our investments. As a
result, investors purchasing our common stock based on an
overstated net asset value would pay a higher price than the
value of our investments might warrant. Conversely, investors
selling shares during a period in which the net asset value
understates the value of our investments will receive a lower
price for their shares than the value of our investments might
warrant.
Our
financial condition and results of operations will depend on our
ability to effectively manage and deploy capital.
Our ability to achieve our investment objective of maximizing
our portfolios total return by generating current income
from our debt investments and capital appreciation from our
equity-related investments will depend on our ability to
effectively manage and deploy capital raised in this offering,
which will depend, in turn, on our investment teams
ability to identify, evaluate and monitor, and our ability to
finance and invest in, companies that meet our investment
criteria. We cannot assure you that we will achieve our
investment objective.
Accomplishing our investment objective on a cost-effective basis
will be largely a function of our investment teams
handling of the investment process, its ability to provide
competent, attentive and efficient services and our access to
investments offering acceptable terms. In addition to monitoring
the performance of our existing investments, members of our
investment team may also be called upon to provide managerial
assistance to our portfolio companies. These demands on their
time may distract them or slow the rate of investment.
Even if we are able to grow and build upon our investment
operations in a manner commensurate with the increased capital
available to us as a result of this offering, any failure to
manage our growth effectively could have a material adverse
effect on our business, financial condition, results of
operations and prospects.
15
The results of our operations will depend on many factors,
including the availability of opportunities for investment,
readily accessible short and long-term funding alternatives in
the financial markets and economic conditions. Furthermore, if
we cannot successfully operate our business or implement our
investment policies and strategies as described in this
prospectus, it could negatively impact our ability to pay
dividends and cause you to lose all or part of your investment.
We may
face increasing competition for investment
opportunities.
We compete for investments with other business development
companies and investment funds (including private equity funds
and mezzanine funds), as well as traditional financial services
companies such as commercial banks and other sources of funding.
Moreover, alternative investment vehicles, such as hedge funds,
have begun to invest in areas they have not traditionally
invested in, including making investments in lower middle market
companies. As a result of these new entrants, competition for
investment opportunities in lower middle market companies may
intensify. Many of our competitors are substantially larger and
have considerably greater financial, technical and marketing
resources than we do. For example, some competitors may have a
lower cost of capital and access to funding sources that are not
available to us. In addition, some of our competitors may have
higher risk tolerances or different risk assessments than we
have. These characteristics could allow our competitors to
consider a wider variety of investments, establish more
relationships and offer better pricing and more flexible
structuring than we are able to do. We may lose investment
opportunities if we do not match our competitors pricing,
terms and structure. If we are forced to match our
competitors pricing, terms and structure, we may not be
able to achieve acceptable returns on our investments or may
bear substantial risk of capital loss. A significant part of our
competitive advantage stems from the fact that the market for
investments in lower middle market companies is underserved by
traditional commercial banks and other financing sources. A
significant increase in the number
and/or the
size of our competitors in this target market could force us to
accept less attractive investment terms. Furthermore, many of
our competitors have greater experience operating under, or are
not subject to, the regulatory restrictions that the 1940 Act
will impose on us as a business development company.
We are
dependent upon our key investment personnel for our future
success.
We depend on the members of our investment team, particularly
Vincent D. Foster, Todd A. Reppert, Curtis L. Hartman, Dwayne L.
Hyzak and David L. Magdol, for the identification, review, final
selection, structuring, closing and monitoring of our
investments. These employees have significant investment
expertise and relationships that we rely on to implement our
business plan. Although we intend to enter into employment
agreements with Messrs, Reppert, Stout, Hartman, Hyzak and
Magdol and a non-compete agreement with Mr. Foster, we have no
guarantee that they will remain employed with us. If we lose the
services of these individuals, we may not be able to operate our
business as we expect, and our ability to compete could be
harmed, which could cause our operating results to suffer.
Additionally, the increase in available capital for investment
resulting from this offering will require that we retain new
investment and administrative personnel. We believe our future
success will depend, in part, on our ability to identify,
attract and retain sufficient numbers of highly skilled
employees. If we do not succeed in identifying, attracting and
retaining these personnel, we may not be able to operate our
business as we expect.
We
have no operating history as a business development company or
as a regulated investment company, which may impair your ability
to assess our prospects.
Main Street Mezzanine Fund was formed in 2002 by certain members
of our management team. Prior to this offering, however, we have
not operated, and our management team has no experience
operating, as a business development company under the 1940 Act
or as a RIC under Subchapter M of the Code. As a result, we have
no operating results under these regulatory frameworks that can
demonstrate to you either their effect on our business or our
ability to manage our business under these frameworks. If we
fail to operate our business so as to maintain our status as a
business development company or a RIC, our operating flexibility
will be significantly reduced.
16
Because
we borrow money, the potential for gain or loss on amounts
invested in us is magnified and may increase the risk of
investing in us.
Borrowings, also known as leverage, magnify the potential for
gain or loss on invested equity capital. As we intend to use
leverage to partially finance our investments, you will
experience increased risks of investing in our common stock. We,
through Main Street Mezzanine Fund, issue debt securities
guaranteed by the SBA and sold in the capital markets. As a
result of its guarantee of the debt securities, the SBA has
fixed dollar claims on the assets of Main Street Mezzanine Fund
that are superior to the claims of our common stockholders. We
may also borrow from banks and other lenders in the future. If
the value of our assets also increases, leveraging would cause
the net asset value attributable to our common stock to increase
more sharply than it would have had we not leveraged.
Conversely, if the value of our assets decreases, leveraging
would cause net asset value to decline more sharply than it
otherwise would have had we not leveraged. Similarly, any
increase in our income in excess of interest payable on the
borrowed funds would cause our net income to increase more than
it would without the leverage, while any decrease in our income
would cause net income to decline more sharply than it would
have had we not borrowed. Such a decline could negatively affect
our ability to pay common stock dividends. Leverage is generally
considered a speculative investment technique.
On June 30, 2007, we, through Main Street Mezzanine Fund,
had $55.0 million of outstanding indebtedness guaranteed by
the SBA, which had a weighted average annualized interest cost
of approximately 5.8% (exclusive of deferred financing costs).
The debentures guaranteed by the SBA have a maturity of ten
years and require semi-annual payments of interest. We will need
to generate sufficient cash flow to make required interest
payments on the debentures. If we are unable to meet the
financial obligations under the debentures, the SBA, as a
creditor, will have a superior claim to the assets of Main
Street Mezzanine Fund over our stockholders in the event we
liquidate or the SBA exercises its remedies under such
debentures as the result of a default by us.
Illustration. The following table illustrates
the effect of leverage on returns from an investment in our
common stock assuming various annual returns, net of expenses.
The calculations in the table below are hypothetical and actual
returns may be higher or lower than those appearing below.
Assumed
Return on Our
Portfolio(1)
(net of expenses)
| |
|
|
|
|
|
|
|
|
|
|
|
|
|
|
|
|
|
|
|
|
|
|
|
(10.0)%
|
|
|
(5.0)%
|
|
|
0.0%
|
|
|
5.0%
|
|
|
10.0%
|
|
|
|
|
Corresponding net return to common stockholder
|
|
|
(31.3)%
|
|
|
|
(19.5)%
|
|
|
|
(7.6)%
|
|
|
|
4.2%
|
|
|
|
16.0%
|
|
|
|
|
|
(1) |
|
Assumes $99.1 million in total
assets, $55.0 million in debt outstanding,
$41.8 million in members equity and partners
capital, and an average cost of funds of 5.8%. Actual interest
payments may be different.
|
Our ability to achieve our investment objective may depend in
part on our ability to achieve additional leverage on favorable
terms by issuing debentures guaranteed by the SBA, or by
borrowing from banks or insurance companies, and there can be no
assurance that such additional leverage can in fact be achieved.
SBA
regulations limit the outstanding dollar amount of
SBA-guaranteed debentures that may be issued by an SBIC or group
of SBICs under common control.
The SBA regulations currently limit the dollar amount of
SBA-guaranteed debentures that can be issued by any one SBIC or
group of SBICs under common control to $127.2 million
(which amount is subject to increase on an annual basis based on
cost of living increases). Because of our and our investment
teams affiliations with Main Street Capital II, a
separate SBIC which commenced investment operations in January
2006, Main Street Mezzanine Fund and Main Street Capital II
may be deemed to be a group of SBICs under common control. Thus,
the dollar amount of SBA-guaranteed debentures that can be
issued collectively by Main Street Mezzanine Fund and Main
Street Capital II may be limited to $127.2 million,
absent relief from the SBA. Currently, we, through Main Street
Mezzanine Fund, do not intend to issue
SBA-guaranteed
debentures in excess of $55.0 million based upon Main
Street Mezzanine Funds existing equity capital.
17
Main Street Mezzanine Funds current status as an SBIC does
not automatically assure that it will continue to receive
SBA-guaranteed debenture funding. Receipt of SBA leverage
funding is dependent upon Main Street Mezzanine Fund continuing
to be in compliance with SBA regulations and policies. Moreover,
the amount of SBA leverage funding available to SBICs is
dependent upon annual Congressional authorizations and in the
future may be subject to annual Congressional appropriations.
There can be no assurance that there will be sufficient
debenture funding available at the times desired by Main Street
Mezzanine Fund.
Our
ability to enter into and exit investment transactions with our
affiliates will be restricted.
Except in those instances where we have received prior exemptive
relief from the SEC, we will be prohibited under the 1940 Act
from knowingly entering into certain investment transactions
with our affiliates. Since January 2006, Main Street Mezzanine
Fund has co-invested with Main Street Capital II in a
number of lower middle market companies. Each co-investment was
made at the same time and on the same terms. In connection with
our election to be regulated as a business development company,
neither we nor Main Street Mezzanine Fund will be permitted to
co-invest with Main Street Capital II in certain types of
negotiated investment transactions unless we receive an order
from the SEC permitting us to do so. Moreover, we may be limited
in our ability to make follow-on investments or liquidate our
existing equity investments in such companies. Although we have
applied to the SEC for exemptive relief to permit such
co-investment and liquidity transactions, subject to certain
conditions, we cannot be certain that our application for such
relief will be granted or what conditions will be placed on such
relief.
There
are significant potential conflicts of interest which could
impact our investment returns.
The members of our investment team serve or may serve as
officers, directors or principals of entities that operate in
the same or a related line of business as we do or of investment
funds managed by our affiliates. Accordingly, they may have
obligations to investors in those entities, the fulfillment of
which might not be in the best interests of us or our
stockholders. For example, Messrs. Foster, Reppert,
Hartman, Hyzak, Magdol and Stout, each of whom are members of
our investment team, are and, following this offering, will
continue to have responsibilities for and an economic interest
in Main Street Capital II, a separate SBIC which commenced
investment operations in January 2006. Importantly, Main Street
Capital II has overlapping investment objectives with those
of Main Street and, accordingly, makes loans to, and invests in,
companies similar to those targeted by Main Street. As a result
of their responsibilities for and economic interest in Main
Street Capital II, the members of our investment team will
face conflicts in the allocation of investment opportunities to
Main Street Capital II. Although the members of our
investment team will endeavor to allocate investment
opportunities in a fair and equitable manner, it is possible
that we may not be given the opportunity to participate in
certain investments made by Main Street Capital II. Pending
receipt of exemptive relief from the SEC to permit co-investment
as described above, the members of our investment team will be
forced to choose whether we or Main Street Capital II
should make the investment when they identify an investment
opportunity.
We may
experience fluctuations in our quarterly results.
We could experience fluctuations in our quarterly operating
results due to a number of factors, including our ability or
inability to make investments in companies that meet our
investment criteria, the interest rate payable on the debt
securities we acquire, the level of our expenses, variations in
and the timing of the recognition of realized and unrealized
gains or losses, the degree to which we encounter competition in
our markets and general economic conditions. As a result of
these factors, results for any period should not be relied upon
as being indicative of performance in future periods.
Our
Board of Directors may change our operating policies and
strategies without prior notice or stockholder approval, the
effects of which may be adverse.
Our Board of Directors has the authority to modify or waive our
current operating policies, investment criteria and strategies
without prior notice and without stockholder approval. We cannot
predict the effect any changes to our current operating
policies, investment criteria and strategies would have on our
business, net
18
asset value, operating results and value of our stock. However,
the effects might be adverse, which could negatively impact our
ability to pay you dividends and cause you to lose all or part
of your investment. Moreover, we will have significant
flexibility in investing the net proceeds of this offering and
may use the net proceeds from this offering in ways with which
investors may not agree or for purposes other than those
contemplated at the time of this offering.
We
will be subject to corporate-level income tax if we are unable
to qualify as a RIC under Subchapter M of the
Code.
To obtain and maintain RIC tax treatment under the Code, we must
meet the following annual distribution, income source and asset
diversification requirements.
|
|
|
| |
|
The annual distribution requirement for a RIC will be satisfied
if we distribute to our stockholders on an annual basis at least
90.0% of our net ordinary income and realized net short-term
capital gains in excess of realized net long-term capital
losses, if any. We will be subject to a 4.0% nondeductible
federal excise tax, however, to the extent that we do not
satisfy certain additional minimum distribution requirements on
a calendar-year basis. See Material U.S. Federal
Income Tax Considerations. Because we use debt financing,
we are subject to an asset coverage ratio requirement under the
1940 Act and may in the future become subject to certain
financial covenants under loan and credit agreements that could,
under certain circumstances, restrict us from making
distributions necessary to satisfy the distribution requirement.
If we are unable to obtain cash from other sources, we could
fail to qualify for RIC tax treatment and thus become subject to
corporate-level income tax.
|
| |
| |
|
The income source requirement will be satisfied if we obtain at
least 90.0% of our income for each year from distributions,
interest, gains from the sale of stock or securities or similar
sources.
|
| |
| |
|
The asset diversification requirement will be satisfied if we
meet certain asset diversification requirements at the end of
each quarter of our taxable year. To satisfy this requirement,
at least 50.0% of the value of our assets must consist of cash,
cash equivalents, U.S. Government securities, securities of
other RICs, and other acceptable securities; and no more than
25.0% of the value of our assets can be invested in the
securities, other than U.S. government securities or
securities of other RICs, of one issuer, of two or more issuers
that are controlled, as determined under applicable Code rules,
by us and that are engaged in the same or similar or related
trades or businesses or of certain qualified publicly
traded partnerships. Failure to meet these requirements
may result in our having to dispose of certain investments
quickly in order to prevent the loss of RIC status. Because most
of our investments will be in private companies, and therefore
will be relatively illiquid, any such dispositions could be made
at disadvantageous prices and could result in substantial losses.
|
If we fail to qualify for or maintain RIC tax treatment for any
reason and are subject to corporate income tax, the resulting
corporate taxes could substantially reduce our net assets, the
amount of income available for distribution and the amount of
our distributions.
We may
not be able to pay you dividends, our dividends may not grow
over time, and a portion of dividends paid to you may be a
return of capital.
We intend to declare our initial quarterly dividend in
November 2007 and will pay the dividend on or before
December 31, 2007, and thereafter pay quarterly dividends
to our stockholders out of assets legally available for
distribution. We cannot assure you that we will achieve
investment results that will allow us to pay our initial
dividend or thereafter make a specified level of cash dividends
or
year-to-year
increases in cash dividends. Our ability to pay dividends might
be adversely affected by, among other things, the impact of one
or more of the risk factors described in this prospectus. In
addition, the inability to satisfy the asset coverage test
applicable to us as a business development company can limit our
ability to pay dividends. All dividends will be paid at the
discretion of our Board of Directors and will depend on our
earnings, our financial condition, maintenance of our RIC
status, compliance with applicable business development company
regulations, Main Street Mezzanine Funds compliance with
applicable SBIC regulations and such other
19
factors as our Board of Directors may deem relevant from time to
time. We cannot assure you that we will pay dividends to our
stockholders in the future.
When we make quarterly distributions, we will be required to
determine the extent to which such distributions are paid out of
current or accumulated earnings, recognized capital gains or
capital. To the extent there is a return of capital, investors
will be required to reduce their basis in our stock for federal
tax purposes. Due to tax accounting rules affecting our
formation transactions, it is likely that a portion of our
initial distribution will include a return of capital. In the
future, our distributions may also include a return of capital.
We may
have difficulty paying our required distributions if we
recognize income before or without receiving cash representing
such income.
For federal income tax purposes, we will include in income
certain amounts that we have not yet received in cash, such as
original issue discount, which may arise if we receive warrants
in connection with the origination of a loan or possibly in
other circumstances, or contractual
payment-in-kind,
or PIK, interest, which represents contractual interest added to
the loan balance and due at the end of the loan term. Such
original issue discounts or increases in loan balances as a
result of contractual PIK arrangements will be included in
income before we receive any corresponding cash payments. We
also may be required to include in income certain other amounts
that we will not receive in cash.
Since, in certain cases, we may recognize income before or
without receiving cash representing such income, we may have
difficulty meeting the annual distribution requirement necessary
to obtain and maintain RIC tax treatment under the Code.
Accordingly, we may have to sell some of our investments at
times and/or
at prices we would not consider advantageous, raise additional
debt or equity capital or forgo new investment opportunities for
this purpose. If we are not able to obtain cash from other
sources, we may fail to qualify for RIC tax treatment and thus
become subject to corporate-level income tax. For additional
discussion regarding the tax implications of a RIC, please see
Material U.S. Federal Income Tax
Considerations Taxation as a RIC.
Main
Street Mezzanine Fund, as an SBIC, may be unable to make
distributions to us that will enable us to meet or maintain RIC
status, which could result in the imposition of an entity-level
tax.
In order for us to qualify for RIC tax treatment, we will be
required to distribute on an annual basis substantially all of
our taxable income, including income from our subsidiaries,
which includes the income from Main Street Mezzanine Fund. We
will be partially dependent on Main Street Mezzanine Fund for
cash distributions to enable us to meet the RIC distribution
requirements. Main Street Mezzanine Fund may be limited by the
Small Business Investment Act of 1958, and SBA regulations
governing SBICs, from making certain distributions to us that
may be necessary to enable us to qualify for RIC tax treatment.
We may have to request a waiver of the SBAs restrictions
for Main Street Mezzanine Fund to make certain distributions to
maintain our eligibility for RIC tax treatment. We cannot assure
you that the SBA will grant such waiver and if Main Street
Mezzanine Fund is unable to obtain a waiver, compliance with the
SBA regulations may result in loss of RIC tax treatment and a
consequent imposition of an entity-level tax on us.
Because
we intend to distribute substantially all of our income to our
stockholders upon our election to be treated as a RIC, we will
continue to need additional capital to finance our growth, and
regulations governing our operation as a business development
company will affect our ability to, and the way in which we,
raise additional capital.
In order to satisfy the requirements applicable to a RIC and to
avoid payment of excise taxes, we intend to distribute to our
stockholders substantially all of our net ordinary income and
net capital gain income except for certain net long-term capital
gains recognized after we become a RIC, some or all of which we
may retain, pay applicable income taxes with respect thereto,
and elect to treat as deemed distributions to our stockholders.
As a business development company, we generally are required to
meet a coverage ratio of total assets to total senior
securities, which includes all of our borrowings and any
preferred stock we may issue in the future, of at least 200.0%.
This requirement limits the amount that we may borrow. If the
value of our assets declines,
20
we may be unable to satisfy this test. If that happens, we may
be required to sell a portion of our investments or sell
additional shares of common stock and, depending on the nature
of our leverage, to repay a portion of our indebtedness at a
time when such sales may be disadvantageous. In addition,
issuance of additional securities could dilute the percentage
ownership of our current stockholders in us.
While we expect to be able to borrow and to issue additional
debt and equity securities, we cannot assure you that debt and
equity financing will be available to us on favorable terms, or
at all. In addition, as a business development company, we
generally will not be permitted to issue equity securities
priced below net asset value without stockholder approval. If
additional funds are not available to us, we could be forced to
curtail or cease new investment activities, and our net asset
value could decline.
Changes
in laws or regulations governing our operations may adversely
affect our business or cause us to alter our business
strategy.
We, Main Street Mezzanine Fund, and our portfolio companies will
be subject to regulation at the local, state and federal level.
New legislation may be enacted or new interpretations, rulings
or regulations could be adopted, including those governing the
types of investments we are permitted to make, any of which
could harm us and our stockholders, potentially with retroactive
effect. In addition, any change to the SBAs current
Debenture SBIC program could have a significant impact on our
ability to obtain lower-cost leverage and, therefore, our
competitive advantage over other finance companies.
Additionally, any changes to the laws and regulations governing
our operations relating to permitted investments may cause us to
alter our investment strategy in order to avail ourselves of new
or different opportunities. Such changes could result in
material differences to the strategies and plans set forth in
this prospectus and may result in our investment focus shifting
from the areas of expertise of our investment team to other
types of investments in which our investment team may have less
expertise or little or no experience. Thus, any such changes, if
they occur, could have a material adverse effect on our results
of operations and the value of your investment.
Efforts
to comply with the Sarbanes-Oxley Act will involve significant
expenditures, and non-compliance with the Sarbanes-Oxley Act may
adversely affect us.
Upon completion of our initial public offering, we will be
subject to the Sarbanes-Oxley Act of 2002, and the related rules
and regulations promulgated by the SEC. Under current SEC rules,
beginning with our fiscal year ending December 31, 2008,
our management will be required to report on our internal
control over financial reporting pursuant to Section 404 of
the Sarbanes-Oxley Act of 2002 and rules and regulations of the
SEC thereunder. We will be required to review on an annual basis
our internal control over financial reporting, and on a
quarterly and annual basis to evaluate and disclose changes in
our internal control over financial reporting. As a result, we
expect to incur significant additional expenses in the near
term, which may negatively impact our financial performance and
our ability to make distributions. This process also will result
in a diversion of managements time and attention. We
cannot be certain as to the timing of completion of our
evaluation, testing and remediation actions or the impact of the
same on our operations and we may not be able to ensure that the
process is effective or that our internal control over financial
reporting is or will be effective in a timely manner. There can
be no assurance that we will successfully identify and resolve
all issues required to be disclosed prior to becoming a public
company or that our quarterly reviews will not identify
additional material weaknesses. In the event that we are unable
to maintain or achieve compliance with the Sarbanes-Oxley Act
and related rules, we may be adversely affected.
21
Risks
Related to Our Investments
Our
investments in portfolio companies may be risky, and we could
lose all or part of our investment.
Investing in lower middle market companies involves a number of
significant risks. Among other things, these companies:
|
|
|
| |
|
may have limited financial resources and may be unable to meet
their obligations under their debt instruments that we hold,
which may be accompanied by a deterioration in the value of any
collateral and a reduction in the likelihood of us realizing any
guarantees from subsidiaries or affiliates of our portfolio
companies that we may have obtained in connection with our
investment, as well as a corresponding decrease in the value of
the equity components of our investments;
|
| |
| |
|
may have shorter operating histories, narrower product lines,
smaller market shares
and/or
significant customer concentrations than larger businesses,
which tend to render them more vulnerable to competitors
actions and market conditions, as well as general economic
downturns;
|
| |
| |
|
are more likely to depend on the management talents and efforts
of a small group of persons; therefore, the death, disability,
resignation or termination of one or more of these persons could
have a material adverse impact on our portfolio company and, in
turn, on us;
|
| |
| |
|
generally have less predictable operating results, may from time
to time be parties to litigation, may be engaged in rapidly
changing businesses with products subject to a substantial risk
of obsolescence, and may require substantial additional capital
to support their operations, finance expansion or maintain their
competitive position; and
|
| |
| |
|
generally have less publicly available information about their
businesses, operations and financial condition. If we are unable
to uncover all material information about these companies, we
may not make a fully informed investment decision, and may lose
all or part of our investment.
|
In addition, in the course of providing significant managerial
assistance to certain of our portfolio companies, certain of our
officers and directors may serve as directors on the boards of
such companies. To the extent that litigation arises out of our
investments in these companies, our officers and directors may
be named as defendants in such litigation, which could result in
an expenditure of funds (through our indemnification of such
officers and directors) and the diversion of management time and
resources.
The
lack of liquidity in our investments may adversely affect our
business.
We invest, and will continue to invest in companies whose
securities are not publicly traded, and whose securities will be
subject to legal and other restrictions on resale or will
otherwise be less liquid than publicly traded securities. The
illiquidity of these investments may make it difficult for us to
sell these investments when desired. In addition, if we are
required to liquidate all or a portion of our portfolio quickly,
we may realize significantly less than the value at which we had
previously recorded these investments. As a result, we do not
expect to achieve liquidity in our investments in the near-term.
Our investments are usually subject to contractual or legal
restrictions on resale or are otherwise illiquid because there
is usually no established trading market for such investments.
The illiquidity of most of our investments may make it difficult
for us to dispose of them at a favorable price, and, as a
result, we may suffer losses.
We may
not have the funds or ability to make additional investments in
our portfolio companies.
We may not have the funds or ability to make additional
investments in our portfolio companies. After our initial
investment in a portfolio company, we may be called upon from
time to time to provide additional funds to such company or have
the opportunity to increase our investment through the exercise
of a warrant to purchase common stock. There is no assurance
that we will make, or will have sufficient funds to make,
follow-on investments. Any decisions not to make a follow-on
investment or any inability on our part to make such an
investment may have a negative impact on a portfolio company in
need of such an investment, may result in a missed opportunity
for us to increase our participation in a successful operation
or may reduce the expected yield on the investment.
22
Our
portfolio companies may incur debt that ranks equally with, or
senior to, our investments in such companies.
We invest primarily in secured term debt as well as equity
issued by lower middle market companies. Our portfolio companies
may have, or may be permitted to incur, other debt that ranks
equally with, or senior to, the debt in which we invest. By
their terms, such debt instruments may entitle the holders to
receive payment of interest or principal on or before the dates
on which we are entitled to receive payments with respect to the
debt instruments in which we invest. Also, in the event of
insolvency, liquidation, dissolution, reorganization or
bankruptcy of a portfolio company, holders of debt instruments
ranking senior to our investment in that portfolio company would
typically be entitled to receive payment in full before we
receive any distribution. After repaying such senior creditors,
such portfolio company may not have any remaining assets to use
for repaying its obligation to us. In the case of debt ranking
equally with debt instruments in which we invest, we would have
to share on an equal basis any distributions with other
creditors holding such debt in the event of an insolvency,
liquidation, dissolution, reorganization or bankruptcy of the
relevant portfolio company.
There
may be circumstances where our debt investments could be
subordinated to claims of other creditors or we could be subject
to lender liability claims.
Even though we may have structured certain of our investments as
secured loans, if one of our portfolio companies were to go
bankrupt, depending on the facts and circumstances, including
the extent to which we actually provided managerial assistance
to that portfolio company, a bankruptcy court might
recharacterize our debt investment and subordinate all or a
portion of our claim to that of other creditors. We may also be
subject to lender liability claims for actions taken by us with
respect to a borrowers business or instances where we
exercise control over the borrower. It is possible that we could
become subject to a lenders liability claim, including as
a result of actions taken in rendering significant managerial
assistance.
Second
priority liens on collateral securing loans that we make to our
portfolio companies may be subject to control by senior
creditors with first priority liens. If there is a default, the
value of the collateral may not be sufficient to repay in full
both the first priority creditors and us.
Certain loans that we make to portfolio companies will be
secured on a second priority basis by the same collateral
securing senior secured debt of such companies. The first
priority liens on the collateral will secure the portfolio
companys obligations under any outstanding senior debt and
may secure certain other future debt that may be permitted to be
incurred by the company under the agreements governing the
loans. The holders of obligations secured by the first priority
liens on the collateral will generally control the liquidation
of and be entitled to receive proceeds from any realization of
the collateral to repay their obligations in full before us. In
addition, the value of the collateral in the event of
liquidation will depend on market and economic conditions, the
availability of buyers and other factors. There can be no
assurance that the proceeds, if any, from the sale or sales of
all of the collateral would be sufficient to satisfy the loan
obligations secured by the second priority liens after payment
in full of all obligations secured by the first priority liens
on the collateral. If such proceeds are not sufficient to repay
amounts outstanding under the loan obligations secured by the
second priority liens, then we, to the extent not repaid from
the proceeds of the sale of the collateral, will only have an
unsecured claim against the companys remaining assets, if
any.
The rights we may have with respect to the collateral securing
the loans we make to our portfolio companies with senior debt
outstanding may also be limited pursuant to the terms of one or
more intercreditor agreements that we enter into with the
holders of senior debt. Under such an intercreditor agreement,
at any time that obligations that have the benefit of the first
priority liens are outstanding, any of the following actions
that may be taken in respect of the collateral will be at the
direction of the holders of the obligations secured by the first
priority liens: the ability to cause the commencement of
enforcement proceedings against the collateral; the ability to
control the conduct of such proceedings; the approval of
amendments to collateral documents; releases of liens on the
collateral; and waivers of past defaults under collateral
documents. We may not have the ability to control or direct such
actions, even if our rights are adversely affected.
23
If we
do not invest a sufficient portion of our assets in qualifying
assets, we could fail to qualify as a business development
company or be precluded from investing according to our current
business strategy.
As a business development company, we may not acquire any assets
other than qualifying assets unless, at the time of
and after giving effect to such acquisition, at least 70.0% of
our total assets are qualifying assets. See
Regulation.
We believe that substantially all of our investments will
constitute qualifying assets. However, we may be precluded from
investing in what we believe are attractive investments if such
investments are not qualifying assets for purposes of the 1940
Act. If we do not invest a sufficient portion of our assets in
qualifying assets, we could lose our status as a business
development company, which would have a material adverse effect
on our business, financial condition and results of operations.
Similarly, these rules could prevent us from making follow-on
investments in existing portfolio companies (which could result
in the dilution of our position).
We are
a non-diversified investment company within the meaning of the
1940 Act, and therefore we are not limited with respect to the
proportion of our assets that may be invested in securities of a
single issuer.
We are classified as a non-diversified investment company within
the meaning of the 1940 Act, which means that we are not limited
by the 1940 Act with respect to the proportion of our assets
that we may invest in securities of a single issuer. To the
extent that we assume large positions in the securities of a
small number of issuers, our net asset value may fluctuate to a
greater extent than that of a diversified investment company as
a result of changes in the financial condition or the
markets assessment of the issuer. We may also be more
susceptible to any single economic or regulatory occurrence than
a diversified investment company. Beyond our RIC asset
diversification requirements, we do not have fixed guidelines
for diversification, and our investments could be concentrated
in relatively few portfolio companies.
We
generally will not control our portfolio
companies.
We do not, and do not expect to, control most of our portfolio
companies, even though we may have board representation or board
observation rights, and our debt agreements may contain certain
restrictive covenants. As a result, we are subject to the risk
that a portfolio company in which we invest may make business
decisions with which we disagree and the management of such
company, as representatives of the holders of their common
equity, may take risks or otherwise act in ways that do not
serve our interests as debt investors. Due to the lack of
liquidity for our investments in non-traded companies, we may
not be able to dispose of our interests in our portfolio
companies as readily as we would like or at an appropriate
valuation. As a result, a portfolio company may make decisions
that could decrease the value of our portfolio holdings.
Economic
recessions or downturns could impair our portfolio companies and
harm our operating results.
Many of our portfolio companies may be susceptible to economic
slowdowns or recessions and may be unable to repay our debt
investments during these periods. Therefore, our non-performing
assets are likely to increase, and the value of our portfolio is
likely to decrease during these periods. Adverse economic
conditions also may decrease the value of collateral securing
some of our debt investments and the value of our equity
investments. Economic slowdowns or recessions could lead to
financial losses in our portfolio and a decrease in revenues,
net income and assets. Unfavorable economic conditions also
could increase our funding costs, limit our access to the
capital markets or result in a decision by lenders not to extend
credit to us. These events could prevent us from increasing
investments and harm our operating results.
Defaults
by our portfolio companies will harm our operating
results.
A portfolio companys failure to satisfy financial or
operating covenants imposed by us or other lenders could lead to
defaults and, potentially, termination of its loans and
foreclosure on its secured assets, which could trigger
cross-defaults under other agreements and jeopardize a portfolio
companys ability to meet its obligations under the debt or
equity securities that we hold. We may incur expenses to the
extent necessary to
24
seek recovery upon default or to negotiate new terms, which may
include the waiver of certain financial covenants, with a
defaulting portfolio company.
Prepayments
of our debt investments by our portfolio companies could
adversely impact our results of operations and reduce our return
on equity.
We are subject to the risk that the investments we make in our
portfolio companies may be repaid prior to maturity. When this
occurs, we will generally reinvest these proceeds in temporary
investments, pending their future investment in new portfolio
companies. These temporary investments will typically have
substantially lower yields than the debt being prepaid and we
could experience significant delays in reinvesting these
amounts. Any future investment in a new portfolio company may
also be at lower yields than the debt that was repaid. As a
result, our results of operations could be materially adversely
affected if one or more of our portfolio companies elect to
prepay amounts owed to us. Additionally, prepayments could
negatively impact our return on equity, which could result in a
decline in the market price of our common stock.
Changes
in interest rates may affect our cost of capital and net
investment income.
Most of our debt investments will bear interest at fixed rates
and the value of these investments could be negatively affected
by increases in market interest rates. In addition, an increase
in interest rates would make it more expensive to use debt to
finance our investments. As a result, a significant increase in
market interest rates could both reduce the value of our
portfolio investments and increase our cost of capital, which
would reduce our net investment income. Conversely, a decrease
in interest rates may have an adverse impact on our returns by
requiring us to seek lower yields on our debt investments and by
increasing the risk that our portfolio companies will prepay our
debt investments, resulting in the need to redeploy capital at
potentially lower rates.
We may
not realize gains from our equity investments.
Certain investments that we have made in the past and may make
in the future include warrants or other equity securities. In
addition, we make direct equity investments in companies. Our
goal is ultimately to realize gains upon our disposition of such
equity interests. However, the equity interests we receive may
not appreciate in value and, in fact, may decline in value.
Accordingly, we may not be able to realize gains from our equity
interests, and any gains that we do realize on the disposition
of any equity interests may not be sufficient to offset any
other losses we experience. We also may be unable to realize any
value if a portfolio company does not have a liquidity event,
such as a sale of the business, recapitalization or public
offering, which would allow us to sell the underlying equity
interests. We often seek puts or similar rights to give us the
right to sell our equity securities back to the portfolio
company issuer. We may be unable to exercise these puts rights
for the consideration provided in our investment documents if
the issuer is in financial distress.
Risks
Relating to this Offering and Our Common Stock
We may
be unable to invest a significant portion of the net proceeds of
this offering on acceptable terms in the timeframe contemplated
by this prospectus.
Delays in investing the net proceeds of this offering may cause
our performance to be worse than that of other fully invested
business development companies or other lenders or investors
pursuing comparable investment strategies. We cannot assure you
that we will be able to identify any investments that meet our
investment objective or that any investment that we make will
produce a positive return. We may be unable to invest the net
proceeds of this offering on acceptable terms within the time
period that we anticipate or at all, which could harm our
financial condition and operating results.
We anticipate that, depending on market conditions, it may take
us up to 18 months to invest substantially all of the net
proceeds of this offering in securities meeting our investment
objective. During this period, we will invest the net proceeds
of this offering primarily in cash, cash equivalents,
U.S. government securities, repurchase agreements and
high-quality debt instruments maturing in one year or less from
the time of investment, which may produce returns that are
significantly lower than the returns which we expect to
25
achieve when our portfolio is fully invested in securities
meeting our investment objective. As a result, any distributions
that we pay during this period may be substantially lower than
the distributions that we may be able to pay when our portfolio
is fully invested in securities meeting our investment
objective. In addition, until such time as the net proceeds of
this offering are invested in securities meeting our investment
objective, the market price for our common stock may decline.
Thus, the initial return on your investment may be lower than
when, if ever, our portfolio is fully invested in securities
meeting our investment objective.
Shares
of closed-end investment companies, including business
development companies, may trade at a discount to their net
asset value.
Shares of closed-end investment companies, including business
development companies, may trade at a discount from net asset
value. This characteristic of closed-end investment companies
and business development companies is separate and distinct from
the risk that our net asset value per share may decline. We
cannot predict whether our common stock will trade at, above or
below net asset value.
Investing
in our common stock may involve an above average degree of
risk.
The investments we make in accordance with our investment
objective may result in a higher amount of risk than alternative
investment options and a higher risk of volatility or loss of
principal. Our investments in portfolio companies may be highly
speculative, and therefore, an investment in our shares may not
be suitable for someone with lower risk tolerance.
Investors
in this offering are likely to incur immediate dilution upon the
closing of this offering.
In connection with the formation transactions, we will issue
common stock equal to approximately $40.9 million, which
represents the net asset value of Main Street Mezzanine Fund as
of December 31, 2006, as reduced for certain cash
distributions made to its partners in January 2007 related to
realized gains, to the Limited Partners in exchange for their
respective interests, as described in the section entitled
Formation; Business Development Company and Regulated
Investment Company Elections. However, the formation
transactions will not take place until immediately prior to our
election to be treated as a business development company under
the 1940 Act and the closing of the initial public offering. On
the closing date of the formation transactions, the actual net
asset value of Main Street Mezzanine Fund may be greater or less
than the net asset value of Main Street Mezzanine Fund as of
December 31, 2006 used to determine the number of shares of
common stock that the Limited Partners will receive in
connection with the formation transactions. If, on the closing
date of the formation transactions, the net asset value of Main
Street Mezzanine Fund has decreased from its value as of
December 31, 2006, the Limited Partners will receive more
shares of common stock than they would have if the net asset
value was determined closer to the time of the closing date for
the formation transactions.
Furthermore, after giving effect to the sale of our common stock
in this offering at an assumed initial public offering price of
$15.00 per share, and after deducting estimated
underwriting discounts and estimated offering and formation
transaction expenses payable by us, our as-adjusted pro forma
net asset value as of June 30, 2007, would have been
approximately $114.5 million, or $13.43 per share.
This represents an immediate increase in our net asset value per
share of $0.21 to Limited Partners, the members of the General
Partner and the members of the Investment Adviser and dilution
in net asset value per share of $1.57 to new investors who
purchase shares in this offering. See Dilution for
more information.
We
have not identified specific investments in which to invest all
of the proceeds of this offering.
As of the date of this prospectus, we have not entered into
definitive agreements for any specific investments in which to
invest the net proceeds of this offering. Although we are and
will continue to evaluate and seek new investment opportunities,
you will not be able to evaluate prior to your purchase of
common stock in this offering the manner in which we will invest
the net proceeds of this offering, or the economic merits of any
new investment.
26
The
market price of our common stock may fluctuate
significantly.
The market price and liquidity of the market for shares of our
common stock may be significantly affected by numerous factors,
some of which are beyond our control and may not be directly
related to our operating performance. These factors include:
|
|
|
| |
|
significant volatility in the market price and trading volume of
securities of business development companies or other companies
in our sector, which are not necessarily related to the
operating performance of these companies;
|
| |
| |
|
changes in regulatory policies or tax guidelines, particularly
with respect to RICs, business development companies or SBICs;
|
| |
| |
|
inability to obtain certain exemptive relief from the SEC;
|
| |
| |
|
loss of RIC status or Main Street Mezzanine Funds status
as an SBIC;
|
| |
| |
|
changes in earnings or variations in operating results;
|
| |
| |
|
changes in the value of our portfolio of investments;
|
| |
| |
|
any shortfall in revenue or net income or any increase in losses
from levels expected by investors or securities analysts;
|
| |
| |
|
departure of our key personnel; and
|
| |
| |
|
general economic trends and other external factors.
|
Prior
to this offering, there has been no public market for our common
stock, and we cannot assure you that the market price of our
shares will not decline following the offering.
Prior to this offering, there has been no public market for our
common stock. Consequently, the initial public offering price of
our common stock was determined through negotiations among us
and the underwriters. We cannot assure you that a trading market
will develop for our common stock after this offering or, if one
develops, that such trading market can be sustained. Initially,
the market for our common stock will be extremely limited.
Following this offering, sales of substantial amounts of our
common stock or the availability of such shares for sale, could
adversely affect the prevailing market prices for our common
stock.
In connection with the formation transactions, the former
Limited Partners and members of the General Partner and the
Investment Adviser will receive restricted common stock in
consideration for their respective equity interests in such
entities. See Formation; Business Development Company and
Regulated Investment Company Elections-Formation
Transactions. This stock may be transferred subject to
certain terms and limitations under Rule 144 (a
non-exclusive resale exemption under the Securities Act of
1933) following the first anniversary of issuance.
Moreover, we have agreed to use reasonable best efforts to
register the resale of this restricted stock as soon as
practicable following the first anniversary of the closing of
this offering. Thus, this restricted stock represents a
significant overhang, and significant sales of this
stock, once it becomes tradable following the first anniversary
of the closing, could have an adverse affect on the price of our
shares. Any such adverse effects upon our share price could
impair our ability to raise additional capital through the sale
of equity securities should we desire to do so.
Provisions
of the Maryland General Corporation Law and our articles of
incorporation and bylaws could deter takeover attempts and have
an adverse impact on the price of our common
stock.
The Maryland General Corporation Law and our articles of
incorporation and bylaws contain provisions that may have the
effect of discouraging, delaying or making difficult a change in
control of our company or the removal of our incumbent
directors. We will be covered by the Business Combination Act of
the Maryland General Corporation Law to the extent that such
statute is not superseded by applicable requirements of the 1940
Act. However, our Board of Directors has adopted a resolution
exempting from the Business Combination Act any business
combination between us and any person to the extent that such
business combination receives the prior approval of our Board of
Directors, including a majority of our directors who are not
interested
27
persons as defined in the 1940 Act. If the applicable board
resolution is repealed following such period of time or our
Board of Directors does not otherwise approve a business
combination, the Business Combination Act and the Control Share
Acquisition Act (if we amend our bylaws to be subject to that
Act) may discourage others from trying to acquire control of us
and increase the difficulty of consummating any offer.
In addition, our Board of Directors may, without stockholder
action, authorize the issuance of shares of stock in one or more
classes or series, including preferred stock. See
Description of Capital Stock. Subject to compliance
with the 1940 Act, our Board of Directors may, without
stockholder action, amend our articles of incorporation to
increase the number of shares of stock of any class or series
that we have authority to issue. The existence of these
provisions, among others, may have a negative impact on the
price of our common stock and may discourage third party bids
for ownership of our company. These provisions may prevent any
premiums being offered to you for shares of our common stock.
28
SPECIAL
NOTE REGARDING FORWARD-LOOKING STATEMENTS
Some of the statements in this prospectus constitute
forward-looking statements because they relate to future events
or our future performance or financial condition. The
forward-looking statements contained in this prospectus may
include statements as to:
|
|
|
| |
|
our future operating results;
|
| |
| |
|
our business prospects and the prospects of our portfolio
companies;
|
| |
| |
|
the impact of the investments that we expect to make;
|
| |
| |
|
the ability of our portfolio companies to achieve their
objectives;
|
| |
| |
|
our expected financings and investments;
|
| |
| |
|
the adequacy of our cash resources and working capital; and
|
| |
| |
|
the timing of cash flows, if any, from the operations of our
portfolio companies.
|
In addition, words such as anticipate,
believe, expect and intend
indicate a forward-looking statement, although not all
forward-looking statements include these words. The
forward-looking statements contained in this prospectus involve
risks and uncertainties. Our actual results could differ
materially from those implied or expressed in the
forward-looking statements for any reason, including the factors
set forth in Risk Factors and elsewhere in this
prospectus. Other factors that could cause actual results to
differ materially include:
|
|
|
| |
|
changes in the economy;
|
| |
| |
|
risks associated with possible disruption in our operations or
the economy generally due to terrorism or natural
disasters; and
|
| |
| |
|
future changes in laws or regulations and conditions in our
operating areas.
|
We have based the forward-looking statements included in this
prospectus on information available to us on the date of this
prospectus, and we assume no obligation to update any such
forward-looking statements. Although we undertake no obligation
to revise or update any forward-looking statements, whether as a
result of new information, future events or otherwise, you are
advised to consult any additional disclosures that we may make
directly to you or through reports that we in the future may
file with the SEC, including annual reports on
Form 10-K,
quarterly reports on
Form 10-Q
and current reports on
Form 8-K.
29
FORMATION;
BUSINESS DEVELOPMENT COMPANY AND
REGULATED INVESTMENT COMPANY ELECTIONS
Formation
Transactions
Prior to the closing of this offering and the transactions
described below, investments were made by Main Street Mezzanine
Fund, LP, a privately-held Delaware limited partnership which
holds a license as an SBIC. Prior to the closing of this
offering, Main Street Mezzanine Fund had 98 limited partners,
and a general partner, Main Street Mezzanine Management, LLC, or
the General Partner. Main Street Mezzanine Funds
investments have been managed by Main Street Capital Partners,
LLC, or the Investment Adviser, pursuant to a management
services agreement between the Investment Adviser and Main
Street Mezzanine Fund.
The Investment Adviser also serves as the manager and investment
adviser for Main Street Capital II, LP, which also holds an
SBIC license. We will not acquire any interest in Main Street
Capital II in connection with the transactions described
below but the Investment Adviser will continue to act as the
manager and investment adviser to Main Street Capital II
subsequent to such transactions.
Main Street Capital Corporation was incorporated as a Maryland
corporation on March 9, 2007, for the purpose of acquiring
Main Street Mezzanine Fund, the General Partner and the
Investment Adviser, raising capital in this offering and
thereafter operating as an internally managed business
development company under the 1940 Act. Upon the closing of this
offering, we will own and operate Main Street Mezzanine Fund
through the corporate structure described below.
On May 10, 2007, we entered into acquisition agreements
with Main Street Mezzanine Fund, the General Partner and the
Investment Adviser to effect the following transactions.
Pursuant to these acquisition agreements, immediately prior to
our election to be treated as a business development company
under the 1940 Act and the closing of this offering, we
will consummate the following formation transactions to create
an internally-managed operating structure which we believe will
align the interests of management and stockholders and also
enhance our net investment income, net cash flow from operations
and dividend-paying potential:
|
|
|
| |
|
Pursuant to a merger agreement that has received the approval of
the General Partner and over 95% of the limited partners of Main
Street Mezzanine Fund, or the Limited Partners, we will acquire
100.0% of the limited partnership interests in Main Street
Mezzanine Fund for $40.9 million (which represents the
audited net asset value of Main Street Mezzanine Fund as of
December 31, 2006, less cash distributed to partners in
January 2007 related to realized gains). We will issue to
the Limited Partners shares of common stock valued at
$40.9 million in exchange for their limited partnership
interests. The $40.9 million valuation represents a 54.4%
premium over the total capital contributions made by the Limited
Partners to Main Street Mezzanine Fund as a result of Main
Street Mezzanine Funds cumulative retained earnings as
well as the net unrealized appreciation recorded in the value of
the investments held by Main Street Mezzanine Fund. The
aggregate number of shares issuable to the Limited Partners will
be determined by dividing $40.9 million by the initial
public offering price per share. The shares issuable to the
Limited Partners under the agreement will be allocated among the
Limited Partners in proportion to the respective limited
partnership interests held by the Limited Partners.
|
| |
| |
|
We will acquire from the members of the General Partner 100.0%
of their equity interests in the General Partner and,
consequently, 100.0% of the general partnership interest in Main
Street Mezzanine Fund for $9.0 million. We will issue to
the members of the General Partner shares of common stock valued
at $9.0 million in exchange for their equity interests in
the General Partner. The aggregate number of shares issuable to
the members of the General Partner will be determined by
dividing $9.0 million by the initial public offering price
per share. Under the current agreement of limited partnership,
or partnership agreement, of Main Street Mezzanine Fund, the
General Partner is entitled to 20.0% of Main Street Mezzanine
Funds profits and related distributions. We refer to the
General Partners right to receive such profits and related
distributions as carried interest. The consideration
being received by the members of the General Partner is based
largely on the estimated present value of the 20.0% carried
interest in Main
|
30
|
|
|
| |
|
Street Mezzanine Fund and comparable public market transactions,
and was determined using industry standard valuation
methodologies that we believe are reasonable and supportable.
|
In addition to serving as the general partner of Main Street
Mezzanine Fund, the General Partner holds partnership interests
in Main Street Mezzanine Fund equaling 0.7% of the total
partnership interests.
We will acquire from the members of the Investment Adviser
100.0% of their equity interests in the Investment Adviser for
$18.0 million. We will issue to the members of the
Investment Adviser shares of common stock valued at
$18.0 million in exchange for their equity interests in the
Investment Adviser. The aggregate number of shares issuable to
the members of the Investment Adviser will be determined by
dividing $18.0 million by the initial public offering price
per share. The consideration payable to the members of the
Investment Adviser is based on the estimated present value of
net distributable income related to the management fees to which
the Investment Advisor is entitled to receive pursuant to
certain agreements and comparable public market transactions,
and was determined using industry standard valuation
methodologies that we believe are reasonable and supportable.
In connection with the determination of the fair value of the
investments held by Main Street Mezzanine Fund at
December 31, 2006, the value of the equity interests in the
General Partner and value of the equity interests in the
Investment Advisor, the General Partner engaged Duff &
Phelps LLC, and independent valuation firm (Duff &
Phelps), to provide third party valuation consulting
services which consisted of certain mutually agreed limited
procedures that the General Partner identified and requested
Duff & Phelps to perform (hereinafter referred to as
the Procedures). Upon completion of the Procedures,
Duff and Phelps concluded that the fair value of the investments
and the value of the equity interests subjected to the
Procedures, as determined by the General Partner, did not appear
unreasonable. Duff & Phelps performance of the
Procedures did not constitute an opinion or recommendation as to
the formation transactions. See also Business
Valuation Process and Determination of Net Asset Value and
Managements Discussion and Analysis of Financial
Condition and Results of Operations Critical
Accounting Policies Investment Valuation.
Under two separate management services agreements with Main
Street Mezzanine Fund and Main Street Capital II, the
Investment Adviser receives management fees from both Main
Street Mezzanine Fund and Main Street Capital II. Until
September 30, 2007, the Investment Adviser is entitled to
receive a quarterly management fee, paid in advance, from Main
Street Mezzanine Fund equal to 0.625% (2.5% annualized) of the
sum of (i) the amount of qualifying private capital
contributed or committed to Main Street Mezzanine Fund,
(ii) any SBA permitted return of capital distributions made
by Main Street Mezzanine Fund to its limited partners and
(iii) an amount equal to two times qualifying private
capital, representing the SBIC leverage available to Main Street
Mezzanine Fund. After September 30, 2007, the Investment
Adviser is entitled to receive a quarterly management fee from
Main Street Mezzanine Fund equal to 0.625% (2.5% annualized) of
the sum of (i) the amount of private capital contributed to
Main Street Mezzanine Fund and (ii) the actual outstanding
SBIC leverage of Main Street Mezzanine Fund. In connection with
the formation transactions, the quarterly management fee from
Main Street Mezzanine Fund will be adjusted to equal 0.625%
(2.5% annualized) multiplied by the cost basis of active
investments.
From January 1, 2006 until December 31, 2010 (or an
earlier date if Main Street Capital II receives 80.0% or
greater of its combined private funding and SBIC leverage), the
Investment Adviser is entitled to receive a quarterly management
fee, paid in advance, from Main Street Capital II equal to
0.5% (2.0% annualized) of the sum of (i) the amount of
qualifying private capital contributed or committed to Main
Street Capital II, (ii) any SBA permitted return of
capital distributions made by Main Street Capital II to its
limited partners and (iii) an amount equal to two times
qualifying private capital, SBIC leverage available to Main
Street Capital II. Thereafter, the Investment Adviser is
entitled to receive a quarterly management fee, paid in advance,
from Main Street Capital II equal to 0.5% (2.0% annualized)
of the total cost of all active portfolio investments of Main
Street Capital II.
Pursuant to the applicable management fee provisions discussed
above and the existing capital committed to both funds, the
Investment Adviser is entitled to receive management fees of
31
approximately $2 million and $3.2 million from Main
Street Mezzanine Fund and Main Street Capital II,
respectively, for the year ending December 31, 2007.
Prior to the closing of the formation transactions, the
Investment Advisor will compensate its personnel and its members
consistent with past practices, including paying bonus
compensation of substantially all accumulated net earnings.
After the closing of the formation transactions, the personnel
of the Investment Advisor will be compensated as determined by
the management of Main Street and the Compensation Committee of
its Board of Directors.
The following diagram depicts our organizational structure upon
completion of this offering and the formation transactions
described elsewhere in this prospectus:
|
|
| (1) |
Based on 8,526,726 shares of common stock to be outstanding
after this offering and completion of the formation transactions
described elsewhere in this prospectus. Does not include
400,000 shares of common stock issuable pursuant to the
underwriters over-allotment option.
|
32
Because the SBA prohibits, without prior SBA approval, a
change of control of an SBIC or issuances or
transfers that would result in any person (or group of persons
acting in concert) owning 10.0% or more of a class of stock of
an SBIC, the formation transactions described above and this
offering require the written consent of the SBA. Main Street
Mezzanine Fund has received approval from the SBA for the
formation transactions, subject only to receipt by the SBA of
final transaction documents. Main Street Mezzanine Fund intends
to continue to hold its SBIC license upon the closing of this
offering and be subject to the rules and regulations of the SBIC
Program.
Business
Development Company and Regulated Investment Company
Elections
In connection with this offering, we will file an election to be
regulated as a business development company under the 1940 Act.
In addition, we intend to elect to be treated as a RIC under
Subchapter M of the Code, effective as of the date of our
formation. Our election to be regulated as a business
development company and our election to be treated as a RIC will
have a significant impact on our future operations. Some of the
most important effects on our future operations of our election
to be regulated as a business development company and our
election to be treated as a RIC are outlined below.
We
will report our investments at market value or fair value with
changes in value reported through our statement of
operations.
In accordance with the requirements of Article 6 of
Regulation S-X,
we will report all of our investments, including debt
investments, at market value or, for investments that do not
have a readily available market value, at their fair value as
determined by our Board of Directors. Changes in these values
will be reported through our statement of operations under the
caption entitled total net change in unrealized
appreciation (depreciation) from investments. See
Business Valuation Process and Determination
of Net Asset Value.
Our
ability to enter into and exit investment transactions with Main
Street Capital II may be restricted.
Since January 2006, Main Street Mezzanine Fund has co-invested
with Main Street Capital II in lower middle market
companies. Each such investment was made at the same time and on
the same terms. In connection with our election to be regulated
as a business development company, neither we nor Main Street
Mezzanine Fund will be permitted to co-invest with Main Street
Capital II in certain types of negotiated investment
transactions unless we receive an order from the SEC permitting
us to do so. Moreover, we may be limited in our ability to make
follow-on investments or liquidate our existing investments in
such companies. Although we have applied to the SEC for
exemptive relief to permit such co-investment and liquidity
transactions, subject to certain conditions, we cannot be
certain that our application for such relief will be granted or
what conditions will be placed on such relief.
We
generally will be required to pay income taxes only on the
portion of our taxable income we do not distribute to
stockholders (actually or constructively).
As a RIC, so long as we meet certain minimum distribution,
source-of-income
and asset diversification requirements, we generally will be
required to pay income taxes only on the portion of our taxable
income and gains we do not distribute (actually or
constructively) and certain built-in gains, if any.
Our
ability to use leverage as a means of financing our portfolio of
investments will be limited.
As a business development company, we will be required to meet a
coverage ratio of total assets to total senior securities of at
least 200.0%. For this purpose, senior securities include all
borrowings and any preferred stock we may issue in the future.
Additionally, our ability to continue to utilize leverage as a
means of financing our portfolio of investments will be limited
by this asset coverage test. In connection with this offering
and our intended election to be regulated as a business
development company, we have filed a request with the SEC for
exemptive relief to allow us to exclude any indebtedness
guaranteed by the SBA and issued by Main Street Mezzanine Fund
from the 200.0% asset coverage requirements applicable to us.
While the
33
SEC has granted exemptive relief in substantially similar
circumstances in the past, no assurance can be given that an
exemptive order will be granted.
We
intend to distribute substantially all of our income to our
stockholders.
As a RIC, we intend to distribute to our stockholders
substantially all of our income, except possibly for certain net
long-term capital gains. We may make deemed distributions to our
stockholders of some or all of our retained net long-term
capital gains. If this happens, you will be treated as if you
had received an actual distribution of the capital gains and
reinvested the net after-tax proceeds in us. In general, you
also would be eligible to claim a tax credit (or, in certain
circumstances, a tax refund) equal to your allocable share of
the tax we paid on the deemed distribution. See Material
U.S. Federal Income Tax Considerations.
34
We estimate that the net proceeds we will receive from the sale
of shares of our common stock in this offering will be
approximately $54 million, or approximately
$60 million if the underwriters fully exercise their
over-allotment option, in each case assuming the sale of all
300,000 shares reserved for sale under the directed share
program described elsewhere in this prospectus, after deducting
the underwriting discount and estimated offering and formation
transaction expenses of approximately $2 million.
We intend to use all of the net proceeds from this offering to
make investments in lower middle market companies in accordance
with our investment objective and strategies described in this
prospectus, pay our operating expenses and dividends to our
stockholders, and for general corporate purposes. Based on
current market conditions, we anticipate that it may take up to
18 months to fully invest the net proceeds we receive in
connection with this offering, depending on the availability of
investment opportunities that are consistent with our investment
objective and strategies. However, if market conditions change,
it may take us longer than 18 months to fully invest the
net proceeds from this offering. Pending such use, we will
invest the net proceeds primarily in short-term securities
consistent with our business development company election and
our election to be taxed as a RIC. See
Regulation Temporary Investments.
35
We intend to pay quarterly dividends to our stockholders
following our election to be taxed as a RIC, which we intend
will be effective as of the date of our formation. Our quarterly
dividends, if any, will be determined by our Board of Directors.
We expect to declare our initial quarterly dividend in
November 2007, and pay the dividend on or before
December 31, 2007.
To obtain and maintain RIC tax treatment, we must, among other
things, distribute at least 90.0% of our net ordinary income and
realized net short-term capital gains in excess of realized net
long-term capital losses, if any. In order to avoid certain
excise taxes imposed on RICs, we currently intend to distribute
during each calendar year an amount at least equal to the sum of
(1) 98.0% of our net ordinary income for the calendar year,
(2) 98.0% of our capital gains in excess of capital losses
for the one-year period ending on October 31 of the
calendar year and (3) any net ordinary income and net
capital gains for preceding years that were not distributed
during such years. We may retain for investment some or all of
our net capital gains (i.e., realized net long-term capital
gains in excess of realized net short-term capital losses) and
treat such amounts as deemed distributions to our stockholders.
If we do this, you will be treated as if you had received an
actual distribution of the capital gains we retained and then
reinvested the net after-tax proceeds in our common stock. In
general, you also would be eligible to claim a tax credit (or,
in certain circumstances, a tax refund) equal to your allocable
share of the tax we paid on the capital gains deemed distributed
to you. Please refer to Material U.S. Federal Income
Tax Considerations for further information regarding the
consequences of our retention of net capital gains. We can offer
no assurance that we will achieve results that will permit the
payment of any cash distributions and, if we issue senior
securities, we will be prohibited from making distributions if
doing so causes us to fail to maintain the asset coverage ratios
stipulated by the 1940 Act or if distributions are limited by
the terms of any of our borrowings. See Regulation
and Material U.S. Federal Income Tax
Considerations.
We have adopted an opt out dividend reinvestment
plan for our common stockholders. As a result, if we declare a
dividend, then stockholders cash dividends will be
automatically reinvested in additional shares of our common
stock, unless they specifically opt out of the
dividend reinvestment plan so as to receive cash dividends. See
Dividend Reinvestment Plan.
36
The following table sets forth our capitalization as of
June 30, 2007:
|
|
|
| |
|
on an actual unaudited basis; and
|
| |
| |
|
on a pro forma as adjusted basis to reflect the issuance by us
of shares of common stock in the formation transactions and the
sale by us of 4,000,000 shares of common stock in this
offering at the initial public offering price of $15.00 per
share, after deducting the estimated underwriting discounts and
estimated offering and formation transaction expenses payable by
us.
|
This table assumes the sale of all 300,000 shares reserved
for sale under the directed share program described elsewhere in
this prospectus and no exercise of the underwriters
over-allotment option of shares. You should read this table
together with Use of Proceeds and our balance sheet
included elsewhere in this prospectus.
| |
|
|
|
|
|
|
|
|
|
|
|
As of June 30, 2007
|
|
|
|
|
|
|
|
Pro Forma
|
|
|
|
|
Actual
|
|
|
As Adjusted
|
|
|
|
|
(Unaudited)
|
|
|
|
|
(dollars in thousands)
|
|
|
|
|
Cash and cash equivalents
|
|
$
|
17,663
|
|
|
$
|
72,121
|
|
|
|
|
|
|
|
|
|
|
|
|
Borrowings (SBA-guaranteed debentures payable)
|
|
$
|
55,000
|
|
|
$
|
55,000
|
|
|
Equity:
|
|
|
|
|
|
|
|
|
|
Members equity and partners capital
|
|
|
41,843
|
|
|
|
|
|
|
Common stock, $0.01 par value per share; no shares
authorized, no shares issued and outstanding, actual
(150,000,000 shares authorized; 8,526,726 shares
issued and outstanding, as adjusted)
|
|
|
|
|
|
|
85
|
|
|
Additional paid-in capital/Undistributed Earnings
|
|
|
|
|
|
|
114,456
|
|
|
|
|
|
|
|
|
|
|
|
|
Total members equity and partners
capital/stockholders equity
|
|
|
41,843
|
|
|
|
114,541
|
|
|
|
|
|
|
|
|
|
|
|
|
Total capitalization
|
|
$
|
96,843
|
|
|
$
|
169,541
|
|
|
|
|
|
|
|
|
|
|
|
37
PRO
FORMA AS ADJUSTED BALANCE SHEET
The following unaudited pro forma as adjusted balance sheet is
based on the historical unaudited combined balance sheet of Main
Street Mezzanine Fund and the General Partner as of
June 30, 2007, included elsewhere in this prospectus and
pro forma as adjusted to give effect to the completion of the
formation transactions and the initial public offering discussed
in this prospectus.
| |
|
|
|
|
|
|
|
|
|
|
|
|
|
|
|
|
|
|
|
|
|
|
|
Main Street
|
|
|
|
|
|
|
|
|
|
|
|
|
|
|
|
|
Mezzanine Fund
|
|
|
|
|
|
Pro Forma
|
|
|
|
|
|
Pro Forma
|
|
|
|
|
and General
|
|
|
|
|
|
Main Street
|
|
|
|
|
|
Main Street
|
|
|
|
|
Partner Historical
|
|
|
|
|
|
Mezzanine
|
|
|
|
|
|
Mezzanine Fund
|
|
|
|
|
Balance Sheet
|
|
|
Adjustments
|
|
|
Fund and
|
|
|
Initial Public
|
|
|
and General
|
|
|
|
|
as of
|
|
|
for Formation
|
|
|
General
|
|
|
Offering
|
|
|
Partner
|
|
|
|
|
June 30, 2007
|
|
|
Transactions(1)(2)
|
|
|
Partner(2)
|
|
|
Adjustments(3)
|
|
|
As
Adjusted(4)
|
|
|
|
|
|
|
|
(dollars in thousands)
|
|
|
|
|
|
|
|
|
|
|
Assets:
|
|
|
|
|
|
|
|
|
|
|
|
|
|
|
|
|
|
|
|
|
|
Investments at fair value
|
|
$
|
81,107
|
|
|
$
|
|
|
|
$
|
81,107
|
|
|
$
|
|
|
|
$
|
81,107
|
|
|
Investment affiliate operating company
|
|
|
|
|
|
|
18,000
|
|
|
|
18,000
|
|
|
|
|
|
|
|
18,000
|
|
|
Accumulated unearned income
|
|
|
(2,523
|
)
|
|
|
|
|
|
|
(2,523
|
)
|
|
|
|
|
|
|
(2,523
|
)
|
|
|
|
|
|
|
|
|
|
|
|
|
|
|
|
|
|
|
|
|
|
|
|
Total investments net of accumulated unearned income
|
|
|
78,584
|
|
|
|
18,000
|
|
|
|
96,584
|
|
|
|
|
|
|
|
96,584
|
|
|
Cash and cash equivalents
|
|
|
17,663
|
|
|
|
|
|
|
|
17,663
|
|
|
|
54,458
|
|
|
|
72,121
|
|
|
Deferred financing costs, net
|
|
|
1,484
|
|
|
|
|
|
|
|
1,484
|
|
|
|
|
|
|
|
1,484
|
|
|
Interest receivable and other assets
|
|
|
628
|
|
|
|
|
|
|
|
628
|
|
|
|
|
|
|
|
628
|
|
|
Deferred offering costs
|
|
|
698
|
|
|
|
|
|
|
|
698
|
|
|
|
(698
|
)
|
|
|
|
|
|
|
|
|
|
|
|
|
|
|
|
|
|
|
|
|
|
|
|
|
|
|
|
Total Assets
|
|
$
|
99,057
|
|
|
$
|
18,000
|
|
|
$
|
117,057
|
|
|
$
|
53,760
|
|
|
$
|
170,817
|
|
|
|
|
|
|
|
|
|
|
|
|
|
|
|
|
|
|
|
|
|
|
|
|
Liabilities and Members Equity and Partners Capital:
|
|
|
|
|
|
|
|
|
|
|
|
|
|
|
|
|
|
|
|
|
|
SBIC debentures
|
|
$
|
55,000
|
|
|
$
|
|
|
|
$
|
55,000
|
|
|
$
|
|
|
|
$
|
55,000
|
|
|
Interest payable
|
|
|
1,017
|
|
|
|
|
|
|
|
1,017
|
|
|
|
|
|
|
|
1,017
|
|
|
Accounts payable-offering costs
|
|
|
938
|
|
|
|
|
|
|
|
938
|
|
|
|
(938
|
)
|
|
|
|
|
|
Accounts payable and other liabilities
|
|
|
259
|
|
|
|
|
|
|
|
259
|
|
|
|
|
|
|
|
259
|
|
|
|
|
|
|
|
|
|
|
|
|
|
|
|
|
|
|
|
|
|
|
|
|
Total Liabilities
|
|
|
57,214
|
|
|
|
|
|
|
|
57,214
|
|
|
|
(938
|
)
|
|
|
56,276
|
|
|
Members equity (General Partner) and partners
capital contributions
|
|
|
41,843
|
|
|
|
(41,843
|
)
|
|
|
|
|
|
|
|
|
|
|
|
|
|
Common stock, $0.01 par value per share;
150,000,000 shares authorized; 4,526,726 and
8,526,726 shares issued and outstanding, for pro forma and
pro forma as adjusted, respectively
|
|
|
|
|
|
|
45
|
|
|
|
45
|
|
|
|
40
|
|
|
|
85
|
|
|
Additional paid-in capital/undistributed earnings
|
|
|
|
|
|
|
59,798
|
|
|
|
59,798
|
|
|
|
54,658
|
|
|
|
114,456
|
|
|
|
|
|
|
|
|
|
|
|
|
|
|
|
|
|
|
|
|
|
|
|
|
Total members equity and partners
capital/stockholders equity
|
|
|
41,843
|
|
|
|
18,000
|
|
|
|
59,843
|
|
|
|
54,698
|
|
|
|
114,541
|
|
|
|
|
|
|
|
|
|
|
|
|
|
|
|
|
|
|
|
|
|
|
|
|
Total liabilities and members equity and partners
capital/stockholders equity
|
|
$
|
99,057
|
|
|
$
|
18,000
|
|
|
$
|
117,057
|
|
|
$
|
53,760
|
|
|
$
|
170,817
|
|
|
|
|
|
|
|
|
|
|
|
|
|
|
|
|
|
|
|
|
|
|
|
|
Shares outstanding
|
|
|
|
|
|
|
|
|
|
|
4,526,726
|
|
|
|
|
|
|
|
8,526,726
|
|
|
|
|
|
|
|
|
|
|
|
|
|
|
|
|
|
|
|
|
|
|
|
|
Net asset value per share
|
|
|
|
|
|
|
|
|
|
$
|
13.22
|
|
|
|
|
|
|
$
|
13.43
|
|
|
|
|
|
|
|
|
|
|
|
|
|
|
|
|
|
|
|
|
|
|
|
|
|
|
|
(1) |
|
The formation transactions consist
of (i) the issuance of 2,726,726 shares of common
stock representing $40.9 million in total value to the
Limited Partners for all of their limited partnership interests,
(ii) the issuance of 600,000 shares of common stock,
representing $9.0 million in total value, to the members of
the General Partner for all of their equity interests in the
General Partner and (iii) the issuance of
1,200,000 shares of common stock, representing
$18.0 million in total value, to the members of the
Investment Adviser for all of their equity interests in the
Investment Adviser.
|
| |
|
(2) |
|
The acquisition of the Investment
Adviser pursuant to the formation transactions is reflected in
the pro forma balance sheet as an investment in affiliate
operating company. The management activities of the Investment
Adviser include investment management activities for both Main
Street Mezzanine Fund and for Main Street Capital II.
Therefore, the Investment Adviser does not conduct substantially
all of its investment management activities for Main Street
Mezzanine Fund.
|
| |
|
(3) |
|
The Initial Public Offering
Adjustments consist of the sale of 4,000,000 shares
of common stock at $15.00 per share in an initial public
offering, net of underwriting discounts and offering and
formation transaction expenses, assuming the sale of all
300,000 shares reserved for sale under the directed share
program described elsewhere in this prospectus see
Underwriting Directed Share Program.
|
| |
|
(4) |
|
Pro Forma Main Street
Mezzanine Fund and General Partner As Adjusted
reflects the historical combined balance sheet of Main Street
Mezzanine Fund and the General Partner as of June 30, 2007,
as adjusted for the completion of the formation transactions and
the initial public offering.
|
38
The following unaudited pro forma financial information is based
upon the historical financial statements of Main Street
Mezzanine Fund, LP and the General Partner for the periods
presented included elsewhere in this prospectus, as
hypothetically adjusted to give effect to the consummation of
the formation transactions.
| |
|
|
|
|
|
|
|
|
|
|
|
|
|
|
|
|
|
|
|
|
|
|
|
|
|
|
|
|
|
|
|
|
|
|
|
|
|
|
|
Pro Forma
|
|
|
|
|
|
|
|
|
|
|
|
|
|
|
|
|
Six Months
|
|
|
Adjustments
|
|
|
Pro Forma
|
|
|
|
|
Years Ended December 31,
|
|
|
Ended June 30,
|
|
|
for Formation
|
|
|
for Formation
|
|
|
|
|
2004
|
|
|
2005
|
|
|
2006
|
|
|
2007
|
|
|
Transactions
|
|
|
Transactions
|
|
|
|
|
(dollars in thousands)
|
|
|
|
|
Total return to the General
Partner(1)
|
|
|
436.2
|
%
|
|
|
243.8
|
%
|
|
|
184.6
|
%
|
|
|
16.6
|
%
|
|
|
N/A
|
|
|
|
6,622.2
|
%(2)
|
|
Total return to the Limited
Partners(1)
|
|
|
23.9
|
%
|
|
|
37.9
|
%
|
|
|
39.9
|
%
|
|
|
6.3
|
%
|
|
|
N/A
|
|
|
|
75.3
|
%(2)
|
|
Net asset value allocation to the General Partner
|
|
$
|
663
|
|
|
$
|
1,755
|
|
|
$
|
3,850
|
|
|
$
|
3,546
|
|
|
$
|
5,454
|
(3)
|
|
$
|
9,000
|
|
|
Net asset value allocation to the Limited Partners
|
|
|
16,575
|
|
|
|
31,514
|
|
|
|
39,423
|
|
|
|
38,297
|
|
|
|
(5,454
|
)(3)
|
|
|
32,843
|
|
|
|
|
|
|
|
|
|
|
|
|
|
|
|
|
|
|
|
|
|
|
|
|
|
|
|
|
Total net asset value
|
|
$
|
17,238
|
|
|
$
|
33,269
|
|
|
$
|
43,273
|
|
|
$
|
41,843
|
|
|
$
|
|
|
|
$
|
41,843
|
|
|
|
|
|
|
|
|
|
|
|
|
|
|
|
|
|
|
|
|
|
|
|
|
|
|
|
|
|
|
|
(1) |
|
Total returns based on the change in net asset values were
calculated using the sum of the ending net asset value for the
period plus the distributions to members (General Partner) or
partners (Limited Partners) during the period less capital
contributions during the period, as divided by the beginning net
asset value. Total returns for the interim period are not
annualized. |
| |
|
(2) |
|
These total returns were based on approximately
$26.5 million and $0.2 million, respectively, of total
cumulative contributions from Limited Partners and the General
Partner. The pro forma total returns also include a hypothetical
adjustment related to the acquisition of the General Partner
interests as part of the formation transactions. The Limited
Partners and the General Partner have received total cumulative
cash distributions of approximately $13.3 million and
$3.3 million, respectively, through June 30, 2007. |
| |
|
(3) |
|
These adjustments represent a hypothetical change in relative
net asset value related to the acquisition of the General
Partner interests as part of the formation transactions. |
39
If you invest in our common stock, your interest will be diluted
to the extent of the difference between the initial public
offering price per share of our common stock and the as-adjusted
pro forma net asset value per share of our common stock
immediately after the completion of this offering.
Our net asset value as of June 30, 2007, was
$41.8 million. Our pro forma net asset value, as of
June 30, 2007, would have been $13.22 per share. We
determined our pro forma net asset value per share before this
offering by dividing the net asset value (total assets less
total liabilities) as of June 30, 2007, by the pro forma
number of shares of common stock outstanding as of June 30,
2007, after giving effect to the formation transactions
occurring immediately prior to our election to be treated as a
business development company under the 1940 Act and this
offering. See Formation; Business Development Company and
Regulated Investment Company Elections Formation
Transactions.
After giving effect to the sale of our common stock in this
offering at the initial public offering price of $15.00 per
share (and assuming the sale of all 300,000 shares reserved
for sale under the directed share program described elsewhere in
this prospectus), the application of the net proceeds from this
offering as set forth in Use of Proceeds and after
deducting estimated underwriting discounts and commissions and
estimated offering and formation transaction expenses payable by
us, our as-adjusted pro forma net asset value as of
June 30, 2007 would have been $114.5 million, or
$13.43 per share. This represents an immediate increase in
our net asset value per share of $0.21 to existing stockholders
and dilution in net asset value per share of $1.57 to new
investors who purchase shares in this offering. The following
table illustrates this per share dilution:
| |
|
|
|
|
|
|
|
|
|
Assumed initial public offering price per share
|
|
|
|
|
|
$
|
15.00
|
|
|
Pro forma net asset value per share after giving effect to the
formation transactions
|
|
$
|
13.22
|
|
|
|
|
|
|
Increase in net asset value per share attributable to new
investors in this offering
|
|
$
|
0.21
|
|
|
|
|
|
|
|
|
|
|
|
|
|
|
|
|
As-adjusted pro forma net asset value per share after this
offering
|
|
|
|
|
|
$
|
13.43
|
|
|
|
|
|
|
|
|
|
|
|
|
Dilution per share to new
investors(1)
|
|
|
|
|
|
$
|
1.57
|
|
|
|
|
|
|
|
|
|
|
|
|
|
|
|
(1) |
|
To the extent the
underwriters over-allotment option is exercised, there
will be further dilution to new investors.
|
The following table summarizes, as of June 30, 2007, the
number of shares of common stock purchased from us, the total
consideration paid to us and the average price per share paid by
existing stockholders and to be paid by new investors purchasing
shares of common stock in this offering the initial public
offering price of $15.00 per share, before deducting the
underwriting discounts and commissions and estimated offering
expenses payable by us.
| |
|
|
|
|
|
|
|
|
|
|
|
|
|
|
|
|
|
|
|
|
|
|
|
|
|
|
|
Shares Purchased
|
|
|
Total Consideration
|
|
|
Average Price
|
|
|
|
|
|
|
|
Number
|
|
|
Percent
|
|
|
Amount
|
|
|
Percent
|
|
|
per Share
|
|
|
|
|
|
|
|
Existing
stockholders(1)
|
|
|
4,526,726
|
|
|
|
53.1
|
%
|
|
$
|
59,842,866
|
|
|
|
49.9
|
%
|
|
$
|
13.22
|
|
|
|
|
|
|
New investors
|
|
|
4,000,000
|
|
|
|
46.9
|
%
|
|
$
|
60,000,000
|
|
|
|
50.1
|
%
|
|
$
|
15.00
|
|
|
|
|
|
|
|
|
|
|
|
|
|
|
|
|
|
|
|
|
|
|
|
|
|
|
|
|
|
|
|
|
Total
|
|
|
8,526,726
|
|
|
|
100.0
|
%
|
|
$
|
119,842,866
|
|
|
|
100.0
|
%
|
|
|
|
|
|
|
|
|
|
|
|
|
|
|
|
|
|
|
|
|
|
|
|
|
|
|
|
|
|
|
|
|
|
|
|
|
|
|
(1) |
|
Reflects the formation transactions
that occured prior to our election to be treated as a business
development company under the 1940 Act and the closing of this
offering.
|
40
SELECTED
FINANCIAL AND OTHER DATA
The selected financial and other data below reflects the
combined operations of Main Street Mezzanine Fund and the
General Partner. The selected financial data at
December 31, 2005 and 2006 and for the years ended
December 31, 2004, 2005 and 2006, have been derived from
combined financial statements that have been audited by Grant
Thornton LLP, an independent registered public accounting firm.
The selected financial data at December 31, 2002, 2003 and
2004 and for the years ended December 31, 2002 and 2003
have been derived from unaudited combined financial statements.
The selected financial and other data for the six months ended
June 30, 2006 and June 30, 2007, and as of
June 30, 2006 and June 30, 2007, have been derived
from unaudited financial data but, in the opinion of management,
reflect all adjustments (consisting only of normal recurring
adjustments) that are necessary to present fairly the results
for such interim periods. Interim results as of and for the six
months ended June 30, 2007 are not necessarily indicative
of the results that may be expected for the year ending
December 31, 2007. You should read this selected financial
and other data in conjunction with our Managements
Discussion and Analysis of Financial Condition and Results of
Operations and the financial statements and notes thereto.
| |
|
|
|
|
|
|
|
|
|
|
|
|
|
|
|
|
|
|
|
|
|
|
|
|
|
|
|
|
|
|
|
|
|
|
Six Months
|
|
|
|
|
|
|
|
Ended
|
|
|
|
|
Years Ended December 31,
|
|
|
June 30,
|
|
|
|
|
2002(1)
|
|
|
2003
|
|
|
2004
|
|
|
2005
|
|
|
2006
|
|
|
2006
|
|
|
2007
|
|
|
|
|
(Unaudited)
|
|
|
(Unaudited)
|
|
|
|
|
|
|
|
|
|
|
|
(Unaudited)
|
|
|
|
|
(dollars in thousands)
|
|
|
|
|
Income statement data:
|
|
|
|
|
|
|
|
|
|
|
|
|
|
|
|
|
|
|
|
|
|
|
|
|
|
|
|
|
|
Investment income:
|
|
|
|
|
|
|
|
|
|
|
|
|
|
|
|
|
|
|
|
|
|
|
|
|
|
|
|
|
|
Total interest, fee and dividend income
|
|
$
|
431
|
|
|
$
|
3,397
|
|
|
$
|
4,452
|
|
|
$
|
7,338
|
|
|
$
|
9,013
|
|
|
$
|
4,574
|
|
|
$
|
5,181
|
|
|
Interest from idle funds and other
|
|
|
5
|
|
|
|
7
|
|
|
|
9
|
|
|
|
222
|
|
|
|
749
|
|
|
|
368
|
|
|
|
374
|
|
|
|
|
|
|
|
|
|
|
|
|
|
|
|
|
|
|
|
|
|
|
|
|
|
|
|
|
|
|
|
|
Total investment income
|
|
|
436
|
|
|
|
3,404
|
|
|
|
4,461
|
|
|
|
7,560
|
|
|
|
9,762
|
|
|
|
4,942
|
|
|
|
5,555
|
|
|
|
|
|
|
|
|
|
|
|
|
|
|
|
|
|
|
|
|
|
|
|
|
|
|
|
|
|
|
|
|
Expenses:
|
|
|
|
|
|
|
|
|
|
|
|
|
|
|
|
|
|
|
|
|
|
|
|
|
|
|
|
|
|
Management fees to affiliate
|
|
|
439
|
|
|
|
1,722
|
|
|
|
1,916
|
|
|
|
1,929
|
|
|
|
1,942
|
|
|
|
968
|
|
|
|
1,000
|
|
|
Interest
|
|
|
|
|
|
|
113
|
|
|
|
869
|
|
|
|
2,064
|
|
|
|
2,717
|
|
|
|
1,349
|
|
|
|
1,547
|
|
|
Organizational expenses
|
|
|
237
|
|
|
|
|
|
|
|
|
|
|
|
|
|
|
|
|
|
|
|
|
|
|
|
|
|
|
General and administrative
|
|
|
42
|
|
|
|
135
|
|
|
|
184
|
|
|
|
197
|
|
|
|
198
|
|
|
|
104
|
|
|
|
172
|
|
|
Professional costs related to offering
|
|
|
|
|
|
|
|
|
|
|
|
|
|
|
|
|
|
|
|
|
|
|
|
|
|
|
695
|
|
|
|
|
|
|
|
|
|
|
|
|
|
|
|
|
|
|
|
|
|
|
|
|
|
|
|
|
|
|
|
|
Total expenses
|
|
|
718
|
|
|
|
1,970
|
|
|
|
2,969
|
|
|
|
4,190
|
|
|
|
4,857
|
|
|
|
2,421
|
|
|
|
3,414
|
|
|
|
|
|
|
|
|
|
|
|
|
|
|
|
|
|
|
|
|
|
|
|
|
|
|
|
|
|
|
|
|
Net investment income
|
|
|
(282
|
)
|
|
|
1,434
|
|
|
|
1,492
|
|
|
|
3,370
|
|
|
|
4,905
|
|
|
|
2,521
|
|
|
|
2,141
|
|
|
Total net realized gain (loss) from investments
|
|
|
|
|
|
|
(225
|
)
|
|
|
1,171
|
|
|
|
1,488
|
|
|
|
2,430
|
|
|
|
181
|
|
|
|
597
|
|
|
|
|
|
|
|
|
|
|
|
|
|
|
|
|
|
|
|
|
|
|
|
|
|
|
|
|
|
|
|
|
Net realized income
|
|
|
(282
|
)
|
|
|
1,209
|
|
|
|
2,663
|
|
|
|
4,858
|
|
|
|
7,335
|
|
|
|
2,702
|
|
|
|
2,738
|
|
|
Total net change in unrealized appreciation (depreciation) from
investments
|
|
|
|
|
|
|
300
|
|
|
|
1,764
|
|
|
|
3,032
|
|
|
|
8,488
|
|
|
|
3,699
|
|
|
|
372
|
|
|
|
|
|
|
|
|
|
|
|
|
|
|
|
|
|
|
|
|
|
|
|
|
|
|
|
|
|
|
|
|
Net increase (decrease) in members equity and
partners capital resulting from operations
|
|
$
|
(282
|
)
|
|
$
|
1,509
|
|
|
$
|
4,427
|
|
|
$
|
7,890
|
|
|
$
|
15,823
|
|
|
$
|
6,401
|
|
|
$
|
3,110
|
|
|
|
|
|
|
|
|
|
|
|
|
|
|
|
|
|
|
|
|
|
|
|
|
|
|
|
|
|
|
|
|
|
| (1) |
Represents the period from inception (June 30, 2002)
through December 31, 2002.
|
41
| |
|
|
|
|
|
|
|
|
|
|
|
|
|
|
|
|
|
|
|
|
|
|
|
|
|
|
|
|
|
|
|
As of December 31,
|
|
|
As of June 30,
|
|
|
|
|
2002(1)
|
|
|
2003
|
|
|
2004
|
|
|
2005
|
|
|
2006
|
|
|
2006
|
|
|
2007
|
|
|
|
|
(Unaudited)
|
|
|
(Unaudited)
|
|
|
(Unaudited)
|
|
|
|
|
|
|
|
|
(Unaudited)
|
|
|
|
|
(dollars in thousands)
|
|
|
|
|
Balance sheet data:
|
|
|
|
|
|
|
|
|
|
|
|
|
|
|
|
|
|
|
|
|
|
|
|
|
|
|
|
|
|
Assets:
|
|
|
|
|
|
|
|
|
|
|
|
|
|
|
|
|
|
|
|
|
|
|
|
|
|
|
|
|
|
Total investments at fair value
|
|
$
|
7,265
|
|
|
$
|
19,920
|
|
|
$
|
40,733
|
|
|
$
|
53,795
|
|
|
$
|
76,209
|
|
|
$
|
71,922
|
|
|
$
|
81,107
|
|
|
Accumulated unearned income
|
|
|
(1,500
|
)
|
|
|
(1,972
|
)
|
|
|
(2,761
|
)
|
|
|
(2,603
|
)
|
|
|
(2,498
|
)
|
|
|
(2,953
|
)
|
|
|
(2,523
|
)
|
|
|
|
|
|
|
|
|
|
|
|
|
|
|
|
|
|
|
|
|
|
|
|
|
|
|
|
|
|
|
|
Total investments net of accumulated unearned income
|
|
|
5,765
|
|
|
|
17,948
|
|
|
|
37,972
|
|
|
|
51,192
|
|
|
|
73,711
|
|
|
|
68,969
|
|
|
|
78,584
|
|
|
Cash and cash equivalents
|
|
|
4,300
|
|
|
|
1,537
|
|
|
|
796
|
|
|
|
26,261
|
|
|
|
13,769
|
|
|
|
12,999
|
|
|
|
17,663
|
|
|
Deferred financing costs, net of accumulated amortization
|
|
|
|
|
|
|
416
|
|
|
|
984
|
|
|
|
1,442
|
|
|
|
1,333
|
|
|
|
1,413
|
|
|
|
1,484
|
|
|
Interest receivable and other assets
|
|
|
70
|
|
|
|
266
|
|
|
|
262
|
|
|
|
439
|
|
|
|
630
|
|
|
|
405
|
|
|
|
628
|
|
|
Deferred offering costs
|
|
|
|
|
|
|
|
|
|
|
|
|
|
|
|
|
|
|
|
|
|
|
|
|
|
|
698
|
|
|
|
|
|
|
|
|
|
|
|
|
|
|
|
|
|
|
|
|
|
|
|
|
|
|
|
|
|
|
|
|
Total assets
|
|
$
|
10,135
|
|
|
$
|
20,167
|
|
|
$
|
40,014
|
|
|
$
|
79,334
|
|
|
$
|
89,443
|
|
|
$
|
83,786
|
|
|
$
|
99,057
|
|
|
|
|
|
|
|
|
|
|
|
|
|
|
|
|
|
|
|
|
|
|
|
|
|
|
|
|
|
|
|
|
Liabilities and members equity and partners capital:
|
|
|
|
|
|
|
|
|
|
|
|
|
|
|
|
|
|
|
|
|
|
|
|
|
|
|
|
|
|
SBIC debentures
|
|
$
|
|
|
|
$
|
5,000
|
|
|
$
|
22,000
|
|
|
$
|
45,100
|
|
|
$
|
45,100
|
|
|
$
|
45,100
|
|
|
$
|
55,000
|
|
|
Interest payable
|
|
|
|
|
|
|
60
|
|
|
|
354
|
|
|
|
771
|
|
|
|
855
|
|
|
|
855
|
|
|
|
1,017
|
|
|
Accounts payable-offering costs
|
|
|
|
|
|
|
|
|
|
|
|
|
|
|
|
|
|
|
|
|
|
|
|
|
|
|
938
|
|
|
Accounts payable and other liabilities
|
|
|
59
|
|
|
|
139
|
|
|
|
422
|
|
|
|
194
|
|
|
|
216
|
|
|
|
39
|
|
|
|
259
|
|
|
|
|
|
|
|
|
|
|
|
|
|
|
|
|
|
|
|
|
|
|
|
|
|
|
|
|
|
|
|
|
Total liabilities
|
|
|
59
|
|
|
|
5,199
|
|
|
|
22,776
|
|
|
|
46,065
|
|
|
|
46,171
|
|
|
|
45,994
|
|
|
|
57,214
|
|
|
Total members equity and partners capital
|
|
|
10,076
|
|
|
|
14,968
|
|
|
|
17,238
|
|
|
|
33,269
|
|
|
|
43,272
|
|
|
|
37,792
|
|
|
|
41,843
|
|
|
|
|
|
|
|
|
|
|
|
|
|
|
|
|
|
|
|
|
|
|
|
|
|
|
|
|
|
|
|
|
Total liabilities and members equity and partners
capital
|
|
$
|
10,135
|
|
|
$
|
20,167
|
|
|
$
|
40,014
|
|
|
$
|
79,334
|
|
|
$
|
89,443
|
|
|
$
|
83,786
|
|
|
$
|
99,057
|
|
|
|
|
|
|
|
|
|
|
|
|
|
|
|
|
|
|
|
|
|
|
|
|
|
|
|
|
|
|
|
|
Other data:
|
|
|
|
|
|
|
|
|
|
|
|
|
|
|
|
|
|
|
|
|
|
|
|
|
|
|
|
|
|
Weighted average effective yield on debt
investments(2)
|
|
|
18.9
|
%
|
|
|
16.2
|
%
|
|
|
15.3
|
%
|
|
|
15.3
|
%
|
|
|
15.0
|
%
|
|
|
15.2
|
%
|
|
|
14.7
|
%
|
|
Number of portfolio companies
|
|
|
2
|
|
|
|
8
|
|
|
|
14
|
|
|
|
19
|
|
|
|
24
|
|
|
|
24
|
|
|
|
25
|
|
|
Expense ratios (as percentage of average net assets):
|
|
|
|
|
|
|
|
|
|
|
|
|
|
|
|
|
|
|
|
|
|
|
|
|
|
|
|
|
|
Operating
expenses(3)
|
|
|
14.2
|
%
|
|
|
12.3
|
%
|
|
|
13.7
|
%
|
|
|
9.0
|
%
|
|
|
5.5
|
%
|
|
|
3.0
|
%
|
|
|
4.4
|
%
|
|
Interest expense
|
|
|
|
|
|
|
0.7
|
%
|
|
|
5.7
|
%
|
|
|
8.8
|
%
|
|
|
7.0
|
%
|
|
|
3.8
|
%
|
|
|
3.7
|
%
|
|
|
| (1)
|
Represents the period from inception (June 30, 2002)
through December 31, 2002.
|
| |
| (2)
|
Weighted average effective yield is calculated based upon our
debt investments at the end of each period and includes
amortization of deferred debt origination fees.
|
| |
| (3)
|
The six months ended June 30, 2007 ratio includes the
impact of professional costs related to this offering. These
costs were 37.3% of operating expenses for that period.
|
42
MANAGEMENTS
DISCUSSION AND ANALYSIS OF
FINANCIAL CONDITION AND RESULTS OF OPERATIONS
The information in this section contains forward-looking
statements that involve risks and uncertainties. Please see
Risk Factors and Special Note Regarding
Forward-Looking Statements for a discussion of the
uncertainties, risks and assumptions associated with these
statements. You should read the following discussion in
conjunction with the financial statements and related notes and
other financial information appearing elsewhere in this
prospectus.
Overview
We are a specialty investment company focused on providing
customized debt and equity financing to lower middle market
companies that operate in diverse industries. Since our
wholly-owned subsidiary, Main Street Mezzanine Fund, was formed
in 2002, it has funded over $100 million of debt and equity
investments. See the Portfolio Companies section for
further information on our current investments. We seek to fill
the current financing gap for lower middle market businesses,
which have limited access to financing from commercial banks and
other traditional sources. The underserved nature of the lower
middle market creates the opportunity for us to meet the
financing requirements of lower middle market companies while
also negotiating favorable transaction terms and equity
participations.
Since commencing investment operations in 2002, Main Street
Mezzanine Fund has invested primarily in secured debt
instruments, equity investments, warrants and other securities
of lower middle market companies based in the United States.
Main Street Mezzanine Fund is licensed as an SBIC by the SBA.
Main Street Mezzanine Management, LLC, or the General Partner,
has been the general partner of Main Street Mezzanine Fund since
its inception and Main Street Capital Partners, LLC, or the
Investment Adviser, has acted as Main Street Mezzanine
Funds manager and investment adviser. The Investment
Adviser also acts as the manager and investment adviser to Main
Street Capital II, LP, a separate SBIC which commenced its
investment operations in January 2006. The Investment Adviser
receives a management fee pursuant to separate management
service agreements with both Main Street Mezzanine Fund and Main
Street Capital II. Immediately prior to our election to be
treated as a business development company under the 1940 Act and
the consummation of this offering, we will acquire all of the
outstanding equity interests of Main Street Mezzanine Fund, the
General Partner and the Investment Adviser through the formation
transactions. We will not acquire any interest in Main Street
Capital II in connection with such transactions, but the
Investment Adviser will continue to act as the manager and
investment adviser to Main Street Capital II. For the year
ending December 31, 2007, the Investment Adviser will be
entitled to receive management fees from Main Street
Capital II of $3.2 million.
Our financial statements reflect the combined operations of Main
Street Mezzanine Fund and the General Partner prior to the
formation transactions described elsewhere in this prospectus.
Critical
Accounting Policies
The preparation of financial statements in accordance with
accounting principles generally accepted in the United States
requires management to make certain estimates and assumptions
affecting amounts reported in the financial statements. We have
identified investment valuation and revenue recognition as our
most critical accounting estimates. We continuously evaluate our
estimates, including those related to the matters described
below. These estimates are based on the information that is
currently available to us and on various other assumptions that
we believe to be reasonable under the circumstances. Actual
results could differ materially from those estimates under
different assumptions or conditions. A discussion of our
critical accounting policies follows.
Investment
Valuation
The most significant estimate inherent in the preparation of our
combined financial statements is the valuation of our
investments and the related amounts of unrealized appreciation
and depreciation. We are required to report our investments at
fair value.
43
As of June 30, 2007, approximately 82% of our total assets
represented investments in portfolio companies valued at fair
value. We base the fair value of our investments on the
enterprise value of the portfolio companies in which we invest.
The enterprise value is the value at which an enterprise could
be sold in a transaction between two willing parties other than
through a forced or liquidation sale. Typically, private
companies are bought and sold based on multiples of EBITDA, cash
flows, net income, revenues, or in limited cases, book value.
There is no single methodology for determining enterprise value
and for any one portfolio company enterprise value is generally
described as a range of values from which a single estimate of
enterprise value is derived. In determining the enterprise value
of a portfolio company, we analyze various factors, including
the portfolio companys historical and projected financial
results. We also generally prepare and analyze discounted cash
flow models based on its projections of the future free cash
flows of the business and industry derived cost of capital. We
review external events, including private mergers and
acquisitions, and include these events in the enterprise
valuation process.
Due to the inherent uncertainty in the valuation process, our
estimate of fair value may differ materially from the values
that would have been used had a ready market for the securities
existed. In addition, changes in the market environment and
other events that may occur over the lives of the investments
may cause the gains or losses ultimately realized on these
investments to be different than the valuations currently
assigned. We determine the fair value of each individual
investment and record changes in fair value as unrealized
appreciation or depreciation.
If there is adequate enterprise value to support the repayment
of the debt, the fair value of our loan or debt security
normally corresponds to cost plus accumulated unearned income
unless the borrowers condition or other factors lead to a
determination of fair value at a different amount. The fair
value of equity interests in portfolio companies is determined
based on various factors, including revenues, EBITDA and cash
flow from operations of the portfolio company and other
pertinent factors such as recent offers to purchase a portfolio
companys securities, financing events or other liquidation
events.
In connection with the determination of the fair value of the
investments at December 31, 2006 and June 30, 2007,
the General Partner engaged Duff & Phelps, LLC, an
independent valuation firm (Duff & Phelps), to
provide third party valuation consulting services which
consisted of certain mutually agreed limited procedures that the
General Partner identified and requested Duff and Phelps to
perform (hereinafter referred to as the
Procedures). For the year ended December 31,
2006, the General Partner asked Duff & Phelps to perform
the Procedures on investments in 22 portfolio companies
comprising approximately 99.0% of the total investments at fair
value as of December 31, 2006. For the quarters ended
March 31, 2007 and June 30, 2007, the General Partner
asked Duff & Phelps to perform the Procedures on
investments in 6 portfolio companies during each quarter
comprising approximately 35.0% and 19.0%, respectively, of the
total investments at fair value as of March 31, 2007 and
June 30, 2007. Upon completion of the Procedures, Duff
& Phelps concluded that the fair value, as determined by
the General Partner, of those investments subjected to the
Procedures did not appear to be unreasonable. The General
Partner is ultimately and solely responsible for determining the
fair value of the investments in good faith. See also
Business Valuation Process and Determination
of Net Asset Value for a discussion of our valuation
process and for a description of the Procedures performed by
Duff & Phelps.
Revenue
Recognition
Interest
and Dividend Income
Interest income, adjusted for amortization of premium and
accretion of original issue discount, is recorded on the accrual
basis to the extent that such amounts are expected to be
collected. We stop accruing interest on investments and write
off any previously accrued and uncollected interest when it is
determined that interest is no longer collectible. Distributions
from portfolio companies are recorded as dividend income when
the distribution is received.
44
Fee
Income
We may periodically provide services, including structuring and
advisory services, to our portfolio companies. We recognize
income from fees for providing such structuring and advisory
services when the services are rendered or the transactions
completed. We also receive upfront debt origination or closing
fees in connection with our debt investments. Such upfront debt
origination and closing fees are capitalized as unearned income
on our balance sheet and amortized as additional interest income
over the life of the debt investment.
Payment-in-Kind
Interest (PIK)
While not significant to our total debt investment portfolio, we
currently hold several loans in our portfolio that contain a PIK
interest provision. The PIK interest, computed at the
contractual rate specified in each loan agreement, is added to
the principal balance of the loan and recorded as interest
income. To maintain RIC tax treatment, this non-cash source of
income will need to be paid out to stockholders in the form of
distributions, even though we have not yet collected the cash.
We will stop accruing PIK interest and write off any accrued and
uncollected interest when it is determined that PIK interest is
no longer collectable.
Portfolio
Composition
Investments principally consist of secured debt, equity warrants
and direct equity investments in privately-held companies. The
debt investments are secured by either a first or second lien on
the assets of the portfolio company, generally bear interest at
fixed rates, and generally mature between five and seven years
from original investment.
Summaries of the composition of our investment portfolio at cost
and fair value as a percentage of total investments are shown in
following table:
| |
|
|
|
|
|
|
|
|
|
|
|
|
|
|
|
December 31,
|
|
June 30,
|
|
Cost:
|
|
2005
|
|
2006
|
|
2007
|
|
|
|
|
|
|
|
(Unaudited)
|
|
|
|
First lien debt
|
|
|
69.9
|
%
|
|
|
77.1
|
%
|
|
|
82.3
|
%
|
|
Second lien debt
|
|
|
20.4
|
|
|
|
11.8
|
%
|
|
|
7.3
|
|
|
Equity
|
|
|
5.2
|
|
|
|
7.6
|
%
|
|
|
7.9
|
|
|
Equity warrants
|
|
|
4.5
|
|
|
|
3.5
|
%
|
|
|
2.5
|
|
|
|
|
|
|
|
|
|
|
|
|
|
|
|
|
|
|
|
100.0
|
%
|
|
|
100.0
|
%
|
|
|
100.0
|
%
|
|
|
|
|
|
|
|
|
|
|
|
|
|
|
| |
|
|
|
|
|
|
|
|
|
|
|
|
|
|
|
December 31,
|
|
June 30,
|
|
Fair Value:
|
|
2005
|
|
2006
|
|
2007
|
|
|
|
|
|
|
|
(Unaudited)
|
|
|
|
First lien debt
|
|
|
62.7
|
%
|
|
|
63.9
|
%
|
|
|
68.9
|
%
|
|
Second lien debt
|
|
|
18.5
|
%
|
|
|
9.7
|
%
|
|
|
6.0
|
%
|
|
Equity
|
|
|
6.8
|
%
|
|
|
12.6
|
%
|
|
|
16.8
|
%
|
|
Equity warrants
|
|
|
12.0
|
%
|
|
|
13.8
|
%
|
|
|
8.3
|
%
|
|
|
|
|
|
|
|
|
|
|
|
|
|
|
|
|
|
|
100.0
|
%
|
|
|
100.0
|
%
|
|
|
100.0
|
%
|
|
|
|
|
|
|
|
|
|
|
|
|
|
|
45
The following table shows the portfolio composition by
geographic region at cost and fair value as a percentage of
total investments. The geographic composition is determined by
the location of the corporate headquarters of the portfolio
company.
| |
|
|
|
|
|
|
|
|
|
|
|
|
|
|
|
December 31,
|
|
June 30,
|
|
Cost:
|
|
2005
|
|
2006
|
|
2007
|
|
|
|
|
|
|
|
(Unaudited)
|
|
|
|
Southwest
|
|
|
66.6
|
%
|
|
|
39.9
|
%
|
|
|
39.1
|
%
|
|
West
|
|
|
14.3
|
|
|
|
24.8
|
|
|
|
31.1
|
|
|
Northeast
|
|
|
19.1
|
|
|
|
14.7
|
|
|
|
13.8
|
|
|
Southeast
|
|
|
|
|
|
|
13.8
|
|
|
|
9.0
|
|
|
Midwest
|
|
|
|
|
|
|
6.8
|
|
|
|
7.0
|
|
|
|
|
|
|
|
|
|
|
|
|
|
|
|
|
|
|
|
100.0
|
%
|
|
|
100.0
|
%
|
|
|
100.0
|
%
|
|
|
|
|
|
|
|
|
|
|
|
|
|
|
| |
|
|
|
|
|
|
|
|
|
|
|
|
|
|
|
December 31,
|
|
June 30,
|
|
Fair Value:
|
|
2005
|
|
2006
|
|
2007
|
|
|
|
|
|
|
|
(Unaudited)
|
|
|
|
Southwest
|
|
|
69.0
|
%
|
|
|
47.2
|
%
|
|
|
46.4
|
%
|
|
West
|
|
|
12.7
|
|
|
|
20.8
|
|
|
|
26.9
|
|
|
Northeast
|
|
|
18.3
|
|
|
|
11.1
|
|
|
|
12.4
|
|
|
Southeast
|
|
|
|
|
|
|
13.1
|
|
|
|
7.1
|
|
|
Midwest
|
|
|
|
|
|
|
7.8
|
|
|
|
7.2
|
|
|
|
|
|
|
|
|
|
|
|
|
|
|
|
|
|
|
|
100.0
|
%
|
|
|
100.0
|
%
|
|
|
100.0
|
%
|
|
|
|
|
|
|
|
|
|
|
|
|
|
|
Set forth below are tables showing the industry composition of
our portfolio at cost and fair value as of December 31,
2005 and 2006, and June 30, 2007 (excluding unearned
income):
| |
|
|
|
|
|
|
|
|
|
|
|
|
|
|
|
December 31,
|
|
June 30,
|
|
Cost:
|
|
2005
|
|
2006
|
|
2007
|
|
|
|
|
|
|
|
(Unaudited)
|
|
|
|
Manufacturing
|
|
|
|
%
|
|
|
15.1
|
%
|
|
|
25.1
|
%
|
|
Construction/industrial minerals
|
|
|
8.8
|
|
|
|
11.7
|
|
|
|
11.3
|
|
|
Distribution
|
|
|
5.6
|
|
|
|
11.6
|
|
|
|
6.6
|
|
|
Health care products
|
|
|
11.5
|
|
|
|
8.2
|
|
|
|
7.0
|
|
|
Transportation/logistics
|
|
|
8.9
|
|
|
|
9.6
|
|
|
|
8.3
|
|
|
Custom wood products
|
|
|
8.5
|
|
|
|
6.3
|
|
|
|
5.9
|
|
|
Restaurant
|
|
|
7.7
|
|
|
|
5.3
|
|
|
|
4.4
|
|
|
Electronics manufacturing
|
|
|
6.3
|
|
|
|
5.2
|
|
|
|
5.1
|
|
|
Health care services
|
|
|
6.4
|
|
|
|
5.0
|
|
|
|
7.1
|
|
|
Professional services
|
|
|
5.9
|
|
|
|
4.8
|
|
|
|
4.1
|
|
|
Retail
|
|
|
|
|
|
|
4.3
|
|
|
|
4.0
|
|
|
Building products
|
|
|
5.2
|
|
|
|
3.9
|
|
|
|
2.9
|
|
|
Consumer products
|
|
|
4.1
|
|
|
|
3.2
|
|
|
|
3.2
|
|
|
Equipment rental
|
|
|
10.9
|
|
|
|
2.9
|
|
|
|
2.9
|
|
|
Information services
|
|
|
5.3
|
|
|
|
2.4
|
|
|
|
1.6
|
|
|
Industrial services
|
|
|
4.9
|
|
|
|
0.5
|
|
|
|
0.5
|
|
|
|
|
|
|
|
|
|
|
|
|
|
|
|
|
Total
|
|
|
100.0
|
%
|
|
|
100.0
|
%
|
|
|
100.0
|
%
|
|
|
|
|
|
|
|
|
|
|
|
|
|
|
46
| |
|
|
|
|
|
|
|
|
|
|
|
|
|
|
|
December 31,
|
|
June 30,
|
|
Fair Value:
|
|
2005
|
|
2006
|
|
2007
|
|
|
|
|
|
|
|
(Unaudited)
|
|
|
|
Manufacturing
|
|
|
|
%
|
|
|
14.1
|
%
|
|
|
21.5
|
%
|
|
Construction/industrial minerals
|
|
|
11.1
|
|
|
|
15.9
|
|
|
|
15.5
|
|
|
Distribution
|
|
|
5.1
|
|
|
|
12.3
|
|
|
|
8.2
|
|
|
Health care products
|
|
|
11.8
|
|
|
|
8.3
|
|
|
|
7.4
|
|
|
Transportation/logistics
|
|
|
9.8
|
|
|
|
9.7
|
|
|
|
7.7
|
|
|
Restaurant
|
|
|
8.1
|
|
|
|
5.3
|
|
|
|
5.1
|
|
|
Custom wood products
|
|
|
7.7
|
|
|
|
5.2
|
|
|
|
4.9
|
|
|
Electronics manufacturing
|
|
|
6.6
|
|
|
|
4.9
|
|
|
|
4.9
|
|
|
Professional services
|
|
|
4.0
|
|
|
|
4.4
|
|
|
|
4.2
|
|
|
Health care services
|
|
|
5.8
|
|
|
|
4.1
|
|
|
|
5.9
|
|
|
Retail
|
|
|
|
|
|
|
3.6
|
|
|
|
3.3
|
|
|
Building products
|
|
|
5.2
|
|
|
|
3.2
|
|
|
|
2.4
|
|
|
Consumer products
|
|
|
3.7
|
|
|
|
2.5
|
|
|
|
2.5
|
|
|
Industrial services
|
|
|
6.5
|
|
|
|
2.4
|
|
|
|
2.7
|
|
|
Equipment rental
|
|
|
9.8
|
|
|
|
2.3
|
|
|
|
2.4
|
|
|
Information services
|
|
|
4.8
|
|
|
|
1.8
|
|
|
|
1.4
|
|
|
|
|
|
|
|
|
|
|
|
|
|
|
|
|
Total
|
|
|
100.0
|
%
|
|
|
100.0
|
%
|
|
|
100.0
|
%
|
|
|
|
|
|
|
|
|
|
|
|
|
|
|
Our investments carry a number of risks including, but not
limited to: (1) investing in lower middle market companies
which have a limited operating history and financial resources;
(2) holding investments that are not publicly traded and
which may be subject to legal and other restrictions on resale
and (3) other risks common to investing in below investment
grade debt and equity investments in private, smaller companies.
Portfolio
Asset Quality
We utilize an investment rating system for our entire portfolio
of investments. Investment Rating 1 is used for investments that
have exceeded expectations and with respect to which return of
capital invested, collection of all interest, and a substantial
capital gain are expected. Investment Rating 2 is used for
investments that are performing in accordance with or above
expectations and with respect to which the equity component, if
any, has the potential to realize capital gain. Investment
Rating 3 is used for investments that are generally performing
in accordance with expectations and with respect to which a full
return of original capital invested and collection of all
interest is expected, but no capital gain can currently be
foreseen. Investment Rating 4 is used for investments that are
underperforming, have the potential for a realized loss and
require closer monitoring. Investment Rating 5 is used for
investments performing significantly below expectations and
where we expect a loss.
47
The following table shows the distribution of our investments on
the 1 to 5 investment rating scale at fair value as of
December 31, 2005, December 31, 2006 and June 30,
2007:
| |
|
|
|
|
|
|
|
|
|
|
|
|
|
|
|
|
|
|
|
|
|
|
|
|
|
|
|
December 31, 2005
|
|
|
December 31, 2006
|
|
|
June 30, 2007
|
|
|
|
|
Investments at
|
|
|
Percentage of
|
|
|
Investments at
|
|
|
Percentage of
|
|
|
Investments at
|
|
|
Percentage of
|
|
|
Investment Rating
|
|
Fair Value
|
|
|
Total Portfolio
|
|
|
Fair Value
|
|
|
Total Portfolio
|
|
|
Fair Value
|
|
|
Total Portfolio
|
|
|
|
|
|
|
|
|
|
|
|
|
|
|
|
|
(Unaudited)
|
|
|
|
|
|
|
|
|
|
|
(dollars in thousands)
|
|
|
|
|
|
|
|
|
|
|
1
|
|
$
|
4,475
|
|
|
|
8.3
|
%
|
|
$
|
31,686
|
|
|
|
41.6
|
%
|
|
$
|
25,778
|
|
|
|
31.8
|
%
|
|
2
|
|
|
27,256
|
|
|
|
50.7
|
|
|
|
23,581
|
|
|
|
30.9
|
|
|
|
24,986
|
|
|
|
30.8
|
|
|
3
|
|
|
21,421
|
|
|
|
39.8
|
|
|
|
15,094
|
|
|
|
19.8
|
|
|
|
24,607
|
|
|
|
30.3
|
|
|
4
|
|
|
100
|
|
|
|
0.2
|
|
|
|
5,848
|
|
|
|
7.7
|
|
|
|
5,736
|
|
|
|
7.1
|
|
|
5
|
|
|
543
|
|
|
|
1.0
|
|
|
|
|
|
|
|
|
|
|
|
|
|
|
|
|
|
|
|
|
|
|
|
|
|
|
|
|
|
|
|
|
|
|
|
|
|
|
|
|
|
|
|
|
Totals
|
|
$
|
53,795
|
|
|
|
100.0
|
%
|
|
$
|
76,209
|
|
|
|
100.0
|
%
|
|
$
|
81,107
|
|
|
|
100.0
|
%
|
|
|
|
|
|
|
|
|
|
|
|
|
|
|
|
|
|
|
|
|
|
|
|
|
|
|
Based upon our investment rating system, the weighted average
rating of our portfolio as of December 31, 2005,
December 31, 2006 and June 30, 2007 was approximately
2.3, 1.9 and 2.1, respectively. As of December 31, 2005,
2006 and June 30, 2007 other than one investment that had
been impaired as of December 31, 2005, we had no debt
investments that were delinquent on interest payments or which
were otherwise on non-accrual status.
Discussion
and Analysis of Results of Operations
Comparison
of six months ended June 30, 2007 and June 30,
2006
Investment
Income
For the six months ended June 30, 2007, total investment income
was $5.6 million, a $0.7 million, or 12.4%, increase over the
$4.9 million of total investment income for the six months ended
June 30, 2006. The increase was primarily attributable to a $0.6
million increase in interest, fee and dividend income from
investments. The increase in interest, fee and dividend income
is primarily attributable to (i) higher average levels of
outstanding debt investments, which was principally due to the
closing of three new debt investments in the six months ended
June 30, 2007 and several new debt investments in the last nine
months of 2006, partially offset by debt repayments received
during the same periods, and (ii) higher levels of dividend
income from portfolio equity investments. The increases in
interest and dividend income during the six months ended June
30, 2007 were partially offset by a decrease in fee income
during the six months ended June 30, 2007.
Expenses
For the six months ended June 30, 2007, total expenses increased
by approximately $1.0 million, or 41.0%, to approximately $3.4
million from $2.4 million for the six months ended June 30,
2006. The increase in total expenses excluding the professional
costs related to offering was primarily attributable to a $0.2
million increase in interest expense as a result of the
additional $9.9 million of SBIC Debentures borrowed during the
six months ended June 30, 2007 and $0.7 million of professional
costs related to this offering. The professional costs related
to the proposed initial public offering of Main Street Capital
Corporation that were deducted in determining the net increase
in members equity and partners capital principally
consisted of audit and review costs related to the financial
statements contained in this prospectus as well as other
offering-related professional fees. In addition, general and
administrative expenses increased $0.1 million primarily
attributable to an increase in transaction-related professional
fees. The management fees paid to the Investment Adviser did not
significantly change between periods.
Net
Investment Income
As a result of the $0.6 million increase in total
investment income as compared to the $1.0 million increase
in total expenses, net investment income for the six months
ended June 30, 2007, was $2.1 million, or a
15.1% decrease, compared to net investment income of $2.5
million during the six months ended June 30,
48
2006. Professional fees related to this offering represented
$0.7 million of the $1.0 million increase in total
expenses, or 20.4% of total expenses for the six months ended
June 30, 2007.
Net
Realized Income and Net Increase in Members Equity and
Partners Capital Resulting From Operations
For the six months ended June 30, 2007, net realized gains from
investments were $0.6 million, representing a $0.4 million
increase over net realized gains during the six months ended
June 30, 2006. The higher level of net realized gains during the
six months ended June 30, 2007 principally related to realized
gains on the sale or redemption of equity investments in two
portfolio companies, partially offset by the realized loss on
the disposition of two portfolio company equity investments.
The higher net realized gains in the six months ended June 30,
2007 partially offset by the lower net investment income during
the same period resulted in a $0.1 million, or 1.3%,
increase, in the net realized income for the six months ended
June 30, 2007 compared with the comparable period in 2006.
During the six months ended June 30, 2007, we recorded a net
change in unrealized appreciation in the amount of $0.4 million,
or a $3.3 million decrease over the $3.7 million in net change
in unrealized appreciation for the six months ended June 30,
2006. The lower level of net change in unrealized appreciation
for the six months ended June 30, 2007 included unrealized
appreciation on nine equity investments in portfolio companies,
offset by unrealized depreciation on three equity investments
and the reclassification of certain previously recognized
unrealized gains into realized gains on three exited
investments. The higher net change in unrealized appreciation
for the six months ended June 30, 2006 was generally
attributable to larger increases in net unrealized appreciation
from the economic performance of our portfolio companies, and a
lower amount of reclassifications related to previously
recognized unrealized appreciation and depreciation into
realized gains or losses on investments that were exited.
As a result of these events, our net increase in members
equity and partners capital resulting from operations
during the six months ended June 30, 2007, was
$3.1 million, or a 51.4% decrease compared to a net
increase in members equity and partners capital
resulting from operations of $6.4 million during the six months
ended June 30, 2006.
Comparison
of fiscal years ended December 31, 2006 and
December 31, 2005
Investment
Income
For the twelve months ended December 31, 2006, total
investment income was $9.8 million, a $2.2 million, or
29.1%, increase over the $7.6 million of total investment
income for the twelve months ended December 31, 2005. The
increase was attributable to a $1.7 million increase in
interest, fee and dividend income from investments and a
$0.5 million increase in interest from idle funds. The
increase in interest, fee and dividend income is primarily
attributable to (i) higher average levels of outstanding
debt investments, which was principally due to the closing of
eight new debt investments totaling $24.7 million during
2006, partially offset by debt repayments in 2006,
(ii) higher levels of fee income attributable to greater
investment activity and (iii) the fact that several
portfolio companies began paying dividends on our equity
investments during the year. The increase in interest income
from idle funds during 2006 was attributable to higher cash
balances as a result of the final capital call by Main Street
Mezzanine Fund from the Limited Partners in September 2005.
Expenses
For the twelve months ended December 31, 2006, total
expenses increased by approximately $0.7 million, or 15.9%,
to approximately $4.9 million from $4.2 million for
the twelve months ended December 31, 2005. The increase in
total expenses was primarily attributable to a $0.7 million
increase in interest expense as a result of $45.1 million
of SBIC Debentures being outstanding for the full year of 2006.
The management fees paid to the Investment Adviser and other
general and administrative expenses did not significantly change
between 2006 and 2005.
49
Net
Investment Income
As a result of the $2.2 million increase in total
investment income as compared to the $0.7 million increase
in total expenses, net investment income for the twelve months
ended December 31, 2006, was $4.9 million, or a 45.5%
increase, compared to net investment income of $3.4 million
during the twelve months ended December 31, 2005.
Net
Realized Income and Net Increase in Members Equity and
Partners Capital Resulting From Operations
For the twelve months ended December 31, 2006, net realized
gains from investments were $2.4 million, or a 63.3%
increase over the $1.5 million of net realized gains during
the twelve months ended December 31, 2005. The higher level
of net realized gains during 2006 principally related to greater
gains on the sale or redemption of equity investments in five
portfolio companies, partially offset by the write off of one
portfolio company investment.
The higher net realized gains in 2006 coupled with the higher
net investment income during 2006 resulted in a
$2.5 million, or 51.0%, increase, in the net realized
income for the twelve months ended December 31, 2006
compared with the twelve months ended December 31, 2005.
During the twelve months ended December 31, 2006, we
recorded a net change in unrealized appreciation in the amount
of $8.5 million, or a 179.9% increase over the
$3.0 million in net change in unrealized appreciation for
the twelve months ended December 31, 2005. The higher 2006
unrealized appreciation included unrealized appreciation on 13
equity investments in portfolio companies partially offset by
unrealized depreciation on four equity investments. The higher
unrealized appreciation for 2006 was generally attributable to
better economic performance by our portfolio companies, as
adjusted for reclassification of prior year unrealized
appreciation and depreciation into realized gains or losses on
certain investments that were exited during 2006.
As a result of these events, our net increase in members
equity and partners capital resulting from operations
during the year ended December 31, 2006, was
$15.8 million, or a 100.5% increase compared to a net
increase in members equity and partners capital
resulting from operations of $7.9 million during the year
ended December 31, 2005.
Comparison
of fiscal years ended December 31, 2005 and
December 31, 2004
Investment
Income
For the twelve months ended December 31, 2005, total
investment income was $7.6 million, a $3.1 million, or
69.4%, increase over the $4.5 million of total investment
income for the twelve months ended December 31, 2004. The
increase was attributable to a $2.9 million increase in
interest, fee and dividend income from investments and
approximately a $0.2 million increase in interest from idle
funds. The increase in interest, fee and dividend income is
primarily attributable to (i) higher average levels of
outstanding debt investments due to the closing of seven new
debt investments in 2005 totaling $15.7 million, partially
offset by debt repayments in 2005, (ii) higher levels of
fee income attributable to greater investment activity and
(iii) the fact that one portfolio company began paying
dividends on our equity investment during the year 2005. The
increase in interest income from idle funds during 2005 was
attributable to higher cash balances as a result of the final
capital call by Main Street Mezzanine Fund from the Limited
Partners in September 2005.
Expenses
For the twelve months ended December 31, 2005, total
expenses increased by approximately $1.2 million, or 41.1%,
to approximately $4.2 million from $3.0 million for
the twelve months ended December 31, 2004. The increase in
total expenses was primarily attributable to a $1.2 million
increase in interest expense as a result of $23.1 million
of SBIC debenture borrowings drawn during 2005 in order to
support new investment activities. The management fees paid to
the Investment Adviser and other general and administrative
expenses did not significantly change between 2005 and 2004.
50
Net
Investment Income
As a result of the $3.1 million
year-over-year
increase in total investment income as compared to the
$1.2 million
year-over-year
increase in total expenses, net investment income for the twelve
months ended December 31, 2005, was $3.4 million, or a
125.9% increase, compared to net investment income of
$1.5 million during the twelve months ended
December 31, 2004.
Net
Realized Income and Net Increase in Members Equity and
Partners Capital Resulting From Operations
For the twelve months ended December 31, 2005, net realized
gains from investments were $1.5 million, or a 27.1%
increase over the $1.2 million of net realized gains during
the twelve months ended December 31, 2004. The higher level
of net realized gains during 2005 principally related to gains
from the sale or redemption of equity investments in four
portfolio companies.
The higher net realized gains in 2005 coupled with the higher
net investment income during 2005 resulted in a
$2.2 million or 82.5% increase in the net realized income
for the twelve months ended December 31, 2005 compared with
the twelve months ended December 31, 2004.
During the twelve months ended December 31, 2005, we
recorded a net change in unrealized appreciation in the amount
of $3.0 million, or a 71.8% increase over the
$1.8 million net change in unrealized appreciation for the
twelve months ended December 31, 2004. The higher 2005
unrealized appreciation included unrealized appreciation on
eight equity investments in portfolio companies partially offset
by unrealized depreciation on three equity investments. The
higher unrealized appreciation for 2005 was generally
attributable to better economic performance by our portfolio
companies, as adjusted for reclassification of prior year
unrealized appreciation and depreciation into realized gains or
losses on certain investments that were exited during 2005.
As a result of these events, our net increase in members
equity and partners capital resulting from operations
during the year ended December 31, 2005, was
$7.9 million, or a 78.2% increase compared to a net
increase in members equity and partners capital
resulting from operations of $4.4 million during the year
ended December 31, 2004.
Liquidity
and Capital Resources
Cash
Flows
For the six months ended June 30, 2007, we experienced a
net increase in cash and equivalents in the amount of
$3.9 million. During that period, we generated
$2.6 million of cash from our operating activities
primarily from net investment income. During the six months
ended June 30, 2007, we used $3.7 million in net cash
for investing activities. During the first six months of 2007,
net cash used for investing activities principally included the
funding of three new investments and several smaller follow-on
investments for a total of $10.3 million of invested
capital, partially offset by $5.4 million in cash proceeds
from repayment of debt investments and $1.1 million of cash
proceeds from the redemption and sale of several equity
investments. During the first six months of 2007, we generated
$4.9 million in cash from financing activities, which
principally consisted of the net proceeds from $9.9 million
in additional SBIC debenture borrowings, partially offset by
$4.6 million of cash distributions to partners and
$0.2 million of payments related to deferred offering costs.
For the twelve months ended December 31, 2006, we
experienced a net decrease in cash and cash equivalents in the
amount of $12.5 million. During that period, we generated
$4.2 million of cash from our operating activities
primarily from net investment income. During 2006, we used
$10.9 million in cash for investing activities. The
2006 net cash used for investing activities included the
funding of new or follow on investments for a total of
$28.1 million of invested capital, partially offset by
$12.2 million in cash proceeds from repayments of debt
investments and $5.0 million of cash proceeds from the
redemption or sale of several equity investments. During 2006,
we used $5.9 million in cash for financing activities which
principally consisted of $6.2 million of cash distributions
to partners (including a $0.5 million return of capital
distribution) partially offset by additional partner
contributions.
51
For the twelve months ended December 31, 2005, we
experienced a net increase in cash and cash equivalents in the
amount of $25.5 million. During that period, we generated
$3.0 million of cash from our operating activities
primarily from net investment income. During 2005, we used
$8.2 million in cash for investing activities. The
2005 net cash used for investing activities principally
included the funding of new or follow on investments for a total
of $19.7 million of invested capital, partially offset by
$10.3 million in cash proceeds from repayment of debt
investments and $1.1 million of cash proceeds from the
redemption and sale of several equity investments. During 2005,
we generated $30.7 million in cash from financing
activities, which principally consisted of the net proceeds from
$23.1 million in additional SBIC debenture borrowings and
$11.0 million in additional partner capital contributions,
partially offset by $2.9 million of cash distributions to
partners. The additional SBIC debenture borrowings and
additional partner capital contributions during 2005 were used
to support our investment activities.
For the twelve months ended December 31, 2004, we
experienced a net decrease in cash and cash equivalents in the
amount of $0.7 million. During that period, we generated
$1.8 million of cash from our operating activities
primarily from net investment income. During 2004, we used
$16.8 million in cash for investing activities. The
2004 net cash used for investing activities principally
included the funding of new and follow on investments for a
total of $22.2 million of invested capital, partially
offset by $1.5 million in cash proceeds from repayment of
debt investments and $3.9 million of cash proceeds from the
redemption and sale of several equity investments and related
derivative transactions. During 2004, we generated
$14.2 million in cash from financing activities which
principally consisted of the net proceeds from
$17.0 million in additional SBIC debenture borrowings,
partially offset by $2.3 million of cash distributions to
partners. The additional SBIC debenture borrowings during 2004
were used to support our investment activities.
Capital
Resources
As of June 30, 2007, we had $17.7 million in cash and
cash equivalents, and our net assets totaled $41.8 million.
We intend to generate additional cash primarily from net
proceeds of this offering and any future offerings of
securities, future borrowings as well as cash flows from
operations, including income earned from investments in our
portfolio companies and, to a lesser extent, from the temporary
investment of cash in U.S. government securities and other
high-quality debt investments that mature in one year or less.
Our primary use of funds will be investments in portfolio
companies and cash distributions to holders of our common stock.
In order to satisfy the Code requirements applicable to a RIC,
we intend to distribute to our stockholders substantially all of
our income except for certain net capital gains. We expect to
declare our initial dividend in November 2007 and pay the
dividend on or before December 31, 2007. In addition, as a
business development company, we generally will be required to
meet a coverage ratio of total assets to total senior
securities, which include all of our borrowings and any
preferred stock we may issue in the future, of at least 200.0%.
This requirement will limit the amount that we may borrow. Upon
the receipt of the net proceeds from this offering, we will be
in compliance with the asset coverage ratio under the 1940 Act.
We anticipate that we will continue to fund our investment
activities through a combination of debt and additional equity
capital. Due to Main Street Mezzanine Funds status as a
licensed SBIC, it has the ability to issue debentures guaranteed
by the SBA at favorable interest rates. Under the Small Business
Investment Act and the SBA rules applicable to SBICs, an SBIC
can have outstanding at any time debentures guaranteed by the
SBA generally in an amount up to twice its regulatory capital,
which generally is the amount raised from private investors. The
maximum statutory limit on the dollar amount of outstanding
debentures guaranteed by the SBA issued by a single SBIC or
group of SBICs under common control as of June 30, 2007,
was $127.2 million (which amount is subject to increase on
an annual basis based on cost of living index increases).
Because of our and our investment teams affiliations with
Main Street Capital II, a separate SBIC which commenced
investment operations in January 2006, Main Street Mezzanine
Fund and Main Street Capital II may be deemed to be a group
of SBICs under common control. Thus, the dollar amount of
SBA-guaranteed debentures that can be issued collectively by
Main Street Mezzanine Fund and Main Street Capital II may
be
52
limited to $127.2 million, absent relief from the SBA.
Currently, we, through Main Street Mezzanine Fund, do not intend
to borrow SBA-guaranteed indebtedness in excess of
$55.0 million based upon Main Street Mezzanine Funds
existing equity capital.
Debentures guaranteed by the SBA have fixed interest rates that
approximate prevailing
10-year
Treasury Note rates plus a spread and have a maturity of ten
years with interest payable semi-annually. The principal amount
of the debentures is not required to be paid before maturity but
may be pre-paid at any time. Debentures issued prior to
September 2006, were subject to pre-payment penalties during
their first five years. Those pre-payment penalties no longer
apply to debentures issued after September 1, 2006. On
June 30, 2007, Main Street Mezzanine Fund had
$55.0 million of outstanding indebtedness guaranteed by the
SBA, which carried an average fixed interest rate of 5.8%.
Recently
Issued Accounting Standards
In December 2004, the Financial Accounting Standards Board
(FASB) issued FASB Statement No. 123 (revised
2004) Share Based Payment (SFAS 123R).
Generally, the approach in SFAS 123R is similar to the
approach described in SFAS 123; however, SFAS 123R
requires all share-based payments to employees, including grants
of employee stock options, to be recognized in the income
statement based on their fair values. Pro forma disclosure is no
longer an alternative. We adopted SFAS 123R effective
January 1, 2006 and there was no impact on our combined
financial statements.
In May 2005, the FASB issued SFAS No. 154, Accounting
Changes and Error Corrections (SFAS 154),
which replaces Accounting Principles Board Opinion No. 20,
Accounting Changes and SFAS No. 3,
Reporting Accounting Changes in Interim Financial
Statements An Amendment of APB Opinion
No. 28. SFAS 154 provides guidance on the
accounting for and reporting of accounting changes and error
corrections. It establishes retrospective application, or the
latest practicable date, as the required method of reporting a
change in accounting principle and the reporting of a correction
of an error. SFAS 154 is effective for accounting changes
and corrections of errors made in fiscal years beginning after
December 15, 2005. The adoption of this statement did not
have a material effect on our combined financial statements.
In September 2006, The FASB issued SFAS No. 157,
Fair Value Measurements. FASB Statement No. 157
defines fair value, establishes a framework for measuring fair
value in generally accepted accounting principles, and expands
disclosures about fair value measurements. This statement
addressed how to calculate fair value measurements required or
permitted under other accounting pronouncements. Accordingly,
this statement does not require any new fair value measurements.
However, for some entities, the application of this statement
will change current practice. FASB Statement No. 157 is
effective for financial statements issued for fiscal years
beginning after November 15, 2007. Early adoption is
permitted, provided that financial statements for that fiscal
year, including any interim periods within that fiscal year,
have not been issued. We are currently evaluating the impact, if
any, that the implementation of SFAS No. 157 will have
on our results of operations or financial condition.
In September 2006, the SEC issued Staff Accounting Bulletin
No. 108, Considering Effects of Prior Year
Misstatements when Quantifying Misstatements in Current Year
Financial Statements, (SAB 108).
SAB 108, which became effective beginning on
January 1, 2007, provides guidance on the consideration of
the effects of prior periods misstatements in quantifying
current year misstatements for the purpose of a materiality
assessment. SAB 108 requires an entity to evaluate the
impact of correcting all misstatements, including both the
carryover and reversing effects of prior year misstatements, on
current year financial statements. If a misstatement is material
to the current year financial statements, the prior year
financial statements should also be corrected, even though such
revision was, and continues to be, immaterial to the prior year
financial statements. Correcting prior year financial statements
for immaterial errors would not require previously filed reports
to be amended. Such correction should be made in the current
period filings. Management has evaluated the impact of adopting
SAB 108. The adoption of SAB 108 did not have a
material impact on our combined financial statements.
In February 2007, the FASB issued Statement of Financial
Accounting Standards No. 159, The Fair Value Option for
Financial Assets and Financial Liabilities
(SFAS 159), which provides companies with an
option
53
to report selected financial assets and liabilities at fair
value. The objective of SFAS 159 is to reduce both
complexity in accounting for financial instruments and the
volatility in earnings caused by measuring related assets and
liabilities differently. SFAS 159 establishes presentation
and disclosure requirements designed to facilitate comparisons
between companies that choose different measurement attributes
for similar types of assets and liabilities and to more easily
understand the effect of the companys choice to use fair
value on its earnings. SFAS 159 also requires entities to
display the fair value of the selected assets and liabilities on
the face of the combined balance sheet. SFAS 159 does not
eliminate disclosure requirements of other accounting standards,
including fair value measurement disclosures in SFAS 157.
This Statement is effective as of the beginning of an
entitys first fiscal year beginning after
November 15, 2007. Early adoption is permitted as of the
beginning of the previous fiscal year provided that the entity
makes that choice in the first 120 days of that fiscal year
and also elects to apply the provisions of Statement 157.
At this time, we are evaluating the implications of
SFAS 159, and its impact on our financial statements has
not yet been determined.
Off-Balance
Sheet Arrangements
We may be a party to financial instruments with off-balance
sheet risk in the normal course of business to meet the
financial needs of our portfolio companies. These instruments
include commitments to extend credit and involve, to varying
degrees, elements of credit risk in excess of the amount
recognized in the balance sheet. However, as of June 30,
2007, we had no unused firm commitments to extend credit to our
portfolio companies, which would not be reflected on our balance
sheet.
Contractual
Obligations
As of December 31, 2006, our future fixed commitments for
cash payments on contractual obligations for each of the next
five years and thereafter are as follows:
| |
|
|
|
|
|
|
|
|
|
|
|
|
|
|
|
|
|
|
|
|
|
|
|
|
|
|
|
|
|
|
|
|
|
|
|
|
|
|
|
|
|
|
|
|
|
|
|
|
|
2012 and
|
|
|
|
|
Total
|
|
|
2007
|
|
|
2008
|
|
|
2009
|
|
|
2010
|
|
|
2011
|
|
|
Thereafter
|
|
|
|
|
(dollars in thousands)
|
|
|
|
|
SBIC debentures payable
|
|
$
|
45,100
|
|
|
$
|
|
|
|
$
|
|
|
|
$
|
|
|
|
$
|
|
|
|
$
|
|
|
|
$
|
45,100
|
|
|
Interest due on SBIC debentures
|
|
|
21,337
|
|
|
|
2,558
|
|
|
|
2,565
|
|
|
|
2,558
|
|
|
|
2,558
|
|
|
|
2,558
|
|
|
|
8,540
|
|
|
|
|
|
|
|
|
|
|
|
|
|
|
|
|
|
|
|
|
|
|
|
|
|
|
|
|
|
|
|
|
Total
|
|
$
|
66,437
|
|
|
$
|
2,558
|
|
|
$
|
2,565
|
|
|
$
|
2,558
|
|
|
$
|
2,558
|
|
|
$
|
2,558
|
|
|
$
|
53,640
|
|
|
|
|
|
|
|
|
|
|
|
|
|
|
|
|
|
|
|
|
|
|
|
|
|
|
|
|
|
|
|
During the six months ended June 30, 2007, Main Street
Mezzanine Fund issued $9.9 million in SBIC Debentures which
have a maturity date of March 1, 2017. The annual interest
due on these additional SBIC Debentures is approximately
$0.6 million.
Main Street Mezzanine Fund is obligated for payments under the
management services agreement with the Investment Adviser as
more fully described in Formation; Business Development
Company and Regulated Investment Company Elections and in
the Notes to Combined Financial Statements elsewhere in this
prospectus. The management fees payable under such management
services agreement are approximately $2 million for the
year ending December 31, 2007. Upon consummation of the
formation transactions described in this prospectus, the
Investment Adviser will become our wholly-owned subsidiary.
Quantitative
and Qualitative Disclosure about Market Risk
We are subject to financial market risks, including changes in
interest rates. Changes in interest rates affect both our cost
of funding and the valuation of our investment portfolio. Our
risk management systems and procedures are designed to identify
and analyze our risk, to set appropriate policies and limits and
to continually monitor these risks and limits by means of
reliable administrative and information systems and other
policies and programs. Our investment income will be affected by
changes in various interest rates, including LIBOR and prime
rates, to the extent of any debt investments that include
floating interest rates. The significant majority of our debt
investments are made with fixed interest rates for the term of
the investment. However, as of June 30, 2007, approximately
3.7% of our debt investment portfolio (at cost) bore
54
interest at floating rates. All of our current outstanding
indebtedness is subject to fixed interest rates for the
10-year life
of such debt. At June 30, 2007, December 31, 2006 and
2005, based on our applicable levels of floating-rate debt
investments, a 1.0% change in interest rates would not have a
material effect on our level of interest income from debt
investments.
Related
Party Transactions
Main Street Mezzanine Fund has co-invested with Main Street
Capital II in several investments since January 2006. Main
Street Capital II and Main Street Mezzanine Fund are both
managed by the Investment Adviser and the general partners for
Main Street Mezzanine Fund and Main Street Capital II are
under common control. Main Street Capital II is an SBIC
with similar investment objectives to Main Street Mezzanine Fund
and which began its investment operations in January 2006. The
co-investments among the two funds were made at the same time
and on the same terms and conditions. The
co-investments
were made in accordance with the Investment Advisers
conflicts policy and in accordance with the applicable SBIC
conflict of interest regulations.
Main Street Mezzanine Fund paid $1.9 million in management
fees to the Investment Adviser for each of the years ended
December 31, 2004, 2005 and 2006. Main Street Mezzanine
Fund paid $1.0 million in management fees to the Investment
Advisor for the six months ended June 30, 2007 and
June 30, 2006. The Investment Adviser is an affiliate of
Main Street Mezzanine Fund as it is commonly controlled by
principals who also control the General Partner.
The principals of the General Partner, management of the
Investment Adviser, and their affiliates, collectively have
invested $3.6 million in the limited partnership interests
of Main Street Mezzanine Fund, representing approximately 13.5%
of such limited partner interests.
55
Information about our senior securities is shown in the
following table as of December 31 for the years indicated
in the table, unless otherwise noted. Grant Thornton LLPs
report on the senior securities table as of December 31,
2006, is attached as an exhibit to the registration statement of
which this prospectus is a part.
| |
|
|
|
|
|
|
|
|
|
|
|
|
|
|
|
|
|
|
|
Total Amount
|
|
|
|
|
|
|
|
|
|
|
|
|
|
Outstanding
|
|
|
|
|
|
Involuntary
|
|
|
|
|
|
|
|
Exclusive of
|
|
|
Asset
|
|
|
Liquidating
|
|
|
Average
|
|
|
|
|
Treasury
|
|
|
Coverage
|
|
|
Preference
|
|
|
Market Value
|
|
|
Class and Year
|
|
Securities(1)
|
|
|
per
Unit(2)
|
|
|
per
Unit(3)
|
|
|
per
Unit(4)
|
|
|
|
|
(dollars in thousands)
|
|
|
|
|
|
|
|
|
|
|
|
|
|
SBIC debentures payable
|
|
|
|
|
|
|
|
|
|
|
|
|
|
|
|
|
|
2003
|
|
$
|
5,000
|
|
|
$
|
3,994
|
|
|
|
|
|
|
|
N/A
|
|
|
2004
|
|
|
22,000
|
|
|
|
1,784
|
|
|
|
|
|
|
|
N/A
|
|
|
2005
|
|
|
45,100
|
|
|
|
1,738
|
|
|
|
|
|
|
|
N/A
|
|
|
2006
|
|
|
45,100
|
|
|
|
1,959
|
|
|
|
|
|
|
|
N/A
|
|
|
2007 (as of June 30, unaudited)
|
|
|
55,000
|
|
|
|
1,761
|
|
|
|
|
|
|
|
N/A
|
|
|
|
|
|
(1) |
|
Total amount of each class of
senior securities outstanding at the end of the period presented.
|
| |
|
(2) |
|
Asset coverage per unit is the
ratio of the carrying value of our total consolidated assets,
less all liabilities and indebtedness not represented by senior
securities, to the aggregate amount of senior securities
representing indebtedness. Asset coverage per unit is expressed
in terms of dollar amounts per $1,000 of indebtedness.
|
| |
|
(3) |
|
The amount to which such class of
senior security would be entitled upon the involuntary
liquidation of the issuer in preference to any security junior
to it. The indicates information which the
Securities and Exchange Commission expressly does not require to
be disclosed for certain types of senior securities.
|
| |
|
(4) |
|
Not applicable because senior
securities are not registered for public trading.
|
56
General
Main
Street
We are a specialty investment company focused on providing
customized financing solutions to lower middle market companies,
which we define as companies with annual revenues between
$10.0 million and $100.0 million. Our investment
objective is to maximize our portfolios total return by
generating current income from our debt investments and
realizing capital appreciation from our equity-related
investments. Our investments generally range in size from
$2.0 million to $15.0 million. For larger investments
in this range, we have generally secured co-investments from
other institutional investors due to our historical regulatory
size limits. Since our wholly-owned subsidiary, Main Street
Mezzanine Fund, was formed in 2002, it has funded over
$100 million in debt and equity investments. Our ability to
invest across a companys capital structure, from senior
secured loans to subordinated debt to equity securities, allows
us to offer portfolio companies a comprehensive suite of
financing solutions, or one-stop financing.
We typically seek to partner with entrepreneurs, business owners
and management teams to provide customized financing for
strategic acquisitions, business expansion and other growth
initiatives, ownership transitions and recapitalizations. In
structuring transactions, we seek to protect our rights, manage
our risk and create value by: (i) providing financing at
lower leverage ratios; (ii) taking first priority liens on
assets; and (iii) providing equity incentives for
management teams of our portfolio companies. We seek to avoid
competing with other capital providers for transactions because
we believe competitive transactions often have execution risks
and can result in potential conflicts among creditors and lower
returns due to more aggressive valuation multiples and higher
leverage ratios. In that regard, based upon information provided
to us by our portfolio companies (which we have not
independently verified), our portfolio had a total net debt to
EBITDA (Earnings Before Interest, Taxes, Depreciation and
Amortization) ratio of approximately 3.4 to 1.0 and a total
EBITDA to interest expense ratio of 2.1 to 1.0. In calculating
these ratios, we included all portfolio company debt, EBITDA and
interest expense as of June 30, 2007, including debt junior
to our debt investments but excluding amounts related to one
portfolio company with less than one year of operations. If we
also excluded debt junior to our debt investments in calculating
these ratios, the ratios would be 2.8 to 1.0 and 2.3 to 1.0,
respectively. In addition, approximately 90% of our total
investments at cost are debt investments and over 90.0% of such
debt investments at cost were secured by first priority liens on
the assets of our portfolio companies as of June 30, 2007.
At June 30, 2007, our average fully diluted ownership in
portfolio companies where we have an equity warrant and/or
direct equity investment was approximately 22%.
As of June 30, 2007, we had debt and equity investments in
25 portfolio companies with an aggregate fair market value of
$81.1 million and the weighted average effective yield on
all of our debt investments was approximately 14.7%. Weighted
effective average yields are computed using the effective
interest rates for all debt investments at June 30, 2007,
including amortization of deferred debt origination fees and
original issue discount. As of June 30, 2007, the weighted
average effective yield on all of our outstanding debt
investments was 13.8%, excluding the impact of the deferred debt
origination fee amortization.
As of September 17, 2007, we have received executed
non-binding term sheets for approximately $13 million gross
investment commitments in prospective portfolio companies. These
proposed investments are subject to the completion of our due
diligence and approval process as well as negotiation of
definitive agreements with the prospective portfolio companies
and, as a result, may not result in completed investments.
Why We
Are Going Public
In 2002, Main Street Mezzanine Fund raised its initial capital,
obtained its license to operate as an SBIC and began investing
its capital. While we intend to continue to operate Main Street
Mezzanine Fund as an SBIC and to utilize lower cost capital we
can access through the SBAs SBIC Debenture Program, which
we refer to as SBA leverage or SBIC leverage, to partially fund
our investment portfolio, we believe that being a
57
public company will offer certain key advantages for our
business that would not be available to us if we continue to
operate as a private SBIC. These key advantages include:
|
|
|
| |
|
Permanent Capital Base and Longer Investment
Horizon. Unlike traditional private investment
vehicles such as SBICs, which typically are finite-life limited
partnerships with a limited investment horizon, we will operate
as a corporation with a perpetual life and no requirement to
return capital to investors. We believe raising separate pools
of capital with finite investment terms unreasonably diverts
managements time from its basic investment activities. We
believe that our new structure will allow us to make investments
with a longer investment horizon and to better control the
timing and method of exiting our investments, which we believe
will enhance our returns.
|
| |
| |
|
Investment Efficiency. SBICs are subject to a
number of regulatory restrictions on their investment
activities, including limits on the size of individual
investments and the size and types of companies in which they
are permitted to invest. Subsequent to the consummation of this
offering, we may make investments through Main Street Capital
Corporation without these restrictions, allowing us to pursue
certain attractive investment opportunities that we previously
were required to forgo. In addition, as a public company with
more capital available, we generally will not be required to
secure co-investments from non-affiliated investors for
investments exceeding our historical regulatory size limits.
|
| |
| |
|
Greater Access to Capital. As a public
company, we expect to have access to greater amounts and types
of capital that we can use to grow our investment portfolio. In
addition, we should be able to obtain additional capital in a
more efficient and cost effective manner than if we were to
remain a private entity. We will also have the ability to spread
our overhead and operating costs over a larger capital base.
|
| |
| |
|
Key Personnel Retention. Retaining and
providing proper incentives to key personnel over longer periods
of time is critical to the success of our operations. As a
public company, we will have the ability to provide competitive
rates of compensation, including equity incentives to current
and future employees, to further align their economic interests
with our stockholders.
|
Market
Opportunity
Our business is to provide customized financing solutions to
lower middle market companies, which we define as companies with
annual revenues between $10.0 million and
$100.0 million. Based on a search of the Dun and Bradstreet
database completed on June 20, 2007, we believe there are
approximately 68,000 companies in the United States with
revenues between $10.0 million and $100.0 million. We
believe many lower middle market companies are unable to obtain
sufficient financing from traditional financing sources. Due to
evolving market trends, traditional lenders and other sources of
private investment capital have focused their efforts on larger
companies and transactions. We believe this dynamic is
attributable to several factors, including the consolidation of
commercial banks and the aggregation of private investment funds
into larger pools of capital that are focused on larger
investments. In addition, many current funding sources do not
have relevant experience in dealing with some of the unique
business issues facing lower middle market companies.
Consequently, we believe that the market for lower middle market
investments, particularly those investments of less than
$10.0 million, is currently underserved and less
competitive. This market situation creates the opportunity for
us to meet the financing requirements of the lower middle market
companies while also negotiating favorable transaction terms and
equity participations.
Business
Strategy
Our investment objective is to maximize our portfolios
total return by generating current income from our debt
investments and realizing capital appreciation from our
equity-related investments. We have adopted the following
business strategies to achieve our investment objective:
|
|
|
| |
|
Delivering Customized Financing Solutions. We
believe our ability to provide a broad range of customized
financing solutions to lower middle market companies sets us
apart from other capital providers that focus on providing a
limited number of financing solutions. We offer to our portfolio
|
58
|
|
|
| |
|
companies customized debt financing solutions with equity
components that are tailored to the facts and circumstances of
each situation. Our ability to invest across a companys
capital structure, from senior secured loans to subordinated
debt to equity securities, allows us to offer our portfolio
companies a comprehensive suite of financing solutions, or
one-stop financing.
|
|
|
|
| |
|
Focusing on Established Companies in the Lower Middle
Market. We generally invest in companies with
established market positions, experienced management teams and
proven revenue streams. Those companies generally possess better
risk-adjusted return profiles than newer companies that are
building management or are in the early stages of building a
revenue base. In addition, established lower middle market
companies generally provide opportunities for capital
appreciation.
|
| |
| |
|
Leveraging the Skills and Experience of Our Investment
Team. Our investment team has over 35 years
of combined experience in lending to and investing in lower
middle market companies. The members of our investment team have
broad investment backgrounds, with prior experience at private
investment funds, investment banks and other financial services
companies, and currently include five certified public
accountants and one chartered financial analyst. The expertise
of our investment team in analyzing, valuing, structuring,
negotiating and closing transactions should provide us with
competitive advantages by allowing us to consider customized
financing solutions and non-traditional and complex structures.
|
| |
| |
|
Maintaining Portfolio Diversification. We seek
to maintain a portfolio of investments that is appropriately
diversified among various companies, industries, geographic
regions and end markets. This portfolio diversity is intended to
mitigate the potential effects of negative economic events for
particular companies, regions and industries.
|
| |
| |
|
Capitalizing on Strong Transaction Sourcing
Network. Our investment team seeks to leverage
its extensive network of referral sources for investments in
lower middle market companies developed over the last ten years.
Since 2002, we have originated and been the lead investor in
over 25 principal investment transactions and have developed a
reputation in our marketplace as a responsive, efficient and
reliable source of financing, which has created growing
proprietary deal flow for us.
|
| |
| |
|
Benefiting from Lower Cost of Capital. Main
Street Mezzanine Funds SBIC license has allowed it and,
subject to SBA approval, will allow us to issue SBA-guaranteed
debentures. SBA-guaranteed debentures carry long-term fixed
rates that are generally lower than rates on comparable bank and
public debt. Because lower cost SBA leverage is, and will
continue to be, a significant part of a capital base, our
relative cost of debt capital should be lower than many of our
competitors.
|
Investment
Criteria
Our investment team has identified the following investment
criteria that it believes are important in evaluating
prospective portfolio companies. Our investment team uses these
criteria in evaluating investment opportunities for us. However,
not all of these criteria were, or will be, met in connection
with each of our investments.
|
|
|
| |
|
Proven Management Team with Meaningful Financial
Commitment. We look for operationally-oriented
management with direct industry experience and a successful
track record. In addition, we expect the management team of each
portfolio company to have meaningful equity ownership in the
portfolio company to better align our respective economic
interests. We believe management teams with these attributes are
more likely to manage the companies in a manner that protects
our debt investment and enhances the value of our equity
investment.
|
| |
| |
|
Established Companies with Positive Cash
Flow. We generally seek to invest in established
companies with sound historical financial performance. We
typically focus on companies that have historically generated
EBITDA of greater than $1.0 million and commensurate levels
of free cash flow. We generally do not intend to invest in
start-up
companies or companies with speculative business plans.
|
59
|
|
|
| |
|
Defensible Competitive Advantages/Favorable Industry
Position. We primarily focus on companies having
competitive advantages in their respective markets and/or
operating in industries with barriers to entry, which may help
to protect their market position and profitability.
|
| |
| |
|
Exit Alternatives. We expect that the primary
means by which we exit our debt investments will be through the
repayment of our investment from internally generated cash flow
and/or
refinancing. In addition, we seek to invest in companies whose
business models and expected future cash flows may provide
alternate methods of repaying our investment, such as through a
strategic acquisition by other industry participants or a
recapitalization.
|
Investments
Debt
Investments
Historically, Main Street Mezzanine Fund has made debt
investments principally in the form of single tranche debt.
Single tranche debt financing involves issuing one debt
security that blends the risk and return profiles of both
secured and subordinated debt. We believe that single
tranche debt is more appropriate for many lower middle
market companies given their size in order to reduce structural
complexity and potential conflicts among creditors.
Our debt investments generally have terms of three to seven
years, with limited required amortization prior to maturity, and
provide for monthly or quarterly payment of interest at fixed
interest rates between 12.0% and 14.0% per annum, payable
currently in cash. In some instances, we have provided floating
interest rates for a small portion of a single tranche debt
security. In addition, certain debt investments may have a form
of interest that is not paid currently but is accrued and added
to the loan balance and paid at maturity. We refer to this as
PIK interest. We typically structure our debt investments with
the maximum seniority and collateral that we can reasonably
obtain while seeking to achieve our total return target. In most
cases, our debt investment will be collateralized by a first
lien on substantially all the assets of the portfolio company.
As of June 30, 2007, over 90.0% of our debt investments
were secured by first priority liens on the assets of the
portfolio company and the rest of our debt investments were
secured on a second lien basis.
While we will continue to focus on single tranche debt
investments, we also anticipate structuring some of our future
debt investments as mezzanine loans. We anticipate that these
mezzanine loans will be primarily junior secured or unsecured,
subordinated loans that provide for relatively high fixed
interest rates that will provide us with significant current
interest income. These loans typically will have interest-only
payments in the early years, with amortization of principal
deferred to the later years of the mezzanine loan term. Also, in
some cases, our mezzanine loans may be collateralized by a
subordinated lien on some or all of the assets of the borrower.
Typically, our mezzanine loans will have maturities of three to
five years. We will generally target fixed interest rates of
12.0% to 14.0%, payable currently in cash for our mezzanine loan
investments with higher targeted total returns from equity
warrants, direct equity investments or PIK interest.
In addition to seeking a senior lien position in the capital
structure of our portfolio companies, we seek to limit the
downside potential of our investments by negotiating covenants
that are designed to protect our investments while affording our
portfolio companies as much flexibility in managing their
businesses as possible. Such restrictions may include
affirmative and negative covenants, default penalties, lien
protection, change of control or change of management
provisions, key man life insurance, guarantees, equity pledges,
personal guaranties, where appropriate, and put rights. In
addition, we typically seek board seats or observation rights in
all of our portfolio companies.
Warrants
In connection with our debt investments, we have historically
received equity warrants to establish or increase a minority
equity interest in the portfolio company. Warrants we receive in
connection with a debt investment typically require only a
nominal cost to exercise, and thus, as a portfolio company
appreciates in value, we may achieve additional investment
return from this equity interest. We typically structure the
warrants to provide provisions protecting our rights as a
minority-interest holder, as well as secured or
60
unsecured put rights, or rights to sell such securities back to
the portfolio company, upon the occurrence of specified events.
In certain cases, we also may obtain registration rights in
connection with these equity interests, which may include demand
and piggyback registration rights.
Direct
Equity Investments
We also will seek to make direct equity investments in
situations where appropriate to align our interests with key
management and stockholders, and to allow for some participation
in the appreciation in enterprise values of our portfolio
companies. We usually make our direct equity investments in
connection with debt investments. In addition, we may have both
equity warrants and direct equity positions in some of our
portfolio companies. We seek to maintain fully-diluted equity
positions in our portfolio companies of 5.0% to 50.0%, and may
have controlling interests in some instances. We have a value
orientation toward our direct equity investments and have
traditionally been able to purchase our equity investments at
reasonable valuations.
Investment
Process
Our investment committee is responsible for all aspects of our
investment process. The current members of our investment
committee are Messrs. Foster, Reppert and Magdol. Our
investment strategy involves a team approach whereby
potential transactions are screened by members of our investment
team before being presented to the investment committee. Our
investment committee meets at least once a week but also meets
on an as needed basis depending on transaction volume. Our
investment committee generally categorizes our investment
process into seven distinct stages:
Deal
Generation/Origination
Deal generation and origination is maximized through
long-standing and extensive relationships with industry
references, brokers, commercial and investment bankers,
entrepreneurs, services providers such as lawyers and
accountants, as well as current and former portfolio companies
and investors. Our investment team has focused its investment
efforts in prior investment funds on lower middle market
companies. We have developed a reputation as a knowledgeable,
reliable and active source of capital and assistance in this
sector. This focus and level of historical deal activity in the
lower middle market has led to deal flow momentum for our
investment activities. In addition, we anticipate that we will
obtain leads from our greater visibility as a public company.
Screening
During the screening process, if a transaction initially meets
our investment criteria, we will perform preliminary due
diligence, taking into consideration some or all of the
following factors:
|
|
|
| |
|
A comprehensive financial model based on quantitative analysis
of historical financial performance, projections and pro forma
adjustments to determine the estimated internal rate of return.
|
| |
| |
|
A brief industry and market analysis; importing direct industry
expertise from other portfolio companies or investors.
|
| |
| |
|
Preliminary qualitative analysis of the management teams
competencies and backgrounds.
|
| |
| |
|
Potential investment structures and pricing terms.
|
| |
| |
|
Regulatory compliance.
|
Upon successful screening of the proposed transaction, the
investment team makes a recommendation to our investment
committee. If our investment committee concurs with moving
forward on the proposed transaction, we issue a non-binding term
sheet to the company.
61
Term
Sheet
The non-binding term sheet will include the key economic terms
based upon our analysis performed during the screening process
as well as a proposed timeline and our qualitative expectation
for the transaction. While the term sheet is non-binding, it
generally does require an expense deposit to be paid in order to
move the transaction to the due diligence phase. Upon execution
of a term sheet and payment of the expense deposit, we begin our
formal due diligence and underwriting process.
Due
Diligence
Due diligence on a proposed investment is performed by a minimum
of two members of our investment team, whom we refer to
collectively as the deal team, and certain external resources,
who together conduct due diligence to understand the
relationships among the prospective portfolio companys
business plan, operations and financial performance. Our due
diligence review includes some or all of the following:
|
|
|
| |
|
Initial or additional site visits with management and key
personnel;
|
| |
| |
|
Detailed review of historical and projected financial statements;
|
| |
| |
|
Operational reviews and analysis;
|
| |
| |
|
Interviews with customers and suppliers;
|
| |
| |
|
Detailed evaluation of company management, including background
checks;
|
| |
| |
|
Review of material contracts;
|
| |
| |
|
In-depth industry, market, and strategy analysis;
|
| |
| |
|
Review by legal, environmental or other consultants, if
applicable; and
|
| |
| |
|
Financial sponsor diligence, if applicable, including portfolio
company and other reference checks.
|
During the due diligence process, significant attention is given
to sensitivity analyses and how the company might be expected to
perform given downside, base-case and upside
scenarios.
Document
and Close
Upon completion of a satisfactory due diligence review, the deal
team presents the findings and a recommendation to our
investment committee. The presentation contains information
including, but not limited to, the following:
|
|
|
| |
|
Company history and overview;
|
| |
| |
|
Transaction overview, history and rationale, including an
analysis of transaction strengths and risks;
|
| |
| |
|
Analysis of key customers and suppliers and key contracts;
|
| |
| |
|
A working capital analysis;
|
| |
| |
|
An analysis of the companys business strategy;
|
| |
| |
|
A management background check and assessment;
|
| |
| |
|
Third party accounting, legal, environmental or other due
diligence findings;
|
| |
| |
|
Investment structure and expected returns;
|
| |
| |
|
Anticipated sources of repayment and potential exit strategies;
|
| |
| |
|
Pro forma capitalization and ownership;
|
| |
| |
|
An analysis of historical financial results and key financial
ratios;
|
62
|
|
|
| |
|
Sensitivities to managements financial projections; and
|
| |
| |
|
Detailed reconciliations of historical to pro forma results.
|
If any adjustments to the transaction terms or structures are
proposed by the investment committee, such changes are made and
applicable analyses updated. Approval for the transaction must
be made by the affirmative vote from a majority of the members
of the investment committee. Upon receipt of transaction
approval, we will re-confirm regulatory company compliance,
process and finalize all required legal documents, and fund the
investment.
Post-Investment
We continuously monitor the status and progress of the portfolio
companies. We offer managerial assistance to our portfolio
companies giving them access to our investment experience,
direct industry expertise and contacts. The same deal team that
was involved in the investment process will continue its
involvement in the portfolio company post-investment. This
provides for continuity of knowledge and allows the deal team to
maintain a strong business relationship with key management of
its portfolio companies for post-investment assistance and
monitoring purposes. As part of the monitoring process, the deal
team will analyze monthly/quarterly financial statements versus
the previous periods and year, review financial projections,
meet with management, attend board meetings and review all
compliance certificates and covenants. While we maintain limited
involvement in the ordinary course operations of our portfolio
companies, we maintain a higher level of involvement in
non-ordinary course financing or strategic activities and any
non-performing scenarios.
We also use an investment rating system to characterize and
monitor our expected level of returns on each of our investments.
|
|
|
| |
|
Investment Rating 1 is used for investments that exceed
expectations and with respect to which return of capital
invested, collection of all interest, and a substantial capital
gain are expected.
|
| |
| |
|
Investment Rating 2 is used for investments that are performing
in accordance with or above expectations and with respect to
which the equity component, if any, has the potential to realize
capital gain.
|
| |
| |
|
Investment Rating 3 is used for investments that are generally
performing in accordance with expectations and with respect to
which a full return of original capital invested and collection
of all interest is expected, but no capital gain can currently
be foreseen.
|
| |
| |
|
Investment Rating 4 is used for investments that are
underperforming, have the potential for a realized loss and
require closer monitoring.
|
| |
| |
|
Investment Rating 5 is used for investments performing
significantly below expectations and where we expect a loss.
|
The following table shows the distribution of our investments on
the 1 to 5 investment rating scale at fair value as of
December 31, 2005, December 31, 2006 and June 30,
2007:
| |
|
|
|
|
|
|
|
|
|
|
|
|
|
|
|
|
|
|
|
|
|
|
|
|
|
|
|
|
|
|
|
December 31, 2005
|
|
|
December 31, 2006
|
|
|
June 30, 2007
|
|
|
|
|
|
|
|
Investments at
|
|
|
Percentage of
|
|
|
Investments at
|
|
|
Percentage of
|
|
|
Investments at
|
|
|
Percentage of
|
|
|
|
|
|
Investment Rating
|
|
Fair Value
|
|
|
Total Portfolio
|
|
|
Fair Value
|
|
|
Total Portfolio
|
|
|
Fair Value
|
|
|
Total Portfolio
|
|
|
|
|
|
|
|
|
|
|
|
|
|
|
|
|
|
|
|
(Unaudited)
|
|
|
|
|
|
|
|
(dollars in thousands)
|
|
|
|
|
|
|
|
1
|
|
$
|
4,475
|
|
|
|
8.3
|
%
|
|
$
|
31,686
|
|
|
|
41.6
|
%
|
|
$
|
25,778
|
|
|
|
31.8
|
%
|
|
|
|
|
|
2
|
|
|
27,256
|
|
|
|
50.7
|
|
|
|
23,581
|
|
|
|
30.9
|
|
|
|
24,986
|
|
|
|
30.8
|
|
|
|
|
|
|
3
|
|
|
21,421
|
|
|
|
39.8
|
|
|
|
15,094
|
|
|
|
19.8
|
|
|
|
24,607
|
|
|
|
30.3
|
|
|
|
|
|
|
4
|
|
|
100
|
|
|
|
0.2
|
|
|
|
5,848
|
|
|
|
7.7
|
|
|
|
5,736
|
|
|
|
7.1
|
|
|
|
|
|
|
5
|
|
|
543
|
|
|
|
1.0
|
|
|
|
|
|
|
|
|
|
|
|
|
|
|
|
|
|
|
|
|
|
|
|
|
|
|
|
|
|
|
|
|
|
|
|
|
|
|
|
|
|
|
|
|
|
|
|
|
|
|
|
|
Totals
|
|
$
|
53,795
|
|
|
|
100.0
|
%
|
|
$
|
76,209
|
|
|
|
100.0
|
%
|
|
$
|
81,107
|
|
|
|
100.0
|
%
|
|
|
|
|
|
|
|
|
|
|
|
|
|
|
|
|
|
|
|
|
|
|
|
|
|
|
|
|
|
|
|
|
|
|
63
Based upon our investment rating system, the weighted average
rating of our portfolio as of December 31, 2005,
December 31, 2006 and June 30, 2007, was approximately
2.3, 1.9 and 2.1, respectively. As of December 31, 2005,
2006 and June 30, 2007, other than one investment that had
been impaired as of December 31, 2005, we had no debt
investments that were delinquent on interest payments or which
were otherwise on non-accrual status.
Exit
Strategies/Refinancing
While we generally exit from most investments through the
successful refinancing or repayment of our debt and redemption
of our equity positions, we typically assist our portfolio
companies in developing and planning refinancing or exit
opportunities, including any sale or merger of our portfolio
companies. We may also assist in the structure, timing,
execution and transition of the exit strategy or refinancing.
Determination
of Net Asset Value and Valuation Process
We will determine the net asset value per share of our common
stock on a quarterly basis. The net asset value per share is
equal to the fair value of our total assets minus liabilities
and any preferred stock outstanding divided by the total number
of shares of common stock outstanding.
Value, as defined in Section 2(a)(41) of the 1940 Act, is
(i) the market price for those securities for which a
market quotation is readily available and (ii) for all
other securities and assets, fair value as is determined in good
faith by the Board of Directors. Our business plan calls for us
to invest primarily in illiquid securities issued by private
companies
and/or
thinly-traded public companies. These investments may be subject
to restrictions on resale and generally have no established
trading market. As a result, we will value substantially all of
our portfolio investments at fair value as determined in good
faith by our Board of Directors pursuant to a valuation policy
and a consistently applied valuation process. We base the fair
value of our investments on the enterprise value of the
portfolio companies in which we invest. The enterprise value is
the value at which an enterprise could be sold in a transaction
between two willing parties other than through a forced or
liquidation sale. Typically, private companies are bought and
sold based on multiples of EBITDA, cash flows, net income,
revenues, or in limited cases, book value. There is no single
methodology for determining enterprise value and for any one
portfolio company enterprise value is generally described as a
range of values from which a single estimate of enterprise value
is derived. In determining the enterprise value of a portfolio
company, we analyze various factors, including the portfolio
companys historical and projected financial results. We
also generally prepare and analyze discounted cash flow models
based on its projections of the future free cash flows of the
business and industry derived capital costs. We review external
events, including private mergers and acquisitions, and include
these events in the enterprise valuation process.
Due to the inherent uncertainty in the valuation process, our
estimate of fair value may differ materially from the values
that would have been used had a ready market for the securities
existed. In addition, changes in the market environment and
other events that may occur over the lives of the investments
may cause the gains or losses ultimately realized on these
investments to be different than the valuations currently
assigned. We determine the fair value of each individual
investment and record changes in fair value as unrealized
appreciation or depreciation.
If there is adequate enterprise value to support the repayment
of the debt, the fair value of our loan or debt security
normally corresponds to cost plus accumulated unearned income
unless the borrowers condition or other factors lead to a
determination of fair value at a different amount. The fair
value of equity interests in portfolio companies is determined
based on various factors, including revenues, EBITDA and cash
flow from operations of the portfolio company and other
pertinent factors such as recent offers to purchase a portfolio
companys securities, financing events or other liquidation
events.
Subsequent to the offering, our Board of Directors will
undertake a multi-step valuation process each quarter in
connection with determining the fair value of our investments:
|
|
|
| |
|
Our quarterly valuation process will begin with each portfolio
company or investment being initially valued by the deal team
responsible for the portfolio investment;
|
64
|
|
|
| |
|
Preliminary valuation conclusions will then be reviewed and
discussed with senior management;
|
| |
| |
|
The Audit Committee of our Board of Directors will review the
preliminary valuations, and the deal team will consider and
assess, as appropriate, any changes that may be required to the
preliminary valuation to address any comments provided by the
Audit Committee;
|
| |
| |
|
The Board of Directors will assess the valuations and will
ultimately determine the fair value of each investment in our
portfolio in good faith; and
|
| |
| |
|
An independent valuation firm engaged by the Board of Directors
will perform certain mutually agreed limited procedures that we
have identified and asked them to perform on a selection of our
final portfolio company valuation conclusions.
|
Prior to the offering, the historical valuations of the Main
Street Mezzanine Fund investments, as reported herein, were
determined by the General Partner through a multi-step process
consistent with the process discussed above except that the
review and determination of fair value was made by the General
Partner and not by the Audit Committee or the Board of Directors.
Duff & Phelps, LLC, an independent valuation firm
(Duff & Phelps), provided third party
valuation consulting services to the General Partner which
consisted of certain mutually agreed limited procedures that the
General Partner identified and requested Duff & Phelps
to perform (hereinafter referred to as the
Procedures). For the year ended December 31,
2006, the General Partner asked Duff & Phelps to
perform the Procedures on investments in 22 portfolio companies
comprising approximately 99.0% of the total investments at fair
value as of December 31, 2006. For the quarters ended
March 31, 2007 and June 30, 2007, the General Partner
asked Duff & Phelps to perform the Procedures on
investments in 6 portfolio companies during each quarter
comprising approximately 35.0% and 19.0%, respectively, of the
total investments at fair value as of March 31, 2007 and
June 30, 2007. Upon completion of the Procedures,
Duff & Phelps concluded that the fair value, as
determined by the General Partner, of those investments
subjected to the Procedures did not appear to be unreasonable.
Prior to the offering the General Partner, and subsequent to the
offering the Board of Directors of Main Street Capital
Corporation, are ultimately and solely responsible for
determining the fair value of the investments in good faith.
Determination of fair values involves subjective judgments and
estimates. The notes to our financial statements will refer to
the uncertainty with respect to the possible effect of such
valuations, and any change in such valuations, on our financial
statements.
Managerial
Assistance
As a business development company, we will offer, and must
provide upon request, managerial assistance to our portfolio
companies. This assistance will typically involve, among other
things, monitoring the operations of our portfolio companies,
participating in board and management meetings, consulting with
and advising officers of portfolio companies and providing other
organizational and financial guidance. We may receive fees for
these services.
Competition
We compete for investments with a number of business development
companies and investment funds (including private equity funds,
mezzanine funds and other SBICs), as well as traditional
financial services companies such as commercial banks and other
sources of financing. Additionally, because competition for
investment opportunities generally has increased among
alternative investment vehicles, such as hedge funds, those
entities have begun to invest in areas they have not
traditionally invested in, including making investments in lower
middle market companies. As a result of these new entrants,
competition for investment opportunities in lower middle market
companies may intensify. Many of the entities that compete with
us have greater financial and managerial resources. We believe
we are able to be competitive with these entities primarily on
the basis of our willingness to make smaller investments, the
experience and contacts of our management team, our responsive
and efficient investment analysis and decision-making processes,
our comprehensive suite of customized financing solutions and
the investment terms we offer.
65
We believe that some of our competitors make senior secured
loans, junior secured loans and subordinated debt investments
with interest rates and returns that are comparable to or lower
than the rates and returns that we target. Therefore, we do not
seek to compete primarily on the interest rates and returns that
we offer to potential portfolio companies. For additional
information concerning the competitive risks we face, see
Risk Factors We may face increasing
competition for investment opportunities.
Employees
As of June 30, 2007, we had 11 employees, including
investment and portfolio management professionals, operations
professionals and administrative staff. Upon the completion of
this offering, we intend to hire additional investment
professionals as well as additional administrative personnel.
Properties
Our executive office is located at 1300 Post Oak Boulevard,
Suite 800, Houston, Texas 77056. We believe that our
current office facilities are adequate for our business as we
intend to conduct it.
Legal
Proceedings
Although we may, from time to time, be involved in litigation
arising out of our operations in the normal course of business
or otherwise, we are currently not a party to any pending
material legal proceedings.
66
The following table sets forth certain unaudited information as
of June 30, 2007, for each portfolio company in which we
had a debt or equity investment. Other than these investments,
our only formal relationships with our portfolio companies are
the managerial assistance ancillary to our investments and the
board observer or participation rights we may receive.
| |
|
|
|
|
|
|
|
|
|
|
|
|
|
|
|
|
|
|
|
|
|
Percentage
|
|
|
|
|
|
|
|
|
|
|
|
|
|
of Fully
|
|
|
|
|
Fair
|
|
Name and Address
|
|
Nature of
|
|
Title of Securities
|
|
Diluted
|
|
Cost of
|
|
|
Value of
|
|
|
of Portfolio Company
|
|
Principal Business
|
|
Held by Us
|
|
Equity Held
|
|
Investment(1)
|
|
|
Investment
|
|
|
|
|
Advantage Millwork Company, Inc.
|
|
Manufacturer/distributor
|
|
12% Secured Debt
|
|
|
|
$
|
2,400,000
|
|
|
$
|
2,400,000
|
|
|
10510 Okanella St. #200
|
|
of wood doors
|
|
Warrants to Purchase
|
|
|
|
|
|
|
|
|
|
|
|
Houston, TX 77041
|
|
|
|
Common Stock
|
|
10.0%
|
|
|
80,000
|
|
|
|
80,000
|
|
|
|
|
|
|
|
|
|
|
|
|
|
|
|
|
|
|
|
|
|
|
|
|
|
|
$
|
2,480,000
|
|
|
$
|
2,480,000
|
|
|
|
|
|
|
All Hose & Specialty, LLC
|
|
Distributor of commercial/
|
|
11% Secured Debt
|
|
|
|
$
|
2,600,000
|
|
|
$
|
2,600,000
|
|
|
5425 US Highway 90 East
|
|
industrial hoses
|
|
LLC Interests
|
|
15.0%
|
|
|
80,357
|
|
|
|
2,000,000
|
|
|
Broussard, LA 70518
|
|
|
|
|
|
|
|
|
|
|
|
|
|
|
|
|
|
|
|
|
|
|
|
|
|
|
|
|
|
|
|
|
|
|
|
|
|
|
|
$
|
2,680,357
|
|
|
$
|
4,600,000
|
|
|
|
|
|
|
American Sensor Technologies, Inc.
|
|
Manufacturer of
|
|
9% Secured Debt
|
|
|
|
$
|
400,000
|
|
|
$
|
400,000
|
|
|
450 Clark Drive
|
|
commercial/industrial
|
|
13% Secured Debt
|
|
|
|
|
3,000,000
|
|
|
|
3,000,000
|
|
|
Mt. Olive, NJ 07828
|
|
sensors
|
|
Warrants to Purchase
|
|
|
|
|
|
|
|
|
|
|
|
|
|
|
|
Common Stock
|
|
20.0%
|
|
|
50,000
|
|
|
|
575,000
|
|
|
|
|
|
|
|
|
|
|
|
|
|
|
|
|
|
|
|
|
|
|
|
|
|
|
$
|
3,450,000
|
|
|
$
|
3,975,000
|
|
|
|
|
|
|
Café Brazil, LLC
|
|
Casual restaurant group
|
|
12% Secured Debt
|
|
|
|
$
|
2,950,000
|
|
|
$
|
2,950,000
|
|
|
202 W Main Street,
|
|
|
|
LLC Interests
|
|
42.3%
|
|
|
41,837
|
|
|
|
1,150,000
|
|
|
Suite No. 100
|
|
|
|
|
|
|
|
|
|
|
|
|
|
|
|
|
|
|
|
|
|
|
|
|
|
|
|
|
|
|
|
Allen, TX 75002
|
|
|
|
|
|
|
|
$
|
2,991,837
|
|
|
$
|
4,100,000
|
|
|
|
|
|
|
Carlton Global Resources, LLC
|
|
Produces and processes
|
|
13% Secured Debt
|
|
|
|
$
|
4,531,527
|
|
|
$
|
4,531,527
|
|
|
20021 Valley Blvd. Suite B
|
|
industrial minerals
|
|
|
|
|
|
|
|
|
|
|
|
|
|
Tehachapi, CA 93561
|
|
|
|
LLC Interests
|
|
8.5%
|
|
|
400,000
|
|
|
|
400,000
|
|
|
|
|
|
|
|
|
|
|
|
|
|
|
|
|
|
|
|
|
|
|
|
|
|
|
|
|
|
|
|
|
|
|
|
|
|
|
|
|
|
|
$
|
4,931,527
|
|
|
$
|
4,931,527
|
|
|
|
|
|
|
CBT Nuggets, LLC
|
|
Produces and sells IT
|
|
Prime Plus 2% Secured Debt
|
|
|
|
$
|
360,000
|
|
|
$
|
360,000
|
|
|
44 Club Rd Suite 150
|
|
certification training
|
|
14% Secured Debt
|
|
|
|
|
1,860,000
|
|
|
|
1,860,000
|
|
|
Eugene, OR 97401
|
|
videos
|
|
LLC Interests
|
|
29.1%
|
|
|
432,000
|
|
|
|
890,000
|
|
|
|
|
|
|
Warrants to Purchase
|
|
|
|
|
|
|
|
|
|
|
|
|
|
|
|
LLC Interests
|
|
10.5%
|
|
|
72,000
|
|
|
|
270,000
|
|
|
|
|
|
|
|
|
|
|
|
|
|
|
|
|
|
|
|
|
|
|
|
|
|
|
$
|
2,724,000
|
|
|
$
|
3,380,000
|
|
|
|
|
|
|
East Teak Fine Hardwoods, Inc.
|
|
Distributor of hardwood
|
|
13% Current/5.5% PIK
|
|
|
|
$
|
1,606,807
|
|
|
$
|
1,606,807
|
|
|
4950 Westgrove
|
|
products
|
|
Secured Debt
|
|
|
|
|
|
|
|
|
|
|
|
Suite 100
|
|
|
|
Common Stock
|
|
3.3%
|
|
|
130,000
|
|
|
|
455,000
|
|
|
Dallas, TX 75248
|
|
|
|
|
|
|
|
|
|
|
|
|
|
|
|
|
|
|
|
|
|
|
|
|
|
|
|
|
|
|
|
|
|
|
|
|
|
|
|
$
|
1,736,807
|
|
|
$
|
2,061,807
|
|
|
|
|
|
|
Hawthorne Customs & Dispatch
|
|
Provides one stop
|
|
13% Secured Debt
|
|
|
|
$
|
1,537,500
|
|
|
$
|
1,537,500
|
|
|
Services, LLC
|
|
logistics services
|
|
LLC Interests
|
|
27.8%
|
|
|
375,000
|
|
|
|
435,000
|
|
|
9370 Wallisville Road
|
|
|
|
Warrants to Purchase
|
|
|
|
|
|
|
|
|
|
|
|
Houston, TX 77013
|
|
|
|
LLC Interests
|
|
16.5%
|
|
|
37,500
|
|
|
|
230,000
|
|
|
|
|
|
|
|
|
|
|
|
|
|
|
|
|
|
|
|
|
|
|
|
|
|
|
$
|
1,950,000
|
|
|
$
|
2,202,500
|
|
|
|
|
|
|
Hayden Acquisition, LLC
|
|
Manufacturer of utility
|
|
12% Secured Debt
|
|
|
|
$
|
1,955,000
|
|
|
$
|
1,955,000
|
|
|
7801 Tangerine Road
|
|
structures
|
|
|
|
|
|
|
|
|
|
|
|
|
|
Rillito, AZ 85654
|
|
|
|
|
|
|
|
|
|
|
|
|
|
|
|
|
|
|
|
Houston Plating & Coatings, LLC
|
|
Plating and industrial
|
|
Prime Plus 2% Secured
|
|
|
|
$
|
100,000
|
|
|
$
|
100,000
|
|
|
1315 Georgia
|
|
coating services
|
|
Debt
|
|
|
|
|
|
|
|
|
|
|
|
South Houston, TX 77587
|
|
|
|
LLC Interests
|
|
11.8%
|
|
|
210,000
|
|
|
|
2,120,000
|
|
|
|
|
|
|
|
|
|
|
|
|
|
|
|
|
|
|
|
|
|
|
|
|
|
|
$
|
310,000
|
|
|
$
|
2,220,000
|
|
|
|
|
|
|
Jensen Jewelers of Idaho, LLC
|
|
Retail jewelry chain
|
|
Prime Plus 2% Secured
|
|
|
|
|
|
|
|
|
|
|
|
130 2nd Avenue North
|
|
|
|
Debt
|
|
|
|
$
|
1,280,000
|
|
|
$
|
1,280,000
|
|
|
Twin Falls, ID 83301
|
|
|
|
13% Current/6% PIK
|
|
|
|
|
|
|
|
|
|
|
|
|
|
|
|
Secured Debt
|
|
|
|
|
1,038,167
|
|
|
|
1,038,167
|
|
|
|
|
|
|
LLC Interests
|
|
25.1%
|
|
|
376,000
|
|
|
|
376,000
|
|
|
|
|
|
|
|
|
|
|
|
|
|
|
|
|
|
|
|
|
|
|
|
|
|
|
$
|
2,694,167
|
|
|
$
|
2,694,167
|
|
|
|
|
|
67
| |
|
|
|
|
|
|
|
|
|
|
|
|
|
|
|
|
|
|
|
|
|
Percentage
|
|
|
|
|
|
|
|
|
|
|
|
|
|
of Fully
|
|
|
|
|
Fair
|
|
Name and Address
|
|
Nature of
|
|
Title of Securities
|
|
Diluted
|
|
Cost of
|
|
|
Value of
|
|
|
of Portfolio Company
|
|
Principal Business
|
|
Held by Us
|
|
Equity Held
|
|
Investment(1)
|
|
|
Investment
|
|
|
|
|
KBK Industries, LLC
|
|
Specialty manufacturer
|
|
14% Secured Debt
|
|
|
|
$
|
3,937,500
|
|
|
$
|
3,937,500
|
|
|
East Highway 96
|
|
of oilfield and industrial
|
|
Prime plus 2%
|
|
|
|
|
|
|
|
|
|
|
|
Rush Center, KS 67575
|
|
products
|
|
Secured Debt
|
|
|
|
|
75,000
|
|
|
|
686,250
|
|
|
|
|
|
|
8% Secured Debt
|
|
|
|
|
512,795
|
|
|
|
512,795
|
|
|
|
|
|
|
LLC Interests
|
|
14.5%
|
|
|
187,500
|
|
|
|
700,000
|
|
|
|
|
|
|
|
|
|
|
|
|
|
|
|
|
|
|
|
|
|
|
|
|
|
|
$
|
4,712,795
|
|
|
$
|
5,836,545
|
|
|
|
|
|
|
Laurus Healthcare, LP
|
|
Healthcare facilities
|
|
13% Secured Debt
|
|
|
|
$
|
3,010,000
|
|
|
$
|
3,010,000
|
|
|
10000 Memorial Drive
|
|
|
|
Warrants to Purchase
|
|
18.2%
|
|
|
105,000
|
|
|
|
105,000
|
|
|
Suite 540
|
|
|
|
LP Interests
|
|
|
|
|
|
|
|
|
|
|
|
Houston, TX 77024
|
|
|
|
|
|
|
|
|
|
|
|
|
|
|
|
|
|
|
|
|
|
|
|
|
|
|
|
|
|
|
|
|
|
|
|
|
|
|
|
$
|
3,115,000
|
|
|
$
|
3,115,000
|
|
|
|
|
|
|
Magna Card, Inc.
|
|
Wholesale/consumer
|
|
12% Current/0.4% PIK Secured Debt
|
|
|
|
$
|
2,016,225
|
|
|
$
|
2,016,225
|
|
|
35 New Plant Court
|
|
magnetic products
|
|
Warrants to Purchase
|
|
|
|
|
|
|
|
|
|
|
|
Owings Mills, MD 21117
|
|
|
|
Common Stock
|
|
35.8%
|
|
|
100,000
|
|
|
|
|
|
|
|
|
|
|
|
|
|
|
|
|
|
|
|
|
|
|
|
|
|
|
|
|
|
|
$
|
2,116,225
|
|
|
$
|
2,016,225
|
|
|
|
|
|
|
National Trench Safety, LLC
|
|
Trench and traffic safety
|
|
10% PIK Secured Debt
|
|
|
|
$
|
146,317
|
|
|
$
|
146,317
|
|
|
15955 W. Hardy Road
|
|
equipment
|
|
LLC Interests
|
|
11.5%
|
|
|
1,792,308
|
|
|
|
1,792,308
|
|
|
Suite 100
|
|
|
|
|
|
|
|
|
|
|
|
|
|
|
|
Houston, TX 77060
|
|
|
|
|
|
|
|
|
|
|
|
|
|
|
|
|
|
|
|
|
|
|
|
|
|
|
|
|
|
|
|
|
|
|
|
|
|
|
|
$
|
1,938,625
|
|
|
$
|
1,938,625
|
|
|
|
|
|
|
Pulse Systems, LLC
|
|
Manufacturer of
|
|
14% Secured Debt
|
|
|
|
$
|
2,523,844
|
|
|
$
|
2,523,844
|
|
|
4090 J Nelson
|
|
components for medical
|
|
Warrants to Purchase
|
|
|
|
|
|
|
|
|
|
|
|
Concord, CA 94520
|
|
devices
|
|
LLC Interests
|
|
6.6%
|
|
|
118,000
|
|
|
|
350,000
|
|
|
|
|
|
|
|
|
|
|
|
|
|
|
|
|
|
|
|
|
|
|
|
|
|
|
$
|
2,641,844
|
|
|
$
|
2,873,844
|
|
|
|
|
|
|
Quest Design & Production,
LLC(2)
|
|
Design and fabrication
|
|
12% Secured Debt
|
|
|
|
$
|
3,900,000
|
|
|
$
|
3,900,000
|
|
|
10323 Greenland Ct.
|
|
of custom displays
|
|
Warrants to Purchase
|
|
|
|
|
|
|
|
|
|
|
|
Stafford, TX 77477
|
|
|
|
LLC Interests
|
|
20.0%
|
|
|
40,000
|
|
|
|
40,000
|
|
|
|
|
|
|
|
|
|
|
|
|
|
|
|
|
|
|
|
|
|
|
|
|
|
|
$
|
3,940,000
|
|
|
$
|
3,940,000
|
|
|
|
|
|
|
Support Systems Homes, Inc.
|
|
Manages substance
|
|
14% Current/4% PIK Secured Debt
|
|
|
|
$
|
1,504,333
|
|
|
$
|
1,504,333
|
|
|
1 W. Campbell Avenue, E-45
|
|
abuse treatment centers
|
|
12% (9% after August 6, 2007)
|
|
|
|
|
|
|
|
|
|
|
|
Campbell, CA 95008
|
|
|
|
Secured Debt
|
|
|
|
|
158,888
|
|
|
|
158,888
|
|
|
|
|
|
|
|
|
|
|
|
|
|
|
|
|
|
|
|
|
|
|
|
|
|
|
$
|
1,663,221
|
|
|
$
|
1,663,221
|
|
|
|
|
|
|
TA Acquisition Group, LP
|
|
Processor of construction
|
|
12% Secured Debt
|
|
|
|
$
|
2,200,000
|
|
|
$
|
2,200,000
|
|
|
18601 F.M. 969
|
|
aggregates
|
|
LP Interest
|
|
18.3%
|
|
|
357,500
|
|
|
|
2,730,000
|
|
|
Manor, TX 78653
|
|
|
|
Warrants to Purchase
|
|
|
|
|
|
|
|
|
|
|
|
|
|
|
|
LP Interests
|
|
18.3%
|
|
|
82,500
|
|
|
|
2,750,000
|
|
|
|
|
|
|
|
|
|
|
|
|
|
|
|
|
|
|
|
|
|
|
|
|
|
|
$
|
2,640,000
|
|
|
$
|
7,680,000
|
|
|
|
|
|
|
Technical Innovations, LLC
|
|
Manufacturer of
|
|
12% Secured Debt
|
|
|
|
$
|
1,237,500
|
|
|
$
|
1,237,500
|
|
|
20714 Highway 36
|
|
specialty cutting tools
|
|
Prime Secured Debt
|
|
|
|
|
412,500
|
|
|
|
412,500
|
|
|
Brazoria, TX 77422
|
|
and punches
|
|
LLC Interests
|
|
1.6%
|
|
|
15,000
|
|
|
|
40,000
|
|
|
|
|
|
|
Warrants to Purchase
|
|
|
|
|
|
|
|
|
|
|
|
|
|
|
|
LLC Interests
|
|
57%
|
|
|
400,000
|
|
|
|
1,415,000
|
|
|
|
|
|
|
|
|
|
|
|
|
|
|
|
|
|
|
|
|
|
|
|
|
|
|
$
|
2,065,000
|
|
|
$
|
3,105,000
|
|
|
|
|
|
|
Transportation General, Inc.
|
|
Taxicab/transportation
|
|
13% Secured Debt
|
|
|
|
$
|
3,600,000
|
|
|
$
|
3,600,000
|
|
|
65 Industry Drive
|
|
services
|
|
Warrants to Purchase
|
|
|
|
|
|
|
|
|
|
|
|
West Haven, CT 06516
|
|
|
|
Common Stock
|
|
24%
|
|
|
70,000
|
|
|
|
480,000
|
|
|
|
|
|
|
|
|
|
|
|
|
|
|
|
|
|
|
|
|
|
|
|
|
|
|
$
|
3,670,000
|
|
|
$
|
4,080,000
|
|
|
|
|
|
|
Turbine Air Systems, Ltd.
|
|
Commercial/industrial
|
|
12% Secured Debt
|
|
|
|
$
|
1,000,000
|
|
|
$
|
1,000,000
|
|
|
4300 Dixie Drive
|
|
chilling systems
|
|
Warrant to Purchase
|
|
|
|
|
|
|
|
|
|
|
|
Houston TX 77021
|
|
|
|
LP Interests
|
|
5%
|
|
|
96,666
|
|
|
|
96,666
|
|
|
|
|
|
|
|
|
|
|
|
|
|
|
|
|
|
|
|
|
|
|
|
|
|
|
$
|
1,096,666
|
|
|
$
|
1,096,666
|
|
|
|
|
|
|
Vision Interests, Inc.
|
|
Manufacturer/installer
|
|
13% Secured Debt
|
|
|
|
$
|
3,760,000
|
|
|
$
|
3,760,000
|
|
|
3625 South Polaris
|
|
of commercial signage
|
|
Warrants to Purchase
|
|
|
|
|
|
|
|
|
|
|
|
Las Vegas, NV 89103
|
|
|
|
Common Stock
|
|
11.2%
|
|
|
160,000
|
|
|
|
160,000
|
|
|
|
|
|
|
Common Stock
|
|
8.9%
|
|
|
372,000
|
|
|
|
372,000
|
|
|
|
|
|
|
|
|
|
|
|
|
|
|
|
|
|
|
|
|
|
|
|
|
|
|
$
|
4,292,000
|
|
|
$
|
4,292,000
|
|
|
|
|
|
|
Wicks N More, LLC
|
|
Manufacturer of
|
|
12% Secured Debt
|
|
|
|
$
|
3,720,000
|
|
|
$
|
3,720,000
|
|
|
7615 Byronwood Dr.
|
|
high-end candles
|
|
LLC Interests
|
|
11.5%
|
|
|
360,000
|
|
|
|
|
|
|
Houston, TX 77055
|
|
|
|
Warrants to Purchase
|
|
|
|
|
|
|
|
|
|
|
|
|
|
|
|
LLC Interests
|
|
21.4%
|
|
|
210,000
|
|
|
|
|
|
|
|
|
|
|
|
|
|
|
|
|
|
|
|
|
|
|
|
|
|
|
|
|
|
|
$
|
4,290,000
|
|
|
$
|
3,720,000
|
|
|
|
|
|
68
| |
|
|
|
|
|
|
|
|
|
|
|
|
|
|
|
|
|
|
|
|
|
Percentage
|
|
|
|
|
|
|
|
|
|
|
|
|
|
of Fully
|
|
|
|
|
Fair
|
|
Name and Address
|
|
Nature of
|
|
Title of Securities
|
|
Diluted
|
|
Cost of
|
|
|
Value of
|
|
|
of Portfolio Company
|
|
Principal Business
|
|
Held by Us
|
|
Equity Held
|
|
Investment(1)
|
|
|
Investment
|
|
|
|
|
WorldCall, Inc.
|
|
Telecommunication/
|
|
13% Secured Debt
|
|
|
|
$
|
820,000
|
|
|
$
|
820,000
|
|
|
1250 S. Capitol of Texas
|
|
information services
|
|
Common Stock
|
|
6.2%
|
|
|
169,173
|
|
|
|
180,000
|
|
|
Highway Building 2, Suite 235
|
|
|
|
Warrants to Purchase
|
|
|
|
|
|
|
|
|
|
|
|
Austin, TX 78746
|
|
|
|
Common Stock
|
|
13.4%
|
|
|
75,000
|
|
|
|
150,000
|
|
|
|
|
|
|
|
|
|
|
|
|
|
|
|
|
|
|
|
|
|
|
|
|
|
|
$
|
1,064,173
|
|
|
$
|
1,150,000
|
|
|
|
|
|
|
Total
|
|
|
|
|
|
|
|
$
|
67,149,244
|
|
|
$
|
81,107,127
|
|
|
|
|
|
|
|
|
|
|
|
|
|
|
|
|
|
|
|
|
|
(1) |
|
Net of prepayments but before
accumulated unearned income allocations.
|
| |
|
(2) |
|
On July 16, 2007, the maturity
date for this debt investment was extended to December 31,
2010 and the interest rate was modified to 8.0% current and 5.0%
PIK. The warrant was increased to 26.0% of the fully diluted
outstanding member units.
|
In August 2007, Turbine Air Systems, Ltd. raised approximately
$20 million through an equity capital funding transaction with
certain institutional investors. In connection with this funding
transaction, Main Street Mezzanine Fund agreed to the sale of
its equity warrant position in Turbine Air Systems, Ltd. for
$1.1 million in cash. The sale of the equity warrant resulted in
a realized capital gain of approximately $1 million, which will
be fully recognized in the third quarter of 2007.
In August 2007, Main Street Mezzanine Fund made a
$4.3 million secured debt investment and a
$1.0 million equity investment, representing an
approximately 19% fully diluted ownership interest, in
Universal Scaffolding & Equipment, LLC
(Universal). Universal is in the business of
manufacturing, sourcing and selling scaffolding, forming and
shoring products, and custom fabricated cast iron products
principally for the commercial and industrial construction and
maintenance markets.
In August 2007, Main Street Mezzanine Fund made a
$3.2 million secured debt investment and a
$0.5 million equity investment in Gulf Manufacturing, LLC,
a manufacturer and distributor of machined parts for industrial
piping systems. In addition to its direct equity investment,
Main Street Mezzanine Fund received warrants in connection with
its debt investment and maintains a combined fully diluted
equity position of approximately 27%.
In September 2007, Main Street Mezzanine Funds equity
investment and equity warrant position were redeemed by
Technical Innovations, LLC for $1.6 million. This
redemption resulted in a total gain of $1.2 million which
exceeded the fair value of such investment as of June 30,
2007 by $150,000. Main Street Mezzanine Fund also received a
transaction advisory fee of $150,000 for facilitating and
structuring the third-party equity financing secured to fund the
redemption.
Description
of Portfolio Companies
Set forth below is a brief description of each of our current
portfolio companies as of June 30, 2007.
|
|
|
| |
|
Advantage Millwork Company is a premier designer and
manufacturer of high quality wood, decorative metal and wrought
iron entry doors.
|
| |
| |
|
All Hose & Specialty, LLC is a leading
distributor of industrial hose, high pressure hose, hydraulic
hose and other specialty items used in the industrial and
oilfield service industries.
|
| |
| |
|
American Sensor Technologies, Inc. designs, develops,
manufactures and markets
state-of-the-art,
high performance commercial and industrial sensors.
|
| |
| |
|
Café Brazil, LLC owns and operates nine full service
restaurant/coffee houses in the Dallas/Fort Worth
Metroplex. Cafe Brazil also operates a wholesale bakery
production facility which provides fresh baked goods to each of
its restaurants.
|
| |
| |
|
Carlton Global Resources, LLC is a leading producer and
processor of various industrial minerals for use in the
manufacturing, construction and building materials industry.
|
69
|
|
|
| |
|
CBT Nuggets, LLC produces and sells original content IT
certification training videos. CBT Nuggets, LLCs training
videos provide comprehensive training for certification exams
from
Microsoft®,
CompTIA®,
Cisco®,
Citrix®
and many other professional certification vendors.
|
| |
| |
|
East Teak Fine Hardwoods, Inc. is a leading provider of
teak lumber, exotic hardwoods and hardwood products.
|
| |
| |
|
Hawthorne Customs & Dispatch Services, LLC
provides one stop logistics services to its
customers in order to facilitate the import and export of
various products to and from the United States.
|
| |
| |
|
Hayden Acquisition, LLC is a leading manufacturer and
supplier of precast concrete underground utility structures to
the construction industry.
|
| |
| |
|
Houston Plating & Coatings, LLC is a provider
of nickel plating and industrial coating services primarily
serving the oil field services industry.
|
| |
| |
|
Jensen Jewelers of Idaho, LLC is the largest privately
owned jewelry chain in the Rocky Mountains with 14 stores in
5 states, including Idaho, Montana, Nevada, South Dakota
and Wyoming.
|
| |
| |
|
KBK Industries, LLC is a manufacturer of standard and
customized fiberglass tanks and related products primarily for
use in oil and gas production, chemical production and
agriculture applications.
|
| |
| |
|
Laurus Healthcare, LP develops, acquires and manages
single or multi-specialty health care centers through physician
partnerships that provide various surgical, diagnostic and
interventional services.
|
| |
| |
|
Magna Card, Inc. is a niche designer, packager, marketer
and distributor of flexible peel & stick
magnets that are used to display business cards, photographs and
small craft items.
|
| |
| |
|
National Trench Safety, LLC engages in the rental and
sale of underground equipment and trench safety products,
including trench shielding, trench shoring, road plates, pipe
lasers, pipe plugs and confined space equipment.
|
| |
| |
|
Pulse Systems, LLC manufactures a wide variety of
components used in medical devices for minimally-invasive
surgery, primarily in the endovascular field.
|
|
|
|
| |
|
Quest Design & Production, LLC is engaged in
the design, fabrication and installation of graphic presentation
materials and associated custom display fixtures used in sales
and information center environments.
|
|
|
|
| |
|
Support Systems Homes, Inc. operates drug and alcohol
rehabilitation centers offering a wide range of substance abuse
treatment programs for recovery from addictions.
|
| |
| |
|
TA Acquisition Group, LP mines, processes and sells sand
and gravel products that are utilized in various construction
activities in the Austin, Texas area.
|
| |
| |
|
Technical Innovations, LLC designs and manufactures
manual, semiautomatic, pneumatic and computer numerically
controlled machines and tools used primarily by medical device
manufacturers to place access holes in catheters.
|
| |
| |
|
Transportation General, Inc. is a provider of
transportation and taxi cab services in the greater New Haven,
Connecticut market.
|
| |
| |
|
Turbine Air Systems, Ltd. is an industry-leading
manufacturer of proprietary, packaged, commercial and industrial
chilling systems, serving both domestic and international
customers.
|
| |
| |
|
Vision Interests, Inc. is a full service sign company
that designs, manufactures, installs and services interior and
exterior signage for a wide range of customers.
|
| |
| |
|
Wicks N More, LLC manufactures high-quality,
long-burning, fragrant candles.
|
| |
| |
|
WorldCall, Inc. is a holding company which owns both
regulated and unregulated communications and information service
providers.
|
70
Our business and affairs are managed under the direction of our
Board of Directors. Our Board of Directors appoints our
officers, who serve at the discretion of the Board of Directors.
The responsibilities of the Board of Directors include, among
other things, the oversight of our investment activities, the
quarterly valuation of our assets, oversight of our financing
arrangements and corporate governance activities. The Board of
Directors has an Audit Committee, Compensation Committee, and
Nominating and Corporate Governance Committee, and may establish
additional committees from time to time as necessary.
Board of
Directors and Executive Officers
Our Board of Directors consist of six members, four of whom are
classified under applicable Nasdaq listing standards as
independent directors and under
Section 2(a)(19) of the 1940 Act as
non-interested persons. Pursuant to our articles of
incorporation, each member of our Board of Directors will serve
a one year term, with each current director serving until the
2008 annual meeting of stockholders and until his respective
successor is duly qualified and elected. Our articles of
incorporation give our Board of Directors sole authority to
appoint directors to fill vacancies that are created either
through an increase in the number of directors or due to the
resignation, removal or death of any director.
Directors
Information regarding our current Board of Directors is set
forth below. We have divided the directors into two
groups independent directors and interested
directors. Interested directors are interested
persons of Main Street Capital Corporation as defined in
Section 2(a)(19) of the 1940 Act. The address for each
director is
c/o Main
Street Capital Corporation, 1300 Post Oak Boulevard,
Suite 800, Houston, Texas 77056.
Independent
Directors
| |
|
|
|
|
|
|
|
|
|
|
|
|
|
|
|
|
|
|
Director
|
|
|
Expiration
|
|
|
Name
|
|
Age
|
|
|
Since
|
|
|
of Term
|
|
|
|
|
Michael Appling Jr.
|
|
|
41
|
|
|
|
2007
|
|
|
|
2008
|
|
|
Joseph E. Canon
|
|
|
65
|
|
|
|
2007
|
|
|
|
2008
|
|
|
Arthur L. French
|
|
|
67
|
|
|
|
2007
|
|
|
|
2008
|
|
|
William D. Gutermuth
|
|
|
55
|
|
|
|
2007
|
|
|
|
2008
|
|
Interested
Directors
| |
|
|
|
|
|
|
|
|
|
|
|
|
|
|
|
|
|
|
Director
|
|
|
Expiration
|
|
|
Name
|
|
Age
|
|
|
Since
|
|
|
of Term
|
|
|
|
|
Vincent D. Foster
|
|
|
50
|
|
|
|
2007
|
|
|
|
2008
|
|
|
Todd A. Reppert
|
|
|
38
|
|
|
|
2007
|
|
|
|
2008
|
|
Executive
Officers
The following persons serve as our executive officers in the
following capacities:
| |
|
|
|
|
|
|
|
|
|
|
|
Position(s) Held
|
|
Name
|
|
Age
|
|
with the Company
|
|
|
|
Vincent D. Foster
|
|
|
50
|
|
|
Chairman of the Board and Chief Executive Officer
|
|
Todd A. Reppert
|
|
|
38
|
|
|
Director, President and Chief Financial Officer
|
|
Rodger A. Stout
|
|
|
56
|
|
|
Secretary, Chief Accounting Officer and
Chief Compliance Officer
|
|
Curtis L. Hartman
|
|
|
34
|
|
|
Senior Vice President
|
|
Dwayne L. Hyzak
|
|
|
34
|
|
|
Senior Vice President
|
|
David L. Magdol
|
|
|
37
|
|
|
Senior Vice President
|
71
The address for each executive officer is c/o Main Street
Capital Corporation, 1300 Post Oak Boulevard, Suite 800,
Houston, Texas 77056.
Biographical
Information
Independent
Directors
Michael Appling Jr. has been a member of our Board of
Directors since July 2007. From July 2002 through August 2007,
Mr. Appling was the Executive Vice President and Chief
Financial Officer of XServ, Inc., a large private equity funded,
international industrial services and rental company.
Mr. Appling has also held the position of CEO and President
for United Scaffolding, Inc., an XServ, Inc. operating
subsidiary. In February 2007, XServ, Inc. was sold to The Brock
Group, a private industrial services company headquartered in
Texas.
Prior to this, from March 2000 to June 2002, Mr. Appling
served as the Chief Financial Officer of CheMatch.com.
ChemConnect, Inc., a venture-backed independent trading
exchange, acquired CheMatch.com in January 2002. From June 1999
to March 2000, Mr. Appling was Vice President and Chief
Financial Officer of American Eco Corporation, a publicly
traded, international fabrication, construction and maintenance
provider to the energy, pulp and paper and power industries.
Mr. Appling worked for ITEQ, Inc., a publicly traded,
international fabrication and services company from September
1997 to May 1999 first as a Director of Corporate Development
and then as Vice President, Finance and Accounting. From July
1991 to September 1997, Mr. Appling worked at Arthur
Andersen LLP, where he practiced as a certified public
accountant.
Joseph E. Canon has been a member of our Board of
Directors since July 2007. Since 1982, Mr. Canon has been
the Executive Vice President and Executive Director, and a
member of the Board of Directors, of Dodge Jones Foundation, a
private charitable foundation located in Abilene, Texas. Prior
to 1982, Mr. Canon was an Executive Vice President of the
First National Bank of Abilene. From 1974 to 1982,
Mr. Canon was the Vice President and Trust Officer
with the First National Bank of Abilene.
Mr. Canon currently serves on the Board of Directors of
First Financial Bankshares, Inc., (NASDAQ-GM:FFIN) a financial
holding company with $2.7 billion in assets headquartered
in Abilene, Texas. Mr. Canon also serves on the Board of
Directors for several bank and trust/asset management
subsidiaries of First Financial Bankshares, Inc. Mr. Canon
has also served on the Board of Directors of numerous other
organizations including the Abilene Convention and Visitors
Bureau, Abilene Chamber of Commerce, Conference of Southwest
Foundations, City of Abilene Tax Increment District, West
Central Texas Municipal Water District and the John G. and Marie
Stella Kenedy Memorial Foundation.
Arthur L. French has been a member of our Board of
Directors since July 2007. Since September 2003, Mr. French has
been a member of the Advisory Board of the Investment Adviser
and limited partner of Main Street Mezzanine Fund. Mr. French
began his private investment activities in January 2000; he has
served as a director of FabTech Industries, a $200 million
revenue steel fabricator, since November 2000, and as a director
of Rawson, Inc., a distributor of industrial instrumentation
products, since May 2003.
Prior to this, Mr. French served as Chairman and Chief Executive
Officer of Metals USA from 1996-1999, where he managed the
process of founders acquisition, assembled the management team
and took the company through a successful IPO in July 1997. From
1989-1996, Mr. French served as Executive Vice President and
Director of Keystone International, Inc. After serving as a
helicopter pilot in the United States Army, Captain-Corps of
Engineers from 1963-1966, Mr. French began his career as a Sales
Engineer for Fisher Controls International, Inc., in 1966.
During his 23 year career at Fisher Controls, from 1966-1989,
Mr. French held various titles, and ended his career at Fisher
Controls as President and Chief Operating Officer.
William D. Gutermuth has been a member of our Board of
Directors since July 2007. Since 1986, Mr. Gutermuth has
been a partner in the law firm of Bracewell & Giuliani LLP,
specializing in the practice of corporate and securities law.
From 1999 until 2005, Mr. Gutermuth was the Chair of Bracewell
& Giulianis Corporate and Securities Section and in
2005 and 2006 served as a member of the Executive Committee of
the firms Business Group.
72
Mr. Gutermuths legal career has included the
representation of numerous public companies, as well as private
equity firms and their portfolio companies. He has been
recognized by independent evaluation organizations as One
of the Best Lawyers in America-Corporate M&A and Securities
Law and as a Texas Super Lawyer.
Interested
Directors
Vincent D. Foster has been Chairman of our Board of
Directors since April 2007. He is our Chief Executive Officer
and a member of our investment committee. Since 2002,
Mr. Foster has been a senior managing director of the
General Partner and the Investment Adviser. Mr. Foster has
also been the senior managing director of the general partner
for Main Street Capital II, an SBIC he co-founded, since
January 2006. From 2000 to 2002, Mr. Foster was the senior
managing director of the predecessor entity of Main Street
Mezzanine Fund. Prior to that, Mr. Foster co-founded Main
Street Merchant Partners, a merchant-banking firm.
Mr. Foster currently serves as a director of Quanta
Services, Inc. (NYSE: PWR), an electrical and telecommunications
contracting company, Carriage Services, Inc. (NYSE: CSV), a
death-care company, and Team, Inc. (NASDAQ-GS: TISI), a provider
of specialty industrial services. In addition, Mr. Foster
serves as a director, officer and founder of the
Houston/Austin/San Antonio Chapter of the National
Association of Corporate Directors. From 1998 to May 2002, he
served as the non-executive chairman of Quanta Services, Inc. He
has also served as director and the non-executive chairman of
U.S. Concrete, Inc. (NASDAQ-GM: RMIX) since 1999.
Prior to his private investment activities, Mr. Foster was
a partner of Andersen Worldwide and Arthur Andersen LLP from
1988-1997.
Mr. Foster was the director of Andersens Corporate
Finance and Mergers and Acquisitions practice for the Southwest
United States and specialized in working with companies involved
in consolidating their respective industries.
Todd A. Reppert has been a member of our Board of
Directors since April 2007. He is our President and Chief
Financial Officer and is a member of our investment committee.
Since 2002, Mr. Reppert has been a senior managing director
of the General Partner and the Investment Adviser.
Mr. Reppert has been a senior managing director of the
general partner for Main Street Capital II, an SBIC he
co-founded, since January 2006. From 2000 to 2002,
Mr. Reppert was a senior managing director of the
predecessor entity of Main Street Mezzanine Fund. Prior to that,
Mr. Reppert was a principal of Sterling City Capital, LLC,
a private investment group focused on small to middle-market
companies.
Prior to joining Sterling City Capital in 1997, Mr. Reppert
was with Arthur Andersen LLP. At Arthur Andersen LLP,
Mr. Reppert assisted in several industry consolidation
initiatives, as well as numerous corporate finance and
merger/acquisition initiatives. Mr. Reppert is a member of the
board of directors for the Houston Chapter of the Association
for Corporate Growth.
Non-Director
Executive Officers
Rodger A. Stout serves as our Chief Accounting Officer,
Chief Compliance Officer and Secretary. Mr. Stout has been
the chief financial officer of the General Partner, the
Investment Adviser and the general partner of Main Street
Capital II, an SBIC, since 2006. From 2000 to 2006,
Mr. Stout was senior vice president and chief financial
officer for FabTech Industries, Inc., a consolidation of nine
steel fabricators located principally in the Southeastern United
States. From 1985 to 2000, Mr. Stout was a senior financial
executive for Jerold B. Katz Interests. Mr. Stout held
numerous positions over his fifteen year tenure with this
national scope financial services conglomerate. The positions he
held included director, executive vice president, senior
financial officer and investment officer. Prior to 1985,
Mr. Stout was an international tax executive in the oil and
gas service industry.
Curtis L. Hartman serves as one of our Senior Vice
Presidents. Mr. Hartman has been a managing director of the
General Partner and the Investment Adviser since 2002 and a
managing director of the general partner for Main Street
Capital II, an SBIC, since January 2006. From 2000 to 2002,
Mr. Hartman was a director of the predecessor entity of
Main Street Mezzanine Fund. From 1999 to 2000, Mr. Hartman
was an investment adviser for Sterling City Capital, LLC.
Concurrently with joining Sterling City Capital,
Mr. Hartman
73
joined United Glass Corporation, a Sterling City Capital
portfolio company, as director of corporate development. Prior
to joining Sterling City Capital, Mr. Hartman was a manager
with PricewaterhouseCoopers (PwC) in its
M&A/Transaction Services group. Prior to joining PwC,
Mr. Hartman was employed by Deloitte & Touche
where he served as a senior auditor for a Fortune 500 public
company as well as other public and private companies.
Dwayne L. Hyzak serves as one of our Senior Vice
Presidents. Since 2002, Mr. Hyzak has been a managing
director of the General Partner and the Investment Adviser.
Mr. Hyzak has also been a managing director of the general
partner for Main Street Capital II, an SBIC, since January
2006. From 2000 to 2002, Mr. Hyzak was a director of
accounting integration with Quanta Services, Inc. (NYSE: PWR),
an electrical and telecommunications contracting company, where
he was principally focused on the companys mergers and
acquisitions and corporate finance activities. Prior to joining
Quanta Services, Inc., Mr. Hyzak was a manager with Arthur
Andersen LLP in the firms Transaction Advisory Services
group.
David L. Magdol serves as one of our Senior Vice
Presidents and is a member of our investment committee.
Mr. Magdol has been a managing director of the General
Partner and the Investment Adviser since 2002 and a managing
director of the general partner for Main Street Capital II,
an SBIC, since January 2006. From 2000 to 2002, Mr. Magdol
worked for Lazard Freres & Co. LLC where he was a vice
president in the M&A Advisory Group. From 1996 to 2000,
Mr. Magdol served as a vice president of McMullen Group, a
private equity investment firm capitalized by Dr. John J.
McMullen. From 1993 to 1995, Mr. Magdol worked in the
Structured Finance Services Group of Chemical Bank (now JPMorgan
Chase) as a management associate.
Committees
of the Board of Directors
Our Board of Directors has the following committees:
Audit
Committee
The Audit Committee is responsible for selecting, engaging and
discharging our independent accountants, reviewing the plans,
scope and results of the audit engagement with our independent
accountants, approving professional services provided by our
independent accountants (including compensation therefor),
reviewing the independence of our independent accountants and
reviewing the adequacy of our internal control over financial
reporting. In addition, the Audit Committee is responsible for
reviewing and approving for submission to our Board of
Directors, in good faith, the fair value of debt and equity
securities that are not publicly traded or for which current
market values are not readily available. The members of the
Audit Committee are Messrs. Appling, Canon and French, each of
whom is independent for purposes of the 1940 Act and the Nasdaq
Global Select Market corporate governance listing standards.
Mr. Appling serves as the chairman of the Audit Committee.
Our Board of Directors has determined that Mr. Appling is
an Audit Committee financial expert as defined under
SEC rules.
Compensation
Committee
The Compensation Committee determines the compensation for our
executive officers and the amount of salary, bonus and
stock-based compensation to be included in the compensation
package for each of our executive officers. The actions of the
Compensation Committee will be reviewed and ratified by the
entire Board of Directors, excluding as applicable the inside
directors. The members of the Compensation Committee are
Messrs. French, Canon and Gutermuth, each of whom is
independent for purposes of the 1940 Act and the Nasdaq Global
Select Market corporate governance listing standards.
Mr. French serves as the chairman of the Compensation
Committee.
Nominating
and Corporate Governance Committee
The Nominating and Corporate Governance Committee is responsible
for determining criteria for service on the board, identifying,
researching and nominating directors for election by our
stockholders, selecting nominees to fill vacancies on our Board
of Directors or a committee of the board, developing and
74
recommending to the Board of Directors a set of corporate
governance principles and overseeing the self-evaluation of the
Board of Directors and its committees and evaluation of our
management. The Nominating and Corporate Governance Committee
considers nominees properly recommended by our stockholders. The
members of the Nominating and Corporate Governance Committee are
Messrs. Canon, Gutermuth, and Appling, each of whom is
independent for purposes of the 1940 Act and the Nasdaq Global
Select Market corporate governance listing standards. Mr. Canon
serves as the chairman of the Nominating and Corporate
Governance Committee.
Additional
Portfolio Management Information
Our investment committee, currently consisting of Messrs.
Foster, Reppert and Magdol, reviews and approves our
investments. All such actions must be approved by the
affirmative vote from a majority of the members of our
investment committee at a meeting at which each member of our
investment committee is present. The compensation of each
executive officer on the investment committee will be set by the
Compensation Committee of our Board of Directors. The executive
officers on the investment committee will be compensated in the
form of annual salaries, annual cash bonuses and stock-based
compensation. See Management Executive Officer
Compensation and Management Employment
Agreements. The members of our investment committee serve
or may serve as officers, directors or principals of entities
that operate in the same or a related line of business as we do
or of investment funds managed by our affiliates. Accordingly,
they may have obligations to investors in those entities, the
fulfillment of which might not be in the best interests of us or
our stockholders. See Risk Factors There are
significant potential conflicts of interest which could impact
our investment returns.
Compensation
Discussion and Analysis
Overview
We are a newly-organized corporation that after consummation of
this offering will be an internally managed business development
company. We were organized to continue the investment business
of Main Street Mezzanine Fund and, with the capital of this
offering, make new equity and debt investments in lower middle
market companies. Our senior management team consists of
Messrs. Foster, Reppert, Stout, Hartman, Hyzak and Magdol.
In conjunction with the consummation of this offering we will
enter into employment agreements with each of these individuals
other than Mr. Foster. We refer to these six officers as
the named executive officers, or NEOs.
Our executive compensation program is designed to encourage our
executive officers to think and act like our stockholders. The
structure of the NEOs employment agreements or other
compensation arrangements and our incentive compensation
programs will be designed to encourage and reward the following,
among other things:
|
|
|
| |
|
sourcing and pursuing attractively priced investment
opportunities in all types of securities of lower middle market
companies;
|
| |
| |
|
accomplishing our investment objectives;
|
| |
| |
|
ensuring we allocate capital in the most effective manner
possible; and
|
| |
| |
|
creating shareholder value.
|
Our Compensation Committee has reviewed and approved all of our
compensation policies.
Executive
Compensation Policy
Overview. Our performance-driven compensation
policy consists of the following three components:
|
|
|
| |
|
Base salary;
|
| |
| |
|
Annual cash bonuses; and
|
| |
| |
|
Long-term compensation pursuant to our Equity Incentive Plan.
|
We intend to carefully design each NEOs compensation
package to appropriately reward the NEO for his or her
contribution to us. This is not a mechanical process, and our
Compensation Committee will use its
75
judgment and experience, working in conjunction with our Chief
Executive Officer, to determine the appropriate mix of
compensation for each individual. Cash compensation consisting
of base salary and discretionary bonuses tied to achievement of
individual performance goals set by the Compensation Committee
are intended to incentivize NEOs to remain with us in their
roles and work hard to achieve our goals. Stock-based
compensation may be awarded based on performance expectations
set by the Compensation Committee for each individual and, over
time, on his performance against those expectations. The mix of
short-term and long-term compensation may sometimes be adjusted
to reflect an individuals need for current cash
compensation and desire to retain his or her services.
Base salary. Base salary will be used to
recognize particularly the experience, skills, knowledge and
responsibilities required of the executive officers in their
roles. In connection with establishing the 2007 annual base
salaries of the NEOs, the Compensation Committee and management
considered a number of factors including the seniority of the
individual, the functional role of the position, the level of
the individuals responsibility, the ability to replace the
individual, the base salary of the individual prior to our
formation, the assistance of each NEO in this initial public
offering process and the number of well-qualified candidates
available in our area. In addition, we informally considered the
base salaries paid to comparably situated executive officers and
other competitive market practices. We did not use compensation
consultants in connection with fixing base salaries or for any
other purpose prior to the consummation of this offering.
The salaries of the NEOs will be reviewed on an annual basis, as
well as at the time of promotion or other changes in
responsibilities. The leading factors in determining increases
in salary level are expected to be relative performance,
relative cost of living and competitive pressures.
Annual cash bonuses. Annual cash bonuses are
intended to reward individual performance during the year and
can therefore be highly variable from year to year. Currently,
these bonuses are determined on a discretionary basis by the
Compensation Committee and will be determined for each NEO based
upon individual performance and service goals set by our
Compensation Committee, with our managements input. As
more fully described below, in conjunction with the consummation
of this offering we will enter into employment agreements with
certain of our NEOs, and such employment agreements provide for
targeted annual cash bonuses as a percentage of base salary.
Long-Term
Incentive Awards.
Generally. We have adopted an Equity Incentive
Plan to provide stock-based awards as long-term incentive
compensation to our employees.
We expect to use stock-based awards to (i) attract and
retain key employees, (ii) motivate our employees by means
of performance-related incentives to achieve long-range
performance goals, (iii) enable our employees to
participate in our long-term growth and (iv) link our
employees compensation to the long-term interests of our
stockholders. The Compensation Committee will determine the
persons to receive stock-based awards. At the time of each
award, the Compensation Committee will determine the terms of
the award, including any performance period (or periods) and any
performance objectives relating to the award.
Options. The Compensation Committee may grant
options to purchase our common stock (including incentive stock
options and non-qualified stock options). We expect that any
options granted by our Compensation Committee will represent a
fixed number of shares of our common stock, will have an
exercise, or strike, price equal to the fair market value of our
common stock on the date of such grant, and will be exercisable,
or vested, at some later time after grant. The
fair market value will be defined as either
(i) the closing sales price of the common stock on the
Nasdaq Global Select Market, or any other such exchange on which
our common stock is traded, on such date, or in the absence of
reported sales on such date or (ii) in the event there is
no public market for our common stock on such date, current net
asset value of our common stock. Some stock options granted by
our Compensation Committee may vest simply by the holder
remaining with us for a period of time, and some may vest based
on our attaining certain performance levels.
Restricted Stock. Generally business
development companies, such as us, may not grant shares of their
stock for services without an exemptive order from the SEC. Our
Equity Incentive Plan allows our
76
Compensation Committee to grant shares of restricted stock, but
our Compensation Committee will not grant restricted stock
unless and until we obtain from the SEC an exemptive order
permitting such practice. We have applied for an exemptive order
from the SEC to permit us to issue restricted shares of our
common stock as part of the compensation packages for certain of
our employees and executive officers. If exemptive relief is
obtained, the Compensation Committee may award shares of
restricted stock to plan participants in such amounts and on
such terms as the Compensation Committee determines and
consistent with any exemptive order the SEC may issue. The SEC
is not obligated to grant an exemptive order to allow this
practice and will do so only if it determines that such practice
is consistent with stockholder interests and does not involve
overreaching by management or our Board of Directors. Each
restricted stock grant will be for a fixed number of shares as
set forth in an award agreement between the grantee and us.
Award agreements will set forth time
and/or
performance vesting schedules and other appropriate terms
and/or
restrictions with respect to awards, including rights to
dividends and voting rights. As more fully described below, the
employment agreements into which we will enter with certain of
our NEOs upon the consummation of this offering provide for
targeted annual restricted stock awards, subject to the receipt
of exemptive relief from the SEC, or other equitable substitute.
Competitive
Market Review
We will informally consider competitive market practices with
respect to the salaries and total compensation of our NEOs. We
will review the market practices by speaking to other financial
professionals and reviewing annual reports on
Form 10-K
or similar information of other internally managed business
development companies.
Change
in Control and Severance
Upon termination of employment after a change of control, the
NEOs having employment agreements may receive severance payments
under their employment agreements, and equity-based awards under
our Equity Incentive Plan may vest
and/or
become immediately exercisable or salable.
Equity Incentive Plan. As discussed in more
detail in the section below entitled Compensation
Plans, our Equity Incentive Plan will be effective upon
the consummation of this offering. Upon specified covered
transactions involving a change of control (as defined in the
Equity Incentive Plan), all outstanding awards under the Equity
Incentive Plan may either be assumed or substituted for by the
surviving entity. If the surviving entity does not assume or
substitute similar awards, or upon the death or disability of an
NEO, the awards held by the participants will be subject to
accelerated vesting in full and then terminated to the extent
not exercised within a designated time period.
Severance. The following discussion regarding
severance payments applies only to those NEOs with whom we will
enter into employment agreements upon the consummation of this
offering. See the Section below entitled Employment
Agreements for more information regarding such employment
agreements. Under specified covered transactions involving a
change in control (as defined in each NEOs employment
agreement), if an NEO terminates his employment with us for good
reason within one year following such change in control, or if
we terminate or fail to renew the NEOs employment
agreement within the one year commencing with a change in
control, he will receive a severance package beginning on the
date of termination. The severance package will include a lump
sum payment equal to two or three times, depending upon the
NEOs position, the NEOs annual salary at that time,
plus the NEOs targeted bonus compensation as described in
the employment agreement and we will continue to provide the NEO
with certain benefits provided to him immediately prior to the
termination as described in the employment agreement for a
designated time period. These provisions do not apply to
Mr. Foster, who does not intend to enter into an employment
agreement with us upon the consummation of this offering.
The rationale behind providing a severance package in certain
events is to attract and retain talented executives who are
assured that they will not be financially injured if they
physically relocate
and/or leave
another job to join us but are forced out through no fault of
their own and to ensure that our business is operated and
governed for our stockholders by a management team, and under
the direction of a board of
77
directors, who are not financially motivated to frustrate the
execution of a change in control transaction. For more
discussion regarding executive compensation in the event of a
termination or change in control, please see the table entitled
2007 Potential Payments Upon Termination or Change in
Control Table.
Conclusion
Our compensation policies are designed to retain and motivate
our NEOs and to ultimately reward them for outstanding
performance. The retention and motivation of our NEOs should
enable us to grow strategically and position ourselves
competitively in our market.
Executive
Officer Compensation
After consummation of the formation transactions and the
completion of the offering, certain of our executive officers
will receive the annual base salaries and be entitled to
targeted bonus compensation pursuant to their employment
agreements as described below. The respective annual salaries of
the executive officers will be as follows:
| |
|
|
|
|
|
|
|
2007 Annual Base Salary
|
|
|
|
Vincent D. Foster
|
|
|
$348,750
|
|
|
Todd A. Reppert
|
|
|
$311,250
|
|
|
Rodger A. Stout
|
|
|
$210,000
|
|
|
Curtis L. Hartman
|
|
|
$210,000
|
|
|
Dwayne L. Hyzak
|
|
|
$210,000
|
|
|
David L. Magdol
|
|
|
$210,000
|
|
In addition, the NEOs will be eligible to receive discretionary
bonuses as may be declared from time to time by the Compensation
Committee, which bonuses will be based on individualized
performance and service goals. In addition, those NEOs who will
enter into employment agreements with us upon the consummation
of this offering will have referenced target bonus amounts for
each of the years ending December 31, 2008, 2009 and 2010
pursuant to their employment agreements. The target bonus
amounts for Mr. Reppert are 50%, 60%, and 70% of his base
salary, respectively, for each of those three calendar years.
The target bonus amounts for Messrs. Stout, Hartman, Hyzak
and Magdol are 40%, 50% and 60% of their base salaries,
respectively, for each of those three calendar years.
The NEOs who enter into employment agreements will also be
entitled to certain payments upon termination of employment or
in the event of a change in control. The following table sets
forth those potential payments with respect to each applicable
NEO:
2007
Potential Payments upon Termination or Change in Control
Table
| |
|
|
|
|
|
|
|
|
|
|
|
|
|
|
|
|
|
|
|
|
|
|
|
|
|
|
|
|
|
|
|
|
|
|
|
|
|
Within One Year
|
|
|
|
|
|
|
|
|
|
|
|
Termination
|
|
After Change in
|
|
|
|
|
|
|
|
|
|
|
|
Without Cause
|
|
Control; Termination
|
|
|
|
|
|
|
|
|
|
Termination
|
|
or Good
|
|
Without Cause or
|
|
|
|
Benefit
|
|
Death(3)
|
|
Disability(3)
|
|
With
Cause(4)
|
|
Reason(3)(4)
|
|
Good
Reason(3)(4)
|
|
|
|
Todd A. Reppert
|
|
|
Severance(1
|
)
|
|
$
|
|
|
|
$
|
|
|
|
$
|
|
|
|
$
|
622,500
|
|
|
$
|
933,750
|
|
|
|
|
|
Bonus(2
|
)
|
|
|
|
|
|
|
|
|
|
|
|
|
|
|
311,250
|
|
|
|
466,875
|
|
|
Rodger A. Stout
|
|
|
Severance(1
|
)
|
|
|
|
|
|
|
|
|
|
|
|
|
|
|
315,000
|
|
|
|
420,000
|
|
|
|
|
|
Bonus(2
|
)
|
|
|
|
|
|
|
|
|
|
|
|
|
|
|
126,000
|
|
|
|
168,000
|
|
|
Curtis L. Hartman
|
|
|
Severance(1
|
)
|
|
|
|
|
|
|
|
|
|
|
|
|
|
|
315,000
|
|
|
|
420,000
|
|
|
|
|
|
Bonus(2
|
)
|
|
|
|
|
|
|
|
|
|
|
|
|
|
|
126,000
|
|
|
|
168,000
|
|
|
Dwayne L. Hyzak
|
|
|
Severance(1
|
)
|
|
|
|
|
|
|
|
|
|
|
|
|
|
|
315,000
|
|
|
|
420,000
|
|
|
|
|
|
Bonus(2
|
)
|
|
|
|
|
|
|
|
|
|
|
|
|
|
|
126,000
|
|
|
|
168,000
|
|
|
David L. Magdol
|
|
|
Severance(1
|
)
|
|
|
|
|
|
|
|
|
|
|
|
|
|
|
315,000
|
|
|
|
420,000
|
|
|
|
|
|
Bonus(2
|
)
|
|
|
|
|
|
|
|
|
|
|
|
|
|
|
126,000
|
|
|
|
168,000
|
|
78
|
|
|
|
(1) |
|
Severance pay includes an
employees annual base salary and applicable multiple
thereof paid monthly beginning at the time of termination or
paid in lump sum if termination is within one year of a Change
of Control.
|
| |
|
(2) |
|
Bonus compensation includes an
employees current target annual bonus and applicable
multiple thereof paid monthly beginning at the time of
termination or paid lump sum if termination is within one year
of a Change of Control.
|
| |
|
(3) |
|
Upon these termination events, the
employee will become fully vested in any previously unvested
stock-based compensation.
|
| |
|
(4) |
|
Change of Control, Cause and Good
Reason are defined in each employees employment agreement,
the form of which is being attached to this registration
statement as an exhibit.
|
Director
Compensation
Each of our directors who is not one of our employees or an
employee of our subsidiaries will receive an annual cash fee of
$30,000 for services as a director, payable annually.
Independent directors will not receive fees based on meetings
attended absent circumstances that require an exceptionally high
number of meetings within an annual period. However, committee
chairmen will receive an additional annual cash fee of $5,000,
except for the Audit Committee chairman who will receive an
additional annual cash fee of $10,000. Subject to receipt of an
SEC exemptive order allowing for the grant of restricted stock
for services, each independent director will also receive an
annual grant of $30,000 in restricted stock. We will reimburse
our independent directors for all reasonable expenses incurred
in connection with their service on the board. Directors who are
also our employees or employees of our subsidiaries will not
receive compensation for their services as directors.
Employment
Agreements
In conjunction with the consummation of this offering, we will
enter into employment agreements with all of our NEOs, other
than Vincent D. Foster, that provide for an initial term
through December 31, 2010 effective upon consummation of
this offering. As the Chairman of the Board of Directors and
Chief Executive Officer, Mr. Foster will not have an employment
agreement and will serve as an officer at the direction and
discretion of our Board of Directors. However, Mr. Foster
will execute a confidentiality and non-compete agreement with us
in connection with the consummation of the offering. The NEO
employment agreements will specify an initial base salary equal
to the 2007 Annual Base Salary above and provide a
5% target annual increase in base salary.
In addition, each executive officer with whom we enter into an
employment agreement will be entitled to receive an annual bonus
as a percentage of the executive officers then current
base salary based upon achieving certain performance objectives.
Under their employment agreements, the applicable NEOs will have
referenced target bonus amounts for each of the years ending
December 31, 2008, 2009 and 2010. The target bonus amounts
for Mr. Reppert will be 50%, 60% and 70% of his base salary,
respectively, for each of those three calendar years. The target
bonus amounts for Messrs. Stout, Hartman, Hyzak and Magdol
will be 40%, 50% and 60% of their base salaries, respectively,
for each of those three calendar years. The Compensation
Committee of the Board of Directors will establish such
performance objectives, as well as the actual bonus awarded to
each executive officer, annually.
The NEO employment agreements will also specify that the
applicable NEO will be entitled to receive a special grant of
restricted stock, after receipt of exemptive relief from the
SEC, equal to 40,000 shares for Mr. Reppert and
30,000 shares for each of Messrs. Stout, Hartman,
Hyzak and Magdol. In addition, the applicable NEO employment
agreements will reference annual target restricted stock awards
for each of calendar years 2009 and 2010 equal to 75% of base
salary for Mr. Reppert and 50% of base salaries for each of
Messrs. Stout, Hartman, Hyzak and Magdol. The restricted
stock awards will vest in equal annual portions over the four
years subsequent to the date of grant. If SEC exemptive relief
to issue restricted stock for services is not obtained, the
Compensation Committee will determine an equitable substitution
for such restricted stock grants.
The NEO employment agreements will also provide for certain
severance and other benefits upon termination after a change of
control or certain other specified termination events. The
severance and other
79
benefits in these circumstances are reflected in the discussion
above and the 2007 Potential Payments upon Termination or
Change of Control Table.
The NEO employment agreements will also provide for a
non-competition period after termination of employment, except
Messrs. Stout, Hartman, Hyzak and Magdol will not be subject to
the non-competition provision in the event that they voluntarily
terminate their employment. The NEO employment agreements will
also provide for a non-solicitation period after any termination
of employment and for the protection of confidential company
information.
Compensation
Plans
Equity
Incentive Plan
Our Board of Directors and current stockholders have approved
our Equity Incentive Plan, to be effective upon consummation of
this offering, for the purpose of attracting and retaining the
services of executive officers, directors and other key
employees. Under our Equity Incentive Plan, our Compensation
Committee may award stock options, restricted stock, or other
stock-based incentive awards to our executive officers,
employees and directors.
Our Compensation Committee will administer the Equity Incentive
Plan and has the authority, subject to the provisions of the
Equity Incentive Plan, to determine who will receive awards
under the Equity Incentive Plan and the terms of such awards.
Our Compensation Committee will be required to adjust the number
of shares available for awards, the number of shares subject to
outstanding awards and the exercise price for awards following
the occurrence of certain specified events such as stock splits,
dividends, distributions and recapitalizations.
Upon specified covered transactions (as defined in the Equity
Incentive Plan), all outstanding awards under the Equity
Incentive Plan may either be assumed or substituted for by the
surviving entity. If the surviving entity does not assume or
substitute similar awards, the awards held by the participants
will be subject to accelerated vesting in full and then
terminated to the extent not exercised prior to the covered
transaction.
Awards under the Equity Incentive Plan will be granted to our
executive officers and other employees as determined by our
Compensation Committee at the time of each issuance.
Under current SEC rules and regulations, business development
companies may not grant options or restricted stock to directors
who are not officers or employees of the business development
company. We have applied for exemptive relief from the SEC to
permit us to grant restricted stock to our independent directors
as a portion of their compensation for service on our Board of
Directors. Similarly, under the 1940 Act, business development
companies cannot issue stock for services to their executive
officers and employees other than options, warrants and rights
to acquire capital stock. As a result, we have applied for
exemptive relief from the SEC to permit us to grant restricted
stock in exchange for or in recognition of services by our
executive officers. We cannot provide any assurance that we will
receive the exemptive relief from the SEC in either case.
401(k)
Plan
We intend to maintain a 401(k) plan in which all full-time
employees who are at least 21 years of age and have
three months of service will be eligible to participate.
Eligible employees will have the opportunity to contribute their
compensation on a pretax salary basis into the 401(k) plan up to
$15,500 annually for the 2007 plan year, and to direct the
investment of these contributions. Plan participants who reach
the age of 50 prior to or during the 2007 plan year will be
eligible to defer an additional $5,000 during 2007.
80
CERTAIN
RELATIONSHIPS AND TRANSACTIONS
As discussed herein, it is contemplated that we will acquire
from the members of the General Partner 100.0% of their equity
interests in the General Partner in exchange for the issuance of
$9.0 million of common stock of Main Street Capital
Corporation. See Formation Transactions; Business
Development Company and Regulated Investment Company
Elections. In addition, it is contemplated that we will
acquire from the members of the Investment Adviser 100.0% of
their equity interests in the Investment Adviser in exchange for
the issuance of $18.0 million of common stock of Main
Street Capital Corporation. See Formation
Transactions; Business Development Company and Regulated
Investment Company Elections. Members of our management,
including Vincent D. Foster, Todd A. Reppert, Curtis L. Hartman,
Dwayne L. Hyzak and David L. Magdol, control the General Partner
and the Investment Adviser.
Because members of our management currently control the General
Partner, the Investment Adviser and (through their control of
the General Partner) Main Street Mezzanine Fund, the amount of
consideration to be received by the Limited Partners and the
members of the General Partner and of the Investment Adviser in
the formation transactions has not been determined through
arms-length negotiations. In addition, certain members of our
management and their affiliates have invested $3.6 million
in limited partnership interests in Main Street Mezzanine Fund,
and represent approximately 13.5% of the total limited
partnership interests in Main Street Mezzanine Fund.
Main Street Mezzanine Fund co-invested with Main Street
Capital II in several investments since January 2006. Main
Street Capital II and Main Street Mezzanine Fund are both
managed by the Investment Adviser and the general partners for
Main Street Mezzanine Fund and Main Street Capital II are
under common control. Main Street Capital II is an SBIC
with similar investment objectives to Main Street Mezzanine Fund
and which began its investment operations in January 2006. The
co-investments among the two funds were made at the same time
and on the same terms and conditions. The
co-investments
were made in accordance with the Investment Advisers
conflicts policy and in accordance with the applicable SBIC
conflict of interest regulations.
Main Street Mezzanine Fund paid $1.9 million in management
fees to the Investment Adviser for each of the years ended
December 31, 2004, 2005 and 2006, and approximately
$1.0 million in each of the six months ended June 30,
2006 and June 30, 2007. The Investment Adviser is an
affiliate of Main Street Mezzanine Fund as it is commonly
controlled by principals who also control the General Partner.
81
CONTROL
PERSONS AND PRINCIPAL STOCKHOLDERS
After this offering, no person will be deemed to control us, as
such term is defined in the 1940 Act. The following table sets
forth, on a pro forma, as adjusted basis, at the time of
completion of the offering and consummation of the formation
transactions described elsewhere in this prospectus (but
excluding any shares of our common stock that may be purchased
in this offering by any person listed below, including pursuant
to the directed share program), information with respect to the
beneficial ownership of our common stock by:
|
|
|
| |
|
each person known to us to beneficially own more than 5.0% of
the outstanding shares of our common stock;
|
| |
| |
|
each of our directors and each executive officers; and
|
| |
| |
|
all of our directors and executive officers as a group.
|
Beneficial ownership is determined in accordance with the rules
of the SEC and includes voting or investment power with respect
to the securities. There is no common stock subject to options
that are currently exercisable or exercisable within
60 days of the offering. Percentage of beneficial ownership
is based on 8,526,726 shares of common stock outstanding at
the time of the offering and consummation of the formation
transactions.
| |
|
|
|
|
|
|
|
|
|
|
|
Shares Beneficially
|
|
|
|
Owned Immediately
|
|
|
|
After the Formation
|
|
|
|
Transactions and
|
|
|
|
this Offering
|
|
Name
|
|
Number
|
|
Percentage
|
|
|
|
Executive Officers:
|
|
|
|
|
|
|
|
|
|
Vincent D. Foster
|
|
|
839,934
|
|
|
|
9.9%
|
|
|
Todd A. Reppert
|
|
|
605,230
|
(1)
|
|
|
7.1%
|
|
|
Rodger A. Stout
|
|
|
26,667
|
|
|
|
*
|
|
|
Curtis L. Hartman
|
|
|
188,947
|
|
|
|
2.2%
|
|
|
Dwayne L. Hyzak
|
|
|
197,961
|
|
|
|
2.3%
|
|
|
David L. Magdol
|
|
|
208,372
|
|
|
|
2.4%
|
|
|
Independent Directors:
|
|
|
|
|
|
|
|
|
|
Michael Appling Jr.
|
|
|
|
|
|
|
*
|
|
|
Joseph E. Canon
|
|
|
5,147
|
|
|
|
*
|
|
|
Arthur L. French
|
|
|
4,117
|
|
|
|
*
|
|
|
William D. Gutermuth
|
|
|
|
|
|
|
*
|
|
|
|
|
|
|
|
|
|
|
|
|
All Directors and Officers as a Group (10 persons)
|
|
|
2,076,375
|
|
|
|
24.4%
|
|
|
|
|
|
(1) |
|
Includes 140,013 shares owned by
Reppert Investments Limited Partnership which are beneficially
owned by Mr. Reppert.
|
82
The following table sets forth, as of the date of the completion
of this offering (but excluding any shares of our common stock
that may be purchased in this offering by any person listed
below, including pursuant to the directed share program), the
dollar range of our equity securities that is expected to be
beneficially owned by each of our directors.
| |
|
|
|
|
|
|
|
Dollar Range of Equity
|
|
|
|
|
Securities Beneficially
|
|
|
|
|
Owned(1)(2)(3)
|
|
|
|
|
Interested Directors:
|
|
|
|
|
|
Vincent D. Foster
|
|
|
over $1,000,000
|
|
|
Todd A. Reppert
|
|
|
over $1,000,000
|
|
|
Independent Directors:
|
|
|
|
|
|
Michael Appling Jr.
|
|
|
none
|
|
|
Joseph E. Canon
|
|
|
$50,001-$100,000
|
|
|
Arthur L. French
|
|
|
$50,001-$100,000
|
|
|
William D. Gutermuth
|
|
|
none
|
|
|
|
|
|
(1) |
|
Beneficial ownership has been
determined in accordance with
Rule 16a-1(a)(2)
of the Exchange Act.
|
| |
|
(2) |
|
The dollar range of equities
securities beneficially owned by our directors is based on the
initial public offering price of $15.00 per share.
|
| |
|
(3) |
|
The dollar range of equity
securities beneficially owned are: none, $1-$10,000,
$10,001-$50,000, $50,001-$100,000, $100,001-$500,000,
$500,001-$1,000,000 or over $1,000,000.
|
83
DIVIDEND
REINVESTMENT PLAN
We have adopted a dividend reinvestment plan that provides for
reinvestment of our dividends on behalf of our stockholders,
unless a stockholder elects to receive cash as provided below.
As a result, if our Board of Directors authorizes, and we
declare, a cash dividend, then our stockholders who have not
opted out of our dividend reinvestment plan will
have their cash dividends automatically reinvested in additional
shares of our common stock, rather than receiving the cash
dividends.
No action will be required on the part of a registered
stockholder to have their cash dividends reinvested in shares of
our common stock. A registered stockholder may elect to receive
an entire dividend in cash by notifying American Stock Transfer
& Trust Company, the plan administrator and our transfer
agent and registrar, in writing so that such notice is received
by the plan administrator no later than the record date for
dividends to stockholders. The plan administrator will set up an
account for shares acquired through the plan for each
stockholder who has not elected to receive dividends in cash and
hold such shares in non-certificated form. Upon request by a
stockholder participating in the plan, received in writing not
less than 10 days prior to the record date, the plan
administrator will, instead of crediting shares to the
participants account, issue a certificate registered in
the participants name for the number of whole shares of
our common stock and a check for any fractional share. Those
stockholders whose shares are held by a broker or other
financial intermediary may receive dividends in cash by
notifying their broker or other financial intermediary of their
election.
We intend to primarily use newly issued shares to implement the
plan. However, we reserve the right to purchase shares in the
open market in connection with our implementation of the plan.
The number of shares to be issued to a stockholder is determined
by dividing the total dollar amount of the dividend payable to
such stockholder by the market price per share of our common
stock at the close of regular trading on the Nasdaq Global
Select Market on the dividend payment date. Market price per
share on that date will be the closing price for such shares on
the Nasdaq Global Select Market or, if no sale is reported for
such day, at the average of their reported bid and asked prices.
The number of shares of our common stock to be outstanding after
giving effect to payment of the dividend cannot be established
until the value per share at which additional shares will be
issued has been determined and elections of our stockholders
have been tabulated.
There will be no brokerage charges or other charges for dividend
reinvestment to stockholders who participate in the plan. We
will pay the plan administrators fees under the plan. If a
stockholder elects by written or telephonic notice to the plan
administrator to have the plan administrator sell part or all of
the shares held by the plan administrator in the
stockholders account and remit the proceeds to the
stockholder, the plan administrator is authorized to deduct a
$15.00 transaction fee plus a $0.10 per share brokerage
commission from the proceeds.
Stockholders who receive dividends in the form of stock
generally are subject to the same federal, state and local tax
consequences as are stockholders who elect to receive their
dividends in cash. A stockholders basis for determining
gain or loss upon the sale of stock received in a dividend from
us will be equal to the total dollar amount of the dividend
payable to the stockholder. Any stock received in a dividend
will have a holding period for tax purposes commencing on the
day following the day on which the shares are credited to the
U.S. stockholders account.
Participants may terminate their accounts under the plan by
notifying the plan administrator via its website at
www.amstock.com, by filling out the transaction request form
located at the bottom of their statement and sending it to the
plan administrator at 59 Maiden Lane New York,
New York 10038 or by calling the plan administrators at
1-800-937-5449.
We may terminate the plan upon notice in writing mailed to each
participant at least 30 days prior to any record date
for the payment of any dividend by us. All correspondence
concerning the plan should be directed to the plan administrator
by mail at 59 Maiden Lane New York, New York
10038 or by telephone at 1-800-937-5449.
84
DESCRIPTION
OF CAPITAL STOCK
The following description is based on relevant portions of
the Maryland General Corporation Law and on our articles of
incorporation and bylaws. This summary may not contain all of
the information that is important to you, and we refer you to
the Maryland General Corporation Law and our articles of
incorporation and bylaws for a more detailed description of the
provisions summarized below.
Capital
Stock
Under the terms of our articles of incorporation, as amended and
restated immediately prior to the completion of this offering,
our authorized capital stock will consist of
150,000,000 shares of common stock, par value
$0.01 per share, of which immediately after this offering
8,526,726 shares will be outstanding. Under our articles of
incorporation, our Board of Directors is authorized to classify
and reclassify any unissued shares of stock into other classes
or series of stock, and to cause the issuance of such shares,
without obtaining stockholder approval. In addition, as
permitted by the Maryland General Corporation Law, but subject
to the 1940 Act, our articles of incorporation provide that the
Board of Directors, without any action by our stockholders, may
amend the articles of incorporation from time to time to
increase or decrease the aggregate number of shares of stock or
the number of shares of stock of any class or series that we
have authority to issue. Under Maryland law, our stockholders
generally are not personally liable for our debts or obligations.
Common
Stock
All shares of our common stock have equal voting rights and
rights to earnings, assets and distributions, except as
described below. When shares are issued, upon payment therefor,
they will be duly authorized, validly issued, fully paid and
nonassessable. Distributions may be paid to the holders of our
common stock if, as and when authorized by our Board of
Directors and declared by us out of assets legally available
therefore. Shares of our common stock have no conversion,
exchange, preemptive or redemption rights. In the event of our
liquidation, dissolution or winding up, each share of our common
stock would be entitled to share ratably in all of our assets
that are legally available for distribution after we pay all
debts and other liabilities and subject to any preferential
rights of holders of our preferred stock, if any preferred stock
is outstanding at such time. Each share of our common stock is
entitled to one vote on all matters submitted to a vote of
stockholders, including the election of directors. Except as
provided with respect to any other class or series of stock, the
holders of our common stock will possess exclusive voting power.
There is no cumulative voting in the election of directors,
which means that holders of a majority of the outstanding shares
of common stock will elect all of our directors, and holders of
less than a majority of such shares will be unable to elect any
director.
Preferred
Stock
Our articles of incorporation authorize our Board of Directors
to classify and reclassify any unissued shares of stock into
other classes or series of stock, including preferred stock.
Prior to issuance of shares of each class or series, the Board
of Directors is required by Maryland law and by our articles of
incorporation to set the terms, preferences, conversion or other
rights, voting powers, restrictions, limitations as to dividends
or other distributions, qualifications and terms or conditions
of redemption for each class or series. Thus, the Board of
Directors could authorize the issuance of shares of preferred
stock with terms and conditions which could have the effect of
delaying, deferring or preventing a transaction or a change in
control that might involve a premium price for holders of our
common stock or otherwise be in their best interest. You should
note, however, that any issuance of preferred stock must comply
with the requirements of the 1940 Act. The 1940 Act requires,
among other things, that (1) immediately after issuance and
before any dividend or other distribution is made with respect
to our common stock and before any purchase of common stock is
made, such preferred stock together with all other senior
securities must not exceed an amount equal to 50.0% of our total
assets after deducting the amount of such dividend, distribution
or purchase price, as the case may be, and (2) the holders
of shares of preferred stock, if any are issued, must be
entitled as a class to elect two directors at all times and to
elect a majority of the directors if distributions on such
preferred stock are in arrears by two years or more. Certain
matters under the 1940 Act require the separate vote of the
holders of
85
any issued and outstanding preferred stock. We believe that the
availability for issuance of preferred stock will provide us
with increased flexibility in structuring future financings and
acquisitions.
Limitation
on Liability of Directors and Officers; Indemnification and
Advance of Expenses
Maryland law permits a Maryland corporation to include in its
articles of incorporation a provision limiting the liability of
its directors and officers to the corporation and its
stockholders for money damages except for liability resulting
from (a) actual receipt of an improper benefit or profit in
money, property or services or (b) active and deliberate
dishonesty established by a final judgment as being material to
the cause of action. Our articles of incorporation contain such
a provision that eliminates directors and officers
liability to the maximum extent permitted by Maryland law,
subject to the requirements of the 1940 Act.
Our articles of incorporation require us, to the maximum extent
permitted by Maryland law and subject to the requirements of the
1940 Act, to indemnify any present or former director or officer
or any individual who, while a director or officer and at our
request, serves or has served another corporation, partnership,
joint venture, trust, employee benefit plan or other enterprise
as a director, officer, partner or trustee, from and against any
claim or liability to which such person may become subject or
which such person may incur by reason of his or her service in
any such capacity, except with respect to any matter as to which
such person shall have been finally adjudicated in any
proceeding not to have acted in good faith in the reasonable
belief that their action was in our best interest or to be
liable to us or our stockholders by reason of willful
misfeasance, bad faith, gross negligence or reckless disregard
of the duties involved in the conduct of such persons
office.
Our bylaws obligate us, to the maximum extent permitted by
Maryland law and subject to the requirements of the 1940 Act, to
indemnify any present or former director or officer or any
individual who, while a director or officer and at our request,
serves or has served another corporation, partnership, joint
venture, trust, employee benefit plan or other enterprise as a
director, officer, partner or trustee and who is made, or
threatened to be made, a party to the proceeding by reason of
his or her service in any such capacity from and against any
claim or liability to which that person may become subject or
which that person may incur by reason of his or her service in
any such capacity, except with respect to any matter as to which
such person shall have been finally adjudicated in any
proceeding not to have acted in good faith in the reasonable
belief that his or her action was in our best interest or to be
liable to us or our stockholders by reason of willful
misfeasance, bad faith, gross negligence or reckless disregard
of the duties involved in the conduct of such persons
office. Our bylaws also require that, to the maximum extent
permitted by Maryland law, we pay certain expenses incurred by
any such indemnified person in advance of the final disposition
of a proceeding upon receipt of an undertaking by or on behalf
of such indemnified person to repay amounts we have so paid if
it is ultimately determined that indemnification of such
expenses is not authorized under our bylaws. We also anticipate
executing separate indemnification agreements with our directors
and officers subsequent to the consummation of this offering.
Maryland law requires a corporation (unless its articles of
incorporation provide otherwise, which our articles of
incorporation do not) to indemnify a director or officer who has
been successful in the defense of any proceeding to which he or
she is made, or threatened to be made, a party by reason of his
or her service in that capacity. Maryland law permits a
corporation to indemnify its present and former directors and
officers, among others, against judgments, penalties, fines,
settlements and reasonable expenses actually incurred by them in
connection with any proceeding to which they may be made, or
threatened to be made, a party by reason of their service in
those or other capacities unless it is established that
(a) the act or omission of the director or officer was
material to the matter giving rise to the proceeding and
(1) was committed in bad faith or (2) was the result
of active and deliberate dishonesty; (b) the director or
officer actually received an improper personal benefit in money,
property or services or (c) in the case of any criminal
proceeding, the director or officer had reasonable cause to
believe that the act or omission was unlawful. However, under
Maryland law, a Maryland corporation may not indemnify for an
adverse judgment in a suit by or in the right of the corporation
or for a judgment of liability on the basis that a personal
benefit was improperly received, unless in either case a court
orders indemnification, and then only for expenses. In addition,
Maryland law permits a corporation to advance reasonable
expenses to a director or officer upon the corporations
receipt of
86
(a) a written affirmation by the director or officer of his
or her good faith belief that he or she has met the standard of
conduct necessary for indemnification by the corporation and
(b) a written undertaking by him or her or on his or her
behalf to repay the amount paid or reimbursed by the corporation
if it is ultimately determined that the standard of conduct was
not met.
We expect to purchase a directors and officers
insurance policy covering our directors and officers and us for
any acts and omissions committed, attempted or allegedly
committed by any director or officer during the policy period.
Provisions
of the Maryland General Corporation Law and Our Articles of
Incorporation and Bylaws
The Maryland General Corporation Law and our articles of
incorporation and bylaws contain provisions that could make it
more difficult for a potential acquiror to acquire us by means
of a tender offer, proxy contest or otherwise. These provisions
are expected to discourage certain coercive takeover practices
and inadequate takeover bids and to encourage persons seeking to
acquire control of us to negotiate first with our Board of
Directors. We believe that the benefits of these provisions
outweigh the potential disadvantages of discouraging any such
acquisition proposals because, among other things, the
negotiation of such proposals may improve their terms.
Election
of Directors
Our articles of incorporation and bylaws currently provide that
directors are elected by a plurality of the votes cast in the
election of directors. Pursuant to our articles of incorporation
and bylaws, our Board of Directors may amend the bylaws to alter
the vote required to elect directors.
Number
of Directors; Vacancies; Removal
Our articles of incorporation provide that the number of
directors will be set only by the Board of Directors in
accordance with our bylaws. Our bylaws provide that a majority
of our entire Board of Directors may at any time increase or
decrease the number of directors. However, unless the bylaws are
amended, the number of directors may never be less than one or
more than twelve. We have elected to be subject to the provision
of Subtitle 8 of Title 3 of the Maryland General
Corporation Law regarding the filling of vacancies on the Board
of Directors. Accordingly, at such time, except as may be
provided by the Board of Directors in setting the terms of any
class or series of preferred stock, any and all vacancies on the
Board of Directors may be filled only by the affirmative vote of
a majority of the remaining directors in office, even if the
remaining directors do not constitute a quorum, and any director
elected to fill a vacancy shall serve for the remainder of the
full term of the directorship in which the vacancy occurred and
until a successor is elected and qualifies, subject to any
applicable requirements of the 1940 Act. Under the Maryland
General Corporation Law, stockholders of a corporation may
remove any director, with or without cause, by the affirmative
vote of a majority of all the votes entitled to be cast
generally for the election of directors (unless the articles of
incorporation provide otherwise, which our articles of
incorporation do not and except in certain limited circumstances
specified in the Maryland General Corporation Law which
currently do not apply).
Action
by Stockholders
Under the Maryland General Corporation Law, stockholder action
may be taken only at an annual or special meeting of
stockholders or by unanimous consent in lieu of a meeting
(unless the articles of incorporation provide for stockholder
action by less than unanimous written consent, which our
articles of incorporation do not). These provisions, combined
with the requirements of our bylaws regarding the calling of a
stockholder-requested special meeting of stockholders discussed
below, may have the effect of delaying consideration of a
stockholder proposal until the next annual meeting.
Advance
Notice Provisions for Stockholder Nominations and Stockholder
Proposals
Our bylaws provide that with respect to an annual meeting of
stockholders, nominations of persons for election to the Board
of Directors and the proposal of business to be considered by
stockholders may be made
87
only (1) pursuant to our notice of the meeting, (2) by
the Board of Directors or (3) by a stockholder who is
entitled to vote at the meeting and who has complied with the
advance notice procedures of the bylaws. With respect to special
meetings of stockholders, only the business specified in our
notice of the meeting may be brought before the meeting.
Nominations of persons for election to the Board of Directors at
a special meeting may be made only (1) pursuant to our
notice of the meeting, (2) by the Board of Directors or
(3) provided that the Board of Directors has determined
that directors will be elected at the meeting, by a stockholder
who is entitled to vote at the meeting and who has complied with
the advance notice provisions of the bylaws.
The purpose of requiring stockholders to give us advance notice
of nominations and other business is to afford our Board of
Directors a meaningful opportunity to consider the
qualifications of the proposed nominees and the advisability of
any other proposed business and, to the extent deemed necessary
or desirable by our Board of Directors, to inform stockholders
and make recommendations about such qualifications or business,
as well as to provide a more orderly procedure for conducting
meetings of stockholders. Although our bylaws do not give our
Board of Directors any power to disapprove stockholder
nominations for the election of directors or proposals
recommending certain action, they may have the effect of
precluding a contest for the election of directors or the
consideration of stockholder proposals if proper procedures are
not followed and of discouraging or deterring a third party from
conducting a solicitation of proxies to elect its own slate of
directors or to approve its own proposal without regard to
whether consideration of such nominees or proposals might be
harmful or beneficial to us and our stockholders.
Calling
of Special Meeting of Stockholders
Our bylaws provide that special meetings of stockholders may be
called by our Board of Directors and certain of our officers.
Additionally, our bylaws provide that, subject to the
satisfaction of certain procedural and informational
requirements by the stockholders requesting the meeting, a
special meeting of stockholders shall be called by our secretary
upon the written request of stockholders entitled to cast not
less than a majority of all of the votes entitled to be cast at
such meeting.
Approval
of Extraordinary Corporate Action; Amendment of Articles of
Incorporation and Bylaws
Under Maryland law, a Maryland corporation generally cannot
dissolve, amend its articles of incorporation, merge, sell all
or substantially all of its assets, engage in a share exchange
or engage in similar transactions outside the ordinary course of
business, unless approved by the affirmative vote of
stockholders entitled to cast at least two-thirds of the votes
entitled to be cast on the matter. However, a Maryland
corporation may provide in its articles of incorporation for
approval of these matters by a lesser percentage, but not less
than a majority of all of the votes entitled to be cast on the
matter. Our articles of incorporation provide for approval of
amendments to our articles of incorporation and extraordinary
transactions by the stockholders entitled to cast at least a
majority of the votes entitled to be cast on the matter. Our
articles of incorporation also provide that any proposal for our
conversion, whether by merger or otherwise, from a closed-end
company to an open-end company requires the approval of the
stockholders entitled to cast at least 75.0% of the votes
entitled to be cast on such matter. However, if such proposal is
approved by at least 75.0% of our continuing directors (in
addition to approval by our Board of Directors), such amendment
or proposal may be approved by the stockholders entitled to cast
a majority of the votes entitled to be cast on such a matter.
The continuing directors are defined in our articles
of incorporation as our current directors, as well as those
directors whose nomination for election by the stockholders or
whose election by the directors to fill vacancies is approved by
a majority of the continuing directors then on the Board of
Directors.
Our articles of incorporation and bylaws provide that the Board
of Directors will have the exclusive power to make, alter, amend
or repeal any provision of our bylaws.
No
Appraisal Rights
Except with respect to appraisal rights arising in connection
with the Maryland Control Share Acquisition Act, or Control
Share Act, discussed below, as permitted by the Maryland General
Corporation Law, our articles of incorporation provide that
stockholders will not be entitled to exercise appraisal rights.
88
Control
Share Acquisitions
The Control Share Act provides that control shares of a Maryland
corporation acquired in a control share acquisition have no
voting rights except to the extent approved by a vote of
two-thirds of the votes entitled to be cast on the matter.
Shares owned by the acquiror, by officers or by directors who
are employees of the corporation are excluded from shares
entitled to vote on the matter. Control shares are voting shares
of stock which, if aggregated with all other shares of stock
owned by the acquiror or in respect of which the acquiror is
able to exercise or direct the exercise of voting power (except
solely by virtue of a revocable proxy), would entitle the
acquiror to exercise voting power in electing directors within
one of the following ranges of voting power:
|
|
|
| |
|
one-tenth but less than one-third;
|
| |
| |
|
one-third or more but less than a majority; or
|
| |
| |
|
a majority or more of all voting power.
|
The requisite stockholder approval must be obtained each time an
acquiror crosses one of the thresholds of voting power set forth
above. Control shares do not include shares the acquiring person
is then entitled to vote as a result of having previously
obtained stockholder approval. A control share acquisition means
the acquisition of control shares, subject to certain exceptions.
A person who has made or proposes to make a control share
acquisition may compel the board of directors of the corporation
to call a special meeting of stockholders to be held within
50 days of demand to consider the voting rights of the
shares. The right to compel the calling of a special meeting is
subject to the satisfaction of certain conditions, including an
undertaking to pay the expenses of the meeting. If no request
for a meeting is made, the corporation may itself present the
question at any stockholders meeting.
If voting rights are not approved at the meeting or if the
acquiring person does not deliver an acquiring person statement
as required by the statute, then the corporation may repurchase
for fair value any or all of the control shares, except those
for which voting rights have previously been approved. The right
of the corporation to repurchase control shares is subject to
certain conditions and limitations. Fair value is determined,
without regard to the absence of voting rights for the control
shares, as of the date of the last control share acquisition by
the acquiror or of any meeting of stockholders at which the
voting rights of the shares are considered and not approved. If
voting rights for control shares are approved at a stockholders
meeting and the acquiror becomes entitled to vote a majority of
the shares entitled to vote, all other stockholders may exercise
appraisal rights. The fair value of the shares as determined for
purposes of appraisal rights may not be less than the highest
price per share paid by the acquiror in the control share
acquisition.
The Control Share Act does not apply (a) to shares acquired
in a merger, consolidation or share exchange if the corporation
is a party to the transaction or (b) to acquisitions
approved or exempted by the articles of incorporation or bylaws
of the corporation.
Our bylaws contain a provision exempting from the Control Share
Act any and all acquisitions by any person of our shares of
stock. There can be no assurance that such provision will not be
otherwise amended or eliminated at any time in the future.
However, we will amend our bylaws to be subject to the Control
Share Act only if the Board of Directors determines that it
would be in our best interests and if the staff of the SEC does
not object to our determination that our being subject to the
Control Share Act does not conflict with the 1940 Act.
Business
Combinations
Under the Maryland Business Combination Act, or the Business
Combination Act, business combinations between a
Maryland corporation and an interested stockholder or an
affiliate of an interested stockholder are prohibited for five
years after the most recent date on which the interested
stockholder becomes an interested stockholder. These business
combinations include a merger, consolidation, share exchange or,
in
89
circumstances specified in the statute, an asset transfer or
issuance or reclassification of equity securities. An interested
stockholder is defined as:
|
|
|
| |
|
any person who beneficially owns 10.0% or more of the voting
power of the corporations shares; or
|
| |
| |
|
an affiliate or associate of the corporation who, at any time
within the two-year period prior to the date in question, was
the beneficial owner of 10.0% or more of the voting power of the
then outstanding voting stock of the corporation.
|
A person is not an interested stockholder under this statute if
the board of directors approved in advance the transaction by
which such stockholder otherwise would have become an interested
stockholder. However, in approving a transaction, the board of
directors may provide that its approval is subject to
compliance, at or after the time of approval, with any terms and
conditions determined by the board.
After the
five-year
prohibition, any business combination between the Maryland
corporation and an interested stockholder generally must be
recommended by the board of directors of the corporation and
approved by the affirmative vote of at least:
|
|
|
| |
|
80.0% of the votes entitled to be cast by holders of outstanding
shares of voting stock of the corporation; and
|
| |
| |
|
two-thirds of the votes entitled to be cast by holders of voting
stock of the corporation other than shares held by the
interested stockholder with whom or with whose affiliate the
business combination is to be effected or held by an affiliate
or associate of the interested stockholder.
|
These super-majority vote requirements do not apply if the
corporations common stockholders receive a minimum price,
as defined under Maryland law, for their shares in the form of
cash or other consideration in the same form as previously paid
by the interested stockholder for its shares.
The statute permits various exemptions from its provisions,
including business combinations that are exempted by the board
of directors before the time that the interested stockholder
becomes an interested stockholder. Our Board of Directors has
adopted a resolution exempting any business combination between
us and any other person from the provisions of the Business
Combination Act, provided that the business combination is first
approved by the Board of Directors, including a majority of the
directors who are not interested persons as defined in the 1940
Act. This resolution, however, may be altered or repealed in
whole or in part at any time. If these resolutions are repealed,
or the Board of Directors does not otherwise approve a business
combination, the statute may discourage others from trying to
acquire control of us and increase the difficulty of
consummating any offer.
Conflict
with 1940 Act
Our bylaws provide that, if and to the extent that any provision
of the Maryland General Corporation Law, or any provision of our
articles of incorporation or bylaws conflicts with any provision
of the 1940 Act, the applicable provision of the 1940 Act will
control.
90
SHARES ELIGIBLE
FOR FUTURE SALE
Upon the completion of this offering, we will have
8,526,726 shares of common stock outstanding, assuming no
exercise of the underwriters over-allotment option. The
4,000,000 shares of common stock (assuming no exercise of
the underwriters over-allotment option) sold in this
offering will be freely tradable without restriction or
limitation under the Securities Act, other than shares purchased
pursuant to the directed share program described in
Underwriting Directed Share Program,
which will be restricted from resale for a period of
90 days following completion of this offering, and any such
shares purchased by our affiliates. Any shares purchased in this
offering by our affiliates will be subject to the public
information, manner of sale and volume limitations of
Rule 144 under the Securities Act. Our remaining
4,526,726 shares of common stock that will be outstanding
upon the completion of this offering (including all shares
issued in the formation transactions occurring concurrently with
the closing of this offering) will be restricted
securities under the meaning of Rule 144 promulgated
under the Securities Act and may not be sold in the absence of
registration under the Securities Act unless an exemption from
registration is available, including exemptions contained in
Rule 144. We have agreed with the former members of the
General Partner and Investment Adviser, and the former Limited
Partners to use our reasonable best efforts following the first
anniversary of the offering to effect the registration of the
shares of common stock to be received by them upon completion of
the formation transactions, unless our Board of Directors
decides such registration would be seriously detrimental to us.
In the event our Board of Directors elects to defer such
registration, we would effect such registration if and when such
registration would not be detrimental. Upon such registration,
all of the shares of common stock registered would be freely
tradable.
In general, under Rule 144 as currently in effect, if one
year has elapsed since the date of acquisition of restricted
securities from us or any of our affiliates, the holder of such
restricted securities can sell such securities; provided that
the number of securities sold by such person within any
three-month period cannot exceed the greater of:
|
|
|
| |
|
1.0% of the total number of securities then outstanding; or
|
| |
| |
|
the average weekly trading volume of our securities during the
four calendar weeks preceding the date on which notice of the
sale is filed with the SEC.
|
Sales under Rule 144 also are subject to certain manner of
sale provisions, notice requirements and the availability of
current public information about us. If two years have elapsed
since the date of acquisition of restricted securities from us
or any of our affiliates and the holder is not one of our
affiliates at any time during the three months preceding the
proposed sale, such person can sell such securities in the
public market under Rule 144(k) without regard to the
volume limitations, manner of sale provisions, public
information requirements or notice requirements. No assurance
can be given as to (1) the likelihood that an active market
for our common stock will develop, (2) the liquidity of any
such market, (3) the ability of our stockholders to sell
our securities or (4) the prices that stockholders may
obtain for any of our securities. No prediction can be made as
to the effect, if any, that future sales of securities, or the
availability of securities for future sale, will have on the
market price prevailing from time to time. Sales of substantial
amounts of our securities, or the perception that such sales
could occur, may affect adversely prevailing market prices of
the common stock. See Risk Factors Risks
Relating to this Offering and Our Common Stock.
We and certain of our executive officers and directors will be
subject to agreements with the underwriters that restrict our
and their ability to transfer shares of our stock for a period
of up to 180 days from the date of this prospectus. After
the lock-up
agreements expire, an aggregate of 2,067,111 additional
shares (assuming no exercise of the underwriters
over-allotment option) will be eligible for sale in the public
market in accordance with Rule 144, including the one-year
holding period requirement thereunder. These
lock-up
agreements provide that these persons will not, subject to
certain expectations, issue, sell, offer to sell, contract or
agree to sell, hypothecate, pledge, transfer, grant any option
to purchase, establish an open put equivalent position or
otherwise dispose of or agree to dispose of directly or
indirectly, any shares of our common stock, or any securities
convertible into or exercisable or exchangeable for any shares
of our common stock or any right to acquire shares of our common
stock owned by them, for a period specified in the agreement
without the prior written consent of Morgan Keegan &
Company, Inc.
91
MATERIAL
U.S. FEDERAL INCOME TAX CONSIDERATIONS
The following discussion is a general summary of the material
U.S. federal income tax considerations applicable to us and
to an investment in our shares. This summary does not purport to
be a complete description of the income tax considerations
applicable to such an investment. For example, we have not
described tax consequences that may be relevant to certain types
of holders subject to special treatment under U.S. federal
income tax laws, including stockholders subject to the
alternative minimum tax, tax-exempt organizations, insurance
companies, dealers in securities, pension plans and trusts, and
financial institutions. This summary assumes that investors hold
our common stock as capital assets (within the meaning of the
Code). The discussion is based upon the Code, Treasury
regulations, and administrative and judicial interpretations,
each as of the date of this prospectus and all of which are
subject to change, possibly retroactively, which could affect
the continuing validity of this discussion. We have not sought
and will not seek any ruling from the Internal Revenue Service
regarding this offering. This summary does not discuss any
aspects of U.S. estate or gift tax or foreign, state or
local tax. It does not discuss the special treatment under
U.S. federal income tax laws that could result if we
invested in tax-exempt securities or certain other investment
assets.
A U.S. stockholder generally is a beneficial
owner of shares of our common stock who is for U.S. federal
income tax purposes:
|
|
|
| |
|
A citizen or individual resident of the United States;
|
| |
| |
|
A corporation or other entity treated as a corporation, for
U.S. federal income tax purposes, created or organized in
or under the laws of the United States or any political
subdivision thereof;
|
| |
| |
|
A trust if a court within the United States is asked to exercise
primary supervision over the administration of the trust and one
or more United States persons have the authority to control all
substantive decisions of the trust; or
|
| |
| |
|
A trust or an estate, the income of which is subject to
U.S. federal income taxation regardless of its source.
|
A
Non-U.S. stockholder
generally is a beneficial owner of shares of our common stock
that is not a U.S. stockholder.
If a partnership (including an entity treated as a partnership
for U.S. federal income tax purposes) holds shares of our
common stock, the tax treatment of a partner in the partnership
will generally depend upon the status of the partner and the
activities of the partnership. A prospective stockholder that is
a partner of a partnership holding shares of our common stock
should consult his, her or its tax advisers with respect to the
purchase, ownership and disposition of shares of our common
stock.
Tax matters are very complicated and the tax consequences to an
investor of an investment in our shares will depend on the facts
of his, her or its particular situation. We encourage investors
to consult their own tax advisers regarding the specific
consequences of such an investment, including tax reporting
requirements, the applicability of federal, state, local and
foreign tax laws, eligibility for the benefits of any applicable
tax treaty and the effect of any possible changes in the tax
laws.
Election
to be Taxed as a RIC
We intend to elect, effective as of the date of our formation,
to be treated as a RIC under Subchapter M of the Code. As a RIC,
we generally will not have to pay corporate-level federal income
taxes on any income that we distribute to our stockholders as
dividends. To qualify as a RIC, we must, among other things,
meet certain
source-of-income
and asset diversification requirements (as described below). In
addition, in order to obtain RIC tax treatment, we must
distribute to our stockholders, for each taxable year, at least
90.0% of our investment company taxable income,
which is generally our net ordinary income plus the excess of
realized net short-term capital gains over realized net
long-term capital losses (the Annual Distribution
Requirement).
92
Taxation
as a Regulated Investment Company
If we:
|
|
|
| |
|
qualify as a RIC; and
|
| |
| |
|
satisfy the Annual Distribution Requirement,
|
then we will not be subject to federal income tax on the portion
of our income we distribute (or are deemed to distribute) to
stockholders. We will be subject to U.S. federal income tax
at the regular corporate rates on any income or capital gains
not distributed (or deemed distributed) to our stockholders.
We will be subject to a 4.0% nondeductible federal excise tax on
certain undistributed income unless we distribute in a timely
manner an amount at least equal to the sum of (1) 98.0% of
our net ordinary income for each calendar year, (2) 98.0%
of our capital gain net income for the one-year period ending
October 31 in that calendar year and (3) any income
recognized, but not distributed, in preceding years (the
Excise Tax Avoidance Requirement). We generally will
endeavor in each taxable year to avoid any U.S. federal
excise tax on our earnings.
In order to qualify as a RIC for federal income tax purposes, we
must, among other things:
|
|
|
| |
|
continue to qualify as a business development company under the
1940 Act at all times during each taxable year;
|
| |
| |
|
derive in each taxable year at least 90.0% of our gross income
from dividends, interest, payments with respect to certain
securities, loans, gains from the sale of stock or other
securities, net income from certain qualified publicly
traded partnerships, or other income derived with respect
to our business of investing in such stock or securities (the
90% Income Test); and
|
| |
| |
|
diversify our holdings so that at the end of each quarter of the
taxable year:
|
|
|
|
| |
|
at least 50.0% of the value of our assets consists of cash, cash
equivalents, U.S. Government securities, securities of
other RICs, and other securities if such other securities of any
one issuer do not represent more than 5.0% of the value of our
assets or more than 10.0% of the outstanding voting securities
of the issuer; and
|
| |
| |
|
no more than 25.0% of the value of our assets is invested in the
securities, other than U.S. government securities or
securities of other RICs, of one issuer, of two or more issuers
that are controlled, as determined under applicable Code rules,
by us and that are engaged in the same or similar or related
trades or businesses or of certain qualified publicly
traded partnerships (the Diversification
Tests).
|
We may be required to recognize taxable income in circumstances
in which we do not receive cash. For example, if we hold debt
obligations that are treated under applicable tax rules as
having original issue discount (such as debt instruments with
PIK interest or, in certain cases, increasing interest rates or
issued with warrants), we must include in income each year a
portion of the original issue discount that accrues over the
life of the obligation, regardless of whether cash representing
such income is received by us in the same taxable year. We may
also have to include in income other amounts that we have not
yet received in cash, such as PIK interest and deferred loan
origination fees that are paid after origination of the loan or
are paid in non-cash compensation such as warrants or stock.
Because any original issue discount or other amounts accrued
will be included in our investment company taxable income for
the year of accrual, we may be required to make a distribution
to our stockholders in order to satisfy the Annual Distribution
Requirement, even though we will not have received any
corresponding cash amount.
Although we do not presently expect to do so, we are authorized
to borrow funds and to sell assets in order to satisfy
distribution requirements. However, under the 1940 Act, we are
not permitted to make distributions to our stockholders while
our debt obligations and other senior securities are outstanding
unless certain asset coverage tests are met. See
Regulation Senior Securities. Moreover,
our ability to dispose of assets to meet our distribution
requirements may be limited by (1) the illiquid nature of
our portfolio
and/or
93
(2) other requirements relating to our status as a RIC,
including the Diversification Tests. If we dispose of assets in
order to meet the Annual Distribution Requirement or the Excise
Tax Avoidance Requirement, we may make such dispositions at
times that, from an investment standpoint, are not advantageous.
The remainder of this discussion assumes that we qualify as a
RIC and have satisfied the Annual Distribution Requirement.
Taxation
of U.S. Stockholders
Distributions by us generally are taxable to
U.S. stockholders as ordinary income or capital gains.
Distributions of our investment company taxable
income (which is, generally, our net ordinary income plus
realized net short-term capital gains in excess of realized net
long-term capital losses) will be taxable as ordinary income to
U.S. stockholders to the extent of our current or
accumulated earnings and profits, whether paid in cash or
reinvested in additional common stock. To the extent such
distributions paid by us to non-corporate stockholders
(including individuals) are attributable to dividends from
U.S. corporations and certain qualified foreign
corporations, such distributions (Qualifying
Dividends) may be eligible for a maximum tax rate of
15.0%. In this regard, it is anticipated that distributions paid
by us will generally not be attributable to dividends and,
therefore, generally will not qualify for the 15.0% maximum rate
applicable to Qualifying Dividends. Distributions of our net
capital gains (which is generally our realized net long-term
capital gains in excess of realized net short-term capital
losses) properly designated by us as capital gain
dividends will be taxable to a U.S. stockholder as
long-term capital gains that are currently taxable at a maximum
rate of 15.0% in the case of individuals, trusts or estates,
regardless of the U.S. stockholders holding period
for his, her or its common stock and regardless of whether paid
in cash or reinvested in additional common stock. Distributions
in excess of our earnings and profits first will reduce a
U.S. stockholders adjusted tax basis in such
stockholders common stock and, after the adjusted basis is
reduced to zero, will constitute capital gains to such
U.S. stockholder.
We may retain some or all of our realized net long-term capital
gains in excess of realized net short-term capital losses, but
to designate the retained net capital gain as a deemed
distribution. In that case, among other consequences, we
will pay tax on the retained amount, each U.S. stockholder
will be required to include his, her or its share of the deemed
distribution in income as if it had been actually distributed to
the U.S. stockholder, and the U.S. stockholder will be
entitled to claim a credit equal to his, her or its allocable
share of the tax paid thereon by us. Because we expect to pay
tax on any retained capital gains at our regular corporate tax
rate, and because that rate is in excess of the maximum rate
currently payable by individuals on long-term capital gains, the
amount of tax that individual U.S. stockholders will be
treated as having paid will exceed the tax they owe on the
capital gain distribution and such excess generally may be
refunded or claimed as a credit against the
U.S. stockholders other U.S. federal income tax
obligations. The amount of the deemed distribution net of such
tax will be added to the U.S. stockholders cost basis
for his, her or its common stock. In order to utilize the deemed
distribution approach, we must provide written notice to our
stockholders prior to the expiration of 60 days after the
close of the relevant taxable year. We cannot treat any of our
investment company taxable income as a deemed
distribution.
For purposes of determining (1) whether the Annual
Distribution Requirement is satisfied for any year and
(2) the amount of capital gain dividends paid for that
year, we may, under certain circumstances, elect to treat a
dividend that is paid during the following taxable year as if it
had been paid during the taxable year in question. If we make
such an election, the U.S. stockholder will still be
treated as receiving the dividend in the taxable year in which
the distribution is made. However, any dividend declared by us
in October, November or December of any calendar year, payable
to stockholders of record on a specified date in such a month
and actually paid during January of the following year, will be
treated as if it had been received by our U.S. stockholders
on December 31 of the year in which the dividend was
declared.
If an investor purchases shares of our common stock shortly
before the record date of a distribution, the price of the
shares will include the value of the distribution and the
investor will be subject to tax on the distribution even though
economically it may represent a return of his, her or its
investment.
94
A stockholder generally will recognize taxable gain or loss if
the stockholder sells or otherwise disposes of his, her or its
shares of our common stock. The amount of gain or loss will be
measured by the difference between such stockholders
adjusted tax basis in the common stock sold and the amount of
the proceeds received in exchange. Any gain arising from such
sale or disposition generally will be treated as long-term
capital gain or loss if the stockholder has held his, her or its
shares for more than one year. Otherwise, it will be classified
as short-term capital gain or loss. However, any capital loss
arising from the sale or disposition of shares of our common
stock held for six months or less will be treated as long-term
capital loss to the extent of the amount of capital gain
dividends received, or undistributed capital gain deemed
received, with respect to such shares. In addition, all or a
portion of any loss recognized upon a disposition of shares of
our common stock may be disallowed if other shares of our common
stock are purchased (whether through reinvestment of
distributions or otherwise) within 30 days before or after
the disposition.
In general, individual U.S. stockholders currently are
subject to a maximum federal income tax rate of 15.0% on their
net capital gain (i.e., the excess of realized net long-term
capital gains over realized net short-term capital losses),
including any long-term capital gain derived from an investment
in our shares. Such rate is lower than the maximum rate on
ordinary income currently payable by individuals. Corporate
U.S. stockholders currently are subject to federal income
tax on net capital gain at the maximum 35.0% rate also applied
to ordinary income. Non-corporate stockholders with net capital
losses for a year (i.e., capital losses in excess of capital
gains) generally may deduct up to $3,000 of such losses against
their ordinary income each year; any net capital losses of a
non-corporate stockholder in excess of $3,000 generally may be
carried forward and used in subsequent years as provided in the
Code. Corporate stockholders generally may not deduct any net
capital losses for a year, but may carryback such losses for
three years or carry forward such losses for five years.
We will send to each of our U.S. stockholders, as promptly
as possible after the end of each calendar year, a notice
detailing, on a per share and per distribution basis, the
amounts includible in such U.S. stockholders taxable
income for such year as ordinary income and as long-term capital
gain. In addition, the federal tax status of each years
distributions generally will be reported to the Internal Revenue
Service (including the amount of dividends, if any, eligible for
the 15.0% maximum rate). Dividends paid by us generally will not
be eligible for the dividends-received deduction or the
preferential tax rate applicable to Qualifying Dividends because
our income generally will not consist of dividends.
Distributions may also be subject to additional state, local and
foreign taxes depending on a U.S. stockholders
particular situation.
We may be required to withhold federal income tax (backup
withholding) currently at a rate of 28.0% from all taxable
distributions to any non-corporate U.S. stockholder
(1) who fails to furnish us with a correct taxpayer
identification number or a certificate that such stockholder is
exempt from backup withholding or (2) with respect to whom
the IRS notifies us that such stockholder has failed to properly
report certain interest and dividend income to the IRS and to
respond to notices to that effect. An individuals taxpayer
identification number is his or her social security number. Any
amount withheld under backup withholding is allowed as a credit
against the U.S. stockholders federal income tax
liability, provided that proper information is provided to the
IRS.
Taxation
of
Non-U.S. Stockholders
Whether an investment in the shares is appropriate for a
Non-U.S. stockholder
will depend upon that persons particular circumstances. An
investment in the shares by a
Non-U.S. stockholder
may have adverse tax consequences.
Non-U.S. stockholders
should consult their tax advisers before investing in our common
stock.
Distributions of our investment company taxable
income to
Non-U.S. stockholders
(including interest income and realized net short-term capital
gains in excess of realized long-term capital losses, which
generally would be free of withholding if paid to
Non-U.S. stockholders
directly) will be subject to withholding of federal tax at a
30.0% rate (or lower rate provided by an applicable treaty) to
the extent of our current and accumulated earnings and profits
unless an applicable exception applies. If the distributions are
effectively connected with a U.S. trade or business of the
Non-U.S. stockholder,
and, if an income tax treaty applies,
95
attributable to a permanent establishment in the United States,
we will not be required to withhold federal tax if the
Non-U.S. stockholder
complies with applicable certification and disclosure
requirements, although the distributions will be subject to
federal income tax at the rates applicable to U.S. persons.
(Special certification requirements apply to a
Non-U.S. stockholder
that is a foreign partnership or a foreign trust, and such
entities are urged to consult their own tax advisers.)
In addition, with respect to certain distributions made to
Non-U.S. stockholders
in our taxable years beginning before January 1, 2008, no
withholding will be required and the distributions generally
will not be subject to federal income tax if (i) the
distributions are properly designated in a notice timely
delivered to our stockholders as interest-related
dividends or short-term capital gain
dividends, (ii) the distributions are derived from
sources specified in the Code for such dividends and
(iii) certain other requirements are satisfied. Currently,
we do not anticipate that any significant amount of our
distributions will be designated as eligible for this exemption
from withholding.
Actual or deemed distributions of our net capital gains to a
Non-U.S. stockholder,
and gains realized by a
Non-U.S. stockholder
upon the sale of our common stock, will not be subject to
federal withholding tax and generally will not be subject to
federal income tax unless the distributions or gains, as the
case may be, are effectively connected with a U.S. trade or
business of the
Non-U.S. stockholder
and, if an income tax treaty applies, are attributable to a
permanent establishment maintained by the
Non-U.S. stockholder
in the United States.
If we distribute our net capital gains in the form of deemed
rather than actual distributions, a
Non-U.S. stockholder
will be entitled to a federal income tax credit or tax refund
equal to the stockholders allocable share of the tax we
pay on the capital gains deemed to have been distributed. In
order to obtain the refund, the
Non-U.S. stockholder
must obtain a U.S. taxpayer identification number and file
a federal income tax return even if the
Non-U.S. stockholder
would not otherwise be required to obtain a U.S. taxpayer
identification number or file a federal income tax return. For a
corporate
Non-U.S. stockholder,
distributions (both actual and deemed), and gains realized upon
the sale of our common stock that are effectively connected to a
U.S. trade or business may, under certain circumstances, be
subject to an additional branch profits tax at a
30.0% rate (or at a lower rate if provided for by an applicable
treaty). Accordingly, investment in the shares may not be
appropriate for a
Non-U.S. stockholder.
A
Non-U.S. stockholder
who is a non-resident alien individual, and who is otherwise
subject to withholding of federal tax, may be subject to
information reporting and backup withholding of federal income
tax on dividends unless the
Non-U.S. stockholder
provides us or the dividend paying agent with an IRS
Form W-8BEN
(or an acceptable substitute form) or otherwise meets
documentary evidence requirements for establishing that it is a
Non-U.S. stockholder
or otherwise establishes an exemption from backup withholding.
Non-U.S. persons
should consult their own tax advisers with respect to the
U.S. federal income tax and withholding tax, and state,
local and foreign tax consequences of an investment in the
shares.
Failure
to Qualify as a RIC
If we were unable to qualify for treatment as a RIC, we would be
subject to tax on all of our taxable income at regular corporate
rates, regardless of whether we make any distributions to our
stockholders. Distributions would not be required, and any
distributions would be taxable to our stockholders as ordinary
dividend income eligible for the 15.0% maximum rate to the
extent of our current and accumulated earnings and profits.
Subject to certain limitations under the Code, corporate
distributees would be eligible for the dividends-received
deduction. Distributions in excess of our current and
accumulated earnings and profits would be treated first as a
return of capital to the extent of the stockholders tax
basis, and any remaining distributions would be treated as a
capital gain.
96
Prior to the completion of this offering, we will elect to be
regulated as a business development company under the 1940 Act.
The 1940 Act contains prohibitions and restrictions relating to
transactions between business development companies and their
affiliates, principal underwriters and affiliates of those
affiliates or underwriters. The 1940 Act requires that a
majority of the directors be persons other than interested
persons, as that term is defined in the 1940 Act. In
addition, the 1940 Act provides that we may not change the
nature of our business so as to cease to be, or to withdraw our
election as, a business development company unless approved by a
majority of our outstanding voting securities.
The 1940 Act defines a majority of the outstanding voting
securities as the lesser of (i) 67% or more of the
voting securities present at a meeting if the holders of more
than 50.0% of our outstanding voting securities are present or
represented by proxy or (ii) 50.0% of our voting securities.
Qualifying
Assets
Under the 1940 Act, a business development company may not
acquire any asset other than assets of the type listed in
Section 55(a) of the 1940 Act, which are referred to as
qualifying assets, unless, at the time the acquisition is made,
qualifying assets represent at least 70.0% of the companys
total assets. The principal categories of qualifying assets
relevant to our business are any of the following:
(1) Securities purchased in transactions not involving any
public offering from the issuer of such securities, which issuer
(subject to certain limited exceptions) is an eligible portfolio
company, or from any person who is, or has been during the
preceding 13 months, an affiliated person of an eligible
portfolio company, or from any other person, subject to such
rules as may be prescribed by the SEC. An eligible portfolio
company is defined in the 1940 Act as any issuer which:
(a) is organized under the laws of, and has its principal
place of business in, the United States;
(b) is not an investment company (other than a small
business investment company wholly owned by the business
development company) or a company that would be an investment
company but for certain exclusions under the 1940 Act; and
(c) satisfies any of the following:
(i) does not have any class of securities that is traded on
a national securities exchange;
(ii) is controlled by a business development company or a
group of companies including a business development company and
the business development company has an affiliated person who is
a director of the eligible portfolio company; or
(iii) is a small and solvent company having total assets of
not more than $4.0 million and capital and surplus of not
less than $2.0 million.
(2) Securities of any eligible portfolio company that we
control.
(3) Securities purchased in a private transaction from a
U.S. issuer that is not an investment company or from an
affiliated person of the issuer, or in transactions incident
thereto, if the issuer is in bankruptcy and subject to
reorganization or if the issuer, immediately prior to the
purchase of its securities was unable to meet its obligations as
they came due without material assistance other than
conventional lending or financing arrangements.
(4) Securities of an eligible portfolio company purchased
from any person in a private transaction if there is no ready
market for such securities and we already own 60.0% of the
outstanding equity of the eligible portfolio company.
(5) Securities received in exchange for or distributed on
or with respect to securities described in (1) through
(4) above, or pursuant to the exercise of warrants or
rights relating to such securities.
97
(6) Cash, cash equivalents, U.S. government securities
or high-quality debt securities maturing in one year or less
from the time of investment.
In addition, a business development company must have been
organized and have its principal place of business in the United
States and must be operated for the purpose of making
investments in the types of securities described in (1),
(2) or (3) above.
Managerial
Assistance to Portfolio Companies
In order to count portfolio securities as qualifying assets for
the purpose of the 70.0% test, we must either control the issuer
of the securities or must offer to make available to the issuer
of the securities (other than small and solvent companies
described above) significant managerial assistance; except that,
where we purchase such securities in conjunction with one or
more other persons acting together, one of the other persons in
the group may make available such managerial assistance. Making
available managerial assistance means, among other things, any
arrangement whereby the business development company, through
its directors, officers or employees, offers to provide, and, if
accepted, does so provide, significant guidance and counsel
concerning the management, operations or business objectives and
policies of a portfolio company.
Temporary
Investments
Pending investment in other types of qualifying
assets, as described above, our investments may consist of
cash, cash equivalents, U.S. government securities or
high-quality debt securities maturing in one year or less from
the time of investment, which we refer to, collectively, as
temporary investments, so that 70.0% of our assets are
qualifying assets. Typically, we will invest in
U.S. Treasury bills or in repurchase agreements, provided
that such agreements are fully collateralized by cash or
securities issued by the U.S. government or its agencies. A
repurchase agreement involves the purchase by an investor, such
as us, of a specified security and the simultaneous agreement by
the seller to repurchase it at an
agreed-upon
future date and at a price that is greater than the purchase
price by an amount that reflects an
agreed-upon
interest rate. There is no percentage restriction on the
proportion of our assets that may be invested in such repurchase
agreements. However, if more than 25.0% of our total assets
constitute repurchase agreements from a single counterparty, we
would not meet the Diversification Tests in order to qualify as
a RIC for federal income tax purposes. Thus, we do not intend to
enter into repurchase agreements with a single counterparty in
excess of this limit. Our management team will monitor the
creditworthiness of the counterparties with which we enter into
repurchase agreement transactions.
Senior
Securities
We are permitted, under specified conditions, to issue multiple
classes of debt and one class of stock senior to our common
stock if our asset coverage, as defined in the 1940 Act, is at
least equal to 200.0% immediately after each such issuance. In
addition, while any senior securities remain outstanding, we
must make provisions to prohibit any distribution to our
stockholders or the repurchase of such securities or shares
unless we meet the applicable asset coverage ratios at the time
of the distribution or repurchase. We may also borrow amounts up
to 5.0% of the value of our total assets for temporary or
emergency purposes without regard to asset coverage. For a
discussion of the risks associated with leverage, see Risk
Factors Risks Relating to Our Business and
Structure Regulations governing our operation as a
business development company will affect our ability to, and the
way in which we, raise additional capital and
Because we borrow money, the potential for gain or
loss on amounts invested in us is magnified and may increase the
risk of investing in us.
Code
of Ethics
We have adopted a code of ethics pursuant to
Rule 17j-1
under the 1940 Act that establishes procedures for personal
investments and restricts certain personal securities
transactions. Personnel subject to the code may invest in
securities for their personal investment accounts, including
securities that may be purchased or
98
held by us, so long as such investments are made in accordance
with the codes requirements. For information on how to
obtain a copy of the code of ethics, see Available
Information.
Proxy
Voting Policies and Procedures
We vote proxies relating to our portfolio securities in the best
interest of our stockholders. We review on a
case-by-case
basis each proposal submitted to a stockholder vote to determine
its impact on the portfolio securities held by us. Although we
generally vote against proposals that may have a negative impact
on our portfolio securities, we may vote for such a proposal if
there exists compelling long-term reasons to do so.
Our proxy voting decisions are made by the deal team which is
responsible for monitoring each of our investments. To ensure
that our vote is not the product of a conflict of interest, we
require that: (i) anyone involved in the decision making
process disclose to our chief compliance officer any potential
conflict that he or she is aware of and any contact that he or
she has had with any interested party regarding a proxy vote and
(ii) employees involved in the decision making process or
vote administration are prohibited from revealing how we intend
to vote on a proposal in order to reduce any attempted influence
from interested parties.
Stockholders may obtain information, without charge, regarding
how we voted proxies with respect to our portfolio securities by
making a written request for proxy voting information to: Chief
Compliance Officer, 1300 Post Oak Boulevard, Suite 800,
Houston, Texas 77056.
Other
We may also be prohibited under the 1940 Act from knowingly
participating in certain transactions with our affiliates
without the prior approval of our Board of Directors who are not
interested persons and, in some cases, prior approval by the
SEC. We have applied to the SEC for exemptive relief to permit
us to co-invest with Main Street Capital II. Although the
SEC has granted similar relief in the past, we cannot be certain
that our application for such relief will be granted or what
conditions will be placed on such relief.
We will be periodically examined by the SEC for compliance with
the 1940 Act.
We are required to provide and maintain a bond issued by a
reputable fidelity insurance company to protect us against
larceny and embezzlement. Furthermore, as a business development
company, we are prohibited from protecting any director or
officer against any liability to us or our stockholders arising
from willful misfeasance, bad faith, gross negligence or
reckless disregard of the duties involved in the conduct of such
persons office.
We are required to adopt and implement written policies and
procedures reasonably designed to prevent violation of the
federal securities laws, review these policies and procedures
annually for their adequacy and the effectiveness of their
implementation, and to designate a chief compliance officer to
be responsible for administering the policies and procedures.
Small
Business Administration Regulations
Main Street Mezzanine Fund is licensed by the Small Business
Administration to operate as a Small Business Investment Company
under Section 301(c) of the Small Business Investment Act
of 1958. Upon the closing of this offering, Main Street
Mezzanine Fund will be a wholly-owned subsidiary of us, and will
continue to hold its SBIC license. Main Street Mezzanine Fund
initially obtained its SBIC license on September 30, 2002.
SBICs are designed to stimulate the flow of private equity
capital to eligible small businesses. Under SBA regulations,
SBICs may make loans to eligible small businesses, invest in the
equity securities of such businesses and provide them with
consulting and advisory services. Main Street Mezzanine Fund has
typically invested in secured debt, acquired warrants
and/or made
equity investments in qualifying small businesses.
Under present SBA regulations, eligible small businesses
generally include businesses that (together with their
affiliates) have a tangible net worth not exceeding
$18.0 million and have average annual net income after
federal income taxes not exceeding $6.0 million (average
net income to be computed without benefit of
99
any carryover loss) for the two most recent fiscal years. In
addition, an SBIC must devote 20% of its investment
activity to smaller concerns as defined by the SBA.
A smaller concern generally includes businesses that have a
tangible net worth not exceeding $6.0 million and have
average annual net income after federal income taxes not
exceeding $2.0 million (average net income to be computed
without benefit of any net carryover loss) for the two most
recent fiscal years. SBA regulations also provide alternative
size standard criteria to determine eligibility for designation
as an eligible small business or smaller concern, which criteria
depend on the primary industry in which the business is engaged
and are based on such factors as the number of employees and
gross revenue. However, once an SBIC has invested in a company,
it may continue to make follow on investments in the company,
regardless of the size of the portfolio company at the time of
the follow on investment, up to the time of the portfolio
companys initial public offering.
The SBA prohibits an SBIC from providing funds to small
businesses for certain purposes, such as relending and
investment outside the United States, to businesses engaged in a
few prohibited industries, and to certain passive
(non-operating) companies. In addition, without prior SBA
approval, an SBIC may not invest an amount equal to more than
20.0% of the SBICs regulatory capital in any one portfolio
company and its affiliates.
The SBA places certain limitations on the financing terms of
investments by SBICs in portfolio companies (such as limiting
the permissible interest rate on debt securities held by an SBIC
in a portfolio company). Although prior regulations prohibited
an SBIC from controlling a small business concern except in
limited circumstances, regulations adopted by the SBA in 2002
now allow an SBIC to exercise control over a small business for
a period of seven years from the date on which the SBIC
initially acquires its control position. This control period may
be extended for an additional period of time with the SBAs
prior written approval.
The SBA restricts the ability of an SBIC to lend money to any of
its officers, directors and employees or to invest in affiliates
thereof. The SBA also prohibits, without prior SBA approval, a
change of control of an SBIC or transfers that would
result in any person (or a group of persons acting in concert)
owning 10.0% or more of a class of capital stock of a licensed
SBIC. A change of control is any event which would
result in the transfer of the power, direct or indirect, to
direct the management and policies of an SBIC, whether through
ownership, contractual arrangements or otherwise.
An SBIC (or group of SBICs under common control) may generally
have outstanding debentures guaranteed by the SBA in amounts up
to twice the amount of the privately-raised funds of the
SBIC(s). Debentures guaranteed by the SBA have a maturity of ten
years, require semi-annual payments of interest, do not require
any principal payments prior to maturity, and, historically,
were subject to certain prepayment penalties. Those prepayment
penalties no longer apply as of September 2006. As of
June 30, 2007 we had issued $55.0 million of
SBA-guaranteed debentures, which had an annual weight-averaged
interest rate of approximately 5.8%. SBA regulations currently
limit the dollar amount of outstanding SBA-guaranteed debentures
that may be issued by any one SBIC (or group of SBICs under
common control) to $127.2 million (which amount is subject
to increase on an annual basis based on cost of living
increases). Because of our and our investment teams
affiliations with Main Street Capital II, a separate SBIC
which commenced investment operations in January 2006, Main
Street Mezzanine Fund and Main Street Capital II may be
deemed to be a group of SBICs under common control. Thus, the
dollar amount of SBA-guaranteed debentures that can be issued
collectively by Main Street Mezzanine Fund and Main Street
Capital II may be limited to $127.2 million, absent
relief from the SBA. Currently, we, through Main Street
Mezzanine Fund, do not intend to borrow SBA-guaranteed
indebtedness in excess of $55.0 million based upon Main
Street Mezzanine Funds existing equity capital.
In June 2007, the Small Business Venture Capital Act of 2007
(the 2007 Act) was proposed for congressional
approval. The proposed 2007 Act provides for, among other
things, (i) the re-authorization of the SBIC program
through December 31, 2010, (ii) an increase in the
maximum leverage available to $150.0 million for each SBIC
and to $225.0 million for any two or more SBICs under
common control, and (iii) an increase in the limit on
amounts invested by an SBIC in any one portfolio company from
20.0% of equity capital to 30.0% of equity capital. At this
time, it is not clear whether the proposed provisions of the
2007 Act will be approved in their current form, or if they will
be approved at all.
100
SBICs must invest idle funds that are not being used to make
loans in investments permitted under SBA regulations in the
following limited types of securities: (i) direct
obligations of, or obligations guaranteed as to principal and
interest by, the United States government, which mature within
15 months from the date of the investment;
(ii) repurchase agreements with federally insured
institutions with a maturity of seven days or less (and the
securities underlying the repurchase obligations must be direct
obligations of or guaranteed by the federal government);
(iii) certificates of deposit with a maturity of one year
or less, issued by a federally insured institution; (iv) a
deposit account in a federally insured institution that is
subject to a withdrawal restriction of one year or less;
(v) a checking account in a federally insured institution;
or (vi) a reasonable petty cash fund.
SBICs are periodically examined and audited by the SBAs
staff to determine its compliance with SBIC regulations and are
periodically required to file certain forms with the SBA.
Although we cannot provide any assurance that we will receive
any exemptive relief, we have requested that the SEC allow us to
exclude any indebtedness guaranteed by the SBA and issued by
Main Street Mezzanine Fund from the 200.0% asset coverage
requirements applicable to us as a business development company.
Neither the SBA nor the U.S. government or any of its
agencies or officers has approved any ownership interest to be
issued by us or any obligation that we or any of our
subsidiaries may incur.
Securities
Exchange Act and Sarbanes-Oxley Act Compliance
Upon the closing of this offering, we will be subject to the
reporting and disclosure requirements of the Exchange Act,
including the filing of quarterly, annual and current reports,
proxy statements and other required items. In addition, upon the
closing, we will be subject to the Sarbanes-Oxley Act of 2002,
which imposes a wide variety of regulatory requirements on
publicly-held companies and their insiders. Many of these
requirements will affect us. For example:
|
|
|
| |
|
pursuant to
Rule 13a-14
of the Exchange Act, our chief executive officer and chief
financial officer will be required to certify the accuracy of
the financial statements contained in our periodic reports;
|
| |
| |
|
pursuant to Item 307 of
Regulation S-K,
our periodic reports will be required to disclose our
conclusions about the effectiveness of our disclosure controls
and procedures; and
|
| |
| |
|
pursuant to
Rule 13a-15
of the Exchange Act, beginning for our fiscal year ending
December 31, 2008, our management will be required to
prepare a report regarding its assessment of our internal
control over financial reporting, which must be audited by our
independent registered public accounting firm.
|
The Sarbanes-Oxley Act requires us to review our current
policies and procedures to determine whether we comply with the
Sarbanes-Oxley Act and the regulations promulgated thereunder.
We intend to monitor our compliance with all regulations that
are adopted under the Sarbanes-Oxley Act and will take actions
necessary to ensure that we are in compliance therewith.
The
Nasdaq Global Select Market Corporate Governance
Regulations
The Nasdaq Global Select Market has adopted corporate governance
regulations that listed companies must comply with. Upon the
closing of this offering, we intend to be in compliance with
such corporate governance listing standards. We intend to
monitor our compliance with all future listing standards and to
take all necessary actions to ensure that we are in compliance
therewith.
101
Under the terms and subject to the conditions contained in an
underwriting agreement dated October 4, 2007, the
underwriters named below, for whom Morgan Keegan &
Company, Inc., BB&T Capital Markets, a division of
Scott & Stringfellow, Inc., SMH Capital Inc., and
Ferris, Baker Watts, Incorporated are acting as representatives,
have severally agreed to purchase, and we have agreed to sell to
them, the number of shares of common stock indicated below:
| |
|
|
|
|
|
Underwriter
|
|
Number of Shares
|
|
|
|
|
Morgan Keegan & Company, Inc.
|
|
|
1,850,000
|
|
|
BB&T Capital Markets, a division of Scott &
Stringfellow, Inc.
|
|
|
1,295,000
|
|
|
SMH Capital Inc.
|
|
|
555,000
|
|
|
Ferris, Baker Watts, Incorporated
|
|
|
300,000
|
|
|
|
|
|
|
|
|
Total
|
|
|
4,000,000
|
|
|
|
|
|
|
|
The underwriting agreement provides that the obligations of the
several underwriters to pay for and accept delivery of the
shares of common stock offered hereby are subject to the
approval of certain legal matters by their counsel and to
certain other conditions. The underwriters are severally
obligated to take and pay for all shares of common stock offered
hereby (other than those covered by the underwriters
over-allotment option described below) if any such shares are
taken. We have agreed to indemnify the underwriters against
certain liabilities, including liabilities under the Securities
Act.
Our common stock is listed on the Nasdaq Global Select Market
under the symbol MAIN.
Over-Allotment
Option
We have granted to the underwriters an option, exercisable for
30 days from the date of this prospectus, to purchase up to
an aggregate of 400,000 additional shares of common stock
at the public offering price set forth on the cover page hereof,
less the underwriting discount. The underwriters may exercise
this option solely for the purpose of covering over-allotments,
if any, made in connection with the offering of the shares of
common stock offered hereby. To the extent such option is
exercised, each underwriter will become obligated, subject to
certain conditions, to purchase approximately the same
percentage of such additional shares of common stock as the
number set forth next to such underwriters name in the
preceding table bears to the total number of shares set forth
next to the names of all underwriters in the preceding table.
Lock-Up
Agreements
We, and certain of our executive officers and directors, have
agreed, subject to certain exceptions, not to issue, sell, offer
to sell, contract or agree to sell, hypothecate, pledge,
transfer, grant any option to purchase, establish an open put
equivalent position or otherwise dispose of or agree to dispose
of directly or indirectly, any shares of our common stock, or
any securities convertible into or exercisable or exchangeable
for any shares of our common stock or any right to acquire
shares of our common stock, for a period of 180 days from
the effective date of this prospectus, subject to extension upon
material announcements or earnings releases. Morgan Keegan
& Company, Inc., at any time and without notice, may
release all or any portion of the common stock subject to the
foregoing
lock-up
agreements.
Determination
of Offering Price
Prior to the offering, there has been no public market for our
common stock. The initial public offering price was determined
by negotiation among the underwriters and us. The principal
factors considered in determining the public offering price
include the following:
|
|
|
| |
|
the information set forth in this prospectus and otherwise
available to the underwriters;
|
| |
| |
|
market conditions for initial public offerings;
|
102
|
|
|
| |
|
the history and the prospects for the industry in which we
compete;
|
| |
| |
|
an assessment of the ability of our management;
|
| |
| |
|
our prospects for future earnings;
|
| |
| |
|
the present state of our development and our current financial
condition;
|
| |
| |
|
the general condition of the securities markets at the time of
this offering; and
|
| |
| |
|
the recent market prices of, and demand for, publicly traded
common stock of generally comparable entities.
|
Directed
Share Program
At our request, the underwriters have reserved up to
300,000 shares, or 7.5% of the common stock offered by this
prospectus, for sale under a directed share program to specified
officers, directors, business associates and other persons that
we identify. All of the persons purchasing the reserved shares
must commit to purchase such shares after the registration
statement of which this prospectus is a part is declared
effective by the SEC but before the close of business on the
date of this prospectus. All shares sold pursuant to the
directed share program will be restricted from resale for a
period of 90 days following the completion of the offering.
All sales of shares pursuant to the directed share program will
be made at the initial public offering price set forth on the
cover page of this prospectus. The underwriters will receive a
reduced discount of $0.375 per share on the shares being
sold pursuant to the directed share program. The number of
shares of common stock available for sale to the general public
will be reduced by the number of directed shares purchased by
participants in the program. Any directed shares not purchased
will be offered and sold by the underwriters to the general
public on the same basis as all other shares of common stock
offered.
Underwriting
Discounts
The underwriters initially propose to offer the shares directly
to the public at the public offering price set forth on the
cover page of this prospectus and to certain dealers at a price
that represents a concession not in excess of $0.63 per
share below the public offering price. Any underwriters may
allow, and such dealers may re-allow, a concession not in excess
of $0.10 per share to other underwriters or to certain
dealers. After the initial offering of the shares, the offering
price and other selling terms may from time to time be varied by
the representative.
The following table provides information regarding the per share
and total underwriting discount that we are to pay to the
underwriters. These amounts are shown assuming both no exercise
and full exercise of the underwriters option to purchase
up to 400,000 additional shares from us.
| |
|
|
|
|
|
|
|
|
|
|
|
|
|
|
|
|
|
|
Total without
|
|
|
Total with
|
|
|
|
|
|
|
|
Exercise of
|
|
|
Exercise of
|
|
|
|
|
Per Share
|
|
|
Over-allotment
|
|
|
Over-allotment
|
|
|
|
|
Underwriting discount payable by us on shares sold to the public
|
|
$
|
1.05
|
|
|
$
|
3,885,000
|
|
|
$
|
4,305,000
|
|
|
Underwriting discount payable by us on shares sold in the
directed share
program(1)
|
|
$
|
0.375
|
|
|
|
112,500
|
|
|
|
112,500
|
|
|
|
|
|
(1) |
|
Assumes the sale of all
300,000 shares reserved for sale under the directed share
program described in this prospectus to participants in the
program. The underwriting discount (sales load) with respect to
shares sold in the directed share program is $0.375 per share.
The number of shares of common stock available for sale to the
general public in the public offering will be reduced to the
extent these persons purchase any reserved shares. Any shares
not so purchased will be offered by the underwriters to the
general public on the same basis as other shares offered hereby.
|
We will pay all expenses incident to the offering and sale of
shares of our common stock by us in this offering. We estimate
that the total expenses of the offering and the formation
transactions, excluding the underwriting discount will be
approximately $2 million.
103
A prospectus in electronic format may be made available on the
web sites maintained by one or more of the underwriters, or
selling group members, if any, participating in this offering.
The representative may agree to allocate a number of shares to
underwriters and selling group members for the sale to their
online brokerage account holders. Internet distributions will be
allocated by the underwriters and selling group members that
will make Internet distributions on the same basis as other
allocations. The representatives may agree to allocate a number
of shares to underwriters for sale to their online brokerage
account holders.
Price
Stabilization, Short Positions and Penalty Bids
In connection with this offering, the underwriters may purchase
and sell shares of our common stock in the open market. These
transactions may include over-allotment, syndicate covering
transactions and stabilizing transactions. An over-allotment
involves syndicate sales of shares in excess of the number of
shares to be purchased by the underwriters in the offering,
which creates a syndicate short position. Syndicate covering
transactions involve purchases of shares in the open market
after the distribution has been completed in order to cover
syndicate short positions.
Stabilizing transactions consist of some bids or purchases of
shares of our common stock made for the purpose of preventing or
slowing a decline in the market price of the shares while the
offering is in progress.
In addition, the underwriters may impose penalty bids, under
which they may reclaim the selling concession from a syndicate
member when the shares of our common stock originally sold by
that syndicate member are purchased in a stabilizing transaction
or syndicate covering transaction to cover syndicate short
positions.
Similar to other purchase transactions, these activities may
have the effect of raising or maintaining the market price of
the common stock or preventing or slowing a decline in the
market price of the common stock. As a result, the price of the
common stock may be higher than the price that might otherwise
exist in the open market. Except for the sale of shares of our
common stock in this offering, the underwriters may carry out
these transactions on the Nasdaq Global Select Market, in the
over-the-counter
market or otherwise.
Neither the underwriters nor we make any representation or
prediction as to the direction or magnitude of any effect that
the transactions described above may have on the price of the
shares. In addition, neither the underwriters nor we make any
representation that the underwriters will engage in these
transactions or that these transactions, once commenced, will
not be discontinued without notice.
Affiliations
Branch Banking & Trust Company, an affiliate of
BB&T Capital Markets, is a limited partner in the Main
Street Mezzanine Fund and will receive 24,216 shares of
common stock, valued at $0.4 million, upon completion of
the formation transactions as consideration for its limited
partnership interest in the Main Street Mezzanine Fund. Pursuant
to the Conduct Rules of the National Association of Securities
Dealers, or NASD, these shares of common stock may not be sold,
transferred, assigned, pledged or hypothecated for a period of
180 days following the effective date of this offering,
except in accordance with NASD Conduct Rule 2710(g).
SMH Capital Inc., is a subsidiary of Sanders Morris Harris
Group, Inc. Certain executive officers of Sanders Morris
Harris Group, Inc., and their affiliates, are limited
partners in Main Street Mezzanine Fund and will collectively
receive 85,816 shares of common stock, valued at
$1.3 million upon completion of the formation transactions
as consideration for their limited partnership interests in Main
Street Mezzanine Fund. Pursuant to the Conduct Rules of the
NASD, these shares of common stock may not be sold, transferred,
assigned, pledged or hypothecated for a period of 180 days
following the effective date of this offering, except in
accordance with NASD Conduct Rule 2710(g).
The underwriters
and/or their
affiliates from time to time provide and may in the future
provide investment banking, commercial banking and financial
advisory services to us, for which they have received and may
receive customary compensation.
104
In addition, the underwriters
and/or their
affiliates may from time to time refer investment banking
clients to us as potential portfolio investments. If we invest
in those clients, we may utilize net proceeds from this offering
to fund such investments, and the referring underwriter or its
affiliate may receive placement fees from its client in
connection with such financing, which placement fees may be paid
out of the amount funded by us.
The addresses of the underwriters are: Morgan Keegan &
Company, Inc, 50 North Front Street, Memphis Tennessee,
38103, BB&T Capital Markets, a division of
Scott & Stringfellow, Inc., 909 E. Main
Street, Richmond, Virginia 23219, SMH Capital Inc.,
527 Madison Avenue, 14th Floor, New York, New York
10022, Ferris, Baker Watts, Incorporated, 100 Light Street,
Baltimore, Maryland 21202.
CUSTODIAN,
TRANSFER AND DISTRIBUTION PAYING AGENT AND REGISTRAR
Our securities are held under a custody agreement by Amegy Bank
National Association. The address of the custodian is: 1221
McKinney Street Level P-1 Houston, Texas 77010. American Stock
Transfer & Trust Company will act as our transfer agent,
distribution paying agent and registrar. The principal business
address of our transfer agent is 59 Maiden Lane New York, New
York 10038, telephone number: (212) 936-5100.
BROKERAGE
ALLOCATION AND OTHER PRACTICES
Since we will generally acquire and dispose of our investments
in privately negotiated transactions, we will infrequently use
brokers in the normal course of our business. Our investment
team will be primarily responsible for the execution of the
publicly traded securities portion of our portfolio transactions
and the allocation of brokerage commissions. We do not expect to
execute transactions through any particular broker or dealer,
but will seek to obtain the best net results for us, taking into
account such factors as price (including the applicable
brokerage commission or dealer spread), size of order,
difficulty of execution, and operational facilities of the firm
and the firms risk and skill in positioning blocks of
securities. While we will generally seek reasonably competitive
trade execution costs, we will not necessarily pay the lowest
spread or commission available. Subject to applicable legal
requirements, we may select a broker based partly upon brokerage
or research services provided to us. In return for such
services, we may pay a higher commission than other brokers
would charge if we determine in good faith that such commission
is reasonable in relation to the services provided.
Certain legal matters regarding the shares of common stock
offered hereby will be passed upon for us by Sutherland
Asbill & Brennan LLP, Washington D.C. and certain
legal matters in connection with this offering will be passed
upon for the underwriters by Bass, Berry & Sims PLC,
Memphis, Tennessee.
INDEPENDENT
REGISTERED PUBLIC ACCOUNTING FIRM
The combined financial statements as of December 31, 2006
and 2005, and for each of the three years in the period ended
December 31, 2006, as well as the Senior
Securities table included in the prospectus and elsewhere
in the registration statement have been audited by Grant
Thornton LLP, independent registered public accountants, as
indicated in their reports with respect thereto, and are
included herein in reliance upon the authority of said firm as
experts in accounting and auditing.
We have filed with the SEC a registration statement on
Form N-2,
together with all amendments and related exhibits, under the
Securities Act, with respect to our shares of common stock
offered by this prospectus. The registration statement contains
additional information about us and our shares of common stock
being offered by this prospectus.
105
Upon completion of this offering, we will file with or submit to
the SEC annual, quarterly and current reports, proxy statements
and other information meeting the informational requirements of
the Exchange Act. You may inspect and copy these reports, proxy
statements and other information, as well as the registration
statement and related exhibits and schedules, at the Public
Reference Room of the SEC at 100 F Street, N.E.,
Washington, D.C. 20549. You may obtain information on the
operation of the Public Reference Room by calling the SEC at
1-800-SEC-0330.
The SEC maintains an Internet site that contains reports, proxy
and information statements and other information filed
electronically by us with the SEC, which are available on the
SECs website at http://www.sec.gov. Copies of these
reports, proxy and information statements and other information
may be obtained, after paying a duplicating fee, by electronic
request at the following
e-mail
address: publicinfo@sec.gov, or by writing the SECs Public
Reference Section, 100 F Street, N.E., Washington, D.C.
20549.
We are committed to protecting your privacy. This privacy notice
explains the privacy policies of Main Street and its affiliated
companies. This notice supersedes any other privacy notice you
may have received from Main Street.
We will safeguard, according to strict standards of security and
confidentiality, all information we receive about you. The only
information we collect from you is your name, address, and
number of shares you hold. This information is used only so that
we can send you annual reports and other information about us,
and send you proxy statements or other information required by
law.
We do not share this information with any non-affiliated third
party except as described below.
|
|
|
| |
|
The People and Companies that Make Up Main
Street. It is our policy that only our authorized
employees who need to know your personal information will have
access to it. Our personnel who violate our privacy policy are
subject to disciplinary action.
|
| |
| |
|
Service Providers. We may disclose your
personal information to companies that provide services on our
behalf, such as record keeping, processing your trades, and
mailing you information. These companies are required to protect
your information and use it solely for the purpose for which
they received it.
|
| |
| |
|
Courts and Government Officials. If required
by law, we may disclose your personal information in accordance
with a court order or at the request of government regulators.
Only that information required by law, subpoena, or court order
will be disclosed.
|
106
INDEX
TO FINANCIAL STATEMENTS
| |
|
|
|
|
|
Page
|
|
|
|
|
|
F-2
|
|
Financial Statements
|
|
|
|
|
|
F-3
|
|
|
|
F-4
|
|
|
|
F-5
|
|
|
|
F-6
|
|
|
|
F-7
|
|
|
|
F-17
|
F-1
REPORT
OF THE INDEPENDENT REGISTERED PUBLIC ACCOUNTING FIRM
To the General Partner of
Main Street Mezzanine Fund, LP
We have audited the combined balance sheets of Main Street
Mezzanine Fund, LP, (a Delaware Partnership) (the
Fund) and Main Street Mezzanine Management, LLC (a
Delaware Limited Liability Company) including the combined
schedule of investments as of December 31, 2005 and 2006,
and the related combined statements of operations, changes in
members equity and partners capital, and cash flows
for each of the three years in the period ended
December 31, 2006. These combined financial statements are
the responsibility of Main Street Mezzanine Management
LLCs management. Our responsibility is to express an
opinion on these combined financial statements based on our
audits.
We conducted our audits in accordance with the standards of the
Public Company Accounting Oversight Board (United States). Those
standards require that we plan and perform the audits to obtain
reasonable assurance about whether the financial statements are
free of material misstatement. The Fund is not required to have,
nor were we engaged to perform, an audit of internal control
over financial reporting. Our audits included consideration of
internal control over financial reporting as a basis for
designing audit procedures that are appropriate in the
circumstances, but not for the purpose of expressing an opinion
on the effectiveness of the Funds internal control over
financial reporting. Accordingly, we express no such opinion. An
audit also includes examining, on a test basis, evidence
supporting the amounts and disclosures in the financial
statements, assessing the accounting principles used and
significant estimates made by management, as well as evaluating
the overall financial statement presentation. We believe that
our audits provide a reasonable basis for our opinion.
In our opinion, the combined financial statements referred to
above present fairly, in all material respects, the combined
financial position of Main Street Mezzanine Fund, LP and Main
Street Mezzanine Management, LLC as of December 31, 2005
and 2006 and the results of their operations, changes in
members equity and partners capital and cash flows
for each of the three years in the period ended
December 31, 2006, in conformity with accounting principles
generally accepted in the United States of America.
/s/ GRANT THORNTON LLP
Houston, Texas
May 11, 2007
F-2
MAIN
STREET MEZZANINE FUND, LP
COMBINED
BALANCE SHEETS
| |
|
|
|
|
|
|
|
|
|
|
|
|
|
|
|
June 30,
|
|
|
December 31,
|
|
|
|
|
2007
|
|
|
2006
|
|
|
2005
|
|
|
|
|
(Unaudited)
|
|
|
|
|
|
|
|
|
|
|
ASSETS
|
|
Investments at fair value:
|
|
|
|
|
|
|
|
|
|
|
|
|
|
Control investments (cost: $27,366,229, $33,312,337 and
$25,223,388 as of June 30, 2007, December 31, 2006 and
2005, respectively)
|
|
$
|
34,792,892
|
|
|
$
|
42,429,000
|
|
|
$
|
28,773,353
|
|
|
Affiliate investments (cost: $36,382,987, $24,328,596 and
$21,916,512 as of June 30, 2007, December 31, 2006 and
2005, respectively)
|
|
|
42,589,207
|
|
|
|
28,822,245
|
|
|
|
22,513,512
|
|
|
Non-Control/Non-Affiliate investments (cost: $3,400,028,
$4,983,015 and $1,557,750 as of June 30, 2007
December 31, 2006 and 2005, respectively)
|
|
|
3,725,028
|
|
|
|
4,958,183
|
|
|
|
2,507,750
|
|
|
|
|
|
|
|
|
|
|
|
|
|
|
|
|
Total investments (cost: $67,149,244, $62,623,948 and
$48,697,650, as of June 30, 2007 December 31, 2006 and
2005, respectively)
|
|
|
81,107,127
|
|
|
|
76,209,428
|
|
|
|
53,794,615
|
|
|
Accumulated unearned income
|
|
|
(2,523,209
|
)
|
|
|
(2,498,427
|
)
|
|
|
(2,602,632
|
)
|
|
|
|
|
|
|
|
|
|
|
|
|
|
|
|
Total investments net of accumulated unearned income
|
|
|
78,583,918
|
|
|
|
73,711,001
|
|
|
|
51,191,983
|
|
|
Cash and cash equivalents
|
|
|
17,662,711
|
|
|
|
13,768,719
|
|
|
|
26,260,800
|
|
|
Deferred offering costs
|
|
|
698,124
|
|
|
|
|
|
|
|
|
|
|
Interest receivable
|
|
|
495,768
|
|
|
|
527,597
|
|
|
|
434,117
|
|
|
Other assets
|
|
|
133,081
|
|
|
|
102,461
|
|
|
|
5,417
|
|
|
Deferred financing costs (net of accumulated amortization of
$434,073, $343,846 and $185,996 as of June 30, 2007,
December 31, 2006 and 2005, respectively)
|
|
|
1,483,502
|
|
|
|
1,333,654
|
|
|
|
1,441,504
|
|
|
|
|
|
|
|
|
|
|
|
|
|
|
|
|
Total assets
|
|
$
|
99,057,104
|
|
|
$
|
89,443,432
|
|
|
$
|
79,333,821
|
|
|
|
|
|
|
|
|
|
|
|
|
|
|
|
|
|
|
LIABILITIES, MEMBERS EQUITY AND PARTNERS
CAPITAL
|
|
SBIC debentures
|
|
$
|
55,000,000
|
|
|
$
|
45,100,000
|
|
|
$
|
45,100,000
|
|
|
Interest payable
|
|
|
1,016,699
|
|
|
|
854,941
|
|
|
|
771,481
|
|
|
Accounts payable and accrued expenses
|
|
|
68,496
|
|
|
|
70,710
|
|
|
|
61,296
|
|
|
Accounts payable-offering costs
|
|
|
937,837
|
|
|
|
|
|
|
|
|
|
|
Other liabilities
|
|
|
191,205
|
|
|
|
145,250
|
|
|
|
132,302
|
|
|
|
|
|
|
|
|
|
|
|
|
|
|
|
|
Total liabilities
|
|
|
57,214,237
|
|
|
|
46,170,901
|
|
|
|
46,065,079
|
|
|
Members equity (General Partner)
|
|
|
3,546,239
|
|
|
|
3,849,796
|
|
|
|
1,754,634
|
|
|
Limited Partners capital
|
|
|
38,296,628
|
|
|
|
39,422,735
|
|
|
|
31,514,108
|
|
|
|
|
|
|
|
|
|
|
|
|
|
|
|
|
Total members equity and partners capital
|
|
|
41,842,867
|
|
|
|
43,272,531
|
|
|
|
33,268,742
|
|
|
|
|
|
|
|
|
|
|
|
|
|
|
|
|
Total liabilities, members equity and partners
capital
|
|
$
|
99,057,104
|
|
|
$
|
89,443,432
|
|
|
$
|
79,333,821
|
|
|
|
|
|
|
|
|
|
|
|
|
|
|
|
See notes to combined statements.
F-3
MAIN
STREET MEZZANINE FUND, LP
COMBINED
STATEMENTS OF OPERATIONS
| |
|
|
|
|
|
|
|
|
|
|
|
|
|
|
|
|
|
|
|
|
|
|
|
Six Months Ended
|
|
|
|
|
|
|
|
June 30,
|
|
|
Years Ended December 31,
|
|
|
|
|
2007
|
|
|
2006
|
|
|
2006
|
|
|
2005
|
|
|
2004
|
|
|
|
|
(Unaudited)
|
|
|
|
|
|
|
|
|
|
|
|
|
|
INVESTMENT INCOME:
|
|
|
|
|
|
|
|
|
|
|
|
|
|
|
|
|
|
|
|
|
|
Interest, fee and dividend income:
|
|
|
|
|
|
|
|
|
|
|
|
|
|
|
|
|
|
|
|
|
|
Control investments
|
|
$
|
2,254,431
|
|
|
$
|
2,423,442
|
|
|
$
|
4,295,354
|
|
|
$
|
3,335,879
|
|
|
$
|
2,775,776
|
|
|
Affiliate investments
|
|
|
2,508,657
|
|
|
|
1,410,981
|
|
|
|
3,573,570
|
|
|
|
3,149,259
|
|
|
|
1,404,919
|
|
|
Non-Control/Non-Affiliate investments
|
|
|
417,413
|
|
|
|
739,231
|
|
|
|
1,144,213
|
|
|
|
852,841
|
|
|
|
271,581
|
|
|
|
|
|
|
|
|
|
|
|
|
|
|
|
|
|
|
|
|
|
|
|
|
Total interest, fee and dividend income
|
|
|
5,180,501
|
|
|
|
4,573,654
|
|
|
|
9,013,137
|
|
|
|
7,337,979
|
|
|
|
4,452,276
|
|
|
Interest from idle funds and other
|
|
|
374,360
|
|
|
|
368,701
|
|
|
|
748,670
|
|
|
|
221,765
|
|
|
|
9,244
|
|
|
|
|
|
|
|
|
|
|
|
|
|
|
|
|
|
|
|
|
|
|
|
|
Total investment income
|
|
|
5,554,861
|
|
|
|
4,942,355
|
|
|
|
9,761,807
|
|
|
|
7,559,744
|
|
|
|
4,461,520
|
|
|
|
|
|
|
|
|
|
|
|
|
|
|
|
|
|
|
|
|
|
|
|
|
EXPENSES:
|
|
|
|
|
|
|
|
|
|
|
|
|
|
|
|
|
|
|
|
|
|
Management fees to affiliate
|
|
|
999,958
|
|
|
|
967,507
|
|
|
|
1,942,032
|
|
|
|
1,928,763
|
|
|
|
1,916,016
|
|
|
Interest
|
|
|
1,547,242
|
|
|
|
1,348,891
|
|
|
|
2,717,236
|
|
|
|
2,063,726
|
|
|
|
868,757
|
|
|
General and administrative
|
|
|
171,335
|
|
|
|
104,647
|
|
|
|
197,979
|
|
|
|
197,192
|
|
|
|
184,742
|
|
|
Professional costs related to offering
|
|
|
695,250
|
|
|
|
|
|
|
|
|
|
|
|
|
|
|
|
|
|
|
|
|
|
|
|
|
|
|
|
|
|
|
|
|
|
|
|
|
|
|
|
|
Total expenses
|
|
|
3,413,785
|
|
|
|
2,421,045
|
|
|
|
4,857,247
|
|
|
|
4,189,681
|
|
|
|
2,969,515
|
|
|
|
|
|
|
|
|
|
|
|
|
|
|
|
|
|
|
|
|
|
|
|
|
NET INVESTMENT INCOME
|
|
|
2,141,076
|
|
|
|
2,521,310
|
|
|
|
4,904,560
|
|
|
|
3,370,063
|
|
|
|
1,492,005
|
|
|
|
|
|
|
|
|
|
|
|
|
|
|
|
|
|
|
|
|
|
|
|
|
NET REALIZED GAIN (LOSS) FROM INVESTMENTS:
|
|
|
|
|
|
|
|
|
|
|
|
|
|
|
|
|
|
|
|
|
|
Control investments
|
|
|
611,250
|
|
|
|
175,633
|
|
|
|
(805,469
|
)
|
|
|
221,837
|
|
|
|
661,551
|
|
|
Affiliate investments
|
|
|
256,179
|
|
|
|
|
|
|
|
1,940,794
|
|
|
|
623,681
|
|
|
|
508,970
|
|
|
Non-Control/Non-Affiliate investments
|
|
|
(270,538
|
)
|
|
|
5,478
|
|
|
|
1,294,598
|
|
|
|
|
|
|
|
|
|
|
Derivative Instrument and related investment
|
|
|
|
|
|
|
|
|
|
|
|
|
|
|
642,208
|
|
|
|
|
|
|
|
|
|
|
|
|
|
|
|
|
|
|
|
|
|
|
|
|
|
|
|
|
Total net realized gain (loss) from investments
|
|
|
596,891
|
|
|
|
181,111
|
|
|
|
2,429,923
|
|
|
|
1,487,726
|
|
|
|
1,170,521
|
|
|
|
|
|
|
|
|
|
|
|
|
|
|
|
|
|
|
|
|
|
|
|
|
NET REALIZED INCOME
|
|
|
2,737,967
|
|
|
|
2,702,421
|
|
|
|
7,334,483
|
|
|
|
4,857,789
|
|
|
|
2,662,526
|
|
|
|
|
|
|
|
|
|
|
|
|
|
|
|
|
|
|
|
|
|
|
|
|
NET CHANGE IN UNREALIZED APPRECIATION (DEPRECIATION) FROM
INVESTMENTS:
|
|
|
|
|
|
|
|
|
|
|
|
|
|
|
|
|
|
|
|
|
|
Control investments
|
|
|
(641,250
|
)
|
|
|
3,838,902
|
|
|
|
6,631,698
|
|
|
|
2,526,516
|
|
|
|
723,449
|
|
|
Affiliate investments
|
|
|
663,822
|
|
|
|
(149,173
|
)
|
|
|
2,831,649
|
|
|
|
347,000
|
|
|
|
250,000
|
|
|
Non-Control/Non-Affiliate investments
|
|
|
349,832
|
|
|
|
8,498
|
|
|
|
(974,833
|
)
|
|
|
685,000
|
|
|
|
265,000
|
|
|
Derivative Instrument and related investment
|
|
|
|
|
|
|
|
|
|
|
|
|
|
|
(526,242
|
)
|
|
|
526,242
|
|
|
|
|
|
|
|
|
|
|
|
|
|
|
|
|
|
|
|
|
|
|
|
|
Total net change in unrealized appreciation (depreciation) from
investments
|
|
|
372,404
|
|
|
|
3,698,227
|
|
|
|
8,488,514
|
|
|
|
3,032,274
|
|
|
|
1,764,691
|
|
|
|
|
|
|
|
|
|
|
|
|
|
|
|
|
|
|
|
|
|
|
|
|
NET INCREASE IN MEMBERS EQUITY AND PARTNERS
CAPITAL RESULTING FROM OPERATIONS
|
|
$
|
3,110,371
|
|
|
$
|
6,400,648
|
|
|
$
|
15,822,997
|
|
|
$
|
7,890,063
|
|
|
$
|
4,427,217
|
|
|
|
|
|
|
|
|
|
|
|
|
|
|
|
|
|
|
|
|
|
|
|
See notes to combined statements.
F-4
MAIN
STREET MEZZANINE FUND, LP
COMBINED
STATEMENTS OF CHANGES IN MEMBERS EQUITY AND PARTNERS
CAPITAL
| |
|
|
|
|
|
|
|
|
|
|
|
|
|
|
|
Members
|
|
|
|
|
|
|
|
|
|
|
Equity
|
|
|
|
|
|
|
|
|
|
|
(General
|
|
|
Limited
|
|
|
|
|
|
|
|
Partner)
|
|
|
Partners Capital
|
|
|
Total
|
|
|
|
|
Balances at December 31, 2003
|
|
$
|
207,904
|
|
|
$
|
14,760,086
|
|
|
$
|
14,967,990
|
|
|
Capital contributions
|
|
|
21,391
|
|
|
|
123,790
|
|
|
|
145,181
|
|
|
Distributions net investment income
|
|
|
(473,268
|
)
|
|
|
(1,829,232
|
)
|
|
|
(2,302,500
|
)
|
|
Net increase resulting from operations:
|
|
|
|
|
|
|
|
|
|
|
|
|
|
Net investment income
|
|
|
303,752
|
|
|
|
1,188,253
|
|
|
|
1,492,005
|
|
|
Net realized gain from investments
|
|
|
240,525
|
|
|
|
929,996
|
|
|
|
1,170,521
|
|
|
Net change in unrealized appreciation from investments
|
|
|
362,618
|
|
|
|
1,402,073
|
|
|
|
1,764,691
|
|
|
|
|
|
|
|
|
|
|
|
|
|
|
|
|
Balances at December 31, 2004
|
|
|
662,922
|
|
|
|
16,574,966
|
|
|
|
17,237,888
|
|
|
Capital contributions
|
|
|
61,437
|
|
|
|
10,962,290
|
|
|
|
11,023,727
|
|
|
Distributions:
|
|
|
|
|
|
|
|
|
|
|
|
|
|
Net investment income
|
|
|
(380,395
|
)
|
|
|
(1,502,541
|
)
|
|
|
(1,882,936
|
)
|
|
Realized gain from investments
|
|
|
(205,488
|
)
|
|
|
(794,512
|
)
|
|
|
(1,000,000
|
)
|
|
Net increase resulting from operations:
|
|
|
|
|
|
|
|
|
|
|
|
|
|
Net investment income
|
|
|
687,366
|
|
|
|
2,682,697
|
|
|
|
3,370,063
|
|
|
Net realized gain from investments
|
|
|
305,705
|
|
|
|
1,182,021
|
|
|
|
1,487,726
|
|
|
Net change in unrealized appreciation from investments
|
|
|
623,087
|
|
|
|
2,409,187
|
|
|
|
3,032,274
|
|
|
|
|
|
|
|
|
|
|
|
|
|
|
|
|
Balances at December 31, 2005
|
|
|
1,754,634
|
|
|
|
31,514,108
|
|
|
|
33,268,742
|
|
|
Capital contributions
|
|
|
1,828
|
|
|
|
353,261
|
|
|
|
355,089
|
|
|
Distributions:
|
|
|
|
|
|
|
|
|
|
|
|
|
|
Net investment income
|
|
|
(663,279
|
)
|
|
|
(2,631,018
|
)
|
|
|
(3,294,297
|
)
|
|
Realized gain from investments
|
|
|
(482,897
|
)
|
|
|
(1,867,103
|
)
|
|
|
(2,350,000
|
)
|
|
Return of capital
|
|
|
(3,634
|
)
|
|
|
(526,366
|
)
|
|
|
(530,000
|
)
|
|
Net increase resulting from operations:
|
|
|
|
|
|
|
|
|
|
|
|
|
|
Net investment income
|
|
|
999,623
|
|
|
|
3,904,937
|
|
|
|
4,904,560
|
|
|
Net realized gain from investments
|
|
|
499,301
|
|
|
|
1,930,622
|
|
|
|
2,429,923
|
|
|
Net change in unrealized appreciation from investments
|
|
|
1,744,220
|
|
|
|
6,744,294
|
|
|
|
8,488,514
|
|
|
|
|
|
|
|
|
|
|
|
|
|
|
|
|
Balances at December 31, 2006
|
|
|
3,849,796
|
|
|
|
39,422,735
|
|
|
|
43,272,531
|
|
|
Capital contributions (unaudited)
|
|
|
|
|
|
|
47,465
|
|
|
|
47,465
|
|
|
Distributions:
|
|
|
|
|
|
|
|
|
|
|
|
|
|
Net investment income (unaudited)
|
|
|
(390,427
|
)
|
|
|
(1,509,573
|
)
|
|
|
(1,900,000
|
)
|
|
Realized gain from investments (unaudited)
|
|
|
(552,249
|
)
|
|
|
(2,135,251
|
)
|
|
|
(2,687,500
|
)
|
|
Net increase resulting from operations:
|
|
|
|
|
|
|
|
|
|
|
|
|
|
Net investment income (unaudited)
|
|
|
439,948
|
|
|
|
1,701,128
|
|
|
|
2,141,076
|
|
|
Net realized gain from investments (unaudited)
|
|
|
122,649
|
|
|
|
474,242
|
|
|
|
596,891
|
|
|
Net change in unrealized appreciation from investments
(unaudited)
|
|
|
76,522
|
|
|
|
295,882
|
|
|
|
372,404
|
|
|
|
|
|
|
|
|
|
|
|
|
|
|
|
|
Balances at June 30, 2007 (unaudited)
|
|
$
|
3,546,239
|
|
|
$
|
38,296,628
|
|
|
$
|
41,842,867
|
|
|
|
|
|
|
|
|
|
|
|
|
|
|
|
See notes to combined statements.
F-5
MAIN
STREET MEZZANINE FUND, LP
COMBINED
STATEMENTS OF CASH FLOWS
| |
|
|
|
|
|
|
|
|
|
|
|
|
|
|
|
|
|
|
|
|
|
|
|
Six Months Ended
|
|
|
|
|
|
|
|
June 30,
|
|
|
Years Ended December 31,
|
|
|
|
|
2007
|
|
|
2006
|
|
|
2006
|
|
|
2005
|
|
|
2004
|
|
|
|
|
(Unaudited)
|
|
|
|
|
|
|
|
|
|
|
|
|
|
CASH FLOWS FROM OPERATING ACTIVITIES
|
|
|
|
|
|
|
|
|
|
|
|
|
|
|
|
|
|
|
|
|
|
Net increase in members equity and partners capital
resulting from operations
|
|
$
|
3,110,371
|
|
|
$
|
6,400,648
|
|
|
$
|
15,822,997
|
|
|
$
|
7,890,063
|
|
|
$
|
4,427,217
|
|
|
Adjustments to reconcile net increase in members equity
and partners capital resulting from operations to net cash
provided by operating activities:
|
|
|
|
|
|
|
|
|
|
|
|
|
|
|
|
|
|
|
|
|
|
Accretion of unearned income
|
|
|
(412,929
|
)
|
|
|
(599,850
|
)
|
|
|
(1,380,351
|
)
|
|
|
(1,251,066
|
)
|
|
|
(597,563
|
)
|
|
Payment-in-kind
interest (accrual) receipt
|
|
|
1,551
|
|
|
|
(89,588
|
)
|
|
|
(216,805
|
)
|
|
|
(144,150
|
)
|
|
|
(5,528
|
)
|
|
Amortization of deferred financing costs
|
|
|
90,227
|
|
|
|
78,925
|
|
|
|
157,850
|
|
|
|
120,225
|
|
|
|
56,437
|
|
|
Net change in unrealized (appreciation) depreciation from
investments
|
|
|
(372,404
|
)
|
|
|
(3,698,227
|
)
|
|
|
(8,488,514
|
)
|
|
|
(3,032,274
|
)
|
|
|
(1,764,691
|
)
|
|
Net realized gain from investments
|
|
|
(596,891
|
)
|
|
|
(181,111
|
)
|
|
|
(2,429,923
|
)
|
|
|
(1,487,726
|
)
|
|
|
(1,170,521
|
)
|
|
Changes in other assets and liabilities:
|
|
|
|
|
|
|
|
|
|
|
|
|
|
|
|
|
|
|
|
|
|
Interest receivable
|
|
|
31,828
|
|
|
|
52,061
|
|
|
|
(93,480
|
)
|
|
|
(182,324
|
)
|
|
|
(89,565
|
)
|
|
Other receivables
|
|
|
(30,620
|
)
|
|
|
(17,750
|
)
|
|
|
2,107
|
|
|
|
4,172
|
|
|
|
94,631
|
|
|
Interest payable
|
|
|
161,758
|
|
|
|
83,460
|
|
|
|
83,459
|
|
|
|
417,325
|
|
|
|
293,916
|
|
|
Accounts payable offering costs
|
|
|
424,914
|
|
|
|
|
|
|
|
|
|
|
|
|
|
|
|
|
|
|
Accounts payable and accrued expenses
|
|
|
43,743
|
|
|
|
(154,255
|
)
|
|
|
22,362
|
|
|
|
143,670
|
|
|
|
(89,042
|
)
|
|
Deferred debt origination fees received
|
|
|
197,711
|
|
|
|
491,180
|
|
|
|
709,980
|
|
|
|
535,250
|
|
|
|
642,966
|
|
|
Other
|
|
|
|
|
|
|
|
|
|
|
54,181
|
|
|
|
(40,000
|
)
|
|
|
|
|
|
|
|
|
|
|
|
|
|
|
|
|
|
|
|
|
|
|
|
|
|
|
|
Net cash provided by operating activities
|
|
|
2,649,259
|
|
|
|
2,365,493
|
|
|
|
4,243,863
|
|
|
|
2,973,165
|
|
|
|
1,798,257
|
|
|
|
|
|
|
|
|
|
|
|
|
|
|
|
|
|
|
|
|
|
|
|
|
CASH FLOWS FROM INVESTMENT ACTIVITIES
|
|
|
|
|
|
|
|
|
|
|
|
|
|
|
|
|
|
|
|
|
|
Investments in portfolio companies
|
|
|
(10,257,746
|
)
|
|
|
(19,467,005
|
)
|
|
|
(28,088,005
|
)
|
|
|
(19,727,500
|
)
|
|
|
(22,170,000
|
)
|
|
Principal payments received on loans and debt securities
|
|
|
5,440,540
|
|
|
|
5,024,866
|
|
|
|
12,199,956
|
|
|
|
10,322,470
|
|
|
|
1,520,000
|
|
|
Proceeds from sale of equity securities and related notes
|
|
|
1,127,250
|
|
|
|
742,980
|
|
|
|
5,021,313
|
|
|
|
1,117,143
|
|
|
|
3,367,222
|
|
|
Proceeds from Derivative Instrument
|
|
|
|
|
|
|
|
|
|
|
|
|
|
|
115,966
|
|
|
|
526,242
|
|
|
|
|
|
|
|
|
|
|
|
|
|
|
|
|
|
|
|
|
|
|
|
|
Net cash used by investing activities
|
|
|
(3,689,956
|
)
|
|
|
(13,699,159
|
)
|
|
|
(10,866,736
|
)
|
|
|
(8,171,921
|
)
|
|
|
(16,756,536
|
)
|
|
|
|
|
|
|
|
|
|
|
|
|
|
|
|
|
|
|
|
|
|
|
|
CASH FLOWS FROM FINANCING ACTIVITIES
|
|
|
|
|
|
|
|
|
|
|
|
|
|
|
|
|
|
|
|
|
|
Proceeds from capital contributions
|
|
|
47,465
|
|
|
|
251,430
|
|
|
|
355,089
|
|
|
|
11,023,727
|
|
|
|
145,181
|
|
|
Distributions to members and partners
|
|
|
(4,587,500
|
)
|
|
|
(2,129,315
|
)
|
|
|
(6,174,297
|
)
|
|
|
(2,882,936
|
)
|
|
|
(2,302,500
|
)
|
|
Proceeds from issuance of SBIC Debentures
|
|
|
9,900,000
|
|
|
|
|
|
|
|
|
|
|
|
23,100,000
|
|
|
|
17,000,000
|
|
|
Payment of deferred offering costs
|
|
|
(185,201
|
)
|
|
|
|
|
|
|
|
|
|
|
|
|
|
|
|
|
|
SBIC Debenture commitment and leverage fees
|
|
|
(240,075
|
)
|
|
|
(50,000
|
)
|
|
|
(50,000
|
)
|
|
|
(577,500
|
)
|
|
|
(625,000
|
)
|
|
|
|
|
|
|
|
|
|
|
|
|
|
|
|
|
|
|
|
|
|
|
|
Net cash provided (used) by financing activities
|
|
|
4,934,689
|
|
|
|
(1,927,885
|
)
|
|
|
(5,869,208
|
)
|
|
|
30,663,291
|
|
|
|
14,217,681
|
|
|
|
|
|
|
|
|
|
|
|
|
|
|
|
|
|
|
|
|
|
|
|
|
Net increase (decrease) in cash and cash equivalents
|
|
|
3,893,992
|
|
|
|
(13,261,551
|
)
|
|
|
(12,492,081
|
)
|
|
|
25,464,535
|
|
|
|
(740,598
|
)
|
|
CASH AND CASH EQUIVALENTS AT BEGINNING OF YEAR
|
|
|
13,768,719
|
|
|
|
26,260,800
|
|
|
|
26,260,800
|
|
|
|
796,265
|
|
|
|
1,536,863
|
|
|
|
|
|
|
|
|
|
|
|
|
|
|
|
|
|
|
|
|
|
|
|
|
CASH AND CASH EQUIVALENTS AT END OF YEAR
|
|
$
|
17,662,711
|
|
|
$
|
12,999,249
|
|
|
$
|
13,768,719
|
|
|
$
|
26,260,800
|
|
|
$
|
796,265
|
|
|
|
|
|
|
|
|
|
|
|
|
|
|
|
|
|
|
|
|
|
|
|
|
Deferred offering costs incurred included in accounts payable
513,923
|
See notes to combined statements.
F-6
MAIN
STREET MEZZANINE FUND, LP
COMBINED SCHEDULE OF INVESTMENTS
June 30, 2007
(unaudited)
| |
|
|
|
|
|
|
|
|
|
|
|
Portfolio Company/Company Headquarters/
|
|
|
|
|
|
|
|
|
|
Type of Investment(1)(2)
|
|
Industry
|
|
Principal(6)
|
|
Cost(6)
|
|
Fair Value
|
|
|
|
Control Investments(3)
|
|
|
|
|
|
|
|
|
|
|
|
|
Café Brazil, LLC
|
|
Casual Restaurant
|
|
|
|
|
|
|
|
|
|
|
12% Secured Debt (Maturity April 20, 2009)
|
|
Group
|
|
$
|
2,950,000
|
|
$
|
2,950,000
|
|
$
|
2,950,000
|
|
Member Units(7) (Fully Diluted 42.3%)
|
|
|
|
|
|
|
|
41,837
|
|
|
1,150,000
|
|
|
|
|
|
|
|
|
|
|
|
|
|
|
|
|
|
|
|
|
|
|
2,991,837
|
|
|
4,100,000
|
|
CBT Nuggets, LLC
|
|
Produces and Sells
|
|
|
|
|
|
|
|
|
|
|
Prime plus 2% Secured Debt (Maturity June 1,
2011)
|
|
IT Certification
|
|
|
360,000
|
|
|
360,000
|
|
|
360,000
|
|
14% Secured Debt (Maturity June 1, 2011)
|
|
Training Videos
|
|
|
1,860,000
|
|
|
1,860,000
|
|
|
1,860,000
|
|
Member Units (Fully Diluted 29.1%)
|
|
|
|
|
|
|
|
432,000
|
|
|
890,000
|
|
Warrants (Fully Diluted 10.5%)
|
|
|
|
|
|
|
|
72,000
|
|
|
270,000
|
|
|
|
|
|
|
|
|
|
|
|
|
|
|
|
|
|
|
|
|
|
|
2,724,000
|
|
|
3,380,000
|
|
Hawthorne Customs & Dispatch Services, LLC
|
|
Transportation/
|
|
|
|
|
|
|
|
|
|
|
13% Secured Debt (Maturity January 31, 2011)
|
|
Logistics
|
|
|
1,537,500
|
|
|
1,537,500
|
|
|
1,537,500
|
|
Member Units(7) (Fully diluted 27.8%)
|
|
|
|
|
|
|
|
375,000
|
|
|
435,000
|
|
Warrants (Fully Diluted 16.5%)
|
|
|
|
|
|
|
|
37,500
|
|
|
230,000
|
|
|
|
|
|
|
|
|
|
|
|
|
|
|
|
|
|
|
|
|
|
|
1,950,000
|
|
|
2,202,500
|
|
Hayden Acquisition, LLC
|
|
Manufacturer of
|
|
|
|
|
|
|
|
|
|
|
12% Secured Debt (Maturity March 9, 2009)
|
|
Utility Structures
|
|
|
1,955,000
|
|
|
1,955,000
|
|
|
1,955,000
|
|
|
|
|
|
|
|
|
|
|
|
|
|
|
Jensen Jewelers of Idaho, LLC
|
|
Retail Jewelry
|
|
|
|
|
|
|
|
|
|
|
Prime Plus 2% Secured Debt (Maturity
November 14, 2011)
|
|
|
|
|
1,280,000
|
|
|
1,280,000
|
|
|
1,280,000
|
|
13% current / 6% PIK Secured Debt (Maturity
November 14, 2011)
|
|
|
|
|
1,038,167
|
|
|
1,038,167
|
|
|
1,038,167
|
|
Member Units(7) (Fully diluted 25.1%)
|
|
|
|
|
|
|
|
376,000
|
|
|
376,000
|
|
|
|
|
|
|
|
|
|
|
|
|
|
|
|
|
|
|
|
|
|
|
2,694,167
|
|
|
2,694,167
|
|
Magna Card, Inc.
|
|
Wholesale/Consumer
|
|
|
|
|
|
|
|
|
|
|
12% current / 0.4% PIK Secured Debt (Maturity
September 30, 2010)
|
|
Magnetic Products
|
|
|
2,016,225
|
|
|
2,016,225
|
|
|
2,016,225
|
|
Warrants (Fully diluted 35.8%)
|
|
|
|
|
|
|
|
100,000
|
|
|
|
|
|
|
|
|
|
|
|
|
|
|
|
|
|
|
|
|
|
|
|
|
|
2,116,225
|
|
|
2,016,225
|
|
Quest Design & Production, LLC
|
|
Design and Fabrication
|
|
|
|
|
|
|
|
|
|
|
12% Secured Debt (Maturity May 1, 2008)(8)
|
|
of Custom Display
|
|
|
3,900,000
|
|
|
3,900,000
|
|
|
3,900,000
|
|
Warrants (Fully diluted 20.0%)(8)
|
|
Systems
|
|
|
|
|
|
40,000
|
|
|
40,000
|
|
|
|
|
|
|
|
|
|
|
|
|
|
|
|
|
|
|
|
|
|
|
3,940,000
|
|
|
3,940,000
|
|
TA Acquisition Group, LP
|
|
Processor of
|
|
|
|
|
|
|
|
|
|
|
12% Secured Debt (Maturity July 29, 2010)
|
|
Construction
|
|
|
2,200,000
|
|
|
2,200,000
|
|
|
2,200,000
|
|
Partnership Interest(7) (Fully diluted 18.3%)
|
|
Aggregates
|
|
|
|
|
|
357,500
|
|
|
2,730,000
|
|
Warrants (Fully diluted 18.3%)
|
|
|
|
|
|
|
|
82,500
|
|
|
2,750,000
|
|
|
|
|
|
|
|
|
|
|
|
|
|
|
|
|
|
|
|
|
|
|
2,640,000
|
|
|
7,680,000
|
|
Technical Innovations, LLC
|
|
Manufacturer of
|
|
|
|
|
|
|
|
|
|
|
12% Secured Debt (Maturity October 31, 2009)
|
|
Specialty Cutting
|
|
|
1,237,500
|
|
|
1,237,500
|
|
|
1,237,500
|
|
Prime Secured Debt (Maturity October 31, 2009)
|
|
Tools and Punches
|
|
|
412,500
|
|
|
412,500
|
|
|
412,500
|
|
Member Units(7) (Fully diluted 1.6%)
|
|
|
|
|
|
|
|
15,000
|
|
|
40,000
|
|
Warrants (Fully diluted 57.0%)
|
|
|
|
|
|
|
|
400,000
|
|
|
1,415,000
|
|
|
|
|
|
|
|
|
|
|
|
|
|
|
|
|
|
|
|
|
|
|
2,065,000
|
|
|
3,105,000
|
See notes to combined statements.
F-7
MAIN
STREET MEZZANINE FUND, LP
COMBINED
SCHEDULE OF INVESTMENTS (Continued)
June 30,
2007
(unaudited)
| |
|
|
|
|
|
|
|
|
|
|
|
Portfolio Company/Company Headquarters/
|
|
|
|
|
|
|
|
|
|
Type of Investment(1)(2)
|
|
Industry
|
|
Principal(6)
|
|
Cost(6)
|
|
Fair Value
|
|
|
|
Wicks N More, LLC
|
|
Manufacturer of
|
|
|
|
|
|
|
|
|
|
|
12% Secured Debt (Maturity April 26, 2011)
|
|
High-end Candles
|
|
$
|
3,720,000
|
|
$
|
3,720,000
|
|
$
|
3,720,000
|
|
Member Units (Fully diluted 11.5%)
|
|
|
|
|
|
|
|
360,000
|
|
|
|
|
Warrants (Fully diluted 21.35%)
|
|
|
|
|
|
|
|
210,000
|
|
|
|
|
|
|
|
|
|
|
|
|
|
|
|
|
|
|
|
|
|
|
|
|
|
4,290,000
|
|
|
3,720,000
|
|
|
|
|
|
|
|
|
|
|
|
|
|
|
Subtotal Control Investments
|
|
|
|
|
|
|
|
27,366,229
|
|
|
34,792,892
|
|
|
|
|
|
|
|
|
|
|
|
|
|
|
Affiliate Investments(4)
|
|
|
|
|
|
|
|
|
|
|
|
|
Advantage Millwork Company, Inc.
|
|
Manufacturer/
|
|
|
|
|
|
|
|
|
|
|
12% Secured Debt (Maturity February 5, 2012)
|
|
Distributor of Wood
|
|
|
2,400,000
|
|
|
2,400,000
|
|
|
2,400,000
|
|
Warrants (Fully diluted 10.0%)
|
|
Doors
|
|
|
|
|
|
80,000
|
|
|
80,000
|
|
|
|
|
|
|
|
|
|
|
|
|
|
|
|
|
|
|
|
|
|
|
2,480,000
|
|
|
2,480,000
|
|
All Hose & Specialty, LLC
|
|
Distributor of
|
|
|
|
|
|
|
|
|
|
|
11% Secured Debt (Maturity August 4, 2010)
|
|
Commercial/
|
|
|
2,600,000
|
|
|
2,600,000
|
|
|
2,600,000
|
|
Member Units(7) (Fully diluted 15.0%)
|
|
Industrial Hoses
|
|
|
|
|
|
80,357
|
|
|
2,000,000
|
|
|
|
|
|
|
|
|
|
|
|
|
|
|
|
|
|
|
|
|
|
|
2,680,357
|
|
|
4,600,000
|
|
American Sensor Technologies, Inc.
|
|
Manufacturer of
|
|
|
|
|
|
|
|
|
|
|
9% Secured Debt (Maturity May 31, 2010)
|
|
Commercial
|
|
|
400,000
|
|
|
400,000
|
|
|
400,000
|
|
13% Secured Debt (Maturity May 31, 2010)
|
|
Industrial Sensors
|
|
|
3,000,000
|
|
|
3,000,000
|
|
|
3,000,000
|
|
Warrants (Fully diluted 20.0%)
|
|
|
|
|
|
|
|
50,000
|
|
|
575,000
|
|
|
|
|
|
|
|
|
|
|
|
|
|
|
|
|
|
|
|
|
|
|
3,450,000
|
|
|
3,975,000
|
|
Carlton Global Resources, LLC
|
|
Processor of
|
|
|
|
|
|
|
|
|
|
|
13% Secured Debt (Maturity November 15, 2011)
|
|
Industrial Minerals
|
|
|
4,531,527
|
|
|
4,531,527
|
|
|
4,531,527
|
|
Member Units (Fully diluted 8.5%)
|
|
|
|
|
|
|
|
400,000
|
|
|
400,000
|
|
|
|
|
|
|
|
|
|
|
|
|
|
|
|
|
|
|
|
|
|
|
4,931,527
|
|
|
4,931,527
|
|
Houston Plating & Coatings, LLC
|
|
Plating & Industrial
|
|
|
|
|
|
|
|
|
|
|
Prime plus 2% Secured Debt
|
|
Coating Services
|
|
|
|
|
|
|
|
|
|
|
(Maturity July 19, 2011)
|
|
|
|
|
100,000
|
|
|
100,000
|
|
|
100,000
|
|
Member Units(7) (Fully diluted 11.8%)
|
|
|
|
|
|
|
|
210,000
|
|
|
2,120,000
|
|
|
|
|
|
|
|
|
|
|
|
|
|
|
|
|
|
|
|
|
|
|
310,000
|
|
|
2,220,000
|
|
KBK Industries, LLC
|
|
Specialty Manufacturer
|
|
|
|
|
|
|
|
|
|
|
14% Secured Debt (Maturity January 23, 2011)
|
|
of Oilfield and
|
|
|
3,937,500
|
|
|
3,937,500
|
|
|
3,937,500
|
|
8% Secured Debt (Maturity July 1, 2009)
|
|
Industrial Products
|
|
|
512,795
|
|
|
512,795
|
|
|
512,795
|
|
Prime Plus 2% Secured Debt
|
|
|
|
|
|
|
|
|
|
|
|
|
(Maturity January 31, 2008)
|
|
|
|
|
|
|
|
75,000
|
|
|
686,250
|
|
Member Units(7) (Fully diluted 14.5%)
|
|
|
|
|
|
|
|
187,500
|
|
|
700,000
|
|
|
|
|
|
|
|
|
|
|
|
|
|
|
|
|
|
|
|
|
|
|
4,712,795
|
|
|
5,836,545
|
|
Laurus Healthcare, LP,
|
|
Healthcare Facilities
|
|
|
|
|
|
|
|
|
|
|
13% Secured Debt (Maturity May 7, 2009)
|
|
|
|
|
3,010,000
|
|
|
3,010,000
|
|
|
3,010,000
|
|
Warrants (Fully diluted 18.2%)
|
|
|
|
|
|
|
|
105,000
|
|
|
105,000
|
|
|
|
|
|
|
|
|
|
|
|
|
|
|
|
|
|
|
|
|
|
|
3,115,000
|
|
|
3,115,000
|
|
National Trench Safety, LLC
|
|
Trench & Traffic
|
|
|
|
|
|
|
|
|
|
|
10% PIK debt (Maturity April 16, 2014)
|
|
Safety Equipment
|
|
|
146,317
|
|
|
146,317
|
|
|
146,317
|
|
Member Units (Fully diluted 11.45%)
|
|
|
|
|
|
|
|
1,792,308
|
|
|
1,792,308
|
|
|
|
|
|
|
|
|
|
|
|
|
|
|
|
|
|
|
|
|
|
|
1,938,625
|
|
|
1,938,625
|
See notes to combined statements.
F-8
MAIN
STREET MEZZANINE FUND, LP
COMBINED
SCHEDULE OF INVESTMENTS (Continued)
June 30,
2007
(unaudited)
| |
|
|
|
|
|
|
|
|
|
|
|
|
|
Portfolio Company/Company Headquarters/
|
|
|
|
|
|
|
|
|
|
|
|
Type of Investment(1)(2)
|
|
Industry
|
|
Principal(6)
|
|
Cost(6)
|
|
|
Fair Value
|
|
|
|
|
Pulse Systems, LLC
|
|
Manufacturer of
|
|
|
|
|
|
|
|
|
|
|
|
|
14% Secured Debt (Maturity June 1, 2009)
|
|
Components for
|
|
$
|
2,523,844
|
|
$
|
2,523,844
|
|
|
$
|
2,523,844
|
|
|
Warrants (Fully diluted 6.6%)
|
|
Medical Devices
|
|
|
|
|
|
118,000
|
|
|
|
350,000
|
|
|
|
|
|
|
|
|
|
|
|
|
|
|
|
|
|
|
|
|
|
|
|
|
|
2,641,844
|
|
|
|
2,873,844
|
|
|
Transportation General, Inc.
|
|
Taxi Cab/
|
|
|
|
|
|
|
|
|
|
|
|
|
13% Secured Debt (Maturity May 31, 2010)
|
|
Transportation
|
|
|
3,600,000
|
|
|
3,600,000
|
|
|
|
3,600,000
|
|
|
Warrants (Fully diluted 24.0%)
|
|
Services
|
|
|
|
|
|
70,000
|
|
|
|
480,000
|
|
|
|
|
|
|
|
|
|
|
|
|
|
|
|
|
|
|
|
|
|
|
|
|
|
3,670,000
|
|
|
|
4,080,000
|
|
|
Turbine Air Systems, Ltd.
|
|
Commercial and
|
|
|
|
|
|
|
|
|
|
|
|
|
12% Secured Debt (Maturity October 11, 2011)
|
|
Industrial Chilling
|
|
|
1,000,000
|
|
|
1,000,000
|
|
|
|
1,000,000
|
|
|
Warrants (Fully diluted 5.0%)
|
|
Systems
|
|
|
|
|
|
96,666
|
|
|
|
96,666
|
|
|
|
|
|
|
|
|
|
|
|
|
|
|
|
|
|
|
|
|
|
|
|
|
|
1,096,666
|
|
|
|
1,096,666
|
|
|
Vision Interests, Inc.
|
|
Manufacturer/
|
|
|
|
|
|
|
|
|
|
|
|
|
13% Secured Debt (Maturity June 5, 2012)
|
|
Installer of
|
|
|
3,760,000
|
|
|
3,760,000
|
|
|
|
3,760,000
|
|
|
Common stock (Fully diluted 8.9%)
|
|
Commercial Signage
|
|
|
|
|
|
372,000
|
|
|
|
372,000
|
|
|
Warrants (Fully diluted 11.2%)
|
|
|
|
|
|
|
|
160,000
|
|
|
|
160,000
|
|
|
|
|
|
|
|
|
|
|
|
|
|
|
|
|
|
|
|
|
|
|
|
|
|
4,292,000
|
|
|
|
4,292,000
|
|
|
WorldCall, Inc.
|
|
Telecommunication/
|
|
|
|
|
|
|
|
|
|
|
|
|
13% Secured Debt (Maturity October 22, 2009)
|
|
Information Services
|
|
|
820,000
|
|
|
820,000
|
|
|
|
820,000
|
|
|
Common stock (Fully diluted 6.2%)
|
|
|
|
|
|
|
|
169,173
|
|
|
|
180,000
|
|
|
Warrants (Fully diluted 13.4%)
|
|
|
|
|
|
|
|
75,000
|
|
|
|
150,000
|
|
|
|
|
|
|
|
|
|
|
|
|
|
|
|
|
|
|
|
|
|
|
|
|
|
1,064,173
|
|
|
|
1,150,000
|
|
|
|
|
|
|
|
|
|
|
|
|
|
|
|
|
|
Subtotal Affiliate Investments
|
|
|
|
|
|
|
|
36,382,987
|
|
|
|
42,589,207
|
|
|
|
|
|
|
|
|
|
|
|
|
|
|
|
|
|
Non-Control/Non-Affiliate Investments(5):
|
|
|
|
|
|
|
|
|
|
|
|
|
|
|
East Teak Fine Hardwoods, Inc.
|
|
Hardwood Products
|
|
|
|
|
|
|
|
|
|
|
|
|
13% Current/5.5% PIK Secured Debt
|
|
|
|
|
|
|
|
|
|
|
|
|
|
|
(Maturity April 13, 2011)
|
|
|
|
|
1,606,807
|
|
|
1,606,807
|
|
|
|
1,606,807
|
|
|
Common Stock (Fully diluted 3.3%)
|
|
|
|
|
|
|
|
130,000
|
|
|
|
455,000
|
|
|
|
|
|
|
|
|
|
|
|
|
|
|
|
|
|
|
|
|
|
|
|
|
|
1,736,807
|
|
|
|
2,061,807
|
|
|
|
|
|
|
|
|
|
|
|
|
|
|
|
|
|
Support Systems Homes, Inc.
|
|
Manages Substance
|
|
|
|
|
|
|
|
|
|
|
|
|
14% Current/4% PIK Secured Debt
|
|
Abuse Treatment
|
|
|
|
|
|
|
|
|
|
|
|
|
(Maturity June 5, 2012)
|
|
Centers
|
|
|
1,504,333
|
|
|
1,504,333
|
|
|
|
1,504,333
|
|
|
12% Secured Debt (Maturity May 5, 2012)(9)
|
|
|
|
|
158,888
|
|
|
158,888
|
|
|
|
158,888
|
|
|
|
|
|
|
|
|
|
|
|
|
|
|
|
|
|
|
|
|
|
|
|
|
|
1,663,221
|
|
|
|
1,663,221
|
|
|
Subtotal Non-Control/Non-Affiliate Investments
|
|
|
|
|
|
|
|
3,400,028
|
|
|
|
3,725,028
|
|
|
|
|
|
|
|
|
|
|
|
|
|
|
|
|
|
Total investments, June 30, 2007
|
|
|
|
|
|
|
|
67,149,244
|
|
|
|
81,107,127
|
|
|
Accumulated unearned income
|
|
|
|
|
|
|
|
(2,523,209
|
)
|
|
|
(2,523,209
|
)
|
|
|
|
|
|
|
|
|
|
|
|
|
|
|
|
|
Total Investments net of accumulated unearned income
|
|
|
|
|
|
|
$
|
64,626,035
|
|
|
$
|
78,583,918
|
|
|
|
|
|
|
|
|
|
|
|
|
|
|
|
|
See notes to combined statements.
F-9
MAIN
STREET MEZZANINE FUND, LP
COMBINED
SCHEDULE OF INVESTMENTS (Continued)
June 30,
2007
(unaudited)
|
|
|
|
(1) |
|
All debt investments are income producing. Equity and warrants
are non-income producing unless otherwise noted. |
| |
|
(2) |
|
See footnote C for summary geographic location of portfolio
companies. |
| |
|
(3) |
|
Controlled investments are defined by the Investment Company Act
of 1940 (1940 Act) as investments in companies in
which the fund owns more than 25% of the voting securities or
maintains greater than 50% of the board representation. |
| |
|
(4) |
|
Affiliate investments are defined by the 1940 Act as those
Non-Control investments in companies in which the Fund owns
between 5% and 25% of the voting securities. |
| |
|
(5) |
|
Non-Control/Non-Affiliate investments are defined by the 1940
Act as investments that are neither Control Investments or
Affiliate Investments. |
| |
|
(6) |
|
Net of prepayments. |
| |
|
(7) |
|
Income producing through payment of dividends or distributions. |
| |
|
(8) |
|
On July 16, 2007, the maturity date for this debt
investment was extended to December 31, 2010 and the
interest rate was modified to 8% current and 5% PIK. The warrant
was increased to 26% of the fully diluted outstanding member
units. |
| |
|
(9) |
|
Interest rate on this debt investment reduces to 9% on
August 6, 2007. |
See notes to combined statements.
F-10
MAIN
STREET MEZZANINE FUND, LP
COMBINED
SCHEDULE OF INVESTMENTS
December 31,
2006
| |
|
|
|
|
|
|
|
|
|
|
|
|
Portfolio Company/Type of Investment(1)(2)
|
|
Industry
|
|
Principal(6)
|
|
Cost(6)
|
|
Fair Value
|
|
|
|
Control Investments(3)
|
|
|
|
|
|
|
|
|
|
|
|
|
Café Brazil, LLC
|
|
Casual Restaurant
|
|
|
|
|
|
|
|
|
|
|
12% Secured Debt (Maturity April 20, 2009)
|
|
Group
|
|
$
|
3,150,000
|
|
$
|
3,150,000
|
|
$
|
3,150,000
|
|
Member Units(7) (Fully diluted 41.0%)
|
|
|
|
|
|
|
|
41,837
|
|
|
900,000
|
|
|
|
|
|
|
|
|
|
|
|
|
|
|
|
|
|
|
|
|
|
|
3,191,837
|
|
|
4,050,000
|
|
CBT Nuggets, LLC
|
|
Produces and sells
|
|
|
|
|
|
|
|
|
|
|
Prime plus 2% Secured Debt (Maturity June 1,
2011)
|
|
IT Certification
|
|
|
660,000
|
|
|
660,000
|
|
|
660,000
|
|
14% Secured Debt (Maturity June 1, 2011)
|
|
Training Videos
|
|
|
1,860,000
|
|
|
1,860,000
|
|
|
1,860,000
|
|
Member Units (Fully diluted 29.1%)
|
|
|
|
|
|
|
|
432,000
|
|
|
610,000
|
|
Warrants (Fully diluted 10.5%)
|
|
|
|
|
|
|
|
72,000
|
|
|
200,000
|
|
|
|
|
|
|
|
|
|
|
|
|
|
|
|
|
|
|
|
|
|
|
3,024,000
|
|
|
3,330,000
|
|
Hawthorne Customs & Dispatch Services, LLC
|
|
Transportation/
|
|
|
|
|
|
|
|
|
|
|
13% Secured Debt (Maturity January 31, 2011)
|
|
Logistics
|
|
|
1,650,000
|
|
|
1,650,000
|
|
|
1,650,000
|
|
Member Units(7) (Fully diluted 27.8%)
|
|
|
|
|
|
|
|
375,000
|
|
|
950,000
|
|
Warrants (Fully diluted 16.5%)
|
|
|
|
|
|
|
|
37,500
|
|
|
500,000
|
|
|
|
|
|
|
|
|
|
|
|
|
|
|
|
|
|
|
|
|
|
|
2,062,500
|
|
|
3,100,000
|
|
Hayden Acquisition, LLC
|
|
Manufacturer of
|
|
|
|
|
|
|
|
|
|
|
12% Secured Debt (Maturity March 9, 2009)
|
|
Utility Structures
|
|
|
2,420,000
|
|
|
2,420,000
|
|
|
2,420,000
|
|
|
|
|
|
|
|
|
|
|
|
|
|
|
Jensen Jewelers of Idaho, LLC
|
|
Retail Jewelry
|
|
|
|
|
|
|
|
|
|
|
Prime Plus 2% Secured Debt (Maturity
|
|
|
|
|
|
|
|
|
|
|
|
|
November 14, 2011)
|
|
|
|
|
1,340,000
|
|
|
1,340,000
|
|
|
1,340,000
|
|
13% current/6% PIK Secured Debt (Maturity
|
|
|
|
|
|
|
|
|
|
|
|
|
November 14, 2011)
|
|
|
|
|
1,008,000
|
|
|
1,008,000
|
|
|
1,008,000
|
|
Member Units(7) (Fully diluted 25.1%)
|
|
|
|
|
|
|
|
376,000
|
|
|
376,000
|
|
|
|
|
|
|
|
|
|
|
|
|
|
|
|
|
|
|
|
|
|
|
2,724,000
|
|
|
2,724,000
|
|
KBK Industries, LLC
|
|
Specialty Manufacturer
|
|
|
|
|
|
|
|
|
|
|
14% Secured Debt (Maturity January 23, 2011)
|
|
of Oilfield and
|
|
|
3,937,500
|
|
|
3,937,500
|
|
|
3,937,500
|
|
Member Units(7) (Fully diluted 11.9%)
|
|
Industrial Products
|
|
|
|
|
|
187,500
|
|
|
625,000
|
|
Warrants (Fully diluted 25.7%)
|
|
|
|
|
|
|
|
150,000
|
|
|
1,372,500
|
|
|
|
|
|
|
|
|
|
|
|
|
|
|
|
|
|
|
|
|
|
|
4,275,000
|
|
|
5,935,000
|
|
Magna Card, Inc.
|
|
Wholesale/Consumer
|
|
|
|
|
|
|
|
|
|
|
12% Secured Debt (Maturity September 30, 2010)
|
|
Magnetic Products
|
|
|
1,900,000
|
|
|
1,900,000
|
|
|
1,900,000
|
|
Warrants (Fully diluted 35.8%)
|
|
|
|
|
|
|
|
100,000
|
|
|
|
|
|
|
|
|
|
|
|
|
|
|
|
|
|
|
|
|
|
|
|
|
|
2,000,000
|
|
|
1,900,000
|
|
Quest Design &Production, LLC
|
|
Design and Fabrication
|
|
|
|
|
|
|
|
|
|
|
12% Secured Debt (Maturity May 1, 2008)
|
|
of Custom Display
|
|
|
3,900,000
|
|
|
3,900,000
|
|
|
3,900,000
|
|
Warrants (Fully diluted 20.0%)
|
|
Systems
|
|
|
|
|
|
40,000
|
|
|
40,000
|
|
|
|
|
|
|
|
|
|
|
|
|
|
|
|
|
|
|
|
|
|
|
3,940,000
|
|
|
3,940,000
|
|
TA Acquisition Group, LP
|
|
Processor of
|
|
|
|
|
|
|
|
|
|
|
12% Secured Debt (Maturity July 29, 2010)
|
|
Construction
|
|
|
2,860,000
|
|
|
2,860,000
|
|
|
2,860,000
|
|
Partnership Interest(7) (Fully diluted 18.3%)
|
|
Aggregates
|
|
|
|
|
|
357,500
|
|
|
2,630,000
|
|
Warrants (Fully diluted 18.3%)
|
|
|
|
|
|
|
|
82,500
|
|
|
2,650,000
|
|
|
|
|
|
|
|
|
|
|
|
|
|
|
|
|
|
|
|
|
|
|
3,300,000
|
|
|
8,140,000
|
See notes to combined statements.
F-11
MAIN
STREET MEZZANINE FUND, LP
COMBINED
SCHEDULE OF INVESTMENTS (Continued)
December 31,
2006
| |
|
|
|
|
|
|
|
|
|
|
|
|
Portfolio Company/Type of Investment(1)(2)
|
|
Industry
|
|
Principal(6)
|
|
Cost(6)
|
|
Fair Value
|
|
|
|
Technical Innovations, LLC
|
|
Manufacturer of
|
|
|
|
|
|
|
|
|
|
|
12% Secured Debt (Maturity October 31, 2009)
|
|
Specialty Cutting
|
|
$
|
1,850,000
|
|
$
|
1,387,500
|
|
$
|
1,387,500
|
|
Prime Secured Debt (Maturity October 31, 2009)
|
|
Tools and Punches
|
|
|
|
|
|
462,500
|
|
|
462,500
|
|
Member Units(7) (Fully diluted 1.6%)
|
|
|
|
|
|
|
|
15,000
|
|
|
35,000
|
|
Warrants (Fully diluted 57.0%)
|
|
|
|
|
|
|
|
400,000
|
|
|
1,285,000
|
|
|
|
|
|
|
|
|
|
|
|
|
|
|
|
|
|
|
|
|
|
|
2,265,000
|
|
|
3,170,000
|
|
Wicks N More LLC
|
|
Manufacturer of
|
|
|
|
|
|
|
|
|
|
|
12% Secured Debt (Maturity April 26, 2011)
|
|
High-end Candles
|
|
|
3,720,000
|
|
|
3,720,000
|
|
|
3,720,000
|
|
Member Units (Fully diluted 6.2%)
|
|
|
|
|
|
|
|
180,000
|
|
|
|
|
Warrants (Fully diluted 24.0%)
|
|
|
|
|
|
|
|
210,000
|
|
|
|
|
|
|
|
|
|
|
|
|
|
|
|
|
|
|
|
|
|
|
|
|
|
4,110,000
|
|
|
3,720,000
|
|
|
|
|
|
|
|
|
|
|
|
|
|
|
Subtotal Control Investments
|
|
|
|
|
|
|
|
33,312,337
|
|
|
42,429,000
|
|
|
|
|
|
|
|
|
|
|
|
|
|
|
Affiliate Investments(4)
|
|
|
|
|
|
|
|
|
|
|
|
|
All Hose & Specialty, LLC
|
|
Distributor of Commercial/Industrial
|
|
|
|
|
|
|
|
|
|
|
11% Secured Debt (Maturity August 4, 2010)
|
|
Hoses
|
|
|
2,600,000
|
|
|
2,600,000
|
|
|
2,600,000
|
|
Member Units(7) (Fully diluted 15%)
|
|
|
|
|
|
|
|
80,357
|
|
|
1,600,000
|
|
11% Note Receivable (Maturity
August 4, 2010)
|
|
|
|
|
|
|
|
34,821
|
|
|
441,000
|
|
|
|
|
|
|
|
|
|
|
|
|
|
|
|
|
|
|
|
|
|
|
2,715,178
|
|
|
4,641,000
|
|
American Sensor Technologies, Inc.
|
|
Manufacturer of
|
|
|
|
|
|
|
|
|
|
|
9% Secured Debt (Maturity May 31, 2010)
|
|
Commercial
|
|
|
200,000
|
|
|
200,000
|
|
|
200,000
|
|
13% Secured Debt (Maturity May 31, 2010)
|
|
Industrial Sensors
|
|
|
3,000,000
|
|
|
3,000,000
|
|
|
3,000,000
|
|
Warrants (Fully diluted 20.0%)
|
|
|
|
|
|
|
|
50,000
|
|
|
575,000
|
|
|
|
|
|
|
|
|
|
|
|
|
|
|
|
|
|
|
|
|
|
|
3,250,000
|
|
|
3,775,000
|
|
Carlton Global Resources, LLC
|
|
Processor of
|
|
|
|
|
|
|
|
|
|
|
13% Secured Debt (Maturity November 15, 2011)
|
|
Industrial Minerals
|
|
|
3,600,000
|
|
|
3,600,000
|
|
|
3,600,000
|
|
Member Units (Fully diluted 8.5%)
|
|
|
|
|
|
|
|
400,000
|
|
|
400,000
|
|
|
|
|
|
|
|
|
|
|
|
|
|
|
|
|
|
|
|
|
|
|
4,000,000
|
|
|
4,000,000
|
|
Houston Plating & Coatings, LLC
|
|
Plating & Industrial
|
|
|
|
|
|
|
|
|
|
|
Prime plus 2% Secured Debt (Maturity July 19,
|
|
Coating Services
|
|
|
100,000
|
|
|
100,000
|
|
|
100,000
|
|
2011)
|
|
|
|
|
|
|
|
|
|
|
|
|
Member Units(7) (Fully diluted 11.8%)
|
|
|
|
|
|
|
|
210,000
|
|
|
1,710,000
|
|
|
|
|
|
|
|
|
|
|
|
|
|
|
|
|
|
|
|
|
|
|
310,000
|
|
|
1,810,000
|
|
Laurus Healthcare, LP
|
|
Healthcare Facilities
|
|
|
|
|
|
|
|
|
|
|
13% Secured Debt (Maturity May 7, 2009)
|
|
|
|
|
3,010,000
|
|
|
3,010,000
|
|
|
3,010,000
|
|
Warrants (Fully diluted 18.2%)
|
|
|
|
|
|
|
|
105,000
|
|
|
105,000
|
|
|
|
|
|
|
|
|
|
|
|
|
|
|
|
|
|
|
|
|
|
|
3,115,000
|
|
|
3,115,000
|
|
National Trench Safety, LLC
|
|
Trench & Traffic
|
|
|
|
|
|
|
|
|
|
|
Member Units (Fully diluted 15.8%)
|
|
Safety Equipment
|
|
|
|
|
|
1,792,308
|
|
|
1,792,308
|
|
|
|
|
|
|
|
|
|
|
|
|
|
|
Pulse Systems, LLC
|
|
Manufacturer of
|
|
|
|
|
|
|
|
|
|
|
14% Secured Debt (Maturity June 1, 2009)
|
|
Components for
|
|
|
2,747,271
|
|
|
2,747,271
|
|
|
2,747,271
|
|
Warrants (Fully diluted 6.6%)
|
|
Medical Devices
|
|
|
|
|
|
118,000
|
|
|
400,000
|
|
|
|
|
|
|
|
|
|
|
|
|
|
|
|
|
|
|
|
|
|
|
2,865,271
|
|
|
3,147,271
|
See notes to combined statements.
F-12
MAIN
STREET MEZZANINE FUND, LP
COMBINED
SCHEDULE OF INVESTMENTS (Continued)
December 31,
2006
| |
|
|
|
|
|
|
|
|
|
|
|
|
|
|
Portfolio Company/Type of Investment(1)(2)
|
|
Industry
|
|
Principal(6)
|
|
Cost(6)
|
|
|
Fair Value
|
|
|
|
|
Transportation General, Inc.
|
|
Taxi Cab/Transportation
|
|
|
|
|
|
|
|
|
|
|
|
|
13% Secured Debt (Maturity May 31, 2010)
|
|
Services
|
|
$
|
3,900,000
|
|
$
|
3,900,000
|
|
|
$
|
3,900,000
|
|
|
Warrants (Fully diluted 24.0%)
|
|
|
|
|
|
|
|
70,000
|
|
|
|
395,000
|
|
|
|
|
|
|
|
|
|
|
|
|
|
|
|
|
|
|
|
|
|
|
|
|
|
3,970,000
|
|
|
|
4,295,000
|
|
|
Turbine Air Systems, Ltd.
|
|
Commercial and
|
|
|
|
|
|
|
|
|
|
|
|
|
12% Secured Debt (Maturity October 11, 2011)
|
|
industrial chilling
|
|
|
1,000,000
|
|
|
1,000,000
|
|
|
|
1,000,000
|
|
|
Warrants (Fully diluted 5.0%)
|
|
systems
|
|
|
|
|
|
96,666
|
|
|
|
96,666
|
|
|
|
|
|
|
|
|
|
|
|
|
|
|
|
|
|
|
|
|
|
|
|
|
|
1,096,666
|
|
|
|
1,096,666
|
|
|
WorldCall, Inc.
|
|
Telecommunication/
|
|
|
|
|
|
|
|
|
|
|
|
|
13% Secured Debt (Maturity October 22, 2009)
|
|
Information Services
|
|
|
820,000
|
|
|
820,000
|
|
|
|
820,000
|
|
|
Common stock (Fully diluted 6.22%)
|
|
|
|
|
|
|
|
169,173
|
|
|
|
180,000
|
|
|
Warrants (Fully diluted 13.4%)
|
|
|
|
|
|
|
|
75,000
|
|
|
|
150,000
|
|
|
|
|
|
|
|
|
|
|
|
|
|
|
|
|
|
|
|
|
|
|
|
|
|
1,064,173
|
|
|
|
1,150,000
|
|
|
Barton Springs Grill LP
|
|
Restaurant
|
|
|
|
|
|
|
|
|
|
|
|
|
15% Partnership Interest
|
|
|
|
|
|
|
|
150,000
|
|
|
|
|
|
|
|
|
|
|
|
|
|
|
|
|
|
|
|
|
|
Subtotal Affiliate Investments
|
|
|
|
|
|
|
|
24,328,596
|
|
|
|
28,822,245
|
|
|
|
|
|
|
|
|
|
|
|
|
|
|
|
|
|
Non-Control/Non-Affiliate Investments(5):
|
|
|
|
|
|
|
|
|
|
|
|
|
|
|
East Teak Fine Hardwoods, Inc.
|
|
Hardwood Products
|
|
|
|
|
|
|
|
|
|
|
|
|
13% Current/5.5% PIK Secured Debt
|
|
|
|
|
|
|
|
|
|
|
|
|
|
|
(Maturity April 13, 2011)
|
|
|
|
|
4,394,763
|
|
|
4,394,763
|
|
|
|
4,394,763
|
|
|
Common Stock (Fully diluted 3.3%)
|
|
|
|
|
|
|
|
130,000
|
|
|
|
335,000
|
|
|
|
|
|
|
|
|
|
|
|
|
|
|
|
|
|
|
|
|
|
|
|
|
|
4,524,763
|
|
|
|
4,729,763
|
|
|
Digital Music Group, Inc.
|
|
Distribution of Music
|
|
|
|
|
|
|
|
|
|
|
|
|
Common stock
|
|
and Video Content
|
|
|
|
|
|
458,252
|
|
|
|
228,420
|
|
|
|
|
|
|
|
|
|
|
|
|
|
|
|
|
|
Subtotal Non-Control/Non-Affiliate Investments
|
|
|
|
|
|
|
|
4,983,015
|
|
|
|
4,958,183
|
|
|
|
|
|
|
|
|
|
|
|
|
|
|
|
|
|
Total Investments, December 31, 2006
|
|
|
|
|
|
|
|
62,623,948
|
|
|
|
76,209,428
|
|
|
Accumulated unearned income
|
|
|
|
|
|
|
|
(2,498,427
|
)
|
|
|
(2,498,427
|
)
|
|
|
|
|
|
|
|
|
|
|
|
|
|
|
|
|
Total Investments net of accumulated unearned income
|
|
|
|
|
|
|
$
|
60,125,521
|
|
|
$
|
73,711,001
|
|
|
|
|
|
|
|
|
|
|
|
|
|
|
|
|
|
|
|
|
(1) |
|
All debt investments are income producing. Equity and warrants
are non-income producing unless otherwise noted. |
| |
|
(2) |
|
See footnote C for summary geographic location of portfolio
companies. |
| |
|
(3) |
|
Control investments are defined by the Investment Company Act of
1940 (1940 Act) as investments in companies in which
the fund owns more that 25% of the voting securities or has
rights to maintain greater than 50% of the board representation. |
| |
|
(4) |
|
Affiliate investments are defined by the 1940 Act as those
Non-Control investments in companies in which the Fund owns
between 5% and 25% of the voting securities. |
| |
|
(5) |
|
Non-Control/Non-Affiliate investments are defined by the 1940
Act as investments that are neither Control Investments or
Affiliate Investments. |
| |
|
(6) |
|
Net of prepayments. |
| |
|
(7) |
|
Income producing through payment of dividends or distributions. |
See notes to combined statements.
F-13
MAIN
STREET MEZZANINE FUND, LP
COMBINED
SCHEDULE OF INVESTMENTS
December 31,
2005
| |
|
|
|
|
|
|
|
|
|
|
|
|
Portfolio Company/Type of Investment(1)(2)
|
|
Industry
|
|
Principal(6)
|
|
Cost(6)
|
|
Fair Value
|
|
|
|
Control Investments(3):
|
|
|
|
|
|
|
|
|
|
|
|
|
All Hose & Specialty, LLC
|
|
Distributor of
|
|
|
|
|
|
|
|
|
|
|
13% Secured Debt (Maturity August 4, 2010)
|
|
Commercial/
|
|
$
|
2,600,000
|
|
$
|
2,600,000
|
|
$
|
2,600,000
|
|
Warrants (Fully diluted 28.0%)
|
|
Industrial Hoses
|
|
|
|
|
|
150,000
|
|
|
150,000
|
|
|
|
|
|
|
|
|
|
|
|
|
|
|
|
|
|
|
|
|
|
|
2,750,000
|
|
|
2,750,000
|
|
Café Brazil, LLC
|
|
Casual Restaurant
|
|
|
|
|
|
|
|
|
|
|
12% Secured Debt (Maturity April 20, 2009)
|
|
Group
|
|
|
3,550,000
|
|
|
3,550,000
|
|
|
3,550,000
|
|
Warrants (Fully diluted 41.0%)
|
|
|
|
|
|
|
|
41,837
|
|
|
700,000
|
|
|
|
|
|
|
|
|
|
|
|
|
|
|
|
|
|
|
|
|
|
|
3,591,837
|
|
|
4,250,000
|
|
Hayden Acquisition, LLC
|
|
Manufacturer of
|
|
|
|
|
|
|
|
|
|
|
13% Secured Debt (Maturity March 9, 2009)
|
|
Utility Structures
|
|
|
2,420,000
|
|
|
2,420,000
|
|
|
2,420,000
|
|
8% Note Receivable (Maturity March 9, 2009)
|
|
|
|
|
111,551
|
|
|
111,551
|
|
|
375,000
|
|
|
|
|
|
|
|
|
|
|
|
|
|
|
|
|
|
|
|
|
|
|
2,531,551
|
|
|
2,795,000
|
|
Houston Plating & Coatings, LLC(2)
|
|
Plating & Industrial
|
|
|
|
|
|
|
|
|
|
|
14% Secured Debt (Maturity December 31, 2007)
|
|
Coating Services
|
|
|
1,800,000
|
|
|
1,800,000
|
|
|
1,800,000
|
|
Member Units (Fully diluted 8.9%)
|
|
|
|
|
|
|
|
210,000
|
|
|
675,000
|
|
Warrants (Fully diluted 16.9%)
|
|
|
|
|
|
|
|
400,000
|
|
|
1,000,000
|
|
|
|
|
|
|
|
|
|
|
|
|
|
|
|
|
|
|
|
|
|
|
2,410,000
|
|
|
3,475,000
|
|
Magna Card, Inc.
|
|
Wholesale/Consumer
|
|
|
|
|
|
|
|
|
|
|
12% Secured Debt (Maturity September 30, 2010)
|
|
Magnetic Products
|
|
|
1,900,000
|
|
|
1,900,000
|
|
|
1,900,000
|
|
Warrants (Fully diluted 26.0%)
|
|
|
|
|
|
|
|
100,000
|
|
|
100,000
|
|
|
|
|
|
|
|
|
|
|
|
|
|
|
|
|
|
|
|
|
|
|
2,000,000
|
|
|
2,000,000
|
|
Quest Design & Production, LLC
|
|
Design and Fabrication
|
|
|
|
|
|
|
|
|
|
|
12% Secured Debt (Maturity May 1, 2008)
|
|
of Custom Display
|
|
|
4,000,000
|
|
|
4,000,000
|
|
|
4,000,000
|
|
6% Loan (Maturity July 31, 2006)
|
|
Systems
|
|
|
|
|
|
120,000
|
|
|
120,000
|
|
Warrants (Fully diluted 20.0%)
|
|
|
|
|
|
|
|
40,000
|
|
|
40,000
|
|
|
|
|
|
|
|
|
|
|
|
|
|
|
|
|
|
|
|
|
|
|
4,160,000
|
|
|
4,160,000
|
|
TA Acquisition Group, LP
|
|
Processor of
|
|
|
|
|
|
|
|
|
|
|
12% Secured Debt (Maturity July 29, 2010)
|
|
Construction
|
|
|
3,850,000
|
|
|
3,850,000
|
|
|
3,850,000
|
|
Partnership Interest(7) ( Fully diluted 18.3%)
|
|
Aggregates
|
|
|
|
|
|
357,500
|
|
|
1,060,000
|
|
Warrants (Fully diluted 18.3%)
|
|
|
|
|
|
|
|
82,500
|
|
|
1,065,000
|
|
|
|
|
|
|
|
|
|
|
|
|
|
|
|
|
|
|
|
|
|
|
4,290,000
|
|
|
5,975,000
|
|
Technical Innovations, LLC
|
|
Manufacturer of
|
|
|
|
|
|
|
|
|
|
|
12% Secured Debt (Maturity October 31, 2007)
|
|
Specialty Cutting
|
|
|
1,425,000
|
|
|
1,425,000
|
|
|
1,425,000
|
|
6.75% Secured Debt (Maturity October 31, 2007)
|
|
Tools and Punches
|
|
|
500,000
|
|
|
500,000
|
|
|
500,000
|
|
Member Units(7) ( Fully diluted 1.0%)
|
|
|
|
|
|
|
|
15,000
|
|
|
18,000
|
|
Warrants (Fully diluted 49.0%)
|
|
|
|
|
|
|
|
400,000
|
|
|
882,000
|
|
|
|
|
|
|
|
|
|
|
|
|
|
|
|
|
|
|
|
|
|
|
2,340,000
|
|
|
2,825,000
|
|
West Coast Pool & Spa, LLC
|
|
Pool and Spa Services
|
|
|
|
|
|
|
|
|
|
|
13% Secured Debt (Maturity January 31, 2010)
|
|
|
|
|
1,100,000
|
|
|
1,100,000
|
|
|
543,353
|
|
Warrants (Fully diluted 30.0%)
|
|
|
|
|
|
|
|
50,000
|
|
|
|
|
|
|
|
|
|
|
|
|
|
|
|
|
|
|
|
|
|
|
|
|
|
1,150,000
|
|
|
543,353
|
|
|
|
|
|
|
|
|
|
|
|
|
|
|
Subtotal Control investments
|
|
|
|
|
|
|
|
25,223,388
|
|
|
28,773,353
|
|
|
|
|
|
|
|
|
|
|
|
|
|
See notes to combined statements.
F-14
MAIN
STREET MEZZANINE FUND, LP
COMBINED
SCHEDULE OF INVESTMENTS (Continued)
December 31,
2005
| |
|
|
|
|
|
|
|
|
|
|
|
|
Portfolio Company/Type of Investment(1)(2)
|
|
Industry
|
|
Principal(6)
|
|
Cost(6)
|
|
Fair Value
|
|
|
|
Affiliate Investments(4):
|
|
|
|
|
|
|
|
|
|
|
|
|
American Sensor Technologies, Inc.
|
|
Manufacturer of
|
|
|
|
|
|
|
|
|
|
|
13% Secured Debt (Maturity May 31, 2010)
|
|
Industrial sensors
|
|
$
|
3,000,000
|
|
$
|
3,000,000
|
|
$
|
3,000,000
|
|
Warrants (Fully diluted 20.0%)
|
|
|
|
|
|
|
|
50,000
|
|
|
550,000
|
|
|
|
|
|
|
|
|
|
|
|
|
|
|
|
|
|
|
|
|
|
|
3,050,000
|
|
|
3,550,000
|
|
Avail Consulting, LLC
|
|
Financial Valuation
|
|
|
|
|
|
|
|
|
|
|
14% Secured Debt (Maturity May 19, 2008)
|
|
and Real Estate
|
|
|
1,000,000
|
|
|
1,000,000
|
|
|
1,000,000
|
|
7% Current/7% PIK Secured Debt
|
|
Appraisal
|
|
|
173,887
|
|
|
173,887
|
|
|
173,887
|
|
14% PIK Secured Debt
|
|
|
|
|
290,207
|
|
|
290,207
|
|
|
290,207
|
|
Warrants (Fully diluted 12.0%)
|
|
|
|
|
|
|
|
240,000
|
|
|
140,000
|
|
|
|
|
|
|
|
|
|
|
|
|
|
|
|
|
|
|
|
|
|
|
1,704,094
|
|
|
1,604,094
|
|
Barton Springs Grill LP
|
|
Restaurant
|
|
|
|
|
|
|
|
|
|
|
15% Limited Partnership Interest
|
|
|
|
|
|
|
|
150,000
|
|
|
100,000
|
|
|
|
|
|
|
|
|
|
|
|
|
|
|
Laurus Healthcare, LP
|
|
Healthcare Facilities
|
|
|
|
|
|
|
|
|
|
|
13% Secured Debt (Maturity May 7, 2009)
|
|
|
|
|
3,010,000
|
|
|
3,010,000
|
|
|
3,010,000
|
|
Warrants (Fully diluted 18.2%)
|
|
|
|
|
|
|
|
105,000
|
|
|
105,000
|
|
|
|
|
|
|
|
|
|
|
|
|
|
|
|
|
|
|
|
|
|
|
3,115,000
|
|
|
3,115,000
|
|
National Trench Safety, LLC
|
|
Trench & Traffic
|
|
|
|
|
|
|
|
|
|
|
12% Secured Debt (Maturity May 13, 2010)
|
|
Safety Equipment
|
|
|
3,269,231
|
|
|
3,269,231
|
|
|
3,269,231
|
|
Member Units (Fully diluted 15.9%)
|
|
|
|
|
|
|
|
1,792,308
|
|
|
1,792,308
|
|
Warrants (Fully diluted 6.2%)
|
|
|
|
|
|
|
|
230,769
|
|
|
230,769
|
|
|
|
|
|
|
|
|
|
|
|
|
|
|
|
|
|
|
|
|
|
|
5,292,308
|
|
|
5,292,308
|
|
Pulse Systems, LLC
|
|
Manufacturer of
|
|
|
|
|
|
|
|
|
|
|
14% Secured Debt (Maturity June 1, 2009)
|
|
Components for
|
|
|
3,142,110
|
|
|
3,142,110
|
|
|
3,142,110
|
|
Warrants (Fully diluted 6.6%)
|
|
Medical Devices
|
|
|
|
|
|
118,000
|
|
|
365,000
|
|
|
|
|
|
|
|
|
|
|
|
|
|
|
|
|
|
|
|
|
|
|
3,260,110
|
|
|
3,507,110
|
|
Transportation General, Inc.
|
|
Taxi Cab/Transportation
|
|
|
|
|
|
|
|
|
|
|
13% Secured Debt (Maturity May 31, 2010)
|
|
Services
|
|
|
4,200,000
|
|
|
4,200,000
|
|
|
4,200,000
|
|
Warrants (Fully diluted 24.0%)
|
|
|
|
|
|
|
|
70,000
|
|
|
70,000
|
|
|
|
|
|
|
|
|
|
|
|
|
|
|
|
|
|
|
|
|
|
|
4,270,000
|
|
|
4,270,000
|
|
WorldCall, Inc.
|
|
Telecommunication/
|
|
|
|
|
|
|
|
|
|
|
13% Secured Debt (Maturity October 22, 2009)
|
|
Information Services
|
|
|
1,000,000
|
|
|
1,000,000
|
|
|
1,000,000
|
|
Warrants (Fully diluted 20.0%)
|
|
|
|
|
|
|
|
75,000
|
|
|
75,000
|
|
|
|
|
|
|
|
|
|
|
|
|
|
|
|
|
|
|
|
|
|
|
1,075,000
|
|
|
1,075,000
|
|
|
|
|
|
|
|
|
|
|
|
|
|
|
Subtotal Affiliate Investments
|
|
|
|
|
|
|
|
21,916,512
|
|
|
22,513,512
|
|
|
|
|
|
|
|
|
|
|
|
|
|
See notes to combined statements.
F-15
MAIN
STREET MEZZANINE FUND, LP
COMBINED
SCHEDULE OF INVESTMENTS (Continued)
December 31,
2005
| |
|
|
|
|
|
|
|
|
|
|
|
|
|
|
Portfolio Company/Type of Investment(1)(2)
|
|
Industry
|
|
Principal(6)
|
|
Cost(6)
|
|
|
Fair Value
|
|
|
|
|
Non-Affiliate Investments(5):
|
|
|
|
|
|
|
|
|
|
|
|
|
|
|
Everyones Internet, Ltd.
|
|
Internet/Web Hosting
|
|
|
|
|
|
|
|
|
|
|
|
|
13% Current/6% PIK Secured Debt
|
|
Service Provider
|
|
$
|
1,507,750
|
|
$
|
1,507,750
|
|
|
$
|
1,507,750
|
|
|
(Maturity January 11, 2010)
|
|
|
|
|
|
|
|
|
|
|
|
|
|
|
|
|
|
|
|
|
|
|
|
|
|
|
|
|
|
Texas Taxi, Inc.
|
|
Taxi Cab/Transportation
|
|
|
|
|
|
|
|
|
|
|
|
|
Common Stock(7) (Fully diluted 4.7%)
|
|
Services
|
|
|
|
|
|
50,000
|
|
|
|
1,000,000
|
|
|
|
|
|
|
|
|
|
|
|
|
|
|
|
|
|
Subtotal Non-Control/Non-Affiliate Investments
|
|
|
|
|
|
|
|
1,557,750
|
|
|
|
2,507,750
|
|
|
|
|
|
|
|
|
|
|
|
|
|
|
|
|
|
Total Investments, December 31, 2005
|
|
|
|
|
|
|
|
48,697,650
|
|
|
|
53,794,615
|
|
|
Accumulated unearned income
|
|
|
|
|
|
|
|
(2,602,632
|
)
|
|
|
(2,602,632
|
)
|
|
|
|
|
|
|
|
|
|
|
|
|
|
|
|
|
Total Investments net of accumulated unearned income
|
|
|
|
|
|
|
$
|
46,095,018
|
|
|
$
|
51,191,983
|
|
|
|
|
|
|
|
|
|
|
|
|
|
|
|
|
|
|
|
|
(1) |
|
All debt investments are income producing. Equity and warrants
are non-income producing unless otherwise noted. |
| |
|
(2) |
|
See footnote C for summary geographic location of portfolio
companies. |
| |
|
(3) |
|
Control investments are defined by the Investment Company Act of
1940 (1940 Act) as investments in companies in which
the fund owns more than 25% of the voting securities or has
rights to maintain greater than 50% of the board representation. |
| |
|
(4) |
|
Affiliate investments are defined by the 1940 Act as those
Non-Control investments in companies in which the Fund owns
between 5% and 25% of the voting securities. |
| |
|
(5) |
|
Non-Control/Non-Affiliate investments are defined by the 1940
Act as investments that are neither Control Investments or
Affiliate Investments. |
| |
|
(6) |
|
Net of prepayments. |
| |
|
(7) |
|
Income producing through payment of dividends or distributions. |
See notes to combined statements.
F-16
MAIN
STREET MEZZANINE FUND, LP
NOTES TO
COMBINED FINANCIAL STATEMENTS
(information at June 30, 2007 and for the six months
ended June 30, 2007 and 2006 is unaudited)
NOTE A
ORGANIZATION AND BASIS OF PRESENTATION
1. Organization
Main Street Mezzanine Fund, LP (the Fund), a Delaware limited
partnership, was formed on April 19, 2001 for the purpose
of providing private financing to lower middle market companies
located in the United States. The Funds investment
objective is to maximize its total return by generating current
income from debt investments and realizing capital appreciation
from equity-related investments. The Fund commenced operations
on June 30, 2002. The Fund has a term of the later of
a) ten (10) years from the commencement date or
b) two (2) years after the expiration of the final
SBIC Debenture maturity. The general partner of the Fund may
extend the Funds term in accordance with the Funds
limited partnership agreement (the Partnership Agreement).
The general partner of the Fund is Main Street Mezzanine
Management, LLC, a Delaware limited liability company (the
General Partner). The Funds investments are managed by
Main Street Capital Partners, LLC (the Investment Manager). The
General Partner and the Investment Manager have common control.
On September 30, 2002, the Fund was granted a license to
operate as a Small Business Investment Company (SBIC) pursuant
to Section 301(c) of the Small Business Investment Act of
1958, as amended, and the regulations thereunder (the SBIC Act).
As of December 31, 2006 and 2005, the Fund had issued
$45,100,000 in debentures through the Debenture SBIC program. As
of June 30, 2007, the Fund had issued $55,000,000 in
debentures through the Debenture SBIC program.
2. Basis
of Presentation and Principles of Combination
Combination
The combined financial statements are prepared on an accrual
basis in accordance with U. S. generally accepted accounting
principles (GAAP) and include the combined accounts of the Fund
and the General Partner. All significant inter-company balances
and transactions have been eliminated.
The Fund and the General Partner have been included on a
combined basis in an effort to present, what the combined entity
will become after the formation transactions described in
Note M Subsequent Events. The members of the
General Partner control the General Partner which controls the
Fund, thus making them entities under common control. The total
assets of the General Partner after eliminations as of
June 30, 2007 and December 31, 2006 and 2005 were
immaterial.
Under the investment company rules and regulations pursuant to
Article 6 of
Regulation S-X
and the AICPA Audit and Accounting Guide for Investment
Companies, the Fund is precluded from consolidating any entity
other than another investment company. An exception to this
general principle occurs if the Fund owns a controlled operating
company that provides all or substantially all of its services
directly to the Fund or to an investment company of the Fund.
None of the investments made by the Fund qualify for this
exception. Therefore, the investments are carried on the balance
sheet at fair value, as discussed in more detail below, with any
adjustments to fair value recognized as Net Change in
Unrealized Appreciation (Depreciation) from Investments on
the Statement of Operations until the investment is disposed of
resulting in any gain or loss on exit being recognized as a
Net Realized Gain or Loss From Investments.
Unaudited
Interim Results
The accompanying interim combined balance sheet and schedule of
investments as of June 30, 2007 and the interim combined
statements of operations and cash flows as of the six months
ended June 30, 2007 and June 30, 2006, the interim
combined statement of changes in members equity and
partners capital for the six months ended June 30, 2007 are
all unaudited interim financial statements. These unaudited
interim financial
F-17
MAIN
STREET MEZZANINE FUND, LP
NOTES TO
COMBINED FINANCIAL
STATEMENTS (Continued)
statements have been prepared on the same basis as the
accompanying annual audited financial statements and, in the
opinion of management, reflect all adjustments (which include
normal, recurring adjustments) necessary to present fairly the
combined accounts of the Fund and the General Partner for such
interim periods. The interim results as of and for the six
months ended June 30, 2007 are not necessarily indicative
of the results that may be achieved for the full year ended
December 31, 2007.
Investment
Classification
The Fund classifies its investments in accordance with the
requirements of the Investment Company Act of 1940 (the 1940
Act). Under the 1940 Act, Control Investments are
defined as investments in companies in which the Fund owns more
than 25% of the voting securities or has rights to maintain
greater than 50% of the board representation. Under the 1940
Act, Affiliate Investments are defined as those
Non-Control investments in companies in which the Fund owns
between 5% and 25% of the voting securities. Under the 1940 Act,
Non-Control/Non-Affiliate Investments are defined as
investments that are neither Control Investments nor Affiliate
Investments.
NOTE B
SUMMARY OF SIGNIFICANT ACCOUNTING POLICIES
1. Valuation
of Investments
The Funds business plan calls for it to invest primarily
in illiquid securities issued by private companies
and/or
thinly-traded public companies (Investments). These
Investments may be subject to restrictions on resale and
generally have no established trading market. The Fund values
its Investments at fair value as determined in good faith by the
Funds General Partner in accordance with the Funds
valuation policy. The Fund bases the fair value of its
investments on the enterprise value of the portfolio companies
in which it invests. The enterprise value is the value at which
an enterprise could be sold in a transaction between two willing
parties other than through a forced or liquidation sale.
Typically, private companies are bought and sold based on
multiples of EBITDA, cash flows, net income, revenues, or in
limited cases, book value. There is no single methodology for
determining enterprise value and for any one portfolio company
enterprise value is generally described as a range of values
from which a single estimate of enterprise value is derived. In
determining the enterprise value of a portfolio company, the
Fund analyzes various factors, including the portfolio
companys historical and projected financial results. The
Fund also generally prepares and analyzes discounted cash flow
models based on its projections of the future free cash flows of
the business and industry derived capital costs. The Fund
reviews external events, including private mergers and
acquisitions, and includes these events in the enterprise
valuation process.
Due to the inherent uncertainty in the valuation process, the
General Partners estimate of fair value may differ
materially from the values that would have been used had a ready
market for the securities existed. In addition, changes in the
market environment and other events that may occur over the life
of the investments may cause the gains or losses ultimately
realized on these investments to be different than the
valuations currently assigned. The Fund determines the fair
value of each individual investment and records changes in fair
value as unrealized appreciations and depreciations.
The Fund uses a standard investment ranking system in connection
with its investment oversight, portfolio management/analysis and
investment valuation procedures. This system takes into account
both quantitative and qualitative factors of the portfolio
company and the securities held. Each quarter, the General
Partner determines the value of each portfolio investment. In
general, Investments made within the last 9 months of the
reporting date are assumed to have a fair value approximating
the cost basis absent a material event or change in circumstance
surrounding the initial investment that, in the General
Partners opinion, would cause the recorded value to
significantly differ from that recorded in the initial
negotiated transaction which was within 9 months of the
reporting period.
F-18
MAIN
STREET MEZZANINE FUND, LP
NOTES TO
COMBINED FINANCIAL
STATEMENTS (Continued)
If there is adequate enterprise value to support the repayment
of the debt, the fair value of a loan or debt security normally
corresponds to cost plus accumulated unearned income unless the
borrowers condition or other factors lead to a
determination of fair value at a different amount. The fair
value of equity interests in portfolio companies is determined
based on various factors, including revenues, EBITDA and cash
flow from operations of the portfolio company and other
pertinent factors such as recent offers to purchase a portfolio
companys securities, financing events or other liquidation
events.
The value of the Funds equity interests in public
companies for which market quotations are readily available is
based upon the closing public market price. Securities that
carry certain restrictions on sale are typically valued at a
discount from the public market value of the security.
Duff & Phelps, LLC, an independent valuation firm
(Duff & Phelps), provided third party valuation
consulting services to the General Partner which consisted of
certain mutually agreed limited procedures that the General
Partner identified and requested them to perform (hereinafter
referred to as the Procedures). For the year ended
December 31, 2006, the General Partner asked Duff &
Phelps to perform the Procedures on investments in
22 portfolio companies comprising approximately 99% of the
total investments at fair value as of December 31, 2006.
For the quarters ended March 31, 2007 and June 30,
2007, the General Partner asked Duff & Phelps to perform
the Procedures on investments in 6 portfolio companies
during each quarter comprising approximately 35% and 19%,
respectively, of the total investments at fair value as of
March 31, 2007 and June 30, 2007. Upon completion of
the Procedures, Duff & Phelps concluded that the fair
value, as determined by the General Partner, of those
investments subjected to the Procedures did not appear to be
unreasonable. The General Partner is ultimately and solely
responsible for determining the fair value of the investments in
good faith.
The Fund believes that investments as of June 30, 2007 and
December 31, 2006 and 2005 approximate fair value based on
the market and other conditions in existence at these reporting
periods.
2. Initial
Public Offering Costs
During the six months ended June 30, 2007, the Fund
incurred total costs of $1,393,374 associated with the proposed
initial public offering of Main Street Capital Corporation
(MSCC). These costs principally related to
accounting, legal and other professional fees associated with
the MSCC initial public offering process. See
Note M Subsequent Events to the combined
financial statements for further discussion of the proposed MSCC
initial public offering.
Of the $1,393,374 in total offering costs incurred, $695,250 of
such costs were professional fees related to the offering and
were deducted in determining the Net Investment Income and Net
Increase in Members Equity and Partners Capital
Resulting from Operations for the six months ended June 30,
2007. The remaining $698,124 in offering costs incurred has been
reflected in the Combined balance sheet as Deferred
offering costs as of June 30, 2007. Those costs will
be reimbursed by MSCC and deducted from MSCCs equity upon
the successful completion of the proposed initial public
offering. If the proposed initial public offering is not
completed, the deferred offering costs will be written off as
well as any additional offering costs incurred.
Of the $1,393,374 in total offering costs incurred, $455,537 had
been paid as of June 30, 2007. The remaining $937,837 of
offering costs to be paid as of June 30, 2007 has been
reflected in the Combined balance sheet as Accounts
Payable Offering Costs.
3. Use
of Estimates
The preparation of financial statements in conformity with
accounting principles generally accepted in the United States of
America requires management to make estimates and assumptions
that affect the reported amounts of assets and liabilities and
disclosure of contingent assets and liabilities at the date of
the financial statements and the reported amounts of revenue and
expenses during the period. Actual results may differ from these
estimates under different conditions or assumptions.
Additionally, as explained above, the financial
F-19
MAIN
STREET MEZZANINE FUND, LP
NOTES TO
COMBINED FINANCIAL
STATEMENTS (Continued)
statements include portfolio investments whose values have been
estimated by the General Partner in the absence of readily
ascertainable market values. Because of the inherent uncertainty
of the valuations, those estimated values may differ
significantly from the values that would have been used had a
readily available market for the investments existed, and it is
reasonably possible that the differences could be material.
4. Cash
and Cash Equivalents
Cash and cash equivalents consist of highly liquid investments
with an original maturity of three months or less. Cash and cash
equivalents are carried at cost which approximates fair value.
5. Partner
Capital Contributions
Partner capital contributions are recognized when the Fund has
received the amounts called against the partners capital
commitment.
6. Interest
and Dividend Income
Interest income is recorded on the accrual basis to the extent
that such amounts are expected to be collected. In accordance
with the Funds valuation policy, accrued interest is
evaluated periodically for collectibility. Distributions from
portfolio companies are recorded as divided income when the
distribution is received.
The Fund holds debt in its portfolio that contains a
payment-in-kind
(PIK) interest provision. The PIK interest, computed
at the contractual rate specified in each debt agreement, is
added to the principal balance of the debt and is recorded as
interest income. Thus, the actual collection of this interest
generally occurs at the time of debt principal repayment. The
Funds policy is to stop accruing PIK interest, and write
off any accrued and uncollected interest, when it is determined
that PIK interest is no longer collectible.
As of June 30, 2007, and December 31, 2006 and 2005,
other than one investment that had been impaired as of
December 31, 2005, the Fund had no investments that were
delinquent on interest payments or which were otherwise on
non-accrual status.
7. Deferred
Financing Costs
Deferred financing costs consist of SBIC Debenture commitment
fees and SBIC Debenture leverage fees which have been
capitalized and which are amortized into interest expense over
10 years.
8. Fee
Income Structuring and Advisory Services
The Fund may periodically provide services, including
structuring and advisory services, to its portfolio companies.
For services that are separately identifiable and evidence
exists to substantiate fair value, income is recognized as
earned, which is generally when the investment transaction
closes. Services that do not meet this criteria are treated as
debt origination fees and are accreted into interest income over
the life of the financing.
9. Unearned
Income Debt Origination Fees and Original Issue
Discount
The Fund capitalizes upfront debt origination fees received in
connection with financings and reflects such fees as unearned
income on the combined balance sheet. The unearned income from
such fees is accreted into interest income based on the
effective interest method over the life of the financing. In
connection with its debt investment, the Fund sometimes receives
nominal cost warrants (nominal cost equity) that are
valued as part of the negotiation process with the particular
portfolio company. When the Fund receives nominal cost equity,
the Fund allocates its cost basis in its investment between its
debt securities and its nominal cost equity
F-20
MAIN
STREET MEZZANINE FUND, LP
NOTES TO
COMBINED FINANCIAL
STATEMENTS (Continued)
at the time of origination. Any resulting discount from
recording the debt is accreted into interest income over the
life of the debt.
Accumulated unearned income activity for the six months ended
June 30, 2007 and the years ended December 31, 2006
and 2005 was as follows:
| |
|
|
|
|
|
|
|
|
|
|
|
|
|
|
|
Six Months Ended
|
|
|
Year Ended December 31,
|
|
|
|
|
June 30, 2007
|
|
|
2006
|
|
|
2005
|
|
|
|
|
Beginning accumulated unearned income
|
|
$
|
2,498,427
|
|
|
$
|
2,602,632
|
|
|
$
|
2,760,948
|
|
|
Debt origination fees received
|
|
|
197,711
|
|
|
|
709,980
|
|
|
|
535,250
|
|
|
Value of warrants received
|
|
|
240,000
|
|
|
|
566,166
|
|
|
|
557,500
|
|
|
Unearned income recognized
|
|
|
(412,929
|
)
|
|
|
(1,380,351
|
)
|
|
|
(1,251,066
|
)
|
|
|
|
|
|
|
|
|
|
|
|
|
|
|
|
Ending accumulated unearned income
|
|
$
|
2,523,209
|
|
|
$
|
2,498,427
|
|
|
$
|
2,602,632
|
|
|
|
|
|
|
|
|
|
|
|
|
|
|
|
10. Income
Taxes
The Fund is taxed under the partnership provisions of the
Internal Revenue Code. Under these provisions of the Internal
Revenue Code, the General Partner and Limited Partners are
responsible for reporting their share of the Partnerships
income or loss on their income tax returns. Accordingly, the
Fund is not subject to income taxes.
|
|
|
11.
|
Realized
Gains or Losses from Investments and Net Change in Unrealized
Appreciation or Depreciation from Investments
|
Realized gains or losses are measured by the difference between
the net proceeds from the sale or redemption and the cost basis
of the investment without regard to unrealized appreciation or
depreciation previously recognized, and includes investments
written-off during the period, net of recoveries. Net change in
unrealized appreciation or depreciation from investments reflect
the net change in the valuation of the portfolio pursuant to the
Funds valuation guidelines and the reclassification of any
prior period unrealized appreciation or depreciation on exited
investments.
12. Concentration
of Credit Risks
The Fund places its cash in financial institutions, and at
times, such balances may be in excess of the FDIC insured limit.
13. Accounting
for Derivative Instruments and Hedging Activities
To hedge the market risk of changing prices of a publicly traded
investment, the Fund entered into a derivative financial
instrument in 2004. In accordance with SFAS No. 133,
Accounting for Derivative Instruments and Hedging
Activities, as amended, the Fund recognizes the fair value
of this derivative financial instrument, in its statement of
operations and balance sheet for each reporting period, as a
derivative entered in by the Fund that does not meet the
requirement for hedge accounting. Such amounts are presented in
the accompanying combined financial statements as risk
management assets and liabilities, and the realized and
unrealized gain or loss on the asset and liability is recognized
in the statements of operations. Subsequent to December 31,
2005, the Fund did not enter into any derivative transactions.
For further discussion and detail of our derivative instrument,
see Note I
Pre-Paid
Variable Delivery Forward Transaction.
14. Fair
Value of Financial Instruments
Fair value estimates are made at discrete points in time based
on relevant information. These estimates may be subjective in
nature and involve uncertainties and matters of significant
judgment and, therefore,
F-21
MAIN
STREET MEZZANINE FUND, LP
NOTES TO
COMBINED FINANCIAL
STATEMENTS (Continued)
cannot be determined with precision. The Fund believes that the
carrying amounts of its financial instruments, consisting of
cash and cash equivalents,
short-term
investments, receivables, accounts payable, accrued liabilities
and debentures approximate the fair values of such items.
15. Recently
Issued Accounting Standards
In December 2004, the Financial Accounting Standards Board
(FASB) issued FASB Statement No. 123 (revised
2004) Share Based Payment (SFAS 123R).
Generally, the approach in SFAS 123R is similar to the
approach described in SFAS 123; however, SFAS 123R
requires all share-based payments to employees, including grants
of employee stock options, to be recognized in the income
statement based on their fair values. Pro forma disclosure is no
longer an alternative. The Fund adopted SFAS 123R effective
January 1, 2006 and there was no impact in the Funds
combined financial statements.
In May 2005, the FASB issued SFAS No. 154, Accounting
Changes and Error Corrections (SFAS 154),
which replaces Accounting Principles Board Opinion No. 20,
Accounting Changes and SFAS No. 3,
Reporting Accounting Changes in Interim Financial
Statements An Amendment of APB Opinion No.
28. SFAS 154 provides guidance on the accounting for
and reporting of accounting changes and error corrections. It
establishes retrospective application, or the latest practicable
date, as the required method for reporting a change in
accounting principle and the reporting of a correction of an
error. SFAS 154 is effective for accounting changes and
corrections of errors made in fiscal years beginning after
December 15, 2005. The adoption of this statement did not
have a material effect on our combined financial statements.
In September 2006, The FASB issued SFAS No. 157,
Fair Value Measurements. FASB Statement No. 157
defines fair value, establishes a framework for measuring fair
value in generally accepted accounting principles, and expands
disclosures about fair value measurements. This statement
addressed how to calculate fair value measurements required or
permitted under other accounting pronouncements. Accordingly,
this statement does not require any new fair value measurements.
However, for some entities, the application of this statement
will change current practice. FASB Statement No. 157 is
effective for financial statements issued for fiscal years
beginning after November 15, 2007. Early adoption is
permitted, provided that financial statements for that fiscal
year, including any interim periods within that fiscal year,
have not been issued. The Company is currently evaluating the
impact, if any, that the implementation of
SFAS No. 157 will have on the Funds results of
operations or financial condition.
In September 2006, the SEC issued Staff Accounting
Bulletin No. 108, Considering Effects of Prior Year
Misstatements when Quantifying Misstatements in Current Year
Financial Statements, (SAB 108).
SAB 108, which became effective beginning on
January 1, 2007 for the Fund, provides guidance on the
consideration of the effects of prior period misstatements in
quantifying current year misstatements for the purpose of a
materiality assessment. SAB 108 requires an entity to
evaluate the impact of correcting all misstatements, including
both the carryover and reversing effects of prior year
misstatements, on current year financial statements. If a
misstatement is material to the current year financial
statements, the prior year financial statements should also be
corrected, even though such revision was, and continues to be,
immaterial to the prior year financial statements. Correcting
prior year financial statements for immaterial errors would not
require previously filed reports to be amended. Such correction
should be made in the current period filings. Management has
evaluated the impact of adopting SAB 108. The adoption of
SAB 108 did not have a material impact on the Funds
combined financial statements.
In February 2007, the FASB issued Statement of Financial
Accounting Standards No. 159, The Fair Value Option for
Financial Assets and Financial Liabilities
(SFAS 159), which provides companies with an
option to report selected financial assets and liabilities at
fair value. The objective of SFAS 159 is to reduce both
complexity in accounting for financial instruments and the
volatility in earnings caused by measuring related assets and
liabilities differently. SFAS 159 establishes presentation
and disclosure requirements designed to facilitate comparisons
between companies that choose different measurement attributes
for similar types of
F-22
MAIN
STREET MEZZANINE FUND, LP
NOTES TO
COMBINED FINANCIAL
STATEMENTS (Continued)
assets and liabilities and to more easily understand the effect
of the companys choice to use fair value on its earnings.
SFAS 159 also requires entities to display the fair value
of the selected assets and liabilities on the face of the
combined balance sheet. SFAS 159 does not eliminate
disclosure requirements of other accounting standards, including
fair value measurement disclosures in SFAS 157. This
Statement is effective as of the beginning of an entitys
first fiscal year beginning after November 15, 2007. Early
adoption is permitted as of the beginning of the previous fiscal
year provided that the entity makes that choice in the first
120 days of that fiscal year and also elects to apply the
provisions of Statement 157. At this time, the Company is
evaluating the implications of SFAS 159, and its impact in
the financial statements has not yet been determined.
NOTE C
INVESTMENTS
Investments principally consist of secured debt, equity warrant
and direct equity investments in privately-held companies. The
debt investments are secured by either a first or second lien on
the assets of the portfolio company, generally bear interest at
fixed rates, and generally mature between five and seven years
from original investment. The Fund also receives
nominally-priced equity warrants and makes direct equity
investments, usually in connection with a portfolio debt
investment.
During the year ended December 31, 2004, a portfolio
company redeemed warrants held by the Fund for cash of $525,000
and a note of $375,000, resulting in a total gain of $625,000.
The note was due March 9, 2009 and secured by the
Companys assets and the warrants underlying the
redemption. Due to the nature of the transaction, a realized
gain was recognized in proportion to the cash received. The
remaining gain was recorded as unrealized appreciation and
recognized as a realized gain during the year ended
December 31, 2006 when the note was paid in full. The note
was reported on the December 31, 2005 combined balance
sheets at a cost basis of $111,551 with an unrealized gain up to
the face value of the note. This note was fully collected as of
December 31, 2006.
During the year ended December 31, 2006, a portfolio
company redeemed a portion of the warrants held by the Fund for
cash of $441,000 and a note of $441,000, resulting in a total
gain of $812,000. The note is due August 4, 2010 and
secured by the Companys assets and the warrants underlying
the redemption. Due to the nature of the transaction, a realized
gain was recognized in proportion to the cash received. The
remaining gain was recorded as unrealized appreciation and will
be recognized as a realized gain as payments on the note are
received. As of December 31, 2006, the remaining balance
due on the note was $ 441,000. This note has been reported on
the December 31, 2006 combined balance sheet at a cost
basis of $34,821 with an unrealized gain up to the face value of
the note. This note was fully collected during the six months
ended June 30, 2007.
During the six months ended June 30, 2007, a portfolio
company redeemed the warrants held by the Fund for cash of
$686,250 and a note of $686,250, resulting in a total gain of
$1,222,500. The note is due January 31, 2008 and secured by
the Companys assets. Due to the nature of the transaction,
a realized gain was recognized in proportion to the cash
received. The remaining gain has been recorded as unrealized
appreciation and will be recognized as a realized gain as
payments on the note are received. As of June 30, 2007, the
remaining balance due on the note was $686,250. This note has
been reported on the combined balance sheet at a cost basis of
$75,000 with an unrealized gain up to the face value of the note.
F-23
MAIN
STREET MEZZANINE FUND, LP
NOTES TO
COMBINED FINANCIAL
STATEMENTS (Continued)
Summaries of the composition of the Funds investment
portfolio at cost and fair value as a percentage of total
investments are shown in following table:
| |
|
|
|
|
|
|
|
|
|
|
|
|
June 30,
|
|
December 31,
|
|
Cost:
|
|
2007
|
|
2006
|
|
2005
|
|
|
|
First lien debt
|
|
|
82.33%
|
|
|
77.08%
|
|
|
69.89%
|
|
Second lien debt
|
|
|
7.25%
|
|
|
11.81%
|
|
|
20.41%
|
|
Equity
|
|
|
7.89%
|
|
|
7.62%
|
|
|
5.18%
|
|
Equity warrants
|
|
|
2.53%
|
|
|
3.49%
|
|
|
4.52%
|
|
|
|
|
|
|
|
|
|
|
|
|
|
|
|
100.00%
|
|
|
100.00%
|
|
|
100.00%
|
|
|
|
|
|
|
|
|
|
|
|
| |
|
|
|
|
|
|
|
|
|
|
|
|
June 30,
|
|
December 31,
|
|
Fair Value:
|
|
2007
|
|
2006
|
|
2005
|
|
|
|
First lien debt
|
|
|
68.92%
|
|
|
63.88%
|
|
|
62.71%
|
|
Second lien debt
|
|
|
6.0%
|
|
|
9.70%
|
|
|
18.48%
|
|
Equity
|
|
|
16.82%
|
|
|
12.65%
|
|
|
6.78%
|
|
Equity warrants
|
|
|
8.26%
|
|
|
13.77%
|
|
|
12.03%
|
|
|
|
|
|
|
|
|
|
|
|
|
|
|
|
100.00%
|
|
|
100.00%
|
|
|
100.00%
|
|
|
|
|
|
|
|
|
|
|
|
The Fund invests in portfolio companies located in the United
States with a historical emphasis on the Southwest region of the
United States. The following table shows the portfolio
composition by geographic region at cost and fair value as a
percentage of total investments. The geographic composition is
determined by the location of the corporate headquarters of the
portfolio company.
| |
|
|
|
|
|
|
|
|
|
|
|
|
June 30,
|
|
December 31,
|
|
Cost:
|
|
2007
|
|
2006
|
|
2005
|
|
|
|
Southwest
|
|
|
39.12%
|
|
|
39.92%
|
|
|
66.61%
|
|
West
|
|
|
31.13%
|
|
|
24.74%
|
|
|
14.25%
|
|
Northeast
|
|
|
13.75%
|
|
|
14.72%
|
|
|
19.14%
|
|
Southeast
|
|
|
8.98%
|
|
|
13.79%
|
|
|
|
|
Midwest
|
|
|
7.02%
|
|
|
6.83%
|
|
|
|
|
|
|
|
|
|
|
|
|
|
|
|
|
|
|
100.00%
|
|
|
100.00%
|
|
|
100.00%
|
|
|
|
|
|
|
|
|
|
|
|
| |
|
|
|
|
|
|
|
|
|
|
|
|
June 30,
|
|
December 31,
|
|
Fair Value:
|
|
2007
|
|
2006
|
|
2005
|
|
|
|
Southwest
|
|
|
46.39%
|
|
|
47.24%
|
|
|
69.02%
|
|
West
|
|
|
26.86%
|
|
|
20.80%
|
|
|
12.73%
|
|
Northeast
|
|
|
12.42%
|
|
|
11.09%
|
|
|
18.25%
|
|
Southeast
|
|
|
7.13%
|
|
|
13.08%
|
|
|
|
|
Midwest
|
|
|
7.20%
|
|
|
7.79%
|
|
|
|
|
|
|
|
|
|
|
|
|
|
|
|
|
|
|
100.00%
|
|
|
100.00%
|
|
|
100.00%
|
|
|
|
|
|
|
|
|
|
|
|
F-24
MAIN
STREET MEZZANINE FUND, LP
NOTES TO
COMBINED FINANCIAL
STATEMENTS (Continued)
Set forth below are tables showing the composition of the
Funds portfolio by industry at cost and fair value as of
June 30, 2007, December 31, 2006 and 2005 (excluding
unearned income):
| |
|
|
|
|
|
|
|
|
|
|
|
|
|
|
|
June 30,
|
|
|
December 31,
|
|
|
Cost:
|
|
2007
|
|
|
2006
|
|
|
2005
|
|
|
|
|
Manufacturing
|
|
|
25.12%
|
|
|
|
15.14%
|
|
|
|
|
|
|
Construction/industrial minerals
|
|
|
11.28%
|
|
|
|
11.66%
|
|
|
|
8.81%
|
|
|
Distribution
|
|
|
6.58%
|
|
|
|
11.56%
|
|
|
|
5.65%
|
|
|
Health care products
|
|
|
7.01%
|
|
|
|
8.19%
|
|
|
|
11.50%
|
|
|
Transportation/logistics
|
|
|
8.37%
|
|
|
|
9.64%
|
|
|
|
8.87%
|
|
|
Custom wood products
|
|
|
5.87%
|
|
|
|
6.29%
|
|
|
|
8.54%
|
|
|
Restaurant
|
|
|
4.45%
|
|
|
|
5.34%
|
|
|
|
7.68%
|
|
|
Electronics manufacturing
|
|
|
5.14%
|
|
|
|
5.19%
|
|
|
|
6.26%
|
|
|
Health care services
|
|
|
7.12%
|
|
|
|
4.97%
|
|
|
|
6.40%
|
|
|
Professional services
|
|
|
4.05%
|
|
|
|
4.83%
|
|
|
|
5.86%
|
|
|
Retail
|
|
|
4.01%
|
|
|
|
4.35%
|
|
|
|
|
|
|
Building products
|
|
|
2.91%
|
|
|
|
3.86%
|
|
|
|
5.20%
|
|
|
Consumer products
|
|
|
3.15%
|
|
|
|
3.19%
|
|
|
|
4.11%
|
|
|
Equipment rental
|
|
|
2.89%
|
|
|
|
2.86%
|
|
|
|
10.87%
|
|
|
Information services
|
|
|
1.59%
|
|
|
|
2.43%
|
|
|
|
5.30%
|
|
|
Industrial services
|
|
|
0.46%
|
|
|
|
0.50%
|
|
|
|
4.95%
|
|
|
|
|
|
|
|
|
|
|
|
|
|
|
|
|
Total
|
|
|
100.00%
|
|
|
|
100.00%
|
|
|
|
100.00%
|
|
|
|
|
|
|
|
|
|
|
|
|
|
|
|
| |
|
|
|
|
|
|
|
|
|
|
|
|
|
|
|
June 30,
|
|
|
December 31,
|
|
|
Fair Value:
|
|
2007
|
|
|
2006
|
|
|
2005
|
|
|
|
|
Manufacturing
|
|
|
21.48%
|
|
|
|
14.11%
|
|
|
|
|
|
|
Construction/industrial minerals
|
|
|
15.55%
|
|
|
|
15.93%
|
|
|
|
11.11%
|
|
|
Distribution
|
|
|
8.21%
|
|
|
|
12.30%
|
|
|
|
5.11%
|
|
|
Health care products
|
|
|
7.37%
|
|
|
|
8.29%
|
|
|
|
11.76%
|
|
|
Transportation/logistics
|
|
|
7.74%
|
|
|
|
9.70%
|
|
|
|
9.80%
|
|
|
Restaurant
|
|
|
5.06%
|
|
|
|
5.31%
|
|
|
|
8.09%
|
|
|
Custom wood products
|
|
|
4.86%
|
|
|
|
5.17%
|
|
|
|
7.73%
|
|
|
Electronics manufacturing
|
|
|
4.90%
|
|
|
|
4.95%
|
|
|
|
6.60%
|
|
|
Professional services
|
|
|
4.17%
|
|
|
|
4.37%
|
|
|
|
3.99%
|
|
|
Health care services
|
|
|
5.89%
|
|
|
|
4.09%
|
|
|
|
5.79%
|
|
|
Retail
|
|
|
3.32%
|
|
|
|
3.57%
|
|
|
|
|
|
|
Building products
|
|
|
2.41%
|
|
|
|
3.18%
|
|
|
|
5.20%
|
|
|
Consumer products
|
|
|
2.49%
|
|
|
|
2.49%
|
|
|
|
3.72%
|
|
|
Industrial services
|
|
|
2.74%
|
|
|
|
2.38%
|
|
|
|
6.46%
|
|
|
Equipment rental
|
|
|
2.39%
|
|
|
|
2.35%
|
|
|
|
9.84%
|
|
|
Information services
|
|
|
1.42%
|
|
|
|
1.81%
|
|
|
|
4.80%
|
|
|
|
|
|
|
|
|
|
|
|
|
|
|
|
|
Total
|
|
|
100.00%
|
|
|
|
100.00%
|
|
|
|
100.00%
|
|
|
|
|
|
|
|
|
|
|
|
|
|
|
|
The Funds investments are generally in lower middle market
companies in a variety of industries. At December 31 2006
and 2005, the Fund had one investment that was greater than 10%
of the total investment portfolio. Such investment represented
approximately 11% of the portfolio on each date at fair value
and approximately 5% and 8.8% at cost, respectively. Income,
consisting of interest, dividends, fees, other investment
income, and realization of gains or losses on equity interests,
can fluctuate upon repayment of an investment or sale of an
equity interest and in any given year can be highly concentrated
among several
F-25
MAIN
STREET MEZZANINE FUND, LP
NOTES TO
COMBINED FINANCIAL
STATEMENTS (Continued)
investments. The Fund did not record any investment income from
any one investment in excess of 10% of total investment income
during the six months ended June 30, 2007 and the years
ended December 31, 2006 and 2005. For the year ended
December 31, 2004, investment income from three investments
exceeded 10% of investment income. The three investments in
aggregate represented approximately 35% of the investment income
for the year ended December 31, 2004.
NOTE D
PARTNERS CAPITAL CONTRIBUTIONS, ALLOCATIONS AND
DISTRIBUTIONS
As of June 30, 2007, and December 31, 2006 and 2005,
the Fund had received irrevocable commitments from investors to
contribute capital of $26,665,548. Through June 30, 2007,
and December 31, 2006 and 2005, the Fund had made capital
calls totaling $26,665,548, representing 100% of the private
capital commitments. The Fund made a $530,000 return of capital
distribution during 2006.
Net profits and losses of the Fund are allocated to the General
Partner and Limited Partners (together, the Partners) as follows:
1. Net Profits:
a. First, to the Partners to the extent and in proportion
of net losses allocated.
b. Second, any remaining amounts of net profits, 80% to the
Limited Partners and 20% to the General Partner.
2. Net Losses:
a. First, to the Partners to the extent and in proportion
to net profits previously allocated.
b. Second, the remaining amount of net losses to the
Partners, in proportion to the positive balances in their
respective capital accounts.
3. Notwithstanding 1) and 2):
a. If the capital account of the General Partner or any
Limited Partner is reduced to an amount equal to the aggregate
capital contributions of such Partner, the balance of net losses
will be allocated:
i. First, to the remaining capital accounts of the General
Partner and Limited Partners in proportion to their respective
positive capital accounts until their account balances have been
reduced to zero.
ii. Second, to the General Partner.
b. If net losses have been allocated pursuant to 3(a)
above, any net profits that are required to be allocated after
such special allocation of net losses as provided pursuant to
3(a) will be allocated:
i. First, to the General Partner until the special
allocation in 3(a)(ii) is reversed and eliminated.
ii. Second, to the General Partner and Limited Partners
until the effect of such special allocation of net losses has
been reversed and eliminated.
The Fund is a licensed SBIC and may make distributions of cash
and/or
property only at such times as permitted by the SBIC Act and as
determined under the Partnership Agreement. Under the
Partnership Agreement, the General Partner is entitled to 20% of
the Funds distributions, subject to a clawback
provision that requires the General Partner to return an amount
of allocated profits and distributions to the Fund if, and to
the extent that, distributions to the General Partner over the
life of the Fund causes the limited partners of the Fund to
receive cumulative distributions which are less than their share
(approximately 80%) of
F-26
MAIN
STREET MEZZANINE FUND, LP
NOTES TO
COMBINED FINANCIAL
STATEMENTS (Continued)
the cumulative net profits of the Fund. The Fund made total
distributions of $4,587,500, $6,174,297 (including a $530,000
return of capital distribution) and $2,882,936 during the six
months ended June 30, 2007 and the years ended
December 31, 2006 and 2005, respectively.
NOTE E
MANAGEMENT AGREEMENT
The Fund has a management agreement with Main Street Capital
Partners, LLC, (Investment Manager), an affiliate of the General
Partner. The Investment Manager manages the
day-to-day
operational and investment activities of the Fund. The
Investment Manager pays normal operating expenses, except those
specifically required to be borne by the Fund. The expenses paid
by the Investment Manager include the cost of salaries, office
space, equipment and other costs required for the Funds
day-to-day
operations. The expenses that are paid by the Fund include
certain transaction costs incidental to the origination,
acquisition and disposition of investments, management fees to
the Investment Manager, organizational costs, offering costs,
SBA leverage fees, certain insurance and accounting costs and
other expenses as defined by the Partnership Agreement.
Commencing September 30, 2002, and for the five year period
following the SBIC license approval, as compensation for its
services, the Fund pays the Investment Manager each fiscal
quarter in advance, 0.625% of the sum of i) the Funds
Regulatory Capital (as defined in the SBIC Act) as of the first
day of the fiscal quarter, ii) any Permitted Distribution
as defined by the Partnership Agreement, and iii) an
assumed two tiers (two times) of outstanding SBIC Debenture
leverage on the sum of clauses i and ii above.
Following the initial five year period after SBIC license
approval, the Fund will pay the Investment Manager, each fiscal
quarter in advance, 0.625% of the Funds Combined Capital,
as defined by the Partnership Agreement.
The Fund will not pay any management compensation with respect
to any fiscal year in excess of the amount of management
compensation approved by the SBA and in conformance with the
Partnership Agreement. The management fees for the six months
ended June 30, 2007 and 2006 and the years ended
December 31, 2006, 2005 and 2004 were $999,958, $967,507,
$1,942,032, $1,928,763 and $1,916,016, respectively. The fees
for the years ended December 31, 2006, 2005 and 2004 are
net of $48,000 each year which was voluntarily waived by the
Investment Manager.
NOTE F
DEFERRED FINANCING COSTS
Deferred financing costs balances as of June 30, 2007,
December 31, 2006 and 2005 are as follows:
| |
|
|
|
|
|
|
|
|
|
|
|
|
|
|
|
June 30,
|
|
|
December 31,
|
|
|
|
|
2007
|
|
|
2006
|
|
|
2005
|
|
|
|
|
SBIC Debenture commitment fees
|
|
$
|
550,000
|
|
|
$
|
550,000
|
|
|
$
|
500,000
|
|
|
SBIC Debenture leverage fees
|
|
|
1,367,575
|
|
|
|
1,127,500
|
|
|
|
1,127,500
|
|
|
|
|
|
|
|
|
|
|
|
|
|
|
|
|
Subtotal
|
|
|
1,917,575
|
|
|
|
1,677,500
|
|
|
|
1,627,500
|
|
|
Less accumulated amortization
|
|
|
(434,073
|
)
|
|
|
(343,846
|
)
|
|
|
(185,996
|
)
|
|
|
|
|
|
|
|
|
|
|
|
|
|
|
|
|
|
$
|
1,483,502
|
|
|
$
|
1,333,654
|
|
|
$
|
1,441,504
|
|
|
|
|
|
|
|
|
|
|
|
|
|
|
|
F-27
MAIN
STREET MEZZANINE FUND, LP
NOTES TO
COMBINED FINANCIAL
STATEMENTS (Continued)
Estimated aggregate amortization expense for each of the five
years succeeding December 31, 2006 and thereafter is as
follows:
| |
|
|
|
|
Year Ending
|
|
Estimated
|
|
|
December 31,
|
|
Amortization
|
|
|
|
|
2007
|
|
$
|
166,100
|
|
|
2008
|
|
|
167,750
|
|
|
2009
|
|
|
167,750
|
|
|
2010
|
|
|
167,750
|
|
|
2011
|
|
|
167,750
|
|
|
2012 and thereafter
|
|
|
496,554
|
|
During the six months ended June 30, 2007, $240,075 in
deferred financing costs were incurred which increased the
estimated annual amortization approximately $24,000.
NOTE G
SBIC DEBENTURES
The Fund has issued SBIC Debentures cumulative through
December 31, 2006 totaling $45,100,000. As of
December 31, 2006, the fund had unused commitments from the
SBA to draw down additional leverage in amounts up to
$1,000,000, $3,900,000 and $5,000,000, expiring
September 30, 2007, 2008 and 2010, respectively. As of
December 31, 2005, the Fund had unused commitments totaling
$4,900,000. During the six months ended June 30, 2007, the
Fund drew $9,900,000 in Debentures fully utilizing the
outstanding commitments and increasing total issued SBIC
Debentures to $55,000,000. The Fund paid a 1% fee to the SBA for
these commitments. The ability to draw on these commitments is
contingent on the SBA approval of the requested leverage at each
draw application date and the Funds adherence to the SBIC
regulations. The Fund is subject to regular compliance
examinations by the SBA. There have been no historical findings
resulting from these examinations.
SBIC Debentures payable at June 30, 2007, December 31,
2006 and 2005 consist of the following:
| |
|
|
|
|
|
|
|
|
|
|
|
|
|
|
|
|
Fixed
|
|
|
|
Pooling Date
|
|
|
Maturity Date
|
|
Interest Rate
|
|
Amount
|
|
|
|
|
09/24/2003
|
|
|
09/01/2013
|
|
5.762%
|
|
|
$4,000,000
|
|
|
|
03/24/2004
|
|
|
03/01/2014
|
|
5.007%
|
|
|
3,000,000
|
|
|
|
09/22/2004
|
|
|
09/01/2014
|
|
5.571%
|
|
|
9,000,000
|
|
|
|
09/22/2004
|
|
|
09/01/2014
|
|
5.539%
|
|
|
6,000,000
|
|
|
|
03/23/2005
|
|
|
03/01/2015
|
|
5.925%
|
|
|
2,000,000
|
|
|
|
03/23/2005
|
|
|
03/01/2015
|
|
5.893%
|
|
|
2,000,000
|
|
|
|
09/28/2005
|
|
|
09/01/2015
|
|
5.796%
|
|
|
19,100,000
|
|
|
|
|
|
|
|
|
|
|
|
|
|
|
Balance as of December 31, 2006 and 2005
|
|
|
45,100,000
|
|
|
|
3/28/2007
|
|
|
03/01/2017
|
|
6.231%
|
|
|
3,900,000
|
|
|
|
3/28/2007
|
|
|
03/01/2017
|
|
6.263%
|
|
|
1,000,000
|
|
|
|
3/28/2007
|
|
|
03/01/2017
|
|
6.317%
|
|
|
5,000,000
|
|
|
|
|
|
|
|
|
|
|
|
|
|
|
Balance as of June 30, 2007
|
|
|
$55,000,000
|
|
|
|
|
|
|
|
The stated fixed interest rates include an SBA annual charge
incremental to the prevailing market rates at the time of
pooling. SBIC Debentures are pooled twice a year, in March and
September. Accordingly, the long-term interest rate of the
fundings will be fixed on the applicable pooling date and the
initial draws will bear a short-term interim financing rate
until the applicable pooling date. All SBIC Debentures
outstanding as
F-28
MAIN
STREET MEZZANINE FUND, LP
NOTES TO
COMBINED FINANCIAL
STATEMENTS (Continued)
of December 31, 2006 have been pooled. The weighted average
interest rate as of December 31, 2006 and 2005 was 5.6761%,
and was 5.7806% as of June 30, 2007.
SBIC Debentures provide for interest to be paid semi-annually
with principal due at the applicable
10-year
maturity date. In 2006, 2005 and 2004, the Fund paid $2,475,926,
$1,481,190 and $440,821 of interest on the outstanding SBIC
Debentures, respectively. The Fund paid interest of $1,295,257
and $1,186,506 during the six months ended June 30, 2007
and 2006, respectively.
NOTE H
REVOLVING LINE OF CREDIT
The Fund had a $7,500,000 unsecured revolving line of credit
with a financial institution to provide same day, short-term
funding for investments. The annual interest rate for this line
of credit was the prime rate plus 1%. The revolving line of
credit required the Fund to maintain a debt service coverage
ratio (as defined in the agreement) of 1.00 plus was limited by
a borrowing base of 75% of the sum of SBA unused leverage
commitments and unfunded private capital commitments. For the
periods ended December 31, 2005 and 2004, the Fund paid
interest and financing fees on the line of credit totaling
$44,986 and $77,583, respectively. The line of credit was
personally guaranteed on a limited basis by the principals of
the General Partner. The line of credit was terminated by the
Fund during the year ended December 31, 2005.
NOTE I
PRE-PAID VARIABLE DELIVERY FORWARD TRANSACTION
On April 9, 2004, the Fund received 64,888 shares of
common stock (the Shares) of Autobytel, Inc. (Autobytel), a
publicly traded company, as the non-cash portion of the
consideration received from the sale of the Funds warrant
position in iDriveonline, Inc. (iDrive) as a result of
Autobytels acquisition of iDrive. The Shares were not
registered and therefore such Shares had certain restrictions on
the Funds ability to sell the Shares for the period from
April 9, 2004 to April 8, 2005.
On May 13, 2004, the Fund entered into a Pre-paid Variable
Delivery Forward Transaction (the Derivative Instrument) with a
financial institution to hedge against the risk associated with
potential volatility of the stock market valuation of the
Shares. The Shares were held in custody by the financial
institution and the Derivative Instrument had a contractual
forward settlement date of May 12, 2005. The Derivative
Instrument was executed based upon an average per share price of
$9.30 and resulted in proceeds (net of transaction costs) to the
Fund of $8.11 per Share, or $526,242. Under the terms of
the Derivative Instrument and based upon the transaction
proceeds recorded by the Fund on the transaction date, the Fund
had no exposure through May 12, 2005 to a decrease in the
market value of the Shares below $8.37 per Share and had
the potential for an increase in the market value of the Shares
above $8.37 per Share through May 12, 2005 up to a
maximum of $10.695 per Share, or an additional $150,865.
The investment in the common stock of Autobytel was recorded at
fair value on the date it was received and was marked to a
market price of $372,327 at December 31, 2004. The
remaining components of this transaction are considered to be a
single financial instrument. Accordingly, the cash advance
received from the financial institution of $526,242 was recorded
as a liability, net of the fair value of the Derivative
Instrument, which was $153,915, for a total net liability of
$372,327 on the balance sheet as of December 31, 2004. The
Derivative Instrument does not qualify for designation as fair
value hedge thus the unrealized gain of $153,915 on the
Derivative instrument was recorded in the statement of
operations during 2004 as an unrealized gain. In addition, in
2004, a net unrealized gain of $372,327 was recorded related to
the value of the investment in common stock.
In 2005, the contract was closed by delivery of Shares to the
financial institution. The Fund recognized realized gains of
$526,242 that were previously included in unrealized gains and
recognized realized gains of $115,966 based on the price per
share at the settlement date and the additional proceeds
received related to this transaction.
F-29
MAIN
STREET MEZZANINE FUND, LP
NOTES TO
COMBINED FINANCIAL
STATEMENTS (Continued)
NOTE J
FINANCIAL HIGHLIGHTS
| |
|
|
|
|
|
|
|
|
|
|
|
|
|
|
|
|
|
|
|
|
|
|
|
Six Months Ended
|
|
|
|
|
|
|
|
June 30,
|
|
|
Years Ended December 31,
|
|
|
|
|
2007(1)
|
|
|
2006(1)
|
|
|
2006(1)
|
|
|
2005(1)
|
|
|
2004(1)
|
|
|
|
|
Net assets at end of period
|
|
$
|
41,842,867
|
|
|
$
|
37,796,505
|
|
|
$
|
43,272,531
|
|
|
$
|
33,268,742
|
|
|
$
|
17,237,888
|
|
|
Average net
assets(2)
|
|
|
42,201,743
|
|
|
|
35,565,223
|
|
|
|
38,621,188
|
|
|
|
23,534,007
|
|
|
|
15,296,235
|
|
|
Average outstanding
debt(2)
|
|
|
51,700,000
|
|
|
|
45,100,000
|
|
|
|
45,100,000
|
|
|
|
34,400,000
|
|
|
|
15,600,000
|
|
|
Ratio of total expenses, excluding interest expense, to average
net
assets(3)(4)(6)
|
|
|
4.42
|
%
|
|
|
3.01
|
%
|
|
|
5.54
|
%
|
|
|
9.03
|
%
|
|
|
13.73
|
%
|
|
Ratio of total expenses to average net
assets(3)(4)(6)
|
|
|
8.09
|
%
|
|
|
6.81
|
%
|
|
|
12.58
|
%
|
|
|
17.80
|
%
|
|
|
19.41
|
%
|
|
Ratio of net investment income to average net
assets(3)
|
|
|
5.07
|
%
|
|
|
7.09
|
%
|
|
|
12.70
|
%
|
|
|
14.32
|
%
|
|
|
9.75
|
%
|
|
Ratio of total contributed capital to total capital commitments
|
|
|
99.0
|
%
|
|
|
98.5
|
%
|
|
|
98.9
|
%
|
|
|
97.6
|
%
|
|
|
56.7
|
%
|
|
Total return to Limited Partners based on change in net asset
value(3)(5)
|
|
|
6.27
|
%
|
|
|
16.14
|
%
|
|
|
39.92
|
%
|
|
|
37.85
|
%
|
|
|
23.85
|
%
|
|
Total return based on change in net asset
value(3)(5)(7)
|
|
|
7.19
|
%
|
|
|
19.25
|
%
|
|
|
47.56
|
%
|
|
|
45.77
|
%
|
|
|
29.58
|
%
|
|
|
| (1)
|
The amounts reflected in the financial highlights above
represent the combined general partner and limited partner
amounts. See the Combined Statements of Changes in Members
Equity and Partners Capital for additional information.
|
| |
| (2)
|
Calculated based upon the average of the amounts at the end of
each quarter within the period.
|
| |
| (3)
|
Interim periods are not annualized.
|
| |
| (4)
|
The Investment Manager voluntarily waived $48,000 of management
fees for the years ended December 31, 2006, 2005 and 2004.
|
| |
| (5)
|
Total return based on change in net asset value was calculated
using the sum of ending net asset value plus distributions to
members and partners during the period less capital
contributions during the period, as divided by the beginning net
asset value.
|
| |
| (6)
|
The six months ended June 30, 2007 ratios include the
impact of professional costs related to offering. These costs
were 37.25% and 20.37% of operating expense and total expenses,
respectively, for that period.
|
| |
| (7)
|
This ratio combines the total return for both the managing
investors (the General Partner) and the non-managing investors
(the Limited Partners).
|
NOTE K
RELATED PARTY TRANSACTIONS
The Fund co-invested with Main Street Capital II, LP
(MSC II) in several investments since
January 2006. MSC II and the Fund are commonly managed
by the Investment Manager and the general partners for the Fund
and MSC II are under common control. MSC II is an SBIC
with similar investment objectives to the Fund and which began
its investment operations in January 2006. The co-investments
among the Fund and MSC II were made at the same time and on
the same terms and conditions. The co-investments were made in
accordance with the Investment Managers conflicts policy
and in accordance with the applicable SBIC conflict of interest
regulations.
As discussed further in Note E Management
Agreement, the Fund paid certain management fees to the
Investment Manager during the six months ended June 30,
2007 and 2006, and the years ended December 31, 2006, 2005
and 2004. The Investment Manager is an affiliate of the Fund as
it is commonly controlled by principals who also control the
General Partner of the Fund.
The principals of the General Partner, management of the
Investment Manager, and their affiliates, collectively have
invested $3,577,517 in the limited partnership interests of the
Fund, representing 13.5% of such limited partner interests.
F-30
MAIN
STREET MEZZANINE FUND, LP
NOTES TO
COMBINED FINANCIAL
STATEMENTS (Continued)
NOTE L
INCOME TAXES
The Fund is taxed under the partnership provisions of the
Internal Revenue Code. Under these provisions of the Internal
Revenue Code, the General Partner and Limited Partners are
responsible for reporting their share of the Partnerships
income or loss on their income tax returns. Listed below is a
reconciliation of Net Increase in Members Equity and
Partners Capital Resulting From Operations to taxable
income for the six months ended June 30, 2007 and 2006, and
the years ended December 31, 2006, 2005 and 2004.
| |
|
|
|
|
|
|
|
|
|
|
|
|
|
|
|
|
|
|
|
|
|
|
|
Six Months Ended
|
|
|
|
|
|
|
|
June 30,
|
|
|
Years Ended December 31,
|
|
|
|
|
2007
|
|
|
2006
|
|
|
2006
|
|
|
2005
|
|
|
2004
|
|
|
|
|
Net increase in members equity and partners capital
resulting from operations
|
|
$
|
3,110,371
|
|
|
$
|
6,400,648
|
|
|
$
|
15,822,997
|
|
|
$
|
7,890,063
|
|
|
$
|
4,427,217
|
|
|
Net change in unrealized (appreciation) depreciation from
investments
|
|
|
(372,404
|
)
|
|
|
(3,698,227
|
)
|
|
|
(8,488,514
|
)
|
|
|
(3,032,274
|
)
|
|
|
(1,764,691
|
)
|
|
Accrual basis to cash basis adjustments:
|
|
|
|
|
|
|
|
|
|
|
|
|
|
|
|
|
|
|
|
|
|
Deferred debt origination fees included in taxable income
|
|
|
197,711
|
|
|
|
491,180
|
|
|
|
709,980
|
|
|
|
535,250
|
|
|
|
642,966
|
|
|
Accretion of unearned fee income for book income
|
|
|
(412,929
|
)
|
|
|
(599,850
|
)
|
|
|
(517,649
|
)
|
|
|
(508,406
|
)
|
|
|
(199,340
|
)
|
|
Net change in interest receivable
|
|
|
31,828
|
|
|
|
52,061
|
|
|
|
(93,480
|
)
|
|
|
(182,324
|
)
|
|
|
(89,565
|
)
|
|
Net change in interest payable
|
|
|
(161,758
|
)
|
|
|
(83,460
|
)
|
|
|
83,459
|
|
|
|
417,325
|
|
|
|
293,916
|
|
|
Portfolio company pass through taxable income (loss)
|
|
|
|
|
|
|
|
|
|
|
610,866
|
|
|
|
(815,510
|
)
|
|
|
(678,505
|
)
|
|
Other
|
|
|
|
|
|
|
|
|
|
|
(321,295
|
)
|
|
|
(441,231
|
)
|
|
|
496,547
|
|
|
|
|
|
|
|
|
|
|
|
|
|
|
|
|
|
|
|
|
|
|
|
|
Taxable income
|
|
$
|
2,392,819
|
|
|
$
|
2,562,352
|
|
|
$
|
7,806,364
|
|
|
$
|
3,862,893
|
|
|
$
|
3,128,545
|
|
|
|
|
|
|
|
|
|
|
|
|
|
|
|
|
|
|
|
|
|
|
|
NOTE M
SUBSEQUENT EVENTS
Portfolio
Investments
Subsequent to December 31, 2006, the Fund made additional
investments in portfolio companies totaling $4,257,790 and
received principal repayments and equity redemptions from
portfolio companies of $3,448,220, including both cash and
short-term notes receivable of $686,000.
Distributions
Subsequent to December 31, 2006, the Fund made
distributions to its Partners totaling $4,600,000 related to
accumulated net investment income and several realized gains.
SBIC
Debentures
During the first quarter of 2007, the Fund drew down SBIC
Debentures against the entire remaining $9,900,000 SBIC
Debenture commitments that were outstanding at December 31,
2006.
New
Entity Formation (unaudited)
On March 9, 2007 a newly organized corporation, Main Street
Capital Corporation, was formed for the purpose of acquiring the
Fund and certain affiliates, raising capital in an initial
public offering and thereafter operating as an
internally-managed business development company under the 1940
Act.
F-31
MAIN
STREET MEZZANINE FUND, LP
NOTES TO
COMBINED FINANCIAL
STATEMENTS (Continued)
Immediately prior to Main Street Capital Corporation election to
be treated as a business development company under the 1940 Act
and the closing of the planned initial public offering, the
following formation transactions will be consummated:
|
|
|
| |
|
Main Street Capital Corporation will acquire 100% of the limited
partnership interests in the Fund, which will become Main Street
Capital Corporations wholly-owned subsidiary, retain its
SBIC license, continue to hold its existing investments, and
make new investments with available funds.
|
| |
| |
|
Main Street Capital Corporation will acquire 100% of the equity
interests in the General Partner of the Fund.
|
| |
| |
|
Main Street Capital Corporation will acquire 100% of the equity
interests in the Investment Manager of the Fund.
|
Upon the closing of the planned initial public offering, the
current management services agreement between the Investment
Manager and the Fund will remain in place, and the Investment
Manager will continue to act as the investment adviser for the
Fund and be entitled to receive management fees pursuant such
agreements subsequent to the closing.
There can be no assurance that the initial public offering by
Main Street Capital Corporation will be completed.
Subsequent
Events for the interim period of June 30,
2007
In August 2007, Turbine Air Systems, Ltd. raised approximately
$20 million through an equity capital funding transaction
with certain institutional investors. In connection with this
funding transaction, Main Street Mezzanine Fund agreed to the
sale of its equity warrant position in Turbine Air Systems, Ltd.
for $1.1 million in cash. The sale of the equity warrant
resulted in a realized capital gain of approximately
$1 million, which will be fully recognized in the third
quarter of 2007.
In August 2007, Main Street Mezzanine Fund made a
$4.3 million secured debt investment and a
$1.0 million equity investment, representing an
approximately 19% fully diluted ownership interest, into
Universal Scaffolding & Equipment, LLC
(Universal). Universal is in the business of
manufacturing, sourcing and selling scaffolding, forming and
shoring products, and custom fabricated cast iron products
principally for the commercial and industrial construction and
maintenance markets.
In August 2007, Main Street Mezzanine Fund made a $3.2
million secured debt investment and a $0.5 million equity
investment into Gulf Manufacturing, LLC, a manufacturer and
distributor of machined parts for industrial piping systems. In
addition to its direct equity investment, Main Street Mezzanine
Fund received warrants in connection with its debt investment
and maintains a combined fully diluted equity position of
approximately 27%.
In September 2007, Main Street Mezzanine Funds equity
investment and equity warrant position were redeemed by
Technical Innovations, LLC for $1.6 million. This
redemption resulted in a total gain of $1.2 million which
exceeded the fair value of such investment as of June 30,
2007 by $150,000. Main Street Mezzanine Fund also received a
transaction advisory fee of $150,000 for facilitating and
structuring the third-party equity financing secured to fund the
redemption.
In addition to the investment activity described above, Main
Street Mezzanine Fund made follow on investments in portfolio
companies of approximately $0.2 million and received
principal repayments from portfolio companies of approximately
$0.5 million subsequent to June 30, 2007.
F-32
Schedule 12-14
MAIN
STREET MEZZANINE FUND, LP
Schedule of Investments in and Advances to
Affiliates
Year ended December 31, 2006
Unaudited
| |
|
|
|
|
|
|
|
|
|
|
|
|
|
|
|
|
|
|
|
|
|
|
|
|
|
|
|
Amount of
|
|
|
|
|
|
|
|
|
|
|
|
|
|
Interest or
|
|
|
|
|
|
|
|
|
|
|
|
|
|
Dividends
|
|
December 31,
|
|
|
|
|
|
December 31,
|
|
|
|
|
|
Credited to
|
|
2005
|
|
Gross
|
|
Gross
|
|
2006
|
|
Company
|
|
Investments(1)
|
|
Income(2)
|
|
Value
|
|
Additions(3)
|
|
Reductions(4)
|
|
Value
|
|
|
|
CONTROL INVESTMENTS:
|
|
|
|
|
|
|
|
|
|
|
|
|
|
|
|
|
|
|
|
|
|
|
|
Café Brazil, LLC
|
|
12% Secured Debt
|
|
$
|
463,382
|
|
|
$
|
3,550,000
|
|
|
$
|
|
|
|
$
|
400,000
|
|
|
$
|
3,150,000
|
|
|
|
|
Warrants
|
|
|
|
|
|
|
700,000
|
|
|
|
|
|
|
|
700,000
|
|
|
|
|
|
|
|
|
Member Units
|
|
|
|
|
|
|
|
|
|
|
900,000
|
|
|
|
|
|
|
|
900,000
|
|
|
|
|
|
|
CBT Nuggets, LLC
|
|
Prime plus 2% Secured Debt
|
|
|
48,899
|
|
|
|
|
|
|
|
900,000
|
|
|
|
240,000
|
|
|
|
660,000
|
|
|
|
|
14% Secured Debt
|
|
|
260,436
|
|
|
|
|
|
|
|
1,860,000
|
|
|
|
|
|
|
|
1,860,000
|
|
|
|
|
Member Units
|
|
|
|
|
|
|
|
|
|
|
610,000
|
|
|
|
|
|
|
|
610,000
|
|
|
|
|
Warrants
|
|
|
|
|
|
|
|
|
|
|
200,000
|
|
|
|
|
|
|
|
200,000
|
|
|
|
|
|
|
Hawthorne Customs &
|
|
13% Secured Debt
|
|
|
293,530
|
|
|
|
|
|
|
|
2,250,000
|
|
|
|
600,000
|
|
|
|
1,650,000
|
|
|
Dispatch Services, LLC
|
|
Member Units
|
|
|
44,000
|
|
|
|
|
|
|
|
950,000
|
|
|
|
|
|
|
|
950,000
|
|
|
|
|
Warrants
|
|
|
|
|
|
|
|
|
|
|
500,000
|
|
|
|
|
|
|
|
500,000
|
|
|
|
|
|
|
Hayden Acquisition, LLC
|
|
12% Secured Debt
|
|
|
339,070
|
|
|
|
2,420,000
|
|
|
|
|
|
|
|
|
|
|
|
2,420,000
|
|
|
|
|
8% Note Receivable
|
|
|
16,806
|
|
|
|
375,000
|
|
|
|
|
|
|
|
375,000
|
|
|
|
|
|
|
|
|
|
|
Jensen Jewelers of Idaho, LLC
|
|
Prime plus 2% Secured Debt
|
|
|
19,373
|
|
|
|
|
|
|
|
1,340,000
|
|
|
|
|
|
|
|
1,340,000
|
|
|
|
|
13% Current/6% PIK Secured Debt
|
|
|
35,944
|
|
|
|
|
|
|
|
1,008,000
|
|
|
|
|
|
|
|
1,008,000
|
|
|
|
|
Member Units
|
|
|
|
|
|
|
|
|
|
|
376,000
|
|
|
|
|
|
|
|
376,000
|
|
|
|
|
|
|
KBK Industries, LLC
|
|
14% Secured Debt
|
|
|
652,908
|
|
|
|
|
|
|
|
4,312,500
|
|
|
|
375,000
|
|
|
|
3,937,500
|
|
|
|
|
Member Units
|
|
|
|
|
|
|
|
|
|
|
625,000
|
|
|
|
|
|
|
|
625,000
|
|
|
|
|
Warrants
|
|
|
|
|
|
|
|
|
|
|
1,372,500
|
|
|
|
|
|
|
|
1,372,500
|
|
|
|
|
|
|
Magna Card, Inc.
|
|
12% Secured Debt
|
|
|
246,799
|
|
|
|
1,900,000
|
|
|
|
|
|
|
|
|
|
|
|
1,900,000
|
|
|
|
|
Warrants
|
|
|
|
|
|
|
100,000
|
|
|
|
|
|
|
|
100,000
|
|
|
|
|
|
|
|
|
|
|
Quest Design &
|
|
12% Secured Debt
|
|
|
552,423
|
|
|
|
4,000,000
|
|
|
|
|
|
|
|
100,000
|
|
|
|
3,900,000
|
|
|
Production LLC
|
|
6% Loan
|
|
|
4,832
|
|
|
|
120,000
|
|
|
|
225,000
|
|
|
|
345,000
|
|
|
|
|
|
|
|
|
Warrants
|
|
|
|
|
|
|
40,000
|
|
|
|
|
|
|
|
|
|
|
|
40,000
|
|
|
|
|
|
|
TA Acquisition Group, LP
|
|
12% Secured Debt
|
|
|
496,718
|
|
|
|
3,850,000
|
|
|
|
|
|
|
|
990,000
|
|
|
|
2,860,000
|
|
|
|
|
Partnership Interest
|
|
|
47,920
|
|
|
|
1,060,000
|
|
|
|
1,570,000
|
|
|
|
|
|
|
|
2,630,000
|
|
|
|
|
Warrants
|
|
|
|
|
|
|
1,065,000
|
|
|
|
1,585,000
|
|
|
|
|
|
|
|
2,650,000
|
|
|
|
|
|
|
Technical Innovations, LLC
|
|
12% Secured Debt
|
|
|
260,296
|
|
|
|
1,425,000
|
|
|
|
300,000
|
|
|
|
337,500
|
|
|
|
1,387,500
|
|
|
|
|
Prime Secured Debt
|
|
|
61,044
|
|
|
|
500,000
|
|
|
|
|
|
|
|
37,500
|
|
|
|
462,500
|
|
|
|
|
Member Units
|
|
|
600
|
|
|
|
18,000
|
|
|
|
17,000
|
|
|
|
|
|
|
|
35,000
|
|
|
|
|
Warrants
|
|
|
|
|
|
|
882,000
|
|
|
|
403,000
|
|
|
|
|
|
|
|
1,285,000
|
|
|
|
|
|
|
Wicks Acquisition, LLC
|
|
12% Secured Debt
|
|
|
383,705
|
|
|
|
|
|
|
|
3,720,000
|
|
|
|
|
|
|
|
3,720,000
|
|
|
|
|
Member Units
|
|
|
|
|
|
|
|
|
|
|
180,000
|
|
|
|
180,000
|
|
|
|
|
|
|
|
|
Warrants
|
|
|
|
|
|
|
|
|
|
|
210,000
|
|
|
|
210,000
|
|
|
|
|
|
|
|
|
|
|
Income from Control Investments disposed of during the year
|
|
|
66,670
|
|
|
|
|
|
|
|
|
|
|
|
|
|
|
|
|
|
|
|
|
|
|
|
|
|
|
|
|
|
|
|
|
|
|
|
|
|
|
|
|
|
|
Total - Control Investments
|
|
$
|
4,295,354
|
|
|
$
|
22,005,000
|
|
|
$
|
25,414,000
|
|
|
$
|
4,990,000
|
|
|
$
|
42,429,000
|
|
|
|
|
|
|
|
|
|
|
|
|
|
|
|
|
|
|
|
|
|
|
|
|
|
See related footnotes at the end of this schedule.
F-33
Schedule 12-14
Continued
(unaudited)
| |
|
|
|
|
|
|
|
|
|
|
|
|
|
|
|
|
|
|
|
|
|
|
|
|
|
|
|
|
|
|
|
|
|
|
|
Amount of
|
|
|
|
|
|
|
|
|
|
|
|
|
|
|
|
|
|
Interest or
|
|
|
|
|
|
|
|
|
|
|
|
|
|
|
|
|
|
Dividends
|
|
December 31,
|
|
|
|
|
|
December 31,
|
|
|
|
|
|
|
|
|
|
Credited to
|
|
2005
|
|
Gross
|
|
Gross
|
|
2006
|
|
|
|
|
|
Company
|
|
Investments(1)
|
|
Income(2)
|
|
Value
|
|
Additions(3)
|
|
Reductions(4)
|
|
Value
|
|
|
|
|
|
|
|
AFFILIATE INVESTMENTS:
|
|
|
|
|
|
|
|
|
|
|
|
|
|
|
|
|
|
|
|
|
|
|
|
|
|
|
|
|
|
|
|
All Hose & Specialty, LLC
|
|
11% Secured Debt
|
|
$
|
369,069
|
|
|
$
|
2,600,000
|
|
|
$
|
|
|
|
$
|
|
|
|
$
|
2,600,000
|
|
|
|
|
|
|
|
|
|
|
|
|
Member Units
|
|
|
|
|
|
|
|
|
|
|
1,600,000
|
|
|
|
|
|
|
|
1,600,000
|
|
|
|
|
|
|
|
|
|
|
|
|
11% Note Receivable
|
|
|
12,397
|
|
|
|
|
|
|
|
441,000
|
|
|
|
|
|
|
|
441,000
|
|
|
|
|
|
|
|
|
|
|
|
|
Warrants
|
|
|
|
|
|
|
150,000
|
|
|
|
|
|
|
|
150,000
|
|
|
|
|
|
|
|
|
|
|
|
|
|
|
|
|
|
|
American Sensor
|
|
9% Secured Debt
|
|
|
1,050
|
|
|
|
|
|
|
|
200,000
|
|
|
|
|
|
|
|
200,000
|
|
|
|
|
|
|
|
|
|
|
Technologies, Inc.
|
|
13% Secured Debt
|
|
|
418,079
|
|
|
|
3,000,000
|
|
|
|
|
|
|
|
|
|
|
|
3,000,000
|
|
|
|
|
|
|
|
|
|
|
|
|
Warrants
|
|
|
|
|
|
|
550,000
|
|
|
|
25,000
|
|
|
|
|
|
|
|
575,000
|
|
|
|
|
|
|
|
|
|
|
|
|
|
|
Carlton Global
|
|
13% Secured Debt
|
|
|
97,059
|
|
|
|
|
|
|
|
3,600,000
|
|
|
|
|
|
|
|
3,600,000
|
|
|
|
|
|
|
|
|
|
|
Resources, LLC
|
|
Member Units
|
|
|
|
|
|
|
|
|
|
|
400,000
|
|
|
|
|
|
|
|
400,000
|
|
|
|
|
|
|
|
|
|
|
|
|
|
|
Houston Plating & Coatings,
|
|
Prime Plus 2% Secured Debt
|
|
|
153,317
|
|
|
|
|
|
|
|
100,000
|
|
|
|
|
|
|
|
100,000
|
|
|
|
|
|
|
|
|
|
|
LLC
|
|
14% Secured Debt
|
|
|
|
|
|
|
1,800,000
|
|
|
|
|
|
|
|
1,800,000
|
|
|
|
|
|
|
|
|
|
|
|
|
|
|
|
|
Warrants
|
|
|
|
|
|
|
1,000,000
|
|
|
|
|
|
|
|
1,000,000
|
|
|
|
|
|
|
|
|
|
|
|
|
|
|
|
|
Member Units
|
|
|
116,390
|
|
|
|
675,000
|
|
|
|
1,035,000
|
|
|
|
|
|
|
|
1,710,000
|
|
|
|
|
|
|
|
|
|
|
|
|
|
|
Laurus Healthcare, LP
|
|
13% Secured Debt
|
|
|
438,481
|
|
|
|
3,010,000
|
|
|
|
|
|
|
|
|
|
|
|
3,010,000
|
|
|
|
|
|
|
|
|
|
|
|
|
Warrants
|
|
|
|
|
|
|
105,000
|
|
|
|
|
|
|
|
|
|
|
|
105,000
|
|
|
|
|
|
|
|
|
|
|
|
|
|
|
National Trench Safety, LLC
|
|
12% Secured Debt
|
|
|
449,288
|
|
|
|
3,269,231
|
|
|
|
|
|
|
|
3,269,231
|
|
|
|
|
|
|
|
|
|
|
|
|
|
|
|
|
Member Units
|
|
|
|
|
|
|
1,792,308
|
|
|
|
|
|
|
|
|
|
|
|
1,792,308
|
|
|
|
|
|
|
|
|
|
|
|
|
Warrants
|
|
|
|
|
|
|
230,769
|
|
|
|
|
|
|
|
230,769
|
|
|
|
|
|
|
|
|
|
|
|
|
|
|
|
|
|
|
Pulse Systems, LLC
|
|
14% Secured Debt
|
|
|
462,799
|
|
|
|
3,142,110
|
|
|
|
|
|
|
|
394,839
|
|
|
|
2,747,271
|
|
|
|
|
|
|
|
|
|
|
|
|
Warrants
|
|
|
|
|
|
|
365,000
|
|
|
|
35,000
|
|
|
|
|
|
|
|
400,000
|
|
|
|
|
|
|
|
|
|
|
|
|
|
|
Transportation General, Inc.
|
|
13% Secured Debt
|
|
|
587,180
|
|
|
|
4,200,000
|
|
|
|
|
|
|
|
300,000
|
|
|
|
3,900,000
|
|
|
|
|
|
|
|
|
|
|
|
|
Warrants
|
|
|
|
|
|
|
70,000
|
|
|
|
325,000
|
|
|
|
|
|
|
|
395,000
|
|
|
|
|
|
|
|
|
|
|
|
|
|
|
Turbine Air Systems, Ltd
|
|
12% Secured Debt
|
|
|
36,403
|
|
|
|
|
|
|
|
1,000,000
|
|
|
|
|
|
|
|
1,000,000
|
|
|
|
|
|
|
|
|
|
|
|
|
Warrants
|
|
|
|
|
|
|
|
|
|
|
96,666
|
|
|
|
|
|
|
|
96,666
|
|
|
|
|
|
|
|
|
|
|
|
|
|
|
WorldCall, Inc.
|
|
13% Secured Debt
|
|
|
131,773
|
|
|
|
1,000,000
|
|
|
|
|
|
|
|
180,000
|
|
|
|
820,000
|
|
|
|
|
|
|
|
|
|
|
|
|
Common Stock
|
|
|
|
|
|
|
|
|
|
|
180,000
|
|
|
|
|
|
|
|
180,000
|
|
|
|
|
|
|
|
|
|
|
|
|
Warrants
|
|
|
|
|
|
|
75,000
|
|
|
|
75,000
|
|
|
|
|
|
|
|
150,000
|
|
|
|
|
|
|
|
|
|
|
|
|
|
|
Barton Springs Grill LP
|
|
15% Partnership Interest
|
|
|
|
|
|
|
100,000
|
|
|
|
|
|
|
|
100,000
|
|
|
|
|
|
|
|
|
|
|
|
|
|
|
|
|
|
|
Income from Affiliate Investments disposed of during the year
|
|
|
300,285
|
|
|
|
|
|
|
|
|
|
|
|
|
|
|
|
|
|
|
|
|
|
|
|
|
|
|
|
|
|
|
|
|
|
|
|
|
|
|
|
|
|
|
|
|
|
|
|
|
|
|
|
|
|
|
|
|
|
|
Total - Affiliate Investments
|
|
$
|
3,573,570
|
|
|
$
|
27,134,418
|
|
|
$
|
9,112,666
|
|
|
$
|
7,424,839
|
|
|
$
|
28,822,245
|
|
|
|
|
|
|
|
|
|
|
|
|
|
|
|
|
|
|
|
|
|
|
|
|
|
|
|
|
|
|
|
|
|
|
|
|
|
|
|
|
|
|
|
|
|
|
|
This schedule should be read in
conjunction with the Combined Financial Statements, including
the Combined Statement of Investments and Note C to the
Combined Financial Statements.
|
| |
|
(1) |
|
The principal amount, the ownership
detail for equity investments, and if the investment is income
producing is shown in the Combined Schedule of Investments.
|
| |
|
(2) |
|
Represents the total amount of
interest, fees or dividends credited to income for the portion
of the year an investment was included in Control or Affiliate
categories, respectively. For investments transferred between
Control and Affiliate during the year, the income related to the
time period it was in the category other than the one shown at
year end is included in Income from Investments disposed
of during the year. Investments are classified as Control
or Affiliate investments based upon their applicable designation
as of December 31, 2006.
|
| |
|
(3) |
|
Gross additions include increases
in the cost basis of investments resulting from new portfolio
investments, follow on investments, accrued PIK interest and the
exchange of one or more existing securities for one or more new
securities. Gross Additions also include net increases in
unrealized appreciation or net decreases in unrealized
depreciation.
|
| |
|
(4) |
|
Gross reductions include decreases
in the cost basis of investments resulting from principal
repayments or sales and the exchange of one or more existing
securities for one or more new securities. Gross reductions also
include net increases in unrealized depreciation or net
decreases in unrealized appreciation.
|
F-34
Until October 30, 2007 (25 days after the date of
this prospectus), all dealers that buy, sell or trade our common
stock, whether or not participating in this offering, may be
required to deliver a prospectus. This is in addition to the
dealers obligation to deliver a prospectus when acting as
underwriters and with respect to their unsold allotments or
subscriptions.
4,000,000 Shares
Main Street Capital
Corporation
Common
Stock
PROSPECTUS
Morgan
Keegan & Company, Inc.
BB&T
Capital Markets
A
Division of Scott & Stringfellow, Inc.
SMH
Capital Inc.
Ferris,
Baker Watts
Incorporated
October 4,
2007